Webpack 知识体系 | 青训营笔记

40 阅读2分钟

这是我参与「第五届青训营 」伴学笔记创作活动的第 12 天 image.png

Webpack 定义解析

为什么学习

  • 理解前端“工程化”概念、工具、目标
  • 一个团队总要有那么几个人熟悉Webpack,某种程度上可以成为个人的核心竞争力
  • 高阶前端必经之路

什么是Webpack

  • 前端项目由资源构成
  • 手动管理资源的缺点:繁琐
    • 依赖手工,比如有50个JS文件...操作,过程繁琐
    • 当代码文件之间有依赖的时候,就得严格按依赖顺序书写
    • 开发与生产环境一致,难以接入TS或JS新特性
    • 比较难接入Less、Sass等工具
    • JS、图片、cSS资源管理模型不一致
  • Webpack:一种前端资源编译、打包工具
    • 多份资源文件打包成一个 Bundle
    • 支持 Babel、Eslint、TS、CoffeScript、Less.Sass
    • 支持模块化处理css、图片等资源文件
    • 支持 HMR+开发服务器
    • 支持持续监听、持续构建
    • 支持代码分离
    • 支持Tree-shaking
    • 支持 Sourcemap

Webpack使用方法

  • 基础用法

    image.png

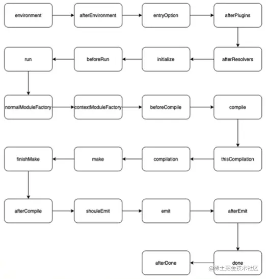
  • 核心流程

    image.png

  • 模块化 + 一致性

    • 多个文件资源合并成一个,减少http请求数
    • 支持模块化开发
    • 支持高级JS 特性
    • 支持Typescript、CoffeeScript 方言
    • 统一图片、cSs、字体等其它资源的处理模型
  • 配置

    image.png

    • 流程类:作用于流程中某个or 若干个环节,直接影响打包效果的配置项

      image.png

    • 工具类:主流程之外,提供更多工程化能力的配置项

  • 使用

    • 基本

    image.png

    • 处理CSS

    image.png

    • 接入Babel

    image.png

    • HMR:模块热替换

      • 写完代码浏览器上立刻更新

      image.png

    • Tree-Shaking:树摇

      • 用于删除Dead Code
        • Dead Code:根本没用到的代码

      image.png

    • 其他工具

      • 缓存
      • Sourcemap
      • 性能监控
      • 日志
      • 代码压缩
      • 分包

理解Loader

  • 问题:Webpack只认识JS

  • loader:为了处理非标准JS资源,设计出资源翻译模块,用于将资源翻译为标准JS

  • 链式调用

    image.png

    image.png

  • 其它特性

    image.png

    • 链式执行
    • 支持异步执行
    • 分normal、pitch两种模式
  • 编写loader

    image.png

  • 常用loader

    image.png

理解插件

  • 对扩展开放,对修改封闭

image.png

  • 钩子的核心信息

    • 时机∶编译过程的特定节点,Webpack会以钩子形式通知插件此刻正在发生什么事情;
    • 上下文:通过 tapable提供的回调机制,以参数方式传递上下文信息;
    • 交互∶在上下文参数对象中附带了很多存在side effect的交互接口,插件可以通过这些接口改变
    • image.png
  • 学习方法

    image.png