后端基础| 青训营笔记

90 阅读8分钟

这是我参与「第五届青训营」伴学笔记创作活动的第 17 天

ClickHouse-列存储
数据库是结构化信息或数据的有序集合,一般以电子形式存储在计算机系统中。通常由数据库管理系统(DBMS) 来控制。在现实中,数据、DBMS及关联应用一起被称为数据库系统,通常简称为数据库。
数据解析整理成有序集合,可以通过查询语言获取想要的信息
数据库的类型
关系数据库: 关系型数据库是把数据以表的形式进行储存,然后再各个表之间建立关系,通过这些表之间的关系来操作不同表之间的数据。
非关系数据库: NOSQL 或非关系数据库,支持存储和操作非结构化及半结构化数据。相比于关系型数据库,NOSQL没有固定的表结构,且数据之间不存在表与表之间的关系,数据之间可以是独立的。
单机数据库:在一台计算机上完成的数据的存储和查询的数据库系统
分布式数据库:分布式数据库由位于不同站点的两个或多个文件组成。数据库可以存储在多台计算机上,位于同一个物理位置,或分散在不同的网络上。
OLTP 数据库: OLTP (Online transactional processing) 数据库是一种高速分析数据库,专为多个用户执行大量事务而设计。
OLAP 数据库: OLAP (Online analytical processing) 数据库旨在同时分析多个数据维度,帮助团队更好地理解其数据中的复杂关系。

OLAP数据库: 大量数据的读写,PB级别的存储

image.png

多维分析,复杂的聚合函数

image.png

窗口函数,自定义UDF(User Define Function)
离线/实时分析
SQL:一种编程语言,目前几乎所有的关系数据库都使用SQL编程语言来查询、操作和定义数据,及进行数据访问控制。 image.png image.png image.png

定义数据模型

image.png 读写数据库数据

image.png

优点:
①标准化
②高度非过程化
③以同一种语法结构提供两种使用方式,用户可以在终端上直接输入SQL命令对数据库进行操作
④语言简洁,易学易用
数据库架构 image.png

SQL的执行 Parser:词法分析,语法分析,生成AST树(Abstract syntax tree)

image.png

Analyzer:变量绑定、类型推导、语义检查、安全、权限检查、完整性检查等,为生成计划做准备
例如:
①判断a,b是不是类型正确
②a,b是不是来自表t
③group ny字段是否合法,是否存在聚合函数

Optimizer:为查询生成性能最优的执行计划,进行代价评估

image.png

Executor:将执行计划翻译成可执行的物理计划并驱动其执行

image.png

存储引擎
1.管理内存数据结构
索引内存数据缓存:Query cacheData cache- Index cache
2.管理磁盘数据磁盘数据的文件格式磁盘数据的增删查改
3.读写算子数据写入逻辑数据读取逻辑

image.png

行式存储

image.png

列式存储 image.png 优点:
数据压缩
1.数据压缩可以使读的数据量更少,在IO密集型计算中获得更大的性能优势
2.相同类型压缩效率更高
3.排序之后压缩效率更高
4.可以针对不同类型使用不同的压缩算法

image.png

image.png

image.png

image.png

image.png 延迟物化:尽可能推迟物化操作的发生

image.png 无延迟物化

image.png 延迟物化之后

好处:
①缓存友好
②CPU/内存带宽友好
③可以利用到执行计划和算子的优化,例如filter
④保留直接在压缩列做计算的机会

向量化
SIMD(single instruction multiple data)对于现代多核CPU,其都有能力用一条指令执行多条数据

image.png

image.png

数据格式
需要处理多个数据,因此数据需要是连续内存
需要明确数据类型

image.png

执行模型
数据需要按批读取
函数的调用需要明确数据类型

列存数据库适合设计出这样的执行模型,从而使用向量化技术:
按列读取
每种列类型定义读取逻辑
函数按列类型处理

image.png

ClickHouse存储
表定义和结构

image.png

集群架构

image.png

引擎架构

image.png

存储架构

image.png

image.png


part是物理文件夹的名字 partition是逻辑结构
part和column:

  • 每个column都是一个文件
  • 所有的column文件都在自己的part文件夹下column和index
  • 一个part有一个主键索引
  • 每个column都有列索引
    索引设计
    Hash Index
  1. 将输入的key通过一个HashFunction映射到一组bucket上
  2. 每个bucket都包含一个指向一条记录的地址
  3. 哈希索引在查找的时候只适用于等值比较

image.png

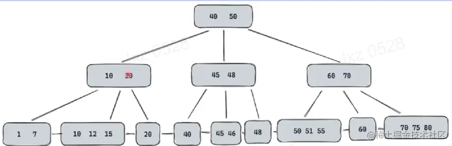
B-Tree
1.数据写入是有序的,支持增删查改
2.每个节点由多个孩子节点
3.每个节点都按照升序排列key值
4.每个key都有两个指向左右孩子节点的引用(左小右大)

image.png

B+Tree
1.所有节点的数据都存储在叶子节点,非叶子节点只保存key值
2.叶子节点维护到相邻叶子节点的引用
3.可以通过key值做二分查找,也可以通过叶子节点做顺序访问

image.png

  • 对于大数据量,B(B+)-Tree深度太高
  • 索引数据量太大,多个列如何平衡查询和存储LSM-Tree
  • OLAP场景写入量非常大,如何优化写入 Log-structured merge-tree (LSM tree) 是一种为大吞吐写入场景而设计的数据结构
  • 着重优化顺序写入 主要数据结构
  1. SSTables

image.png

  1. Memtable
    在内存中的数据保存在memtable中,大多数实现都是一颗Binary search tree 当memtable存储的数据到达一定的阈值的时候,就会按顺序写入到磁盘
    数据查询
    需要从最新的segment开始遍历每个key
    也可以为每个segment建一个索引,例如

image.png

image.png

主键索引 image.png

数据按照主键顺序依次做排序,首先按照UserID做排序,再按照URL排序,最后是EventTime接着数据被划分granules(1.granules是最小的数据读取单元 2.不同的granules可以并行读取) image.png

image.png

每个granule都对应primary.idx里面的一行
默认每8192行记录主键的一行值,primary.idx需要被全部加载到内存里面

image.png

image.png

image.png

查询优化

image.png secondary index:在URL列上构建二级索引
构建多个主键索引
再建一个表
1.数据需要同步两份
2.查询需要用户判断查哪张表 image.png

image.png


建一个物化视图
物化视图:可以通过select查询将一个表的数据写入一张隐式表
1.数据自动同步到隐式表
2.查询需要用户判断查哪张表

image.png

image.png

使用Projection
projection:类似于物化视图,但是不是将数据写入新的表,而是存储在原始表中,以一个列文件的形式存在
1.数据自动同步隐式表
2.查询自动路由到最优的表

image.png

image.png

小结:

  • 主键包含的数据顺序写入
  • 主键构造一个主键索引
  • 每个列构建一个稀疏索引
  • 通过mark的选择让主键索引可以定位到每一列的索引- 可以通过多种手段优化非主键列的索引 数据合并

image.png

数据可见性
1.数据合并过程中,未被合并的数据对查询可见
2.数据合并完成后,新part可见,被合并的part被标记删除

image.png

数据查询

image.png

1.通过主键找到需要读的mark

image.png

2.切分marks,然后并发的调度reader

image.png

image.png

应用场景
1.大宽表存储和查询
可以建非常多的列
可以增加,删除,清空每一列的数据
查询的时候引擎可以快速选择需要的列
可以将列涉及到的过滤条件下推到存储层从而加速查询

image.png

离线数据分析

  1. 数据导入
  • 数据可以通过spark生成clickhouse格式的文件
  • 导入到hdfs上由hive2ch导入工具完成数据导入
  • 数据直接导入到各个物理节点

image.png

2.数据按列导入 保证查询可以及时访问已有数据 可以按需加载需要的列

image.png

image.png

image.png

image.png

image.png 复杂类型查询:
1.bitmap索引(构建)

image.png 2.Bitmap64类型

image.png

image.png

image.png

image.png

3.lowcardinality
对于低基数列使用字典编码
减少数据存储和读写的IO使用
可以做运行时的压缩数据过滤
总结:
1.ClickHouse是标准的列存结构
2.存储设计是LSM-Tree架构
3.使用稀疏索引加速查询
4.每个列都有丰富的压缩算法和索引结构
5.基于列存设计的高效的数据处理逻辑