京东资深架构师推荐学习6本实战文档:Redis+Nginx+MySQL+JVM....

120 阅读9分钟

Java多线程编程核心技术_完整版

第1章 Java多线程技能

第2章 对象及变量的并发访问

第3章 线程间通信

第4章 Lock的使用

第5章 定时器Timer

第6章 单例模式与多线程

第7章 拾遗增补

Java 给多线程编程提供了内置的支持。 一条线程指的是进程中一个单一顺序的控制流,一个进程中可以并发多个线程,每条线程并行执行不同的任务。

多线程是多任务的一种特别的形式,但多线程使用了更小的资源开销。

这里定义和线程相关的另一个术语 - 进程:一个进程包括由操作系统分配的内存空间,包含一个或多个线程。一个线程不能独立的存在,它必须是进程的一部分。一个进程一直运行,直到所有的非守护线程都结束运行后才能结束。

多线程能满足程序员编写高效率的程序来达到充分利用 CPU 的目的。

由于细节内容实在太多啦,所以只把部分知识点截图出来粗略的介绍,每个小节点里面都有更细化的内容!

Redis实战核心篇

第1章 初识Redis

第2章 使用Redis构建Web应用

第二部分 核心概念

第3章 Redis命令

第4章 数据安全与性能保障

第5章 使用Redis构建支持程序

第6章 使用Redis构建应用程序组件

第7章 基于搜索的应用程序

第8章 构建简单的社交网站

第三部分 进阶内容

第9章 降低内存占用

第10章 扩展Redis

第11章 Redis的Lua脚本编程

Redis是一个key-value存储系统。和Memcached类似,它支持存储的value类型相对更多,包括string(字符串)、list(链表)、set(集合)、zset(sorted set --有序集合)和hash(哈希类型)。这些数据类型都支持push/pop、add/remove及取交集并集和差集及更丰富的操作,而且这些操作都是原子性的。在此基础上,redis支持各种不同方式的排序。与memcached一样,为了保证效率,数据都是缓存在内存中。区别的是redis会周期性的把更新的数据写入磁盘或者把修改操作写入追加的记录文件,并且在此基础上实现了master-slave(主从)同步。

Redis 是一个高性能的key-value数据库。 redis的出现,很大程度补偿了memcached这类key/value存储的不足,在部 分场合可以对关系数据库起到很好的补充作用。它提供了Java,C/C++,C#,PHP,JavaScript,Perl,Object-C,Python,Ruby,Erlang等客户端,使用很方便。 [1]

Redis支持主从同步。数据可以从主服务器向任意数量的从服务器上同步,从服务器可以是关联其他从服务器的主服务器。这使得Redis可执行单层树复制。存盘可以有意无意的对数据进行写操作。由于完全实现了发布/订阅机制,使得从数据库在任何地方同步树时,可订阅一个频道并接收主服务器完整的消息发布记录。同步对读取操作的可扩展性和数据冗余很有帮助。

redis的官网地址,非常好记,是redis.io。(特意查了一下,域名后缀io属于国家域名,是british Indian Ocean territory,即英属印度洋领地)

目前,Vmware在资助着redis项目的开发和维护。

由于细节内容实在太多啦,所以只把部分知识点截图出来粗略的介绍,每个小节点里面都有更细化的内容!

点击此处 即可获取以上所有实战书籍电子版的免费领取方式

Nginx实战核心

第1章 Nginx简介

第2章 Nginx服务器的安装与配置

第3章 Nginx的基本配置与优化

第4章 Nginx与PHP(FastCGI)的安装、配置与优化

第5章 Nginx与JSP、ASP.NET、Perl的安装与配置

第6章 Nginx HTTP负载均衡和反向代理的配置与优化

第7章 Nginx的Rewrite规则与实例

第8章 Nginx模块开发

第9章 Nginx的Web缓存服务与新浪网的开源NCACHE模块

第10章 Nginx在国内知名网站中的应用案例

第11章 Nginx的非典型应用实例

第12章 Nginx的核心模块

第13章 Nginx的标准HTTP模块

第14章 Nginx的其他HTTP模块

第15章 Nginx的邮件模块

Nginx (engine x) 是一个高性能的HTTP和反向代理web服务器,同时也提供了IMAP/POP3/SMTP服务。Nginx是由伊戈尔·赛索耶夫为俄罗斯访问量第二的Rambler.ru站点(俄文:Рамблер)开发的,第一个公开版本0.1.0发布于2004年10月4日。

其将源代码以类BSD许可证的形式发布,因它的稳定性、丰富的功能集、示例配置文件和低系统资源的消耗而闻名。2011年6月1日,nginx 1.0.4发布。

Nginx是一款轻量级的Web 服务器/反向代理服务器及电子邮件(IMAP/POP3)代理服务器,在BSD-like 协议下发行。其特点是占有内存少,并发能力强,事实上nginx的并发能力确实在同类型的网页服务器中表现较好,中国大陆使用nginx网站用户有:百度、京东、新浪、网易、腾讯、淘宝等。

由于细节内容实在太多啦,所以只把部分知识点截图出来粗略的介绍,每个小节点里面都有更细化的内容!

点击此处 即可获取以上所有实战书籍电子版的免费领取方式

高性能MySQL实战电子书

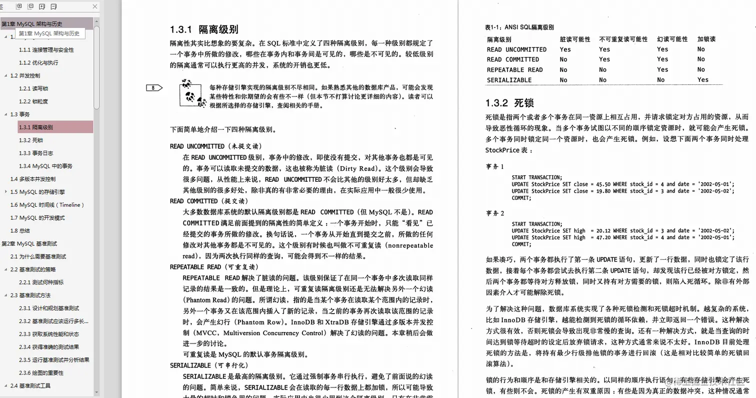
第1章 MySQL 架构与历史

第2章 MySQL 基准测试

第3章 服务器性能剖析

第4章 Schema 与数据类型优化

第5章 创建高性能的索引

第6章 查询性能优化

第7章 MySQL 高级特性

第8章 优化服务器设置

第9章 操作系统和硬件优化

第10章 复制

第11章 可扩展的MySQL

第12章 高可用性

第13章 云端的MySQL

第14章 应用层优化

第15章 备份与恢复

第16章 MySQL 用户工具

附录A MySQL 分支与变种

附录B MySQL 服务器状态

附录C 大文件传输

附录D EXPLAIN

附录E 锁的调试

附录F 在MySQL 上使用Sphinx

高性能MySQL是分享MySQL实用经验的图书。它不但可以帮助MySQL初学者提高使用技巧,更为有经验的MySQL DBA指出了开发高性能MySQL应用的途径。

高性能MySQL(第2包含16章和6个附录,内容覆盖MySQL系统架构、设计应用技巧、SQL语句优化、服务器性能调优、系统配置管理和安全设置、监控分析,以及复制、扩展和备份/还原等主题,每一章的内容自成体系,适合各领域技术人员作选择性的阅读。

由于细节内容实在太多啦,所以只把部分知识点截图出来粗略的介绍,每个小节点里面都有更细化的内容!

点击此处 即可获取以上所有实战书籍电子版的免费领取方式

深入理解Java虚拟机:JVM高级特性与最佳实践

第一部分 走近Java

第1章 走近Java

第二部分 自动内存管理机制

第2章 Java内存区域与内存溢出异常

第3章 垃圾收集器与内存分配策略

第4章 虚拟机性能监控与故障处理工具

第5章 调优案例分析与实战

第三部分 虚拟机执行子系统

第6章 类文件结构

第7章 虚拟机类加载机制

第8章 虚拟机字节码执行引擎

第9章 类加载及执行子系统的案例与实战

第四部分 程序编译与代码优化

第10章 早期(编译期)优化

第11章 晚期(运行期)优化

第五部分 高效并发

第12章 Java内存模型与线程

第13章 线程安全与锁优化

JVM是Java Virtual Machine(Java虚拟机)的缩写,JVM是一种用于计算设备的规范,它是一个虚构出来的计算机,是通过在实际的计算机上仿真模拟各种计算机功能来实现的。

引入Java语言虚拟机后,Java语言在不同平台上运行时不需要重新编译。Java语言使用Java虚拟机屏蔽了与具体平台相关的信息,使得Java语言编译程序只需生成在Java虚拟机上运行的目标代码(字节码),就可以在多种平台上不加修改地运行。

由于细节内容实在太多啦,所以只把部分知识点截图出来粗略的介绍,每个小节点里面都有更细化的内容!

点击此处 即可获取以上所有实战书籍电子版的免费领取方式

深入理解Kafka:核心设计与实践原理

第1章 初识Kafka

第2章 生产者

第3章 消费者

第4章 主题与分区

第5章 日志存储

第6章 深入服务端

第7章 深入客户端

第8章 可靠性探究

第9章 Kafka应用

第10章 Kafka监控

第11章 高级应用

第12章 Kafka与Spark的集成

附录A Kafka源码环境搭建

Kafka是由Apache软件基金会开发的一个开源流处理平台,由Scala和Java编写。Kafka是一种高吞吐量的分布式发布订阅消息系统,它可以处理消费者在网站中的所有动作流数据。 这种动作(网页浏览,搜索和其他用户的行动)是在现代网络上的许多社会功能的一个关键因素。 这些数据通常是由于吞吐量的要求而通过处理日志和日志聚合来解决。 对于像Hadoop一样的日志数据和离线分析系统,但又要求实时处理的限制,这是一个可行的解决方案。Kafka的目的是通过Hadoop的并行加载机制来统一线上和离线的消息处理,也是为了通过集群来提供实时的消息。

由于细节内容实在太多啦,为不影响大家阅读,所以只把部分知识点截图出来粗略的介绍,每个小节点里面都有更细化的内容!

点击此处 即可获取以上所有实战书籍电子版的免费领取方式