[ Redis - 大厂程序员是怎么用的| 青训营笔记]

114 阅读6分钟

这是我参与「第五届青训营 」伴学笔记创作活动的第 16 天

Redis是什么

为什么需要Redis

  • 数据从单表,演进出了分库分表
  • MySQL从单机演进出了集群
    • 数据量增长
    • 读写数据压力的不断增加
  • 数据分冷热
    • 热数据: 经常被访问到的数据
  • 将热数据存储到内存中 image.png

Redis基本工作原理

  • 数据从内存中读写
  • 数据保存到硬盘上防止重启数据丢失
    • 增量数据保存到AOF文件
    • 全量数据RDB文件
  • 单线程处理所有操作命令

image.png

Redis应用案例

连续签到

image.png

String 数据结构

数据结构 - sds

可以存储 字符串、数字、二进制数据
通常和expire配合使用
场景: 存储计数、Session

image.png

消息通知

用list作为消息队列

使用场景: 消息通知。
例如当文章更新时,将更新 后的文章推送到ES,用户就 能搜索到最新的文章数据

image.png

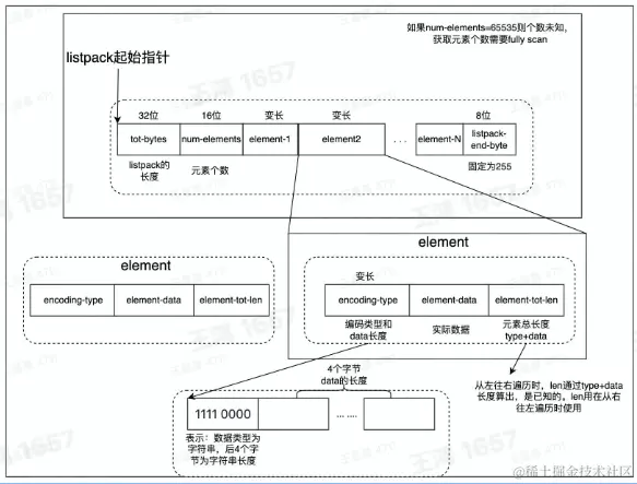
List数据结构Quicklist

Quicklist由一个双向链表和listpack实现 image.png

Listpack数据结构

image.png

计数

image.png

Hash数据结构dict

  • rehash: rehash操作是将hto]中的数据全部迁移到ht[1]中。数据量小的场景下直接将数据从ht[O]拷贝到ht[1]速度是较快的。数据量大的场景,例如存有上百万的KV时,迁移过程将会明显阻塞用户请求。
  • 渐进式rehash: 为避免出现这种情况,使用了rehash方案。基本原理就是,每次用户访问时都会迁移少量数据。将整个迁移过程,平摊到所有的访问用不请求过 程中

image.png

排行榜

image.png

zskiplistzset数据结构

  • 查找数字7的路径,head,3,3,7
  • 结合dict后,可实现通过key操作跳表的功能
    • ZINCRBY myzset 2 "Alex
    • ZSCORE myzset"Alex"

image.png

限流

  • 要求1秒内放行的请求为N,超过N则禁止访问

Key: comment freq_limit 1671356046对这个Key调用incr,超过限制N则禁止访问1671356046 是当前时间戳

image.png

分布式锁

并发场景,要求一次只能有一个协程执行执行完成后,其它等待中的协程才能执行

可以使用redis的setnx实现,利用了两个特性

  • Redis是单线程执行命令
  • setnx只有未设置过才能执行成功

image.png

Redis使用注意事项

大Key、热Key

大Key的定义

image.png

大Key的危害

  • 读取成本高
  • 容易导致慢查询 (过期、删除)
  • 主从复制异常,服务阻塞,无法正常响应请求

业务侧使用大Key的表现

请求Redis超时报错

image.png

消除大Key的方法

拆分

将大key拆分为小key。例如一个String拆分成多个String

image.png

压缩

将value压缩后写入redis,读取时解压后再使用。压缩算法可以是gzip、snappy、Iz4等。通常情况下一个压缩算法压缩率高、则解压耗时就长。需要对实际数据进行测试后,选择一个合适的算法。如果存储的是JSON字符串,可以考虑使用MessagePack进行序列化。

集合类结构hash、list、set、set

  • 拆分: 可以用hash取余、位掩码的方式决定放在哪个key中
  • 区分冷热: 如榜单列表场景使用zset,只缓存前10页数据,后续数据走db

热Key的定义

用户访问一个Key的QPS特别高,导致Server实例出现CPU负载突增或者不均的情况热key没有明确的标准,QPS 超过500就有可能被识别为热Key

image.png

解决热Key的方法

设置Localcache

在访问Redis前,在业务服务侧设置Localcache, 降低访问Redis的QPS。LocalCache中缓存过期或未命中则从Redis中将数据更新到LocalCache。Java的Guava、Golang的Bigcache就是这类LocalCache

image.png

拆分

将key:value这一个热Key复制写入多份,例如key1:value,key2:value, 访问的时候访问多个key,但value是同一个以此将qps分散到不同实例上,降低负载。代价是,更新时需要更新多个key,存在数据短暂不一致的风险

image.png

使用Redis代理的热Key承载能力

字节跳动的Redis访问代理就具备热Key承载能力。本质上是结合了“热Key发现”、“LocalCache"两个功能

image.png

慢查询场景

容易导致redis慢查询的操作

(1) 批量操作一次性传入过多的key/value,如mset/hmset/sadd/zadd等O(n)操作建议单批次不要超过100,超过100之后性能下降明显
(2) zset大部分命令都是O(log(n),当大小超过5k以上时,简单的zadd/zrem也可能导致慢查询
(3) 操作的单个value过大,超过10KB。也即,避免使用大Key
(4) 对大key的delete/expire操作也可能导致慢查询,Redis4.0之前不支持异步删除unlink,大key删除会阻塞Redis

缓存穿透、缓存雪崩

缓存穿透: 热点数据查询绕过缓存,直接查询数据库
缓存雪崩: 大量缓存同时过期

缓存穿透的危害

(1) 查询一个一定不存在的数据
通常不会缓存不存在的数据,这类查询请求都会直接打到db,如果有系统bug或人为攻击 那么容易导致db响应慢甚至宕机
(2) 缓存过期时
在高并发场景下,一个热kev如果过期,会有大量请求同时击穿至db,容易影响db性能和稳定同一时间有大量key集中过期时,也会导致大量请求落到db上,导致查询变慢,甚至出现db无法响应新的查询

如何减少缓存穿透

(1) 缓存空值
如一个不存在的userlD。这个id在缓存和数据库中都不存在。则可以缓存一个空值,下次再查缓存直接反空值
(2) 布隆过滤器
通过bloom filter算法来存储合法Key,得益于该算法超高的压缩率,只需占用极小的空间就能存储大量key值

如何避免缓存雪崩

(1) 缓存空值
将缓存失效时间分散开,比如在原有的失效时间基础上增加一个随机值,例如不同Key过期时间可以设置为 10分1秒过期,10分23秒过期,10分8秒过期。单位秒部分就是随机时间,这样过期时间就分散了对于热点数据,过期时间尽量设置得长一些,冷门的数据可以相对设置过期时间短一些。
(2) 使用缓存集群,避免单机宕机造成的缓存雪崩。