Redis - 大厂程序员是怎么用的 | 青训营笔记

78 阅读8分钟

这是我参与「第五届青训营 」伴学笔记创作活动的第 12 天

内容来自2023第五届字节青训营录播课程:Redis - 大厂程序员是怎么用的

一、本堂课重点内容:

  1. 什么是Redis
  2. Redis应用案例
  3. Redis使用注意事项

二、详细知识点介绍:

01. 什么是Redis

为什么需要Redis:

  • 数据从单表,演进出了分库分表

  • MySQL从单机演进出了集群

    • 数据量增长
    • 读写数据压力的不断增加
  • 数据分冷热

    • 热数据:经常被访问的数据
  • 将热数据存储到内存中

image.png

Redis基本工作原理

  • 数据从内存中读写
  • 数据保存到硬盘上防止重启数据丢失(Redis数据在一定程度上可做到持久化)
    • 增量数据保存到AOF文件 tail appendonly.aof.1.incr.aof 查看
    • 全量数据RDB文件 cat dump.rdb 查看
    • 重启时先加载dump.rdb文件,再查看appendonly文件查看是否有数据没有执行

image.png

  • 单线程处理所有操作命令(顺序执行)
    • eg. 先执行Get key2 再执行get key1

image.png

02. Redis应用案例

案例:

案例 Demo

查看案例效果./redis-cli -h 127.0.0.1 -p 6379

2.1 连续签到

掘金每日连续签到:用户每日有一次签到的机会,如果断签,连续签到计数将归0。连续签到的定义:每天必须在23:59:59前签到

Key: cc_uid_1165894833417101
value: 252
# 利用redis的“过期”
expireAt:后天的O点

String数据结构

数据结构 一 sds

  • 可以存储字符串、数字、二进制数据
  • 通常和expire配合使用
  • 场景:存储计数、Session

image.png

数据存入buf,但实际上预分配了很多空间;指针左移读取信息,向右移动len读取数据

2.2 消息通知

用list作为消息队列

使用场景:消息通知。例如当文章更新时,将更新后的文章推送到ES,用户就能搜索到最新的文章数据

(面试必考:消息队列,先进先出队列,redis的list数据结构是怎么实现的)

image.png

List 数据结构 Quicklist

Quicklist由一个双向链表和listpack(为了节省内存,一个节点可能存多个数据,压缩到listpack中)实现

image.png

每个元素(elements)长度一样,tot-bytes:整个长度有多少;num-elements:一共有多少元素

image.png

2.3 计数

一个用户有多项计数需求,可通过hash结构存储

代码:

  • pipeline批量执行,减少网络传输
  • HIncrBy

Hash数据结构dict(面试必考):

  • rehash: rehash操作是将ht[0]中的数据,全部迁移到ht[1]中。数据量小的场景下.直接将数据从ht[o]拷贝到ht[1]速度是较快的。数据量大的场景,例如存有上百万的KV时,迁移过程将会明显阻塞用户请求。
  • 渐进式rehash:为避免出现这种情况(为了迁移时还能正常相应),使用了rehash方案。基本原理就是,每次用户访问时都会迁移(顺便)少量数据。将整个迁移过程,平摊到所有的用户访问请求过程中。

image.png

2.4 排行榜

积分变化时排名要实时变更

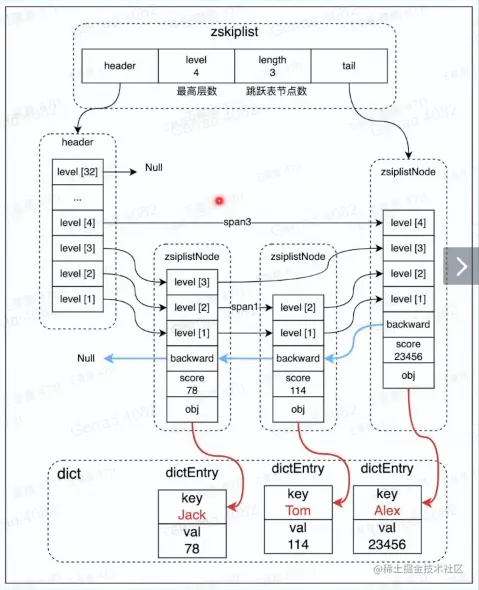
百万级别QPS后操作数据库使用orderby会挂掉,要使用redis的zset数据结构

zset数据结构zskiplist

  • 查找数字7的路径,head ,3 ,3, 7
  • 结合dict后,可实现通过key操作跳表的功能
    • ZINCRBY myzset 2 "Alex"
    • ZSCORE myzset "Alex"

image.png

redis实际上是跳跃表+Hash(找到元素后希望获取分值);最高元素实际不会超过四层;双向链表,可以倒着遍历;obj指针,指向hash表

image.png

2.5 限流

要求1秒内放行的请求为N,超过N则禁止访问

  • Key: comment_freq_limit_1671356046
  • 对这个Key调用incr,超过限制N则禁止访问
  • 1671356046是当前时间戳

image.png

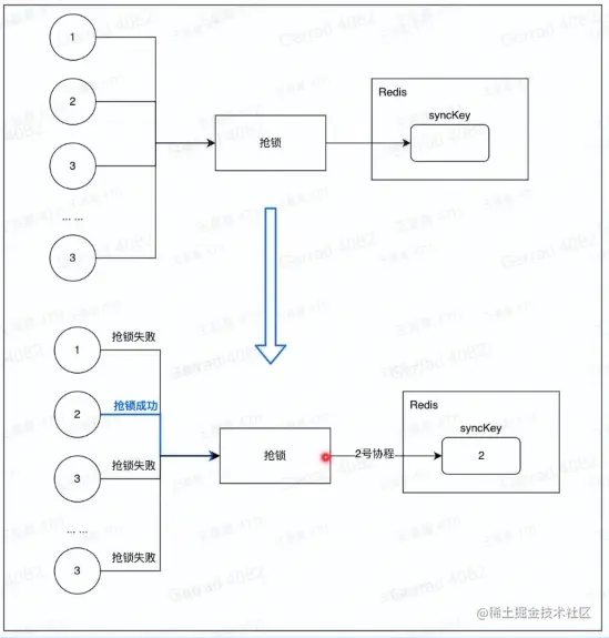
2.6 分布式锁

并发场景,要求一次只能有一个协程执行。(否则出现并发超限)执行完成后,其它等待中的协程才能执行。

可以使用redis的setnx实现,利用了两个特性

  • Redis是单线程执行命令
  • setnx只有未设置过才能执行成功

image.png

如果key已经被设置了则抢锁失败。

代码:

  1. 业务超时解锁,导致并发问题。业务执行时间超过锁的超时时间
  2. redis主备切换临界点问题。主备切换后,A持有的锁还未同步到新的主节点时,B可在新主节点获取锁,导致并发问题。
  3. redis集群脑裂,导致出现多个主节点

03. Redis使用注意事项

在字节跳动使用Redis有哪些注意事项

3.1 大Key、热Key

大Key的定义

数据类型大Key标准
String类型value的字节数大于10KB即为大key
Hash/Set/Zset/list等复杂数据结构类型元素个数大于5000个或总value字节数大于10MB即为大key
  • 大Key的危害
    • 读取成本高
    • 容易导致慢查询。(过期、删除)
    • 主从复制异常,服务阻塞(要拷贝到从节点)无法正常响应请求
  • 业务侧使用大Key的表现
    • 请求Redis超时报错

image.png

消除大Key的方法

  1. 拆分:将大key拆分为小key。例如一个String拆分成多个String

image.png

  1. 压缩:将value压缩后写入redis,读取时解压后再使用。压缩算法可以是gzip、snappy.lz4等。通常情况下,一个压缩算法压缩率高、则解压耗时就长(一般是写少读多,需要考虑解压缩时间)。需要对实际数据进行测试后,选择一个合适的算法。如果存储的是JSON字符串,可以考虑使用MessagePack(低于一个字节的只用一个字节存)进行序列化。

  2. 集合类结构hash、list、set、set

    • (1) 拆分:可以用hash取余、位掩码的方式决定放在哪个key中
    • (2) 区分冷热:如榜单列表场景使用zset,只缓存前10页数据(用户一般只看前几页),后续数据走db

热Key的定义

用户访问一个Key的QPS特别高,导致Server实例出现CPU负载突增或者不均的情况。热key没有明确的标准,QPS超过500就有可能被识别为热Key

image.png

解决热Key的方法

  1. 设置Localcache:在访问Redis前,在业务服务侧设置Localcache,降低访问Redis的QPS。LocalCache中缓存过期或未命中则从Redis中将数据更新到LocalCache。Java的Guava,Golang的Bigcache就是这类LocalCache。

image.png

  1. 拆分:将key:value这一个热Key复制写入多份,例如key1:value,key2:value,访问的时候访问多个key,但value是同一个。以此将qops分散到不同实例上,降低负载。代价是,更新时需要更新多个key.存在数据短暂不一致的风险。

image.png

  1. 使用Redis代理的热Key承载能力:字节跳动的Redis访问代理就具备热Key承载能力。本质上是结合了“热Key发现"、“LocalCache"两个功能(涉及思想仍是LocalCache但是由Proxy来做)

image.png

3.2 慢查询场景

容易导致redis慢查询的操作

  1. 批量操作一次性传入过多的key/value,如mset/hmset/sadd/zadd等on)操作。建议单批次不要超过100,超过100之后性能下降明显。
  2. zset大部分命令都是O(log(n)),当大小超过5k以上时,简单的zadd/zrem也可能导致慢查询
  3. 操作的单个value过大,超过10KB。也即,避免使用大Key
  4. 对大key的delete/expire操作也可能导致慢查询,Redis4.0之前不支持异步删除unlink ,大key删除会阻塞Redis

3.3 缓存穿透、缓存雪崩

缓存穿透:热点数据查询绕过缓存,直接查询数据库(可能Redis宕机了)

缓存雪崩:大量缓存同时过期

缓存穿诱的危害

  1. 查询一个一定不存在的数据:通常不会缓存不存在的数据,这类查询请求都会直接打到db,如果有系统bug或人为攻击,那么容易导致db响应慢甚至宕机。
  2. 缓存过期时:在高并发场景下,一个热key如果过期,会有大量请求同时击穿至db,容易影响db性能和稳定。 同一时间有大量key集中过期时,也会导致大量请求落到db上,导致查询变慢.甚至出现db无法响应新的查询。

如何减少缓存穿透

  1. 缓存空值:如一个不存在的userlD。这个id在缓存和数据库中都不存在。则可以缓存一个空值,下次再查缓存直接反空值。
  2. 布隆过滤器:通过bloom filter算法来存储合法Key,得益于该算法超高的压缩率,只需占用极小的空间就能存储大量key值

如何避免缓存雪崩

  1. 缓存空值:将缓存失效时间分散开,比如在原有的失效时间基础上增加一个随机值,例如不同Key过期时间,可以设置为10分1秒过期,10分23秒过期,10分8秒过期。单位秒部分就是随机时间,这样过期时间就分散了。对于热点数据,过期时间尽量设置得长一些,冷门的数据可以相对设置过期时间短一些。
  2. 使用缓存集群,避免单机宕机造成的缓存雪崩。