如何运维多集群数据库?58 同城 NebulaGraph Database 运维实践

1,273 阅读8分钟

58 同城基于 NebulaGraph 一键部署运维架构的实践

图计算业务背景介绍

我们为什么选择 NebulaGraph?

在公司各个业务线中,有不少部门都有着关系分析等图探索场景,随着业务发展,相关的需求越来越多。大量需求使用多模数据库来实现,开发成本和管理成本相对较高。

随着图数据库的发展,相关系统应用越来越成熟,于是引入专业图数据库来满足这部分业务需求的事务也提上日程。接下来要考虑的问题就是图数据库选型了。

首先,NebulaGraph 有大量互联网大厂应用案例,说明 NebulaGraph 可以应对海量数据的图探索场景。另外,目前 NebulaGraph 在 DB-Engines 在图数据库领域排名 14,而且增长势头强劲。排名靠前的图数据库,部分不开源或者单机版开源,场景受限。

图计算业务背景介绍

NebulaGraph 实际测试表现如何

在导入性能上,数据量小的时候 NebulaGraph 的导入效率稍慢于 neo4j,但在大数据量的时候 NebulaGraph 的导入明显优于其他两款图数据库。在 3 种查询场景下,NebulaGraph 的效率都明显高于 neo4j,与 HugeGraph 相比也有一定的优势。

图计算业务背景介绍

适用场景有哪些

公司有多种线上业务,工程复杂度和架构复杂度都较高,各个业务部门都需要专门的图数据库来实现对实体关系数据的处理和探索。

通过图数据库实现对任务依赖的运行时间进行监控,及时获取延迟任务、销售激励平台任务血缘关系处理、分析应用内部的类/方法级调用关系、业务风险数据分析、记录企业高管、法人、股东关系,用于签单业务等场景。

资源申请和集群管理方式

为了更好的管理和维护,图数据库在运维部门集中运维管理。用户按需在工单平台中提交申请即可,工单中填写详细的资源需求数据和性能需求指标,由运维同学统一审核交付集群资源。

公司目前服务器环境是自建机房,采用高配物理机,单机多实例混部数据库服务。为了实现规模化管理和维护,需要提前制定好实例标准和规则。

集群规模

得益于 NebulaGraph 良好的图计算能力,我们已经持续交付集群接近 20 套,目前还有业务部门在持续申请相关集群服务资源。

NebulaGraph 规范和架构设计

由于需要满足大量业务需求,未来会有大量的集群需要交付和维护。为了高效管理和运维规模化的集群,需要提前规划和制定规范。

版本规范

目前使用版本为 2.0.1

路径规范

  • 程序路径为 /opt/soft/nebula201,该路径下有 bin、scripts、share 等,作为公共的服务依赖路径,从服务路径中抽离出来

同样,升级为 3.X 版本,只需要将程序路径抽离出来作为公共的服务依赖路径即可。

  • 服务路径为 /work/nebulagraph+graph 端口,该路径下有 data、etc、logs、pids

端口规范

  1. 集群之间端口递增 5,因为 storage 副本需要端口通信,通常是 storage 端口 -1,例如两套集群 graph 端口分别是 60000 和 60005;
  2. 每种服务端口和 http、http2 端口之间步长为 10000,例如 graph 端口是 60000,ws_http_port 就是 50000,ws_h2_port 就是 40000;
  3. 三种服务端口之间相差 1000,例如 graph 端口是 60000,meta 端口就是 61000,storage 端口就是 62000;
    • 60000 graph 端口;50000 ws_http_port;40000 ws_h2_port
    • 61000 meta 端口;51000 ws_http_port;41000 ws_h2_port
    • 62000 storage 端口;52000 ws_http_port;42000 ws_h2_port

运维规范

第一,创建 space 需用 ngdb_ 左前缀,分片默认是节点数的 2 倍,副本数默认为 2,参考 CREATE SPACE ngdb_demo (partition_num=6,replica_factor=2,charset=utf8,collate=utf8_bin,vid_type=FIXED_STRING(128),atomic_edge=false) ON default; 第二,授予业务账号 DBA 角色:GRANT ROLE DBA ON ngdb_demo TO demo_wr; 第三,搭建一套 NebulaGraph 集群后,将内置账号 root 的密码重置,之后将 /work/nebulagraph+graph 端口 路径打包生成 rpm,作为标准安装包

NebulaGraph 规范和架构设计

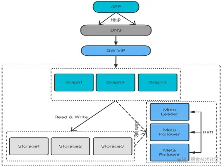
服务请求直接通过 DNS 和网关服务到 Graph,方便计算和存储服务直接交互,由于是通过 DNS 访问,不对外暴露 Meta 节点信息,可以更灵活的运维,较少服务绑定 Meta 节点 ip 带来的运维代价。

这种架构限制了 Java 等驱动的访问,需要用其他驱动替代。

第四,基础集群套餐是 3 个 Graph 节点、3 个 Meta 节点、3 个 Storage 节点,在保证高可用的同时也能保证足够的处理能力。

基础集群分布在 3 台物理机上,存储和计算不需要过多的网络交互。

NebulaGraph 规范和架构设计

集群部署自动化实现

为了能够一键部署服务,集中式管理服务,我们需要借助远程管理工具 Ansible,能帮我们做到快速部署。依据三种角色服务的端口规范,生成 Ansible 的配置文件。

集群部署自动化实现

  • 由于将版本信息写到了配置文件中,在兼容多版本场景下,只需要在 bootstrap.yml 文件中增加相应判断即可,主程序兼容多版本成本非常有限。

部署实例时,根据 graph 角色分发文件,也可以每个节点单独分发文件。

  • 依据三种角色,分别分发配置文件到目的路径下,并且按照文件命名规则生成最终配置文件。
more bootstrap.yml
- hosts: graph
  become: yes
  remote_user: root
  tasks:
    - name: init elasticsearch file on data
      command: cp -r /opt/soft/nebulagraph201 {{ nebula_home }}
- hosts: graph
  become: yes
  remote_user: root
  tasks:
    - name: init config graphfile on master {{ version }}
      template: src=/opt/soft/ngdeploy/conf/templates/201graph dest="{{ nebula_etc }}nggraphd.conf" owner=root group=root mode=0755
- hosts: meta
  become: yes
  remote_user: root
  tasks:
    - name: init config metafile on master {{ version }}
      template: src=/opt/soft/ngdeploy/conf/templates/201meta dest="{{ nebula_etc }}ngmetad.conf" owner=root group=root mode=0755
- hosts: storage
  become: yes
  remote_user: root
  tasks:
    - name: init config storagefile on master {{ version }}
      template: src=/opt/soft/ngdeploy/conf/templates/201storage dest="{{ nebula_etc }}ngstoraged.conf" owner=root group=root mode=0755

配置文件的分发最为关键,有较多变量需要处理,这些变量需要提前在 Ansible 的配置文件中定义,nebulagraphd 路径规范和服务端口需要使用 graphport、meta_server_addrs 需要用到 for 循环语法实现。

more templates/201graph 
########## basics ##########
--daemonize=true
--pid_file=/work/nebulagraph{{ graphport }}/pids/nebula-graphd.pid
--enable_optimizer=true
########## logging ##########
--log_dir=/work/nebulagraph{{ graphport }}/logs
--minloglevel=0
--v=0
--logbufsecs=0
--redirect_stdout=true
--stdout_log_file=graphd-stdout.log
--stderr_log_file=graphd-stderr.log
--stderrthreshold=2

########## query ##########
--accept_partial_success=false

########## networking ##########
--meta_server_addrs={% for host in groups.graph%}{%if loop.last%}{{ hostvars[host].inventory_hostname }}:{{ hostvars[host].metaport }}{%else%}{{hostvars[host].inventory_hostname }}:{{hostvars[host].metaport}}
,{%endif%}{% endfor %}

--local_ip={{inventory_hostname}}
--listen_netdev=any
--port={{ graphport }}
--reuse_port=false
--listen_backlog=1024
--client_idle_timeout_secs=0
--session_idle_timeout_secs=0
--num_accept_threads=1
--num_netio_threads=0
--num_worker_threads=0
--ws_ip={{inventory_hostname}}
--ws_http_port={{ graph_h1_port }}
--ws_h2_port={{ graph_h2_port }}
--default_charset=utf8
--default_collate=utf8_bin

########## authorization ##########
--enable_authorize=true

########## Authentication ##########
--auth_type=password

同样,nebulametad 服务配置文件路径规范和服务端口需要使用 metahport、meta_server_addrs 需要用到 for 循环语法实现。

more templates/201meta 
########## basics ##########
--daemonize=true
--pid_file=/work/nebulagraph{{graphport}}/pids/nebula-metad.pid
########## logging ##########
--log_dir=/work/nebulagraph{{graphport}}/logs
--minloglevel=0
--v=0
--logbufsecs=0
--redirect_stdout=true
--stdout_log_file=metad-stdout.log
--stderr_log_file=metad-stderr.log
--stderrthreshold=2

########## networking ##########
--meta_server_addrs={% for host in groups.graph%}{%if loop.last%}{{ hostvars[host].inventory_hostname }}:{{ hostvars[host].metaport }}{%else%}{{hostvars[host].inventory_hostname }}:{{hostvars[host].metaport}}
,{%endif%}{% endfor %}

--local_ip={{inventory_hostname}}
--port={{metaport}}
--ws_ip={{inventory_hostname}}
--ws_http_port={{meta_h1_port}}
--ws_h2_port={{meta_h2_port}}
########## storage ##########
--data_path=/work/nebulagraph{{graphport}}/data/meta

########## Misc #########
--default_parts_num=100
--default_replica_factor=1
--heartbeat_interval_secs=10
--timezone_name=CST-8

同样,nebulastoraged 服务配置文件路径规范和服务端口需要使用 storageport、meta_server_addrs 需要用到 for 循环语法实现。

more templates/201graph 
########## basics ##########
--daemonize=true
--pid_file=/work/nebulagraph{{ graphport }}/pids/nebula-graphd.pid
--enable_optimizer=true
########## logging ##########
--log_dir=/work/nebulagraph{{ graphport }}/logs
--minloglevel=0
--v=0
--logbufsecs=0
--redirect_stdout=true
--stdout_log_file=graphd-stdout.log
--stderr_log_file=graphd-stderr.log
--stderrthreshold=2

########## query ##########
--accept_partial_success=false

########## networking ##########
--meta_server_addrs={% for host in groups.graph%}{%if loop.last%}{{ hostvars[host].inventory_hostname }}:{{ hostvars[host].metaport }}{%else%}{{hostvars[host].inventory_hostname }}:{{hostvars[host].metaport}}
,{%endif%}{% endfor %}

--local_ip={{inventory_hostname}}
--listen_netdev=any
--port={{ graphport }}
--reuse_port=false
--listen_backlog=1024
--client_idle_timeout_secs=0
--session_idle_timeout_secs=0
--num_accept_threads=1
--num_netio_threads=0
--num_worker_threads=0
--ws_ip={{inventory_hostname}}
--ws_http_port={{ graph_h1_port }}
--ws_h2_port={{ graph_h2_port }}
--default_charset=utf8
--default_collate=utf8_bin

########## authorization ##########
--enable_authorize=true

########## Authentication ##########
--auth_type=password

需要部署新集群时,需要按照规则和目的服务器信息生成 Ansible 的配置文件,然后调用 ansible-playbook,按照 bootstrap.yml 定义的行为执行即可。

集群部署自动化实现

部署完毕之后,需要按照服务角色依次启动 start.yml 的脚本文件提前定义好三种服务的启动命令和配置文件。

集群部署自动化实现

调用 ansible-playbook,根据 start.yml 的脚本文件依次执行三种服务的启动命令即可。

集群部署自动化实现

可视化图探索平台

有赖于将目标 host 前置于 Web 平台的设置,我们只需要对多个项目的开发提供一套公共的 Web 平台即可,减少了 NebulaGraph 集群的组件数量,有别于 ELK 的标准架构。

可视化图探索平台

开发可以通过 NebulaGraph Studio 实现可视化管理数据,轻松实现数据导入和导出,便于用户探索数据关系。直接呈现出点边关系,使探索图数据之间的关系更为直观。

可视化图探索平台

以上是我们在规模化管理维护 NebulaGraph 集群过程中的一些经验,希望对大家有些帮助。


交流图数据库技术?加入 NebulaGraph 交流群请先填写下你的 NebulaGraph 名片,NebulaGraph 小助手会拉你进群~~

NebulaGraph 的开源地址:github.com/vesoft-inc/… 如果你觉得使用体验还不错的话,给我们的 GitHub 点个 ❤️ 鼓励下开源路上的我们呢~