分布式定时任务 | 青训营笔记

144 阅读6分钟

这是我参与「第五届青训营 」伴学笔记创作活动的第 18 天

前言

  • 业务流程

    • 扫描脚本 -> 定时扫描抖音用户集卡状态
    • 汇总计算用户的瓜分金额
    • 定时开奖
  • 技术体量

    • 亿级用户规模
    • 十亿级资金规模
    • 百万级读写QPS
  • 业务需求

    • 自动化
    • 定时执行
    • 海量数据
    • 高效稳定

发展历程

发展历史

  • Linux命令 - CronJob

    • 问题:单机、单平台

  • 单机定时任务-Timer、Ticker
    • 问题:单机

  • 单机定时任务-ScheduledExecutorService

  • 任务调度- Quartz
    • 问题:没有负载均衡

  • 分布式定时任务
    • 优势:
      • 平台化管理
      • 分布式部署
      • 支持海量数据

概述

  • 定义

    • 定时任务是指系统为了自动完成特定任务,实时、延时、周期性完成任务调度的过程
    • 分布式定时任务是把分散的、可靠性差的定时任务纳入统一的平台,并实现集群管理调度和分布式部署的一种定时任务的管理方式
  • 分类

    • 定时任务
      • 特定时间触发
    • 延迟任务
      • 延迟触发
    • 周期任务
      • 固定周期时间
  • 特点

    • 自动化:全自动完成定时任务的调度和执行

    • 平台化:基于平台化的思维管控一系列的分布式定时任务

    • 分布式:在分布式系统环境下运行任务调度,突破单机定时任务的性能瓶颈

    • 伸缩性:采用集群方式部署,可以随时按需扩缩容

    • 高可用:单点故障不影响最终任务结果,可以做故障转移

  • 执行模式

    • 单机任务:随机触发一台机器执行任务,适用于计算量小、并发度低的任务
    • 广播任务:广播到所有机器上执行同一个任务,比如所有机器一起清理日志
    • Map任务:将一个任务分出多个子任务,每个子任务负责一部分计算
    • MapReduce任务:在 Map 任务的基础上,还可以对所有子任务的结果做汇总计算

现状

业内流行框架

Xxl-jobSchedulerXTCTElastic-jobSaturn
来源公司美团点评阿里巴巴腾讯当当网唯品会
是否开源
任务编排子任务依赖支持支持不支持不支持
任务分片支持支持支持支持支持
高可用支持支持支持支持支持
故障转移支持支持支持支持支持
可视化运维支持支持支持支持支持

美团点评Xxl-job

开源且免费,在中小型公司使用广泛

阿里巴巴SchedulerX

在阿里云付费使用,功能强大

腾讯TCT

仅在腾讯内部使用

知识扩充

  • 单机定时任务
  • 大数据处理引擎
    • 定时并不是大数据处理引擎需要解决的问题
    • 大数据处理引擎不能方便地调用 RPC, HTTP

实现原理

框架分析

  • 分布式定时任务要解决触发、调度、执行三个关键问题

  • 此外还需要一个控制台提供管理和干预的功能

整体架构

  • 数据流

  • 功能架构

控制台Admin

  • Job:任务元数据,方便复用

  • JobInstance:任务运行实例

  • JobResult:任务实例运行结果

  • JobHistory:任务历史存储,例如元数据

Job

  • 基础信息

  • 调度时机

  • 执行行为

  • 执行方式

Job.png

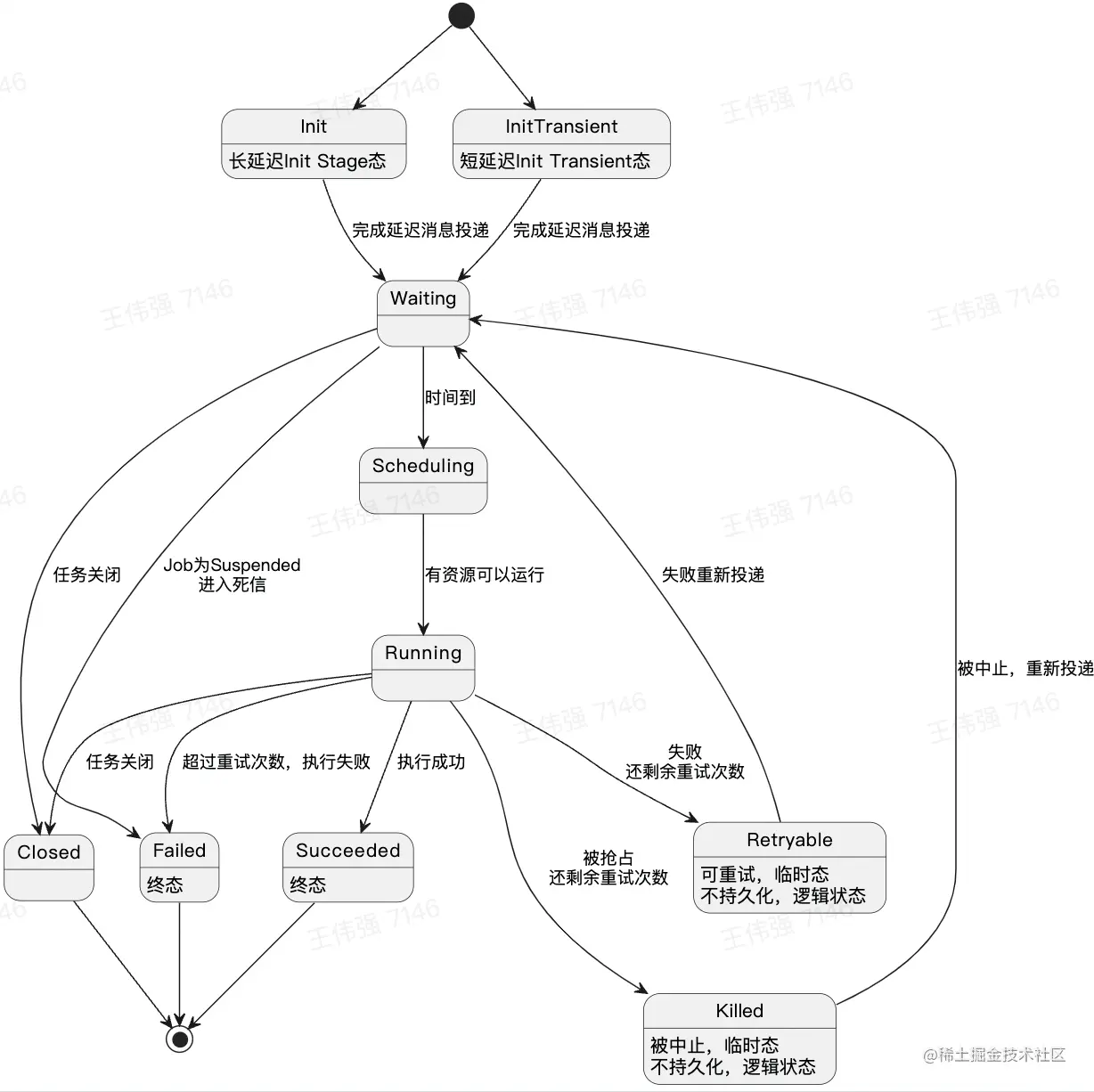
JobInstance

  • Job_id

  • 触发时间

  • 状态&结果

  • 过程信息

JobInstance.png

触发器Trigger

核心职责

给定一系列任务,解析它们的触发规则,在规定的时间点触发任务的调度

设计约束

  • 需要支持大量任务

  • 需要支持秒级的调度

  • 周期任务需要多次执行

  • 需保证秒级扫描的高性能,并避免资源浪费

方案一:腾讯字节方案

方案二:Quartz方案——时间轮

时间轮是一个环形存储队列,底层采用数组实现,数组中的每个元素可以存放一个定时任务列表

TimeCircle.png

单向链表

  • 查询复杂度O(n)O(n)

  • 修改复杂度O(1)O(1)

二叉树

  • 查询复杂度O(1)O(1)

  • 修改复杂度O(lgn)O(\lg n)

O(1).png

使用多级时间轮,实现可扩展

高可用

核心问题

  • 不同业务之间,任务的调度相互影响怎么办

  • 负责扫描和触发的机器挂了怎么办

问题引出

  • 使用 Trigger 集群:解决单机的不稳定性

  • 使用数据库行锁模式:解决 Trigger 集群业务混乱问题

  • 分布式锁(Reids 锁;Zookeeper 锁):解决 Trigger 集群业务混乱问题(better)

调度器Scheduler

资源来源

  • 业务系统

    • 优点

      • 资源利用率更高
    • 缺点

      • 容易影响在线业务
  • 定时任务平台

    • 优点
      • 任务执行逻辑与在线服务隔离
      • 支持优雅地扩缩容
    • 缺点
      • 更多的机器资源
      • 需要额外为定时任务平台申请接口调用权限,而不能直接继承业务的系统权限

资源调度

节点选择
  • 随机节点执行

    • 适用场景:定时对账
  • 广播执行

    • 适用场景:批量运维
  • 分片执行

    • 广泛适用
任务分片

任务 ---单机--> 任务分片 ---Map任务--> Executor 1~N

任务编排

使用 DAG (Directed Acyclic Graph) 进行可视化任务编排

故障转移

确保部分执行单元任务执行失败时,任务最终成功

失败的单元重新分配给其他机器

高可用

调度器可以集群部署,做到完全无状态

使用MQ的重试机制,保证任务一定会被调度

执行器Executor

基于注册中心,可以做到执行器的弹性扩缩容

业务应用

使用场景

所有需要定时、延时、周期性执行任务的业务场景,都可以考虑使用分布式定时任务,包括但不限于:电商、互动、游戏

解决方案示例

发货超过14天未收货时系统自动确认收货
  • 使用分布式定时任务的延时任务

  • 使用 MQ 的延时消息或定时消息

春节集卡活动统计集卡状况
  • 使用 MapReduce 任务

  • 使用大数据离线引擎 Hive 离线统计

  • 使用大数据实时引擎 Fink 实时做累计

解决方案对比

时效性可控性简洁性主要缺点
分布式定时任务秒级-
单机定时任务秒级无法支撑很大的业务体量
延时消息实时在任务有变化时,已发送的延时消息不便于做变更
离线计算引擎Hive小时级时延至少小时级
实时计算引擎Flink秒级仅能做数据计算,无法调用 HTTP/RPC 请求完成业务逻辑处理