Activity启动流程与APP启动流程

146 阅读14分钟

###本次源码分析基于api 29 即Android10.0版本 不说废话,先上图

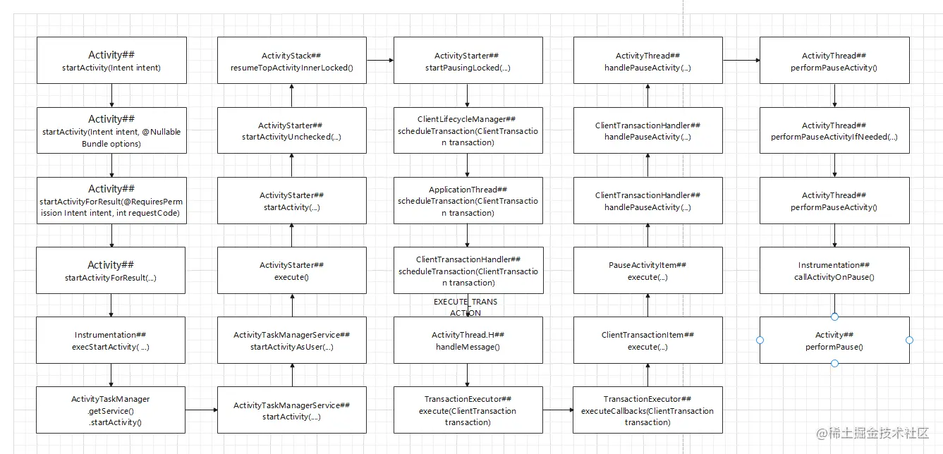
liuycheng.png 因为分支太多,流程只画了一条线的。一法通万法通嘛。文章较长,建议先收藏在阅读,下面看流程解析

启动Activity

    @Override
    public void startActivity(Intent intent) {
        this.startActivity(intent, null);
    }

顺着satrtActivity()方法一路跟进走到startActivityForResult()方法

    public void startActivityForResult(@RequiresPermission Intent intent, int requestCode,
            @Nullable Bundle options) {
        if (mParent == null) {
            options = transferSpringboardActivityOptions(options);
            Instrumentation.ActivityResult ar =
                mInstrumentation.execStartActivity(
                    this, mMainThread.getApplicationThread(), mToken, this,
                    intent, requestCode, options);
       ...........
        } else {
            if (options != null) {
                mParent.startActivityFromChild(this, intent, requestCode, options);
            } else {
                mParent.startActivityFromChild(this, intent, requestCode);
            }
        }
    }

在startActivityForResult()方法 会有两个选择 这里我们选择mParent == null 分支,但else分支在调用startActivityFromChild()后也会执行到Instrumentation##execStartActivity()方法

    @UnsupportedAppUsage
    public ActivityResult execStartActivity(
            Context who, IBinder contextThread, IBinder token, Activity target,
            Intent intent, int requestCode, Bundle options) {
        .............
        .............
        try {
            int result = ActivityTaskManager.getService()
                .startActivity(whoThread, who.getBasePackageName(), intent,
                        intent.resolveTypeIfNeeded(who.getContentResolver()),
                        token, target != null ? target.mEmbeddedID : null,
                        requestCode, 0, null, options);
            checkStartActivityResult(result, intent);
        } catch (RemoteException e) {
            throw new RuntimeException("Failure from system", e);
        }
        return null;
    }

Instrumentation##execStartActivity()方法中会执行ActivityTaskManager.getService() .startActivity()。在Android10.0中ActivityTaskManager.getService()返回的是一个IActivityTaskManager对象,这是一个IInterface对象,在这里产生了IPC通信。全局搜索找到它的实现类为ActivityTaskManagerService。随后我们看一下ActivityTaskManagerService##startActivity()方法

    @Override
    public final int startActivity(IApplicationThread caller, String callingPackage,
            Intent intent, String resolvedType, IBinder resultTo, String resultWho, int requestCode,
            int startFlags, ProfilerInfo profilerInfo, Bundle bOptions) {
        return startActivityAsUser(caller, callingPackage, intent, resolvedType, resultTo,
                resultWho, requestCode, startFlags, profilerInfo, bOptions,
                UserHandle.getCallingUserId());
    }

顺着路径一路追寻走到ActivityTaskManagerService##startActivityAsUser()方法


    int startActivityAsUser(IApplicationThread caller, String callingPackage,
            Intent intent, String resolvedType, IBinder resultTo, String resultWho, int requestCode,
            int startFlags, ProfilerInfo profilerInfo, Bundle bOptions, int userId,
            boolean validateIncomingUser) {
         ............
         return getActivityStartController().obtainStarter(intent, "startActivityAsUser")
                .setCaller(caller)
                .setCallingPackage(callingPackage)
                .setResolvedType(resolvedType)
                .setResultTo(resultTo)
                .setResultWho(resultWho)
                .setRequestCode(requestCode)
                .setStartFlags(startFlags)
                .setProfilerInfo(profilerInfo)
                .setActivityOptions(bOptions)
                .setMayWait(userId)
                .execute();

    }

在ActivityTaskManagerService##startActivityAsUser()中return返回是一串很长的调用链,这时候只需要先看一下最后调用的方法是什么即可。execute()方法属于ActivityStarter类

    int execute() {
        try {
            if (mRequest.mayWait) {
                return startActivityMayWait(............);
            } else {
                return startActivity(..............);
            }
        } finally {
            onExecutionComplete();
        }
    }

在上述ActivityTaskManagerService##startActivityAsUser()方法的return调用链中对mRequest.mayWait属性进行了赋值,这里我们传入的是true,所以后续流程执行ActivityStarter##startActivityMayWait()方法

/frameworks/base/services/core/java/comandroid/server/am/ActivityStarter.java

    private int startActivityMayWait(IApplicationThread caller, int callingUid,
            String callingPackage, int requestRealCallingPid, int requestRealCallingUid,
            Intent intent, String resolvedType, IVoiceInteractionSession voiceSession,
            IVoiceInteractor voiceInteractor, IBinder resultTo, String resultWho, int requestCode,
            int startFlags, ProfilerInfo profilerInfo, WaitResult outResult,
            Configuration globalConfig, SafeActivityOptions options, boolean ignoreTargetSecurity,
            int userId, TaskRecord inTask, String reason,
            boolean allowPendingRemoteAnimationRegistryLookup,
            PendingIntentRecord originatingPendingIntent, boolean allowBackgroundActivityStart) {
           ................
           .................
            final ActivityRecord[] outRecord = new ActivityRecord[1];
            int res = startActivity(caller, intent, ephemeralIntent, resolvedType, aInfo, rInfo,
                    voiceSession, voiceInteractor, resultTo, resultWho, requestCode, callingPid,
                    callingUid, callingPackage, realCallingPid, realCallingUid, startFlags, options,
                    ignoreTargetSecurity, componentSpecified, outRecord, inTask, reason,
                    allowPendingRemoteAnimationRegistryLookup, originatingPendingIntent,
                    allowBackgroundActivityStart);
           ................
           .................
            Binder.restoreCallingIdentity(origId);
            return res;
        }
    }

    private int startActivity(IApplicationThread caller, Intent intent, Intent ephemeralIntent,
            String resolvedType, ActivityInfo aInfo, ResolveInfo rInfo,
            IVoiceInteractionSession voiceSession, IVoiceInteractor voiceInteractor,
            IBinder resultTo, String resultWho, int requestCode, int callingPid, int callingUid,
            String callingPackage, int realCallingPid, int realCallingUid, int startFlags,
            SafeActivityOptions options, boolean ignoreTargetSecurity, boolean componentSpecified,
            ActivityRecord[] outActivity, TaskRecord inTask, String reason,
            boolean allowPendingRemoteAnimationRegistryLookup,
            PendingIntentRecord originatingPendingIntent, boolean allowBackgroundActivityStart) {
       ..................
       ...................
        mLastStartActivityResult = startActivity(caller, intent, ephemeralIntent, resolvedType,
                aInfo, rInfo, voiceSession, voiceInteractor, resultTo, resultWho, requestCode,
                callingPid, callingUid, callingPackage, realCallingPid, realCallingUid, startFlags,
                options, ignoreTargetSecurity, componentSpecified, mLastStartActivityRecord,
                inTask, allowPendingRemoteAnimationRegistryLookup, originatingPendingIntent,
                allowBackgroundActivityStart);
       ..................
       ...................
        return getExternalResult(mLastStartActivityResult);
    }
    private int startActivity(IApplicationThread caller, Intent intent, Intent ephemeralIntent,
            String resolvedType, ActivityInfo aInfo, ResolveInfo rInfo,
            IVoiceInteractionSession voiceSession, IVoiceInteractor voiceInteractor,
            IBinder resultTo, String resultWho, int requestCode, int callingPid, int callingUid,
            String callingPackage, int realCallingPid, int realCallingUid, int startFlags,
            SafeActivityOptions options,
            boolean ignoreTargetSecurity, boolean componentSpecified, ActivityRecord[] outActivity,
            TaskRecord inTask, boolean allowPendingRemoteAnimationRegistryLookup,
            PendingIntentRecord originatingPendingIntent, boolean allowBackgroundActivityStart) {
        mSupervisor.getActivityMetricsLogger().notifyActivityLaunching(intent);
        ..................
        ...................
        final int res = startActivity(r, sourceRecord, voiceSession, voiceInteractor, startFlags,
                true /* doResume */, checkedOptions, inTask, outActivity, restrictedBgActivity);
        mSupervisor.getActivityMetricsLogger().notifyActivityLaunched(res, outActivity[0]);
        return res;
    }
    private int startActivity(final ActivityRecord r, ActivityRecord sourceRecord,
                IVoiceInteractionSession voiceSession, IVoiceInteractor voiceInteractor,
                int startFlags, boolean doResume, ActivityOptions options, TaskRecord inTask,
                ActivityRecord[] outActivity, boolean restrictedBgActivity) {
        int result = START_CANCELED;
        final ActivityStack startedActivityStack;
        try {
            mService.mWindowManager.deferSurfaceLayout();
            result = startActivityUnchecked(r, sourceRecord, voiceSession, voiceInteractor,
                    startFlags, doResume, options, inTask, outActivity, restrictedBgActivity);
        } 
		.............
        postStartActivityProcessing(r, result, startedActivityStack);

        return result;
    }

在ActivityStarter##startActivityMayWait()方法中会对startActivity()进行多次重载调用,最终会调用到ActivityStarter##postStartActivityProcessing()方法,在最后一次调用的startActivity()重载方法中有两个重要方法调用一个是ActivityStarter##postStartActivityProcessing()方法另一个便是ActivityStarter##startActivityUnchecked()方法

    private int startActivityUnchecked(final ActivityRecord r, ActivityRecord sourceRecord,
            IVoiceInteractionSession voiceSession, IVoiceInteractor voiceInteractor,
            int startFlags, boolean doResume, ActivityOptions options, TaskRecord inTask,
            ActivityRecord[] outActivity, boolean restrictedBgActivity) {
        ............
		............
        if (dontStart) {
            // For paranoia, make sure we have correctly resumed the top activity.
            topStack.mLastPausedActivity = null;
            if (mDoResume) {
                mRootActivityContainer.resumeFocusedStacksTopActivities();
            }
            ActivityOptions.abort(mOptions);
            if ((mStartFlags & START_FLAG_ONLY_IF_NEEDED) != 0) {
                return START_RETURN_INTENT_TO_CALLER;
            }
            deliverNewIntent(top);
            return START_DELIVERED_TO_TOP;
        }
		...............
		...............
        return START_SUCCESS;
    }

继续跟进到RootActivityContainer##resumeFocusedStacksTopActivities()方法

    boolean resumeFocusedStacksTopActivities() {
        return resumeFocusedStacksTopActivities(null, null, null);
    }
    boolean resumeFocusedStacksTopActivities(
            ActivityStack targetStack, ActivityRecord target, ActivityOptions targetOptions) {

        if (!mStackSupervisor.readyToResume()) {
            return false;
        }

        boolean result = false;
        if (targetStack != null && (targetStack.isTopStackOnDisplay()
                || getTopDisplayFocusedStack() == targetStack)) {
            result = targetStack.resumeTopActivityUncheckedLocked(target, targetOptions);
        }

        for (int displayNdx = mActivityDisplays.size() - 1; displayNdx >= 0; --displayNdx) {
            boolean resumedOnDisplay = false;
            final ActivityDisplay display = mActivityDisplays.get(displayNdx);
            for (int stackNdx = display.getChildCount() - 1; stackNdx >= 0; --stackNdx) {
                final ActivityStack stack = display.getChildAt(stackNdx);
                final ActivityRecord topRunningActivity = stack.topRunningActivityLocked();
                if (!stack.isFocusableAndVisible() || topRunningActivity == null) {
                    continue;
                }
                if (stack == targetStack) {
                    resumedOnDisplay |= result;
                    continue;
                }
                if (display.isTopStack(stack) && topRunningActivity.isState(RESUMED)) {
                    stack.executeAppTransition(targetOptions);
                } else {
                    resumedOnDisplay |= topRunningActivity.makeActiveIfNeeded(target);
                }
            }
            if (!resumedOnDisplay) {
                final ActivityStack focusedStack = display.getFocusedStack();
                if (focusedStack != null) {
                    focusedStack.resumeTopActivityUncheckedLocked(target, targetOptions);
                }
            }
        }
        return result;
    }

然后执行到ActivityStack##resumeTopActivityUncheckedLocked()方法

    @GuardedBy("mService")
    boolean resumeTopActivityUncheckedLocked(ActivityRecord prev, ActivityOptions options) {
        ............
        boolean result = false;
        try {
            // Protect against recursion.
            mInResumeTopActivity = true;
            result = resumeTopActivityInnerLocked(prev, options);
            final ActivityRecord next = topRunningActivityLocked(true /* focusableOnly */);
            if (next == null || !next.canTurnScreenOn()) {
                checkReadyForSleep();
            }
        } finally {
            mInResumeTopActivity = false;
        }

        return result;
    }


    @GuardedBy("mService")
    private boolean resumeTopActivityInnerLocked(ActivityRecord prev, ActivityOptions options) {
        ..........
		..........       
	   boolean pausing = getDisplay().pauseBackStacks(userLeaving, next, false);
        if (mResumedActivity != null) {
            if (DEBUG_STATES) Slog.d(TAG_STATES,
                    "resumeTopActivityLocked: Pausing " + mResumedActivity);
            pausing |= startPausingLocked(userLeaving, false, next, false);
        }
   
        ..........
		..........

        if (next.attachedToProcess()) {
        ..........
		..........
            try {
                final ClientTransaction transaction =
                        ClientTransaction.obtain(next.app.getThread(), next.appToken);
                // Deliver all pending results.
                ArrayList<ResultInfo> a = next.results;
                if (a != null) {
                    final int N = a.size();
                    if (!next.finishing && N > 0) {
                        if (DEBUG_RESULTS) Slog.v(TAG_RESULTS,
                                "Delivering results to " + next + ": " + a);
                        transaction.addCallback(ActivityResultItem.obtain(a));
                    }
                }

                if (next.newIntents != null) {
                    transaction.addCallback(
                            NewIntentItem.obtain(next.newIntents, true /* resume */));
                }

                // Well the app will no longer be stopped.
                // Clear app token stopped state in window manager if needed.
                next.notifyAppResumed(next.stopped);

                EventLog.writeEvent(EventLogTags.AM_RESUME_ACTIVITY, next.mUserId,
                        System.identityHashCode(next), next.getTaskRecord().taskId,
                        next.shortComponentName);

                next.sleeping = false;
                mService.getAppWarningsLocked().onResumeActivity(next);
                next.app.setPendingUiCleanAndForceProcessStateUpTo(mService.mTopProcessState);
                next.clearOptionsLocked();
                transaction.setLifecycleStateRequest(
                        ResumeActivityItem.obtain(next.app.getReportedProcState(),
                                getDisplay().mDisplayContent.isNextTransitionForward()));
                mService.getLifecycleManager().scheduleTransaction(transaction);

                if (DEBUG_STATES) Slog.d(TAG_STATES, "resumeTopActivityLocked: Resumed "
                        + next);
            } catch (Exception e) {
                .............
                mStackSupervisor.startSpecificActivityLocked(next, true, false);
                return true;
            }

            // From this point on, if something goes wrong there is no way
            // to recover the activity.
 
        } else {
            // Whoops, need to restart this activity!
            if (!next.hasBeenLaunched) {
                next.hasBeenLaunched = true;
            } else {
                if (SHOW_APP_STARTING_PREVIEW) {
                    next.showStartingWindow(null /* prev */, false /* newTask */,
                            false /* taskSwich */);
                }
                if (DEBUG_SWITCH) Slog.v(TAG_SWITCH, "Restarting: " + next);
            }
            if (DEBUG_STATES) Slog.d(TAG_STATES, "resumeTopActivityLocked: Restarting " + next);
            mStackSupervisor.startSpecificActivityLocked(next, true, true);
        }

        return true;
    }

   final boolean startPausingLocked(boolean userLeaving, boolean uiSleeping,
            ActivityRecord resuming, boolean pauseImmediately) {
        .........
		.........
        if (prev.attachedToProcess()) {
            if (DEBUG_PAUSE) Slog.v(TAG_PAUSE, "Enqueueing pending pause: " + prev);
            try {
                EventLogTags.writeAmPauseActivity(prev.mUserId, System.identityHashCode(prev),
                        prev.shortComponentName, "userLeaving=" + userLeaving);

                mService.getLifecycleManager().scheduleTransaction(prev.app.getThread(),
                        prev.appToken, PauseActivityItem.obtain(prev.finishing, userLeaving,
                                prev.configChangeFlags, pauseImmediately));
            } catch (Exception e) {
                // Ignore exception, if process died other code will cleanup.
                Slog.w(TAG, "Exception thrown during pause", e);
                mPausingActivity = null;
                mLastPausedActivity = null;
                mLastNoHistoryActivity = null;
            }
        } 
        
    }

onPause()回调

ActivityStack##startPausingLocked()方法中会执行这么一行代码

     mService.getLifecycleManager().scheduleTransaction(prev.app.getThread(),
                        prev.appToken, PauseActivityItem.obtain(prev.finishing, userLeaving,
                                prev.configChangeFlags, pauseImmediately));

getLifecycleManager()返回的是一个ClientLifecycleManager,看一下ClientLifecycleManager##scheduleTransaction()方法

    void scheduleTransaction(@NonNull IApplicationThread client, @NonNull IBinder activityToken,
            @NonNull ClientTransactionItem callback) throws RemoteException {
        final ClientTransaction clientTransaction = transactionWithCallback(client, activityToken,
                callback);
        scheduleTransaction(clientTransaction);
    }

    void scheduleTransaction(ClientTransaction transaction) throws RemoteException {
        final IApplicationThread client = transaction.getClient();
        transaction.schedule();
        if (!(client instanceof Binder)) {
            transaction.recycle();
        }
    }

在ClientTransaction##schedule() 中

/frameworks/base/core/java/android/app/servertransaction/ClientTransaction.java
public void schedule() throws RemoteException {
        mClient.scheduleTransaction(this);
    }

mClient是一个IApplicationThread对象,实现类为ApplicationThread。到此调用流程走到了ApplicationThread##scheduleTransaction()方法中

        @Override
        public void scheduleTransaction(ClientTransaction transaction) throws RemoteException {
            ActivityThread.this.scheduleTransaction(transaction);
        }

ActivityThread并没有重写scheduleTransaction()方法,去看一下它父类ClientTransactionHandler的实现

    void scheduleTransaction(ClientTransaction transaction) {
        transaction.preExecute(this);
        sendMessage(ActivityThread.H.EXECUTE_TRANSACTION, transaction);
    }

向ActivityThread.H中发送一个EXECUTE_TRANSACTION消息

  class H extends Handler {

        public void handleMessage(Message msg) {
            if (DEBUG_MESSAGES) Slog.v(TAG, ">>> handling: " + codeToString(msg.what));
            switch (msg.what) {
			...........
                case EXECUTE_TRANSACTION:
                    final ClientTransaction transaction = (ClientTransaction) msg.obj;
                    mTransactionExecutor.execute(transaction);
                    if (isSystem()) {
                        // Client transactions inside system process are recycled on the client side
                        // instead of ClientLifecycleManager to avoid being cleared before this
                        // message is handled.
                        transaction.recycle();
                    }
                    // TODO(lifecycler): Recycle locally scheduled transactions.
                    break;
            ..........
            }
        }
    }

调用到TransactionExecutor##execute()


 	   public void execute(ClientTransaction transaction) {
        if (DEBUG_RESOLVER) Slog.d(TAG, tId(transaction) + "Start resolving transaction");
       .........
	   .........
        executeCallbacks(transaction);

        executeLifecycleState(transaction);
        mPendingActions.clear();

    }

    @VisibleForTesting
    public void executeCallbacks(ClientTransaction transaction) {
        final List<ClientTransactionItem> callbacks = transaction.getCallbacks();
        if (callbacks == null || callbacks.isEmpty()) {
            // No callbacks to execute, return early.
            return;
        }
        if (DEBUG_RESOLVER) Slog.d(TAG, tId(transaction) + "Resolving callbacks in transaction");

        final IBinder token = transaction.getActivityToken();
        ActivityClientRecord r = mTransactionHandler.getActivityClient(token);

        final ActivityLifecycleItem finalStateRequest = transaction.getLifecycleStateRequest();
        final int finalState = finalStateRequest != null ? finalStateRequest.getTargetState()
                : UNDEFINED;
        // Index of the last callback that requests some post-execution state.
        final int lastCallbackRequestingState = lastCallbackRequestingState(transaction);

        final int size = callbacks.size();
        for (int i = 0; i < size; ++i) {
            final ClientTransactionItem item = callbacks.get(i);
            if (DEBUG_RESOLVER) Slog.d(TAG, tId(transaction) + "Resolving callback: " + item);
            final int postExecutionState = item.getPostExecutionState();
            final int closestPreExecutionState = mHelper.getClosestPreExecutionState(r,
                    item.getPostExecutionState());
            if (closestPreExecutionState != UNDEFINED) {
                cycleToPath(r, closestPreExecutionState, transaction);
            }

            item.execute(mTransactionHandler, token, mPendingActions);
            item.postExecute(mTransactionHandler, token, mPendingActions);
            if (r == null) {
                // Launch activity request will create an activity record.
                r = mTransactionHandler.getActivityClient(token);
            }

            if (postExecutionState != UNDEFINED && r != null) {
                // Skip the very last transition and perform it by explicit state request instead.
                final boolean shouldExcludeLastTransition =
                        i == lastCallbackRequestingState && finalState == postExecutionState;
                cycleToPath(r, postExecutionState, shouldExcludeLastTransition, transaction);
            }
        }
    }

在TransactionExecutor##executeCallbacks()方法中会执行ClientTransactionItem的execute()方法,ClientTransactionItem是一个抽象类,在TransactionExecutor##executeCallbacks()方法中,ClientTransactionItem对象是通过 transaction.getCallbacks()获取的。追根朔源会发现在ActivityStarter##startPausingLocked()方法中传入了一个 PauseActivityItem对象。PauseActivityItem是ClientTransactionItem的实现类,那么此处调用链便流转到了PauseActivityItem##execute()方法

    @Override
    public void execute(ClientTransactionHandler client, IBinder token,
            PendingTransactionActions pendingActions) {
        Trace.traceBegin(TRACE_TAG_ACTIVITY_MANAGER, "activityPause");
        client.handlePauseActivity(token, mFinished, mUserLeaving, mConfigChanges, pendingActions,
                "PAUSE_ACTIVITY_ITEM");
        Trace.traceEnd(TRACE_TAG_ACTIVITY_MANAGER);
    }

执行到了ClientTransactionHandler ##handlePauseActivity()方法,在ClientTransactionHandler 中handlePauseActivity()仅是一个抽象方法,ClientTransactionHandler 实现类为ActivityThread

    @Override
    public void handlePauseActivity(IBinder token, boolean finished, boolean userLeaving,
            int configChanges, PendingTransactionActions pendingActions, String reason) {
        ActivityClientRecord r = mActivities.get(token);
        if (r != null) {
            if (userLeaving) {
                performUserLeavingActivity(r);
            }

            r.activity.mConfigChangeFlags |= configChanges;
            performPauseActivity(r, finished, reason, pendingActions);

            // Make sure any pending writes are now committed.
            if (r.isPreHoneycomb()) {
                QueuedWork.waitToFinish();
            }
            mSomeActivitiesChanged = true;
        }
    }

    private Bundle performPauseActivity(ActivityClientRecord r, boolean finished, String reason,
            PendingTransactionActions pendingActions) {
        .........
        .........
        performPauseActivityIfNeeded(r, reason);
        .........
        .........

        return shouldSaveState ? r.state : null;
    }

    private void performPauseActivityIfNeeded(ActivityClientRecord r, String reason) {
        if (r.paused) {
            // You are already paused silly...
            return;
        }

        // Always reporting top resumed position loss when pausing an activity. If necessary, it
        // will be restored in performResumeActivity().
        reportTopResumedActivityChanged(r, false /* onTop */, "pausing");

        try {
            r.activity.mCalled = false;
            mInstrumentation.callActivityOnPause(r.activity);
            }
        } 
        r.setState(ON_PAUSE);
    }

在ActivityThread##performPauseActivityIfNeeded()方法中调用了Instrumentation##callActivityOnPause()方法

    public void callActivityOnPause(Activity activity) {
        activity.performPause();
    }

Activity

    final void performPause() {
        dispatchActivityPrePaused();
        mDoReportFullyDrawn = false;
        mFragments.dispatchPause();
        mCalled = false;
        onPause();
        writeEventLog(LOG_AM_ON_PAUSE_CALLED, "performPause");
        mResumed = false;
        if (!mCalled && getApplicationInfo().targetSdkVersion
                >= android.os.Build.VERSION_CODES.GINGERBREAD) {
            throw new SuperNotCalledException(
                    "Activity " + mComponent.toShortString() +
                    " did not call through to super.onPause()");
        }
        dispatchActivityPostPaused();
    }

至此,在调用startActivity()后Activity的第一个回调方法onPause()便执行到位

创建Activity

执行完onPause()后,我们回到ActivityStack##resumeTopActivityInnerLocked()方法,在这个方法中startPausingLocked()方法执行完会调用

mStackSupervisor.startSpecificActivityLocked(next, true, false);//3009

再看mStackSupervisor是一个ActivityStackSupervisor对象,看一下ActivityStackSupervisor##startSpecificActivityLocked方法

    void startSpecificActivityLocked(ActivityRecord r, boolean andResume, boolean checkConfig) {
        // Is this activity's application already running?
        final WindowProcessController wpc =
                mService.getProcessController(r.processName, r.info.applicationInfo.uid);

        boolean knownToBeDead = false;
        if (wpc != null && wpc.hasThread()) {
            try {
                realStartActivityLocked(r, wpc, andResume, checkConfig);
                return;
            } catch (RemoteException e) {
                Slog.w(TAG, "Exception when starting activity "
                        + r.intent.getComponent().flattenToShortString(), e);
            }

            // If a dead object exception was thrown -- fall through to
            // restart the application.
            knownToBeDead = true;
        }

        // Suppress transition until the new activity becomes ready, otherwise the keyguard can
        // appear for a short amount of time before the new process with the new activity had the
        // ability to set its showWhenLocked flags.
        if (getKeyguardController().isKeyguardLocked()) {
            r.notifyUnknownVisibilityLaunched();
        }

        try {
            if (Trace.isTagEnabled(TRACE_TAG_ACTIVITY_MANAGER)) {
                Trace.traceBegin(TRACE_TAG_ACTIVITY_MANAGER, "dispatchingStartProcess:"
                        + r.processName);
            }
            // Post message to start process to avoid possible deadlock of calling into AMS with the
            // ATMS lock held.
            final Message msg = PooledLambda.obtainMessage(
                    ActivityManagerInternal::startProcess, mService.mAmInternal, r.processName,
                    r.info.applicationInfo, knownToBeDead, "activity", r.intent.getComponent());
            mService.mH.sendMessage(msg);
        } finally {
            Trace.traceEnd(TRACE_TAG_ACTIVITY_MANAGER);
        }
    }

进程已存在

在ActivityStackSupervisor##startSpecificActivityLocked()方法中会对进程和线程进行判断,如果线程和进程存在则直接调用ActivityStackSupervisor##realStartActivityLocked()方法,若不存在则向ActivityThread.H发送消息进行进程创建。我们暂时认为进程和线程已存在,即应用已打开。看一下realStartActivityLocked()中的实现

    boolean realStartActivityLocked(ActivityRecord r, WindowProcessController proc,
            boolean andResume, boolean checkConfig) throws RemoteException {
        ........
		........
        try {
            ........
		    ........
            try {
      
                // Create activity launch transaction.
                final ClientTransaction clientTransaction = ClientTransaction.obtain(
                        proc.getThread(), r.appToken);

                final DisplayContent dc = r.getDisplay().mDisplayContent;
                clientTransaction.addCallback(LaunchActivityItem.obtain(new Intent(r.intent),
                        System.identityHashCode(r), r.info,
                        // TODO: Have this take the merged configuration instead of separate global
                        // and override configs.
                        mergedConfiguration.getGlobalConfiguration(),
                        mergedConfiguration.getOverrideConfiguration(), r.compat,
                        r.launchedFromPackage, task.voiceInteractor, proc.getReportedProcState(),
                        r.icicle, r.persistentState, results, newIntents,
                        dc.isNextTransitionForward(), proc.createProfilerInfoIfNeeded(),
                                r.assistToken));
                // Set desired final state.
                final ActivityLifecycleItem lifecycleItem;
                if (andResume) {
                    lifecycleItem = ResumeActivityItem.obtain(dc.isNextTransitionForward());
                } else {
                    lifecycleItem = PauseActivityItem.obtain();
                }
                clientTransaction.setLifecycleStateRequest(lifecycleItem);

                // Schedule transaction.
                mService.getLifecycleManager().scheduleTransaction(clientTransaction);  
            } catch (RemoteException e) {
       
            }
        } finally {
            endDeferResume();
        }
        ........
		........
 
        proc.onStartActivity(mService.mTopProcessState, r.info);
        if (mRootActivityContainer.isTopDisplayFocusedStack(stack)) {
            mService.getActivityStartController().startSetupActivity();
        }

        if (r.app != null) {
            r.app.updateServiceConnectionActivities();
        }

        return true;
    }

如注释介绍( Create activity launch transaction). realStartActivityLocked()方法向ClientTransaction传入了一个LaunchActivityItem对象,按照前文查看PauseActivityItem逻辑去看一下LaunchActivityItem##execute()方法

    @Override
    public void execute(ClientTransactionHandler client, IBinder token,
            PendingTransactionActions pendingActions) {
        Trace.traceBegin(TRACE_TAG_ACTIVITY_MANAGER, "activityStart");
        ActivityClientRecord r = new ActivityClientRecord(token, mIntent, mIdent, mInfo,
                mOverrideConfig, mCompatInfo, mReferrer, mVoiceInteractor, mState, mPersistentState,
                mPendingResults, mPendingNewIntents, mIsForward,
                mProfilerInfo, client, mAssistToken);
        client.handleLaunchActivity(r, pendingActions, null /* customIntent */);
        Trace.traceEnd(TRACE_TAG_ACTIVITY_MANAGER);
    }

client是一个ClientTransactionHandler对象, 它的实现类是ActivityThread ,看一下ActivityThread ##handleLaunchActivity()

    @Override
    public Activity handleLaunchActivity(ActivityClientRecord r,
            PendingTransactionActions pendingActions, Intent customIntent) {
       
        ......
		......
        final Activity a = performLaunchActivity(r, customIntent);

        if (a != null) {
            r.createdConfig = new Configuration(mConfiguration);
            reportSizeConfigurations(r);
            if (!r.activity.mFinished && pendingActions != null) {
                pendingActions.setOldState(r.state);
                pendingActions.setRestoreInstanceState(true);
                pendingActions.setCallOnPostCreate(true);
            }
        } else {
            // If there was an error, for any reason, tell the activity manager to stop us.
            try {
                ActivityTaskManager.getService()
                        .finishActivity(r.token, Activity.RESULT_CANCELED, null,
                                Activity.DONT_FINISH_TASK_WITH_ACTIVITY);
            } catch (RemoteException ex) {
                throw ex.rethrowFromSystemServer();
            }
        }

        return a;
    }

    private Activity performLaunchActivity(ActivityClientRecord r, Intent customIntent) {
	    ......
		......
        ContextImpl appContext = createBaseContextForActivity(r);
        Activity activity = null;
        try {
            java.lang.ClassLoader cl = appContext.getClassLoader();
            activity = mInstrumentation.newActivity(
                    cl, component.getClassName(), r.intent);
            StrictMode.incrementExpectedActivityCount(activity.getClass());
            r.intent.setExtrasClassLoader(cl);
            r.intent.prepareToEnterProcess();
            if (r.state != null) {
                r.state.setClassLoader(cl);
            }
        } catch (Exception e) {
            if (!mInstrumentation.onException(activity, e)) {
                throw new RuntimeException(
                    "Unable to instantiate activity " + component
                    + ": " + e.toString(), e);
            }
        }

        try {
            Application app = r.packageInfo.makeApplication(false, mInstrumentation);
            ......
            if (activity != null) {
                CharSequence title = r.activityInfo.loadLabel(appContext.getPackageManager());
                Configuration config = new Configuration(mCompatConfiguration);
                if (r.overrideConfig != null) {
                    config.updateFrom(r.overrideConfig);
                }
                if (DEBUG_CONFIGURATION) Slog.v(TAG, "Launching activity "
                        + r.activityInfo.name + " with config " + config);
                Window window = null;
                if (r.mPendingRemoveWindow != null && r.mPreserveWindow) {
                    window = r.mPendingRemoveWindow;
                    r.mPendingRemoveWindow = null;
                    r.mPendingRemoveWindowManager = null;
                }
                appContext.setOuterContext(activity);
                activity.attach(appContext, this, getInstrumentation(), r.token,
                        r.ident, app, r.intent, r.activityInfo, title, r.parent,
                        r.embeddedID, r.lastNonConfigurationInstances, config,
                        r.referrer, r.voiceInteractor, window, r.configCallback,
                        r.assistToken);

                if (customIntent != null) {
                    activity.mIntent = customIntent;
                }
                r.lastNonConfigurationInstances = null;
                checkAndBlockForNetworkAccess();
                activity.mStartedActivity = false;
                int theme = r.activityInfo.getThemeResource();
                if (theme != 0) {
                    activity.setTheme(theme);
                }

                activity.mCalled = false;
                if (r.isPersistable()) {
                    mInstrumentation.callActivityOnCreate(activity, r.state, r.persistentState);
                } else {
                    mInstrumentation.callActivityOnCreate(activity, r.state);
                }
                if (!activity.mCalled) {
                    throw new SuperNotCalledException(
                        "Activity " + r.intent.getComponent().toShortString() +
                        " did not call through to super.onCreate()");
                }
                r.activity = activity;
            }
            r.setState(ON_CREATE);

            synchronized (mResourcesManager) {
                mActivities.put(r.token, r);
            }

        } catch (SuperNotCalledException e) {
            throw e;

        } catch (Exception e) {
            if (!mInstrumentation.onException(activity, e)) {
                throw new RuntimeException(
                    "Unable to start activity " + component
                    + ": " + e.toString(), e);
            }
        }

        return activity;
    }

在ActivityThread##performLaunchActivity()方法中会通过ClassLoader进行Activity对象创建,然后调用Instrumentation##callActivityOnCreate()最终实现Activity的onCreate()方法回调。 回到ActivityStackSupervisor##realStartActivityLocked()方法,在其方法执行中我们会发现不仅通过addCallback()方法向ClientTransaction添加了LaunchActivityItem对象还通过 setLifecycleStateRequest(lifecycleItem)向其添加了一个ResumeActivityItem对象。在scheduleTransaction()方法的调用链中会调用到TransactionExecutor##execute()方法。我们之前看了其中的 executeCallbacks(transaction)方法,现在再看一下 executeLifecycleState(transaction)方法

    /** Transition to the final state if requested by the transaction. */
    private void executeLifecycleState(ClientTransaction transaction) {
        final ActivityLifecycleItem lifecycleItem = transaction.getLifecycleStateRequest();
        if (lifecycleItem == null) {
            // No lifecycle request, return early.
            return;
        }

        final IBinder token = transaction.getActivityToken();
        final ActivityClientRecord r = mTransactionHandler.getActivityClient(token);
        if (DEBUG_RESOLVER) {
            Slog.d(TAG, tId(transaction) + "Resolving lifecycle state: "
                    + lifecycleItem + " for activity: "
                    + getShortActivityName(token, mTransactionHandler));
        }

        if (r == null) {
            // Ignore requests for non-existent client records for now.
            return;
        }

        // Cycle to the state right before the final requested state.
        cycleToPath(r, lifecycleItem.getTargetState(), true /* excludeLastState */, transaction);

        // Execute the final transition with proper parameters.
        lifecycleItem.execute(mTransactionHandler, token, mPendingActions);
        lifecycleItem.postExecute(mTransactionHandler, token, mPendingActions);
    }

在此方法中会先对lifecycleItem 进行判空处理,因为在ActivityStarter## startPausingLocked(...)的调用链流程中,未调用ClientTransaction##setLifecycleStateRequest()方法进行对象赋值,故到此结束。而在ActivityStackSupervisor##realStartActivityLocked()调用链中有赋值行为,放行执行后续。可看到后续执行中包含ActivityLifecycleItem##execute()。 ActivityLifecycleItem继承自ClientTransactionItem 没有重写execute()方法实现,而通过ClientTransaction##setLifecycleStateRequest()设置进来的对象ResumeActivityItem恰好也继承了ActivityLifecycleItem类,那么便可以去查看ResumeActivityItem##execute()

    @Override
    public void execute(ClientTransactionHandler client, IBinder token,
            PendingTransactionActions pendingActions) {
        Trace.traceBegin(TRACE_TAG_ACTIVITY_MANAGER, "activityResume");
        client.handleResumeActivity(token, true /* finalStateRequest */, mIsForward,
                "RESUME_ACTIVITY");
        Trace.traceEnd(TRACE_TAG_ACTIVITY_MANAGER);
    }

ResumeActivityItem##execute()方法调用了ClientTransactionHandler ##handleResumeActivity(),即ActivityThread##handleResumeActivity()

    @Override
    public void handleResumeActivity(IBinder token, boolean finalStateRequest, boolean isForward,
            String reason) { 
		......
		......

        // TODO Push resumeArgs into the activity for consideration
        final ActivityClientRecord r = performResumeActivity(token, finalStateRequest, reason);
		......
		......
    }

继续深追会发现会依次执行activity##performResume(),在performResume()中调用performRestart(),在performRestart()中调用performStart(),在performStart()中会调用Instrumentation##callActivityOnStart(),最终执行到onStart()回调。 activity##performResume()在执行完performRestart()后还会直接调用 Instrumentation##callActivityOnResume()执行onResume()回调。至此在activity的启动中,我们已经看到了onPause() onCreat() onStart() onResume()的调用 ###创建新进程(打开一个新的应用) 以上可视为Activity的启动流程,下面在某种意义上可视为APP启动 在ActivityStackSupervisor##startSpecificActivityLocked()中会判断进程及线程是否存在,我们前面已经看了进程存在的情况,下面看一下当进程不存在时程序是如何执行的

      final Message msg = PooledLambda.obtainMessage(
                    ActivityManagerInternal::startProcess, mService.mAmInternal, r.processName,
                    r.info.applicationInfo, knownToBeDead, "activity", r.intent.getComponent());
            mService.mH.sendMessage(msg);

这里调用了ActivityManagerInternal##startProcess(),ActivityManagerInternal是一个抽象类,它的实现类是ActivityManagerService##LocalService类。看一下LocalService的startProcess()方法

    @GuardedBy("this")
    final ProcessRecord startProcessLocked(String processName,
            ApplicationInfo info, boolean knownToBeDead, int intentFlags,
            HostingRecord hostingRecord, boolean allowWhileBooting,
            boolean isolated, boolean keepIfLarge) {
        return mProcessList.startProcessLocked(processName, info, knownToBeDead, intentFlags,
                hostingRecord, allowWhileBooting, isolated, 0 /* isolatedUid */, keepIfLarge,
                null /* ABI override */, null /* entryPoint */, null /* entryPointArgs */,
                null /* crashHandler */);
    }
		

然后调用到ProcessList##startProcessLocked()。在ProcessList类中依次调用startProcessLocked()的重载方法

    @GuardedBy("mService")
    final ProcessRecord startProcessLocked(String processName, ApplicationInfo info,
            boolean knownToBeDead, int intentFlags, HostingRecord hostingRecord,
            boolean allowWhileBooting, boolean isolated, int isolatedUid, boolean keepIfLarge,
            String abiOverride, String entryPoint, String[] entryPointArgs, Runnable crashHandler) {
            ......
            ......
           checkSlow(startTime, "startProcess: stepping in to startProcess");
           final boolean success = startProcessLocked(app, hostingRecord, abiOverride);//1953行
           checkSlow(startTime, "startProcess: done starting proc!");
     }

    @GuardedBy("mService")
    final boolean startProcessLocked(ProcessRecord app, HostingRecord hostingRecord,
            String abiOverride) {
        return startProcessLocked(app, hostingRecord,
                false /* disableHiddenApiChecks */, false /* mountExtStorageFull */, abiOverride);
    }

	    @GuardedBy("mService")
    boolean startProcessLocked(ProcessRecord app, HostingRecord hostingRecord,
            boolean disableHiddenApiChecks, boolean mountExtStorageFull,
            String abiOverride) {

            ......
			......
            return startProcessLocked(hostingRecord, entryPoint, app, uid, gids,
                    runtimeFlags, mountExternal, seInfo, requiredAbi, instructionSet, invokeWith,
                    startTime);//1621
		    ......
		    ......
    }

 @GuardedBy("mService")
    boolean startProcessLocked(HostingRecord hostingRecord,
            String entryPoint,
            ProcessRecord app, int uid, int[] gids, int runtimeFlags, int mountExternal,
            String seInfo, String requiredAbi, String instructionSet, String invokeWith,
            long startTime) {
        ......
		......

        if (mService.mConstants.FLAG_PROCESS_START_ASYNC) {
            if (DEBUG_PROCESSES) Slog.i(TAG_PROCESSES,
                    "Posting procStart msg for " + app.toShortString());
            mService.mProcStartHandler.post(() -> {
                try {
                    final Process.ProcessStartResult startResult = startProcess(app.hostingRecord,
                            entryPoint, app, app.startUid, gids, runtimeFlags, mountExternal,
                            app.seInfo, requiredAbi, instructionSet, invokeWith, app.startTime);
                    synchronized (mService) {
                        handleProcessStartedLocked(app, startResult, startSeq);
                    }
                } catch (RuntimeException e) {
                    synchronized (mService) {
                        Slog.e(ActivityManagerService.TAG, "Failure starting process "
                                + app.processName, e);
                        mPendingStarts.remove(startSeq);
                        app.pendingStart = false;
                        mService.forceStopPackageLocked(app.info.packageName,
                                UserHandle.getAppId(app.uid),
                                false, false, true, false, false, app.userId, "start failure");
                    }
                }
            });
            return true;
        } else {
            try {
                final Process.ProcessStartResult startResult = startProcess(hostingRecord,
                        entryPoint, app,
                        uid, gids, runtimeFlags, mountExternal, seInfo, requiredAbi, instructionSet,
                        invokeWith, startTime);
                handleProcessStartedLocked(app, startResult.pid, startResult.usingWrapper,
                        startSeq, false);
            } catch (RuntimeException e) {
                Slog.e(ActivityManagerService.TAG, "Failure starting process "
                        + app.processName, e);
                app.pendingStart = false;
                mService.forceStopPackageLocked(app.info.packageName, UserHandle.getAppId(app.uid),
                        false, false, true, false, false, app.userId, "start failure");
            }
            return app.pid > 0;
        }
    }

    private Process.ProcessStartResult startProcess(HostingRecord hostingRecord, String entryPoint,
            ProcessRecord app, int uid, int[] gids, int runtimeFlags, int mountExternal,
            String seInfo, String requiredAbi, String instructionSet, String invokeWith,
            long startTime) {
        try {
            Trace.traceBegin(Trace.TRACE_TAG_ACTIVITY_MANAGER, "Start proc: " +
                    app.processName);
            checkSlow(startTime, "startProcess: asking zygote to start proc");
            final Process.ProcessStartResult startResult;
            if (hostingRecord.usesWebviewZygote()) {
                startResult = startWebView(entryPoint,
                        app.processName, uid, uid, gids, runtimeFlags, mountExternal,
                        app.info.targetSdkVersion, seInfo, requiredAbi, instructionSet,
                        app.info.dataDir, null, app.info.packageName,
                        new String[] {PROC_START_SEQ_IDENT + app.startSeq});
            } else if (hostingRecord.usesAppZygote()) {
                final AppZygote appZygote = createAppZygoteForProcessIfNeeded(app);

                startResult = appZygote.getProcess().start(entryPoint,
                        app.processName, uid, uid, gids, runtimeFlags, mountExternal,
                        app.info.targetSdkVersion, seInfo, requiredAbi, instructionSet,
                        app.info.dataDir, null, app.info.packageName,
                        /*useUsapPool=*/ false,
                        new String[] {PROC_START_SEQ_IDENT + app.startSeq});
            } else {
                startResult = Process.start(entryPoint,
                        app.processName, uid, uid, gids, runtimeFlags, mountExternal,
                        app.info.targetSdkVersion, seInfo, requiredAbi, instructionSet,
                        app.info.dataDir, invokeWith, app.info.packageName,
                        new String[] {PROC_START_SEQ_IDENT + app.startSeq});
            }
            checkSlow(startTime, "startProcess: returned from zygote!");
            return startResult;
        } finally {
            Trace.traceEnd(Trace.TRACE_TAG_ACTIVITY_MANAGER);
        }
    }

在startProcess()中会对进程创建类型进行判断,这里我们只看第三种调用了 Process##start()

    public static ProcessStartResult start(@NonNull final String processClass,
                                           @Nullable final String niceName,
                                           int uid, int gid, @Nullable int[] gids,
                                           int runtimeFlags,
                                           int mountExternal,
                                           int targetSdkVersion,
                                           @Nullable String seInfo,
                                           @NonNull String abi,
                                           @Nullable String instructionSet,
                                           @Nullable String appDataDir,
                                           @Nullable String invokeWith,
                                           @Nullable String packageName,
                                           @Nullable String[] zygoteArgs) {
        return ZYGOTE_PROCESS.start(processClass, niceName, uid, gid, gids,
                    runtimeFlags, mountExternal, targetSdkVersion, seInfo,
                    abi, instructionSet, appDataDir, invokeWith, packageName,
                    /*useUsapPool=*/ true, zygoteArgs);
    }

ZYGOTE_PROCESS是一个ZygoteProcess对象

    public final Process.ProcessStartResult start(@NonNull final String processClass,
                                                  final String niceName,
                                                  int uid, int gid, @Nullable int[] gids,
                                                  int runtimeFlags, int mountExternal,
                                                  int targetSdkVersion,
                                                  @Nullable String seInfo,
                                                  @NonNull String abi,
                                                  @Nullable String instructionSet,
                                                  @Nullable String appDataDir,
                                                  @Nullable String invokeWith,
                                                  @Nullable String packageName,
                                                  boolean useUsapPool,
                                                  @Nullable String[] zygoteArgs) {
        // TODO (chriswailes): Is there a better place to check this value?
        if (fetchUsapPoolEnabledPropWithMinInterval()) {
            informZygotesOfUsapPoolStatus();
        }

        try {
            return startViaZygote(processClass, niceName, uid, gid, gids,
                    runtimeFlags, mountExternal, targetSdkVersion, seInfo,
                    abi, instructionSet, appDataDir, invokeWith, /*startChildZygote=*/ false,
                    packageName, useUsapPool, zygoteArgs);
        } catch (ZygoteStartFailedEx ex) {
            Log.e(LOG_TAG,
                    "Starting VM process through Zygote failed");
            throw new RuntimeException(
                    "Starting VM process through Zygote failed", ex);
        }
    }

    private Process.ProcessStartResult startViaZygote(@NonNull final String processClass,
                                                      @Nullable final String niceName,
                                                      final int uid, final int gid,
                                                      @Nullable final int[] gids,
                                                      int runtimeFlags, int mountExternal,
                                                      int targetSdkVersion,
                                                      @Nullable String seInfo,
                                                      @NonNull String abi,
                                                      @Nullable String instructionSet,
                                                      @Nullable String appDataDir,
                                                      @Nullable String invokeWith,
                                                      boolean startChildZygote,
                                                      @Nullable String packageName,
                                                      boolean useUsapPool,
                                                      @Nullable String[] extraArgs)
                                                      throws ZygoteStartFailedEx {
        ArrayList<String> argsForZygote = new ArrayList<>();

        ......
        ......

        synchronized(mLock) {
            // The USAP pool can not be used if the application will not use the systems graphics
            // driver.  If that driver is requested use the Zygote application start path.
            return zygoteSendArgsAndGetResult(openZygoteSocketIfNeeded(abi),
                                              useUsapPool,
                                              argsForZygote);
        }
    }

    @GuardedBy("mLock")
    private ZygoteState openZygoteSocketIfNeeded(String abi) throws ZygoteStartFailedEx {
        try {
            attemptConnectionToPrimaryZygote();

            if (primaryZygoteState.matches(abi)) {
                return primaryZygoteState;
            }

            if (mZygoteSecondarySocketAddress != null) {
                // The primary zygote didn't match. Try the secondary.
                attemptConnectionToSecondaryZygote();

                if (secondaryZygoteState.matches(abi)) {
                    return secondaryZygoteState;
                }
            }
        } catch (IOException ioe) {
            throw new ZygoteStartFailedEx("Error connecting to zygote", ioe);
        }

        throw new ZygoteStartFailedEx("Unsupported zygote ABI: " + abi);
    }

    @GuardedBy("mLock")
    private void attemptConnectionToSecondaryZygote() throws IOException {
        if (secondaryZygoteState == null || secondaryZygoteState.isClosed()) {
            secondaryZygoteState =
                    ZygoteState.connect(mZygoteSecondarySocketAddress,
                            mUsapPoolSecondarySocketAddress);

            maybeSetApiBlacklistExemptions(secondaryZygoteState, false);
            maybeSetHiddenApiAccessLogSampleRate(secondaryZygoteState);
            maybeSetHiddenApiAccessStatslogSampleRate(secondaryZygoteState);
        }
    }

最终是通过Zygote通信去fork了一个新的的进程,这块就不多说了有兴趣的同学可以自行去查看ZygoteProcess源码具体是怎么实现的。在进程被创建后,便会调用到ActivityThread#main()方法

    public static void main(String[] args) {
        Trace.traceBegin(Trace.TRACE_TAG_ACTIVITY_MANAGER, "ActivityThreadMain");

        // Install selective syscall interception
        AndroidOs.install();

        // CloseGuard defaults to true and can be quite spammy.  We
        // disable it here, but selectively enable it later (via
        // StrictMode) on debug builds, but using DropBox, not logs.
        CloseGuard.setEnabled(false);

        Environment.initForCurrentUser();

        // Make sure TrustedCertificateStore looks in the right place for CA certificates
        final File configDir = Environment.getUserConfigDirectory(UserHandle.myUserId());
        TrustedCertificateStore.setDefaultUserDirectory(configDir);

        Process.setArgV0("<pre-initialized>");

        Looper.prepareMainLooper();

        // Find the value for {@link #PROC_START_SEQ_IDENT} if provided on the command line.
        // It will be in the format "seq=114"
        long startSeq = 0;
        if (args != null) {
            for (int i = args.length - 1; i >= 0; --i) {
                if (args[i] != null && args[i].startsWith(PROC_START_SEQ_IDENT)) {
                    startSeq = Long.parseLong(
                            args[i].substring(PROC_START_SEQ_IDENT.length()));
                }
            }
        }
        ActivityThread thread = new ActivityThread();
        thread.attach(false, startSeq);

        if (sMainThreadHandler == null) {
            sMainThreadHandler = thread.getHandler();
        }

        if (false) {
            Looper.myLooper().setMessageLogging(new
                    LogPrinter(Log.DEBUG, "ActivityThread"));
        }

        // End of event ActivityThreadMain.
        Trace.traceEnd(Trace.TRACE_TAG_ACTIVITY_MANAGER);
        Looper.loop();

        throw new RuntimeException("Main thread loop unexpectedly exited");
    }

在main()中通过 Looper.prepareMainLooper()建立了主线程的消息轮询机制,然后调用了ActivityThread ##attach()

    @UnsupportedAppUsage
    private void attach(boolean system, long startSeq) {
        sCurrentActivityThread = this;
        mSystemThread = system;
        if (!system) {
            android.ddm.DdmHandleAppName.setAppName("<pre-initialized>",
                                                    UserHandle.myUserId());
            RuntimeInit.setApplicationObject(mAppThread.asBinder());
            final IActivityManager mgr = ActivityManager.getService();
            try {
                mgr.attachApplication(mAppThread, startSeq);
            } catch (RemoteException ex) {
                throw ex.rethrowFromSystemServer();
            }
            // Watch for getting close to heap limit.
            BinderInternal.addGcWatcher(new Runnable() {
                @Override public void run() {
                    if (!mSomeActivitiesChanged) {
                        return;
                    }
                    Runtime runtime = Runtime.getRuntime();
                    long dalvikMax = runtime.maxMemory();
                    long dalvikUsed = runtime.totalMemory() - runtime.freeMemory();
                    if (dalvikUsed > ((3*dalvikMax)/4)) {
                        if (DEBUG_MEMORY_TRIM) Slog.d(TAG, "Dalvik max=" + (dalvikMax/1024)
                                + " total=" + (runtime.totalMemory()/1024)
                                + " used=" + (dalvikUsed/1024));
                        mSomeActivitiesChanged = false;
                        try {
                            ActivityTaskManager.getService().releaseSomeActivities(mAppThread);
                        } catch (RemoteException e) {
                            throw e.rethrowFromSystemServer();
                        }
                    }
                }
            });
        } else {
        ......

        }

        ViewRootImpl.ConfigChangedCallback configChangedCallback
                = (Configuration globalConfig) -> {
            synchronized (mResourcesManager) {
                // We need to apply this change to the resources immediately, because upon returning
                // the view hierarchy will be informed about it.
                if (mResourcesManager.applyConfigurationToResourcesLocked(globalConfig,
                        null /* compat */)) {
                    updateLocaleListFromAppContext(mInitialApplication.getApplicationContext(),
                            mResourcesManager.getConfiguration().getLocales());

                    // This actually changed the resources! Tell everyone about it.
                    if (mPendingConfiguration == null
                            || mPendingConfiguration.isOtherSeqNewer(globalConfig)) {
                        mPendingConfiguration = globalConfig;
                        sendMessage(H.CONFIGURATION_CHANGED, globalConfig);
                    }
                }
            }
        };
        ViewRootImpl.addConfigCallback(configChangedCallback);
    }

这里我们在attach()中传入的system为false,所以只需要看if选项。在其中调用了IActivityManager ##attachApplication(),IActivityManager 实现类为ActivityManagerService,所以真正调用的是ActivityManagerService##attachApplication()

    @Override
    public final void attachApplication(IApplicationThread thread, long startSeq) {
        synchronized (this) {
            int callingPid = Binder.getCallingPid();
            final int callingUid = Binder.getCallingUid();
            final long origId = Binder.clearCallingIdentity();
            attachApplicationLocked(thread, callingPid, callingUid, startSeq);
            Binder.restoreCallingIdentity(origId);
        }
    }
    @GuardedBy("this")
    private final boolean attachApplicationLocked(IApplicationThread thread,
            int pid, int callingUid, long startSeq) {
     ......
     ......
     didSomething = mAtmInternal.attachApplication(app.getWindowProcessController());
     ......
     ......
    }

在attachApplicationLocked()中有对Activity、Service、BroadcastReceiver的处理,我们只看涉及到Activity的关键代码。mAtmInternal是抽象类ActivityTaskManagerInternal的对象,它的实现类为ActivityTaskManagerService##LocalService类。看一下LocalService##attachApplication()

        @HotPath(caller = HotPath.PROCESS_CHANGE)
        @Override
        public boolean attachApplication(WindowProcessController wpc) throws RemoteException {
            synchronized (mGlobalLockWithoutBoost) {
                return mRootActivityContainer.attachApplication(wpc);
            }
        }

然后调用到了RootActivityContainer##attachApplication()

    boolean attachApplication(WindowProcessController app) throws RemoteException {
        final String processName = app.mName;
        boolean didSomething = false;
        for (int displayNdx = mActivityDisplays.size() - 1; displayNdx >= 0; --displayNdx) {
            final ActivityDisplay display = mActivityDisplays.get(displayNdx);
            final ActivityStack stack = display.getFocusedStack();
            if (stack != null) {
                stack.getAllRunningVisibleActivitiesLocked(mTmpActivityList);
                final ActivityRecord top = stack.topRunningActivityLocked();
                final int size = mTmpActivityList.size();
                for (int i = 0; i < size; i++) {
                    final ActivityRecord activity = mTmpActivityList.get(i);
                    if (activity.app == null && app.mUid == activity.info.applicationInfo.uid
                            && processName.equals(activity.processName)) {
                        try {
                            if (mStackSupervisor.realStartActivityLocked(activity, app,
                                    top == activity /* andResume */, true /* checkConfig */)) {
                                didSomething = true;
                            }
                        } catch (RemoteException e) {
                            Slog.w(TAG, "Exception in new application when starting activity "
                                    + top.intent.getComponent().flattenToShortString(), e);
                            throw e;
                        }
                    }
                }
            }
        }
        if (!didSomething) {
            ensureActivitiesVisible(null, 0, false /* preserve_windows */);
        }
        return didSomething;
    }

其中有一个我们很面熟的方法ActivityStackSupervisor##realStartActivityLocked()。没错,我们前文分析到当进程存在时,执行ActivityStackSupervisor##realStartActivityLocked()创建activity对象,那么后续流程便跟进程存在时创建Activity一样了 到此Activity启动流程便分析完毕了 ###题外话 在ActivityThread##handleResumeActivity()中除了会执行activity生命周期回调外,还有一些重要的执行

    @Override
    public void handleResumeActivity(IBinder token, boolean finalStateRequest, boolean isForward,
            String reason) {
        // If we are getting ready to gc after going to the background, well
        // we are back active so skip it.
        unscheduleGcIdler();
        mSomeActivitiesChanged = true;

        // TODO Push resumeArgs into the activity for consideration
        final ActivityClientRecord r = performResumeActivity(token, finalStateRequest, reason);
        if (r == null) {
            // We didn't actually resume the activity, so skipping any follow-up actions.
            return;
        }
        if (mActivitiesToBeDestroyed.containsKey(token)) {
            // Although the activity is resumed, it is going to be destroyed. So the following
            // UI operations are unnecessary and also prevents exception because its token may
            // be gone that window manager cannot recognize it. All necessary cleanup actions
            // performed below will be done while handling destruction.
            return;
        }

        final Activity a = r.activity;

        if (localLOGV) {
            Slog.v(TAG, "Resume " + r + " started activity: " + a.mStartedActivity
                    + ", hideForNow: " + r.hideForNow + ", finished: " + a.mFinished);
        }

        final int forwardBit = isForward
                ? WindowManager.LayoutParams.SOFT_INPUT_IS_FORWARD_NAVIGATION : 0;

        // If the window hasn't yet been added to the window manager,
        // and this guy didn't finish itself or start another activity,
        // then go ahead and add the window.
        boolean willBeVisible = !a.mStartedActivity;
        if (!willBeVisible) {
            try {
                willBeVisible = ActivityTaskManager.getService().willActivityBeVisible(
                        a.getActivityToken());
            } catch (RemoteException e) {
                throw e.rethrowFromSystemServer();
            }
        }
        if (r.window == null && !a.mFinished && willBeVisible) {
            r.window = r.activity.getWindow();
            View decor = r.window.getDecorView();
            decor.setVisibility(View.INVISIBLE);
            ViewManager wm = a.getWindowManager();
            WindowManager.LayoutParams l = r.window.getAttributes();
            a.mDecor = decor;
            l.type = WindowManager.LayoutParams.TYPE_BASE_APPLICATION;
            l.softInputMode |= forwardBit;
            if (r.mPreserveWindow) {
                a.mWindowAdded = true;
                r.mPreserveWindow = false;
                // Normally the ViewRoot sets up callbacks with the Activity
                // in addView->ViewRootImpl#setView. If we are instead reusing
                // the decor view we have to notify the view root that the
                // callbacks may have changed.
                ViewRootImpl impl = decor.getViewRootImpl();
                if (impl != null) {
                    impl.notifyChildRebuilt();
                }
            }
            if (a.mVisibleFromClient) {
                if (!a.mWindowAdded) {
                    a.mWindowAdded = true;
                    wm.addView(decor, l);
                } else {
                    // The activity will get a callback for this {@link LayoutParams} change
                    // earlier. However, at that time the decor will not be set (this is set
                    // in this method), so no action will be taken. This call ensures the
                    // callback occurs with the decor set.
                    a.onWindowAttributesChanged(l);
                }
            }

            // If the window has already been added, but during resume
            // we started another activity, then don't yet make the
            // window visible.
        } else if (!willBeVisible) {
            if (localLOGV) Slog.v(TAG, "Launch " + r + " mStartedActivity set");
            r.hideForNow = true;
        }

        // Get rid of anything left hanging around.
        cleanUpPendingRemoveWindows(r, false /* force */);

        // The window is now visible if it has been added, we are not
        // simply finishing, and we are not starting another activity.
        if (!r.activity.mFinished && willBeVisible && r.activity.mDecor != null && !r.hideForNow) {
            if (r.newConfig != null) {
                performConfigurationChangedForActivity(r, r.newConfig);
                if (DEBUG_CONFIGURATION) {
                    Slog.v(TAG, "Resuming activity " + r.activityInfo.name + " with newConfig "
                            + r.activity.mCurrentConfig);
                }
                r.newConfig = null;
            }
            if (localLOGV) Slog.v(TAG, "Resuming " + r + " with isForward=" + isForward);
            WindowManager.LayoutParams l = r.window.getAttributes();
            if ((l.softInputMode
                    & WindowManager.LayoutParams.SOFT_INPUT_IS_FORWARD_NAVIGATION)
                    != forwardBit) {
                l.softInputMode = (l.softInputMode
                        & (~WindowManager.LayoutParams.SOFT_INPUT_IS_FORWARD_NAVIGATION))
                        | forwardBit;
                if (r.activity.mVisibleFromClient) {
                    ViewManager wm = a.getWindowManager();
                    View decor = r.window.getDecorView();
                    wm.updateViewLayout(decor, l);
                }
            }

            r.activity.mVisibleFromServer = true;
            mNumVisibleActivities++;
            if (r.activity.mVisibleFromClient) {
                r.activity.makeVisible();
            }
        }

        r.nextIdle = mNewActivities;
        mNewActivities = r;
        if (localLOGV) Slog.v(TAG, "Scheduling idle handler for " + r);
        Looper.myQueue().addIdleHandler(new Idler());
    }

    void makeVisible() {
        if (!mWindowAdded) {
            ViewManager wm = getWindowManager();
            wm.addView(mDecor, getWindow().getAttributes());
            mWindowAdded = true;
        }
        mDecor.setVisibility(View.VISIBLE);
    }

可以看到在performResumeActivity()方法后续对顶级view进行了一系列的操作,设置界面可见,这也是为什么Activity可见是在OnResume回调之后的原因,同时也是在onCreat()中无法直接获取view大小的原因(PS:当面试官问你View可见时是不是可以跟他吹一波了) ####如果你有什么疑问或者认为哪个地方解析有错误,欢迎您在评论区指正。技术都是交流出来的