CSAPP:Cache Lab

593 阅读9分钟

其实在我们做csapp的lab时,最重要的是需要去阅读writeup,也就是实验基本的要求。本次实验分为两个部分,Part A要求我们模拟一个缓存命中计数器,PartB部分需要进行矩阵运算优化。

lab的具体内容可以在官网中下载,所有的lab代码在GitHub上。

1 Part A

需要在csim.c中写一个cachesimulator,使用LRU(least-recently used)替换原则,即替换最近最少使用的内存行。其以valgrindmemory trace作为输入,输出cache中的hit、miss和eviction总数。

1.1 需求分析

根据书本的知识,高速缓存块基本如下所示,


图1 高速缓存组织
  1. 由于模拟器必须适应不同的s, E, b,所以数据结构必须动态申请(malloc系列);
  2. 测试数据中以“I”开头的是对指令缓存(i-cache)进行读写,我们直接忽略这些行;
  3. 此次实验假设内存全部对齐,即数据不会跨越block,所以测试数据里面的数据大小可以忽略;
  4. 由于没有实际的数据存储,所以我们不用实现高速缓存行(cache line)中的数据块部分;
  5. 实验要求使用LRU原则,即没有空模块(valid为0)时替换最早使用的那一个line,所以我们需要记录当前缓存行的时间参量,每次写入的时候更新该变量;

综上所述,我们给出以下结构体作为高速缓存行的基本结构,cache_line_t表示一个高速缓存行,cache_set_t表示一个高速缓存组,cache_t表示一个高速缓存。valid_bit表示有效位,只有一个bit,0表示无效,1表示有效,这里用int表示;tag_bits表示标记位;timestamp表示时间戳,当然,这里为了简便,直接用数值从0开始。

typedef struct
{
   int valid_bit;   // 有效标志位
   int tag_bits;    // 标记位
   int timestamp;   // 时间戳
}cache_line_t, *cache_set_t, **cache_t;

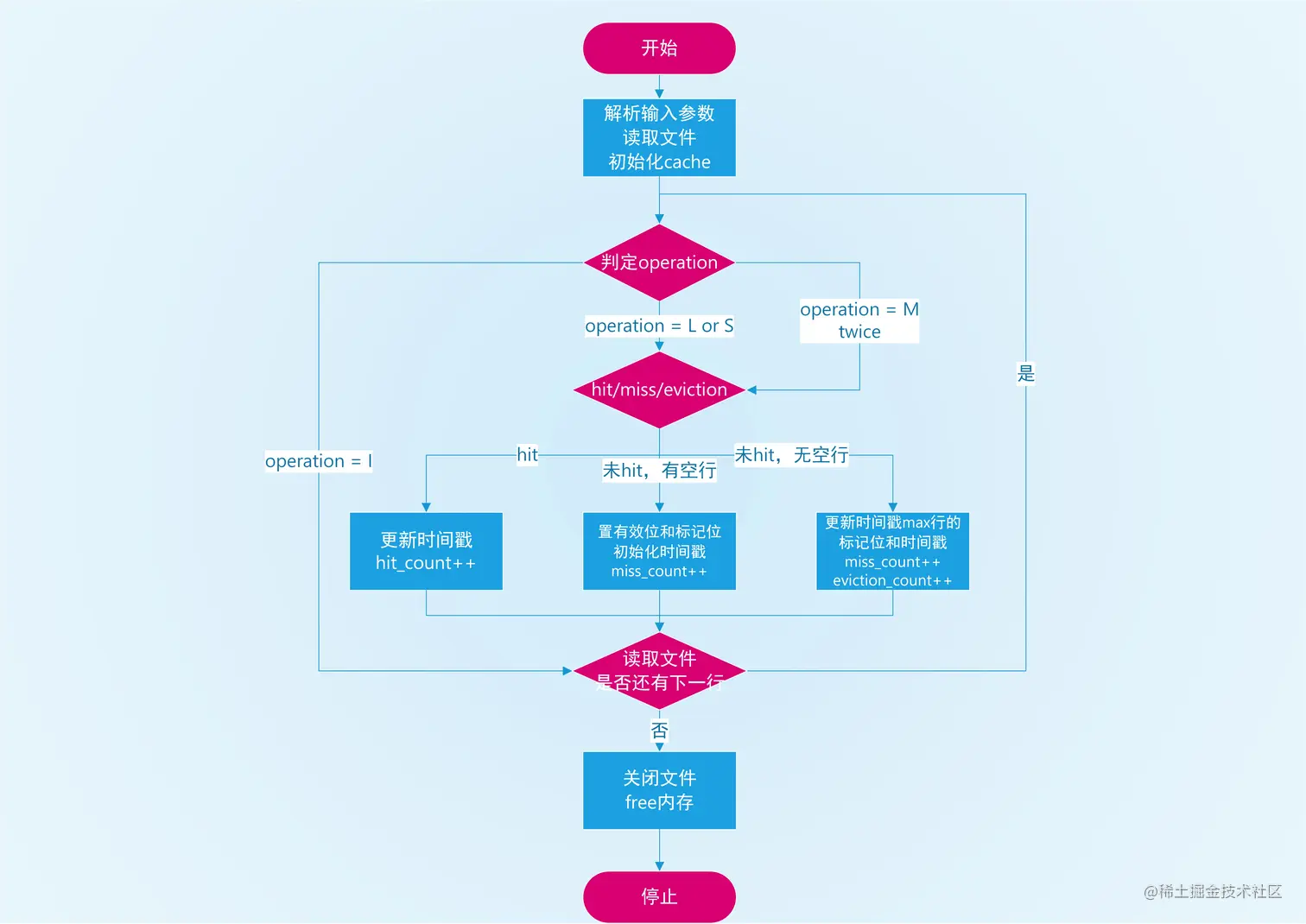
1.2 基本流程

设计代码的基本流程如下所示。


图2 基本流程

1.3 代码

基本的代码如下:

#include <stdio.h>
#include <stdlib.h>
#include <unistd.h>
#include <getopt.h>
#include <string.h>
#include "cachelab.h"

int verbose = 0;// verbose flag
int s = 0;      // 组索引位的数量
int E = 0;      // 每个组的行数;
int b = 0;      // 块偏移
int S = 0;      // 组数
char *t = NULL;    // 存储文件名
int hit_count = 0;
int miss_count = 0;
int eviction_count = 0; 

typedef struct
{
   int valid_bit;   // 有效标志位
   int tag_bits;    // 标记位
   int timestamp;   // 时间戳
}cache_line_t, *cache_set_t, **cache_t;

cache_t cache = NULL;

void printUsage()
{
    printf("Usage: ./csim [-hv] -s <num> -E <num> -b <num> -t <file>\n"
            "Options:\n"
            "  -h         Print this help message.\n"
            "  -v         Optional verbose flag.\n"
            "  -s <num>   Number of set index bits.\n"
            "  -E <num>   Number of lines per set.\n"
            "  -b <num>   Number of block offset bits.\n"
            "  -t <file>  Trace file.\n"

            "Examples:\n"
            "  linux>  ./csim -s 4 -E 1 -b 4 -t traces/yi.trace\n"
            "  linux>  ./csim -v -s 8 -E 2 -b 4 -t traces/yi.trace\n");
}

void parseArgs(int argc, char **argv)
{
    int opt;
    while((opt = getopt(argc, argv, "hvs:E:b:t:")) != -1) {
        switch (opt)
        {
        case 'h':
            printUsage();
            exit(1);
        case 'v':
            verbose = 1;
            break;
        case 's':
            s = atoi(optarg);
            break;
        case 'E':
            E = atoi(optarg);
            break;
        case 'b':
            b = atoi(optarg);
            break;
        case 't':
            t = (char*)malloc(strlen(optarg) + 1);
            strncpy(t, optarg, strlen(optarg) + 1);
            break;        
        default:
            printUsage();
            exit(1);
        }
    }
}

void init_cache()
{
    cache = (cache_t)malloc(sizeof(cache_set_t) * S);
    for (int i = 0; i < S; i++) {
        cache[i] = (cache_set_t)malloc(sizeof(cache_line_t) * E);
        for (int j = 0; j < E; j++) {
            cache[i][j].valid_bit = 0;
            cache[i][j].tag_bits = -1;
            cache[i][j].timestamp = -1;
        }
    }
}

void free_cache()
{
    for (int i = 0; i < S; i++)
        free(cache[i]);
    free(cache);
}

/*
Return value
0 - hit
1 - miss
2 - evict
*/
int hitMissEviction(unsigned int address)
{
    unsigned int setIndex = address >> b & ((1 << s) - 1);
    int tag = address >> (s + b);
    cache_set_t cacheSet = cache[setIndex];
    int max_timestamp = -1;
    int max_timestamp_index = -1;

    for (int i = 0; i < E; i++) {
        if(cacheSet[i].tag_bits == tag) {
            cacheSet[i].timestamp = 0;
            hit_count++;
            return 0;
        }
    }

    for (int i = 0; i < E; i++) {
        if (!cacheSet[i].valid_bit) {
            cacheSet[i].valid_bit = 1;
            cacheSet[i].tag_bits = tag;
            cacheSet[i].timestamp = 0;
            miss_count++;
            return 1;
        }
    }

    for (int i = 0; i < E; i++) {
        if(cacheSet[i].timestamp > max_timestamp) {
            max_timestamp = cacheSet[i].timestamp;
            max_timestamp_index = i;
        }
    }
    cacheSet[max_timestamp_index].tag_bits = tag;
    cacheSet[max_timestamp_index].timestamp = 0;
    eviction_count++;
    miss_count++;
    return 2;
}

void update_timestamp()
{
    for (int i = 0; i < S; i++)
        for (int j = 0; j< E; j++)
            if (cache[i][j].valid_bit)
                cache[i][j].timestamp++;
}

void simulate()
{   
    char operation;         // 命令开头的 I L M S
    unsigned int address;   // 地址参数
    int size;               // 大小
    int ret;
    FILE *fp = fopen(t, "r");
    if (fp == NULL) {
        return;
    }
    S = 1 << s; // S = 2^s
    init_cache(); 

    while (fscanf(fp, " %c %xu,%d\n", &operation, &address, &size) > 0) {
        switch (operation)
        {
        case 'L':
            ret = hitMissEviction(address);
            break;
        case 'M':
            ret = hitMissEviction(address); // 再试一遍, fall througth
        case 'S':
            ret = hitMissEviction(address);
            break;
        }
        update_timestamp();
    }
    if (verbose) {
        switch (ret)
        {
        case 0:
            printf("%c %x,%d hit\n", operation, address, size);
            break;
        case 1:
            printf("%c %x,%d miss\n", operation, address, size);
            break;
        case 2:
            printf("%c %x,%d eviation\n", operation, address, size);
            break;        
        default:
            break;
        }
    }
    free_cache();
    fclose(fp);
}

int main(int argc, char **argv)
{
    parseArgs(argc, argv);
    if (s <= 0 || E <= 0 || b <= 0 || t == NULL) {
        printf("wrong input param!");
        return -1;
    }
    simulate();
    printSummary(hit_count, miss_count, eviction_count);
    return 0;
}

运行结果如下:

./test-csim 
                        Your simulator     Reference simulator
Points (s,E,b)    Hits  Misses  Evicts    Hits  Misses  Evicts
     3 (1,1,1)       9       8       6       9       8       6  traces/yi2.trace
     3 (4,2,4)       4       5       2       4       5       2  traces/yi.trace
     3 (2,1,4)       2       3       1       2       3       1  traces/dave.trace
     3 (2,1,3)     167      71      67     167      71      67  traces/trans.trace
     3 (2,2,3)     201      37      29     201      37      29  traces/trans.trace
     3 (2,4,3)     212      26      10     212      26      10  traces/trans.trace
     3 (5,1,5)     231       7       0     231       7       0  traces/trans.trace
     6 (5,1,5)  265189   21775   21743  265189   21775   21743  traces/long.trace
    27

TEST_CSIM_RESULTS=27

2 Part B

Part B部分是优化矩阵转置,代码中给出了最简单的转置实现:

for (i = 0; i < N; i++) {
    for (j = 0; j < M; j++) {
        tmp = A[i][j];
        B[j][i] = tmp;
    }
}

这个部分要求去完成trans.c文件中的transpose_submit函数,实现矩阵的转置。要求如下:

  1. 只准使用不超过12个int类型的局部变量,不允许使用long类型规避;
  2. 不允许使用递归;
  3. 如果使用辅助函数,则在辅助函数和顶级转置函数之间,一次最多不能有12个局部变量在堆栈上;
  4. 不允许修改数组A,但是可以对数组B做任何事情;
  5. 不允许在代码中定于任何数组或者使用malloc系列函数;

已经给定的cache参数是s = 5,b = 5 ,E = 1。那么cache的大小就是32组,每组1行, 每行可存储32字节的数据。

2.1 32×32

在这个情况下,一行是32个int,也就是占据4个block,所以cache可以存8行,所以我们以8为单位进行分块,代码如下:

void transpose_submit(int M, int N, int A[N][M], int B[M][N])
{
    if (M == 32 && N == 32) {
        for (int i = 0; i < N; i += 8)
            for (int j = 0; j < M; j += 8) 
                for (int m = i; m < i + 8; m++)
                    for (int n = j; n < j + 8; n++)
                        B[n][m] = A[m][n];
    }
}

运行结果如下,可以看到距离满分的300还有距离。

$ ./test-trans -N 32 -M 32

Function 0 (2 total)
Step 1: Validating and generating memory traces
Step 2: Evaluating performance (s=5, E=1, b=5)
func 0 (Transpose submission): hits:1710, misses:343, evictions:311

Function 1 (2 total)
Step 1: Validating and generating memory traces
Step 2: Evaluating performance (s=5, E=1, b=5)
func 1 (Simple row-wise scan transpose): hits:870, misses:1183, evictions:1151

Summary for official submission (func 0): correctness=1 misses=343

TEST_TRANS_RESULTS=1:343

我们知道此题题设cache参数是(s = 5, E = 1, b = 5),对于32×32的矩阵数组,其字节大小是1024,而A和B的地址是连着的,也就是说A和B的相同位置的元素地址相差1024,我们假设A地址起始为(.... x000 0000 0000)b,那么B的起始地址就会是(.... x100 0000 0000)b,而cache参数的s和b都是5,根据地址组成,最后5位是块偏移,再5位是组索引,故而A 和 B 中相同位置的元素是映射在同一 cache line 上的,当A和B中的对角线位置时,譬如我们读取Aii处数据时,接下来会放到Bii处,因为二者映射的是同一行,使得第i行被替换成B的,但是随后又替换成A的,故而多造成了两次miss,所以我们修改代码如下,一次性读完一行,以减少不命中率,代码如下:

void transpose_submit(int M, int N, int A[N][M], int B[M][N])
{
    if (M == 32 && N == 32) {
        for (int i = 0; i < N; i += 8)
            for (int j = 0; j < M; j += 8) 
                for (int m = i; m < i + 8; m++) {
                    int v1 = A[m][j];
                    int v2 = A[m][j+1];
                    int v3 = A[m][j+2];
                    int v4 = A[m][j+3];
                    int v5 = A[m][j+4];
                    int v6 = A[m][j+5];
                    int v7 = A[m][j+6];
                    int v8 = A[m][j+7];
                    B[j][m] = v1;
                    B[j+1][m] = v2;
                    B[j+2][m] = v3;
                    B[j+3][m] = v4;
                    B[j+4][m] = v5;
                    B[j+5][m] = v6;
                    B[j+6][m] = v7;
                    B[j+7][m] = v8;
                }
    }
}

运行结果如下:

$ ./test-trans -N 32 -M 32 

Function 0 (2 total)
Step 1: Validating and generating memory traces
Step 2: Evaluating performance (s=5, E=1, b=5)
func 0 (Transpose submission): hits:1766, misses:287, evictions:255

Function 1 (2 total)
Step 1: Validating and generating memory traces
Step 2: Evaluating performance (s=5, E=1, b=5)
func 1 (Simple row-wise scan transpose): hits:870, misses:1183, evictions:1151

Summary for official submission (func 0): correctness=1 misses=287

TEST_TRANS_RESULTS=1:287

2.2 64×64

2.2.1 8×8分块

对 64 x 64 的矩阵来说,每行有 64 个 int,则 cache 只能存矩阵的 4 行了,所以如果使用 8x8 的分块,一定会在写 B 的时候造成冲突,因为映射到了相同的块。看一下 8x8 的分块能达到多少 miss。

if (M == 64 && N == 64) {
    for (int i = 0; i < N; i += 8)
        for (int j = 0; j < M; j += 8) 
            for (int m = i; m < i + 8; m++) {
                int v1 = A[m][j];
                int v2 = A[m][j+1];
                int v3 = A[m][j+2];
                int v4 = A[m][j+3];
                int v5 = A[m][j+4];
                int v6 = A[m][j+5];
                int v7 = A[m][j+6];
                int v8 = A[m][j+7];
                B[j][m] = v1;
                B[j+1][m] = v2;
                B[j+2][m] = v3;
                B[j+3][m] = v4;
                B[j+4][m] = v5;
                B[j+5][m] = v6;
                B[j+6][m] = v7;
                B[j+7][m] = v8;
            }
}

而结果也达到了惊人的4600多次:

$ ./test-trans -N 64 -M 64 

Function 0 (2 total)
Step 1: Validating and generating memory traces
Step 2: Evaluating performance (s=5, E=1, b=5)
func 0 (Transpose submission): hits:3586, misses:4611, evictions:4579

Function 1 (2 total)
Step 1: Validating and generating memory traces
Step 2: Evaluating performance (s=5, E=1, b=5)
func 1 (Simple row-wise scan transpose): hits:3474, misses:4723, evictions:4691

Summary for official submission (func 0): correctness=1 misses=4611

TEST_TRANS_RESULTS=1:4611

2.2.2 4×4分块

代码如下:

    if (M == 64 && N == 64) {
        for (int i = 0; i < N; i += 4)
            for (int j = 0; j < M; j += 4) 
                for (int m = i; m < i + 4; m++) {
                    int v1 = A[m][j];
                    int v2 = A[m][j+1];
                    int v3 = A[m][j+2];
                    int v4 = A[m][j+3];
                    B[j][m] = v1;
                    B[j+1][m] = v2;
                    B[j+2][m] = v3;
                    B[j+3][m] = v4;
                }
    }

运行结果也达到了1699次,还是达不到要求。

$ ./test-trans -N 64 -M 64 

Function 0 (2 total)
Step 1: Validating and generating memory traces
Step 2: Evaluating performance (s=5, E=1, b=5)
func 0 (Transpose submission): hits:6498, misses:1699, evictions:1667

Function 1 (2 total)
Step 1: Validating and generating memory traces
Step 2: Evaluating performance (s=5, E=1, b=5)
func 1 (Simple row-wise scan transpose): hits:3474, misses:4723, evictions:4691

Summary for official submission (func 0): correctness=1 misses=1699

TEST_TRANS_RESULTS=1:1699

2.2.3 多次分块

这里我是参考网络的方法去做的,代码如下,分析过程直接看李秋豪

for (int i = 0; i < N; i += 8)
{
    for (int j = 0; j < M; j += 8)
    {
        for (int k = i; k < i + 4; ++k)
        {
        /* 读取1 2,暂时放在左下角1 2 */
            int temp_value0 = A[k][j];
            int temp_value1 = A[k][j+1];
            int temp_value2 = A[k][j+2];
            int temp_value3 = A[k][j+3];
            int temp_value4 = A[k][j+4];
            int temp_value5 = A[k][j+5];
            int temp_value6 = A[k][j+6];
            int temp_value7 = A[k][j+7];
          
            B[j][k] = temp_value0;
            B[j+1][k] = temp_value1;
            B[j+2][k] = temp_value2;
            B[j+3][k] = temp_value3;
          /* 逆序放置 */
            B[j][k+4] = temp_value7;
            B[j+1][k+4] = temp_value6;
            B[j+2][k+4] = temp_value5;
            B[j+3][k+4] = temp_value4;
        }
         for (int l = 0; l < 4; ++l)
        {
           /* 按列读取 */
            int temp_value0 = A[i+4][j+3-l];
            int temp_value1 = A[i+5][j+3-l];
            int temp_value2 = A[i+6][j+3-l];
            int temp_value3 = A[i+7][j+3-l];
            int temp_value4 = A[i+4][j+4+l];
            int temp_value5 = A[i+5][j+4+l];
            int temp_value6 = A[i+6][j+4+l];
            int temp_value7 = A[i+7][j+4+l];
           
           /* 从下向上按行转换2到3 */
            B[j+4+l][i] = B[j+3-l][i+4];
            B[j+4+l][i+1] = B[j+3-l][i+5];
            B[j+4+l][i+2] = B[j+3-l][i+6];
            B[j+4+l][i+3] = B[j+3-l][i+7];
           /* 将3 4放到正确的位置 */
            B[j+3-l][i+4] = temp_value0;
            B[j+3-l][i+5] = temp_value1;
            B[j+3-l][i+6] = temp_value2;
            B[j+3-l][i+7] = temp_value3;
            B[j+4+l][i+4] = temp_value4;
            B[j+4+l][i+5] = temp_value5;
            B[j+4+l][i+6] = temp_value6;
            B[j+4+l][i+7] = temp_value7;
        } 
    }
}

执行结果如下,达到了满分要求。

$ ./test-trans -N 64 -M 64 

Function 0 (2 total)
Step 1: Validating and generating memory traces
Step 2: Evaluating performance (s=5, E=1, b=5)
func 0 (Transpose submission): hits:9002, misses:1243, evictions:1211

Function 1 (2 total)
Step 1: Validating and generating memory traces
Step 2: Evaluating performance (s=5, E=1, b=5)
func 1 (Simple row-wise scan transpose): hits:3474, misses:4723, evictions:4691

Summary for official submission (func 0): correctness=1 misses=1243

TEST_TRANS_RESULTS=1:1243

2.3 61×67

这题的要求比较宽松,所以我们直接用8×8分块,因为不是很对称,还需要对多余的部分进行一下处理,代码和得分如下:

if (M == 61 && N == 67) {
	int i, j, v1, v2, v3, v4, v5, v6, v7, v8;
	int n = N / 8 * 8;
	int m = M / 8 * 8;
	for (j = 0; j < m; j += 8)
		for (i = 0; i < n; ++i) {
			v1 = A[i][j];
			v2 = A[i][j+1];
			v3 = A[i][j+2];
			v4 = A[i][j+3];
			v5 = A[i][j+4];
			v6 = A[i][j+5];
			v7 = A[i][j+6];
			v8 = A[i][j+7];
			
			B[j][i] = v1;
			B[j+1][i] = v2;
			B[j+2][i] = v3;
			B[j+3][i] = v4;
			B[j+4][i] = v5;
			B[j+5][i] = v6;
			B[j+6][i] = v7;
			B[j+7][i] = v8;
		}
	for (i = 0; i < N; ++i)
		for (j = m; j < M; ++j) {
			v1 = A[i][j];
			B[j][i] = v1;
		}
	for (i = n; i < N; ++i)
		for (j = 0; j < M; ++j) {
			v1 = A[i][j];
			B[j][i] = v1;
		}
}
$ ./test-trans -N 67 -M 61 

Function 0 (2 total)
Step 1: Validating and generating memory traces
Step 2: Evaluating performance (s=5, E=1, b=5)
func 0 (Transpose submission): hits:6312, misses:1897, evictions:1865

Function 1 (2 total)
Step 1: Validating and generating memory traces
Step 2: Evaluating performance (s=5, E=1, b=5)
func 1 (Simple row-wise scan transpose): hits:3756, misses:4423, evictions:4391

Summary for official submission (func 0): correctness=1 misses=1897

TEST_TRANS_RESULTS=1:1897

总结

driver.py运行结果:

$ ./driver.py 
Part A: Testing cache simulator
Running ./test-csim
                        Your simulator     Reference simulator
Points (s,E,b)    Hits  Misses  Evicts    Hits  Misses  Evicts
     3 (1,1,1)       9       8       6       9       8       6  traces/yi2.trace
     3 (4,2,4)       4       5       2       4       5       2  traces/yi.trace
     3 (2,1,4)       2       3       1       2       3       1  traces/dave.trace
     3 (2,1,3)     167      71      67     167      71      67  traces/trans.trace
     3 (2,2,3)     201      37      29     201      37      29  traces/trans.trace
     3 (2,4,3)     212      26      10     212      26      10  traces/trans.trace
     3 (5,1,5)     231       7       0     231       7       0  traces/trans.trace
     6 (5,1,5)  265189   21775   21743  265189   21775   21743  traces/long.trace
    27


Part B: Testing transpose function
Running ./test-trans -M 32 -N 32
Running ./test-trans -M 64 -N 64
Running ./test-trans -M 61 -N 67

Cache Lab summary:
                        Points   Max pts      Misses
Csim correctness          27.0        27
Trans perf 32x32           8.0         8         287
Trans perf 64x64           8.0         8        1243
Trans perf 61x67          10.0        10        1897
          Total points    53.0        53

cache-lab的难度还是相当大的,特别是Part B部分,虽然分块使得代码难以阅读和理解,但是学习和理解这项技术还是很有趣的。