web前端(面试官系列、与项目结合)

147 阅读34分钟

Vue系列

一. 说说你对vue的理解?

1. Vue 是一个创建单页应用的Web应用框架。

2. 数据驱动(MVVM)直观关系图如下:

4402c560-3ac6-11eb-85f6-6fac77c0c9b3.png

二. 说说你对SPA(单页应用)的理解?

1. SPA 是什么?

单页应用 SPA 是一种网络应用程序 (single-page-application),通过动态重写当前页面来与用户进行交互。 熟知的 react/vue/angular 都是 SPA 。

2. SPA 优点:

  1. 良好的前后端分离,分工明确。
  2. 用户体验好、快,内容改变不需要重新加载整个页面。
  3. 具有桌面应用的即时性、网站的可移植性和可访问性。

3. SPA 缺点:

  1. 不利于搜索引擎的抓取。
  2. 首次渲染速度相对较慢。

4. 实现一个 SPA

(1)原理:

监听地址栏中 hash 变化驱动界面变化,用 pushState 记录浏览器的历史,驱动界面发送变化

fc95bf60-3ac6-11eb-ab90-d9ae814b240d.png

(2)实现:

hash 模式

核心通过监听 url 中的 hash 来进行路由跳转

// 定义 Router  
class Router {  
    constructor () {  
        this.routes = {}; // 存放路由path及callback  
        this.currentUrl = '';  
          
        // 监听路由change调用相对应的路由回调  
        window.addEventListener('load', this.refresh, false);  
        window.addEventListener('hashchange', this.refresh, false);  
    }  
      
    route(path, callback){  
        this.routes[path] = callback;  
    }  
      
    push(path) {  
        this.routes[path] && this.routes[path]()  
    }  
}  
  
// 使用 router  
window.miniRouter = new Router();  
miniRouter.route('/', () => console.log('page1'))  
miniRouter.route('/page2', () => console.log('page2'))  
  
miniRouter.push('/') // page1  
miniRouter.push('/page2') // page2  

history 模式

history 模式借用 pushState(浏览器历史记录添加记录)、replaceState(修改浏览器历史记录中当前记录)、popState(当 history 发生变化时触发)

// 定义 Router  
class Router {  
    constructor () {  
        this.routes = {};  
        this.listerPopState()  
    }  
      
    init(path) {  
        history.replaceState({path: path}, null, path);  
        this.routes[path] && this.routes[path]();  
    }  
      
    route(path, callback){  
        this.routes[path] = callback;  
    }  
      
    push(path) {  
        history.pushState({path: path}, null, path);  
        this.routes[path] && this.routes[path]();  
    }  
      
    listerPopState () {  
        window.addEventListener('popstate' , e => {  
            const path = e.state && e.state.path;  
            this.routers[path] && this.routers[path]()  
        })  
    }  
}  
  
// 使用 Router  
  
window.miniRouter = new Router();  
miniRouter.route('/', ()=> console.log('page1'))  
miniRouter.route('/page2', ()=> console.log('page2'))  
  
// 跳转  
miniRouter.push('/page2')  // page2  
  • 如何给 SPA 做 SEO
  1. SSR 服务端渲染

将组件或页面通过服务器生成 html ,再返回给浏览器,如 nuxt.js

  1. 静态化

目前主流的静态化有两种:(1)一种是通过程序将动态页面抓取并保存为静态页面,这样的页面实际存在于服务器的硬盘中 (2)把外部请求的静态地址转化为实际的动态页面地址,而静态页面实际是不存在的。

  1. 使用 Phantomjs 针对爬虫处理

原理是通过 Nginx 配置,判断访问来源是否为爬虫,如果是则搜索引擎的爬虫请求会转发到一个 server,再通过 PhantomJs 来解析完整的 HTML,返回给爬虫。

25be6630-3ac7-11eb-ab90-d9ae814b240d.png

三. Vue中的v-show与v-if怎么理解

d21c3c50-3acb-11eb-85f6-6fac77c0c9b3.png

1. v-show与v-if的共同点

控制元素在页面上是否显示

2. v-show与v-if的区别

v-show: css--display:none, false 变为 true 的时候不会触发组件的生命周期,有更高的初始渲染消耗。

v-if:是真正的条件渲染,切换过程中合适地切换和重建内部的事件监听和子组件,切换 true/false 的时候会触发组件的生命周期,有更高的切换消耗。

3. v-show与v-if的原理分析

(1)大致解析流程

将模板 emplate 转为 ast 结构的 JS 对象;

用 ast 得到的 JS 对象拼装 render 和 staticRenderFns 函数;

render 和 staticRenderFns 函数被调用后生成虚拟 VNODE 节点,该节点包含创建 DOM 节点所需信息;

vm.patch 函数通过虚拟 DOM 算法利用 VNODE 节点创建真实 DOM 节点。

(2)v-show原理

vue 代码中有 transition 就执行 transition,没有就直接设置 display 属性

// https://github.com/vuejs/vue-next/blob/3cd30c5245da0733f9eb6f29d220f39c46518162/packages/runtime-dom/src/directives/vShow.ts
export const vShow: ObjectDirective<VShowElement> = {
  beforeMount(el, { value }, { transition }) {
    el._vod = el.style.display === 'none' ? '' : el.style.display
    if (transition && value) {
      transition.beforeEnter(el)
    } else {
      setDisplay(el, value)
    }
  },
  mounted(el, { value }, { transition }) {
    if (transition && value) {
      transition.enter(el)
    }
  },
  updated(el, { value, oldValue }, { transition }) {
    // ...
  },
  beforeUnmount(el, { value }) {
    setDisplay(el, value)
  }
}

(3)v-if 原理

v-if 在实现上比 v-show 复杂,因为还有 else 等条件处理,摘抄源码 v-if 的一小部分;

返回一个 node 节点,render 函数通过表达式的值来决定是否生成 DOM

// https://github.com/vuejs/vue-next/blob/cdc9f336fd/packages/compiler-core/src/transforms/vIf.ts
export const transformIf = createStructuralDirectiveTransform(
  /^(if|else|else-if)$/,
  (node, dir, context) => {
    return processIf(node, dir, context, (ifNode, branch, isRoot) => {
      // ...
      return () => {
        if (isRoot) {
          ifNode.codegenNode = createCodegenNodeForBranch(
            branch,
            key,
            context
          ) as IfConditionalExpression
        } else {
          // attach this branch's codegen node to the v-if root.
          const parentCondition = getParentCondition(ifNode.codegenNode!)
          parentCondition.alternate = createCodegenNodeForBranch(
            branch,
            key + ifNode.branches.length - 1,
            context
          )
        }
      }
    })
  }
)

(4)使用场景

如果需要非常频繁地切换,则使用 v-show 较好;

如果在运行时条件很少改变,则使用 v-if 较好

四、Vue 实例挂载的过程

63194810-3a09-11eb-85f6-6fac77c0c9b3.png

1. 思考

new Vue() 这个过程中做了什么?

是如何完成数据的绑定、视图的更新等等;

2. 过程

(1)首先找到 vue 的构造函数

源码位置:src\core\instance\index.js

// options 是用户传递过来的配置项,如 data、methods 等常用方法
function Vue (options) {
  if (process.env.NODE_ENV !== 'production' &&
    !(this instanceof Vue)
  ) {
    warn('Vue is a constructor and should be called with the `new` keyword')
  }
  this._init(options)
}

vue中调用的 _init 方法,但上文件中并没有,但仔细看到了如下很多初始化方法

initMixin(Vue);     // 定义 _init
stateMixin(Vue);    // 定义 $set $get $delete $watch 等
eventsMixin(Vue);   // 定义事件  $on  $once $off $emit
lifecycleMixin(Vue);// 定义 _update  $forceUpdate  $destroy
renderMixin(Vue);   // 定义 _render 返回虚拟dom

(2)initMixin

在 Vue 原型上定义了 _init 方法;

源码位置:src\core\instance\init.js

Vue.prototype._init = function (options?: Object) {
    const vm: Component = this
    // a uid
    vm._uid = uid++
    let startTag, endTag
    /* istanbul ignore if */
    if (process.env.NODE_ENV !== 'production' && config.performance && mark) {
      startTag = `vue-perf-start:${vm._uid}`
      endTag = `vue-perf-end:${vm._uid}`
      mark(startTag)
    }

    // a flag to avoid this being observed
    vm._isVue = true
    // merge options
    // 合并属性,判断初始化的是否是组件,这里合并主要是 mixins 或 extends 的方法
    if (options && options._isComponent) {
      // optimize internal component instantiation
      // since dynamic options merging is pretty slow, and none of the
      // internal component options needs special treatment.
      initInternalComponent(vm, options)
    } else { // 合并vue属性
      vm.$options = mergeOptions(
        resolveConstructorOptions(vm.constructor),
        options || {},
        vm
      )
    }
    /* istanbul ignore else */
    if (process.env.NODE_ENV !== 'production') {
      // 初始化proxy拦截器
      initProxy(vm)
    } else {
      vm._renderProxy = vm
    }
    // expose real self
    vm._self = vm
    // 初始化组件生命周期标志位
    initLifecycle(vm)
    // 初始化组件事件侦听
    initEvents(vm)
    // 初始化渲染方法
    initRender(vm)
    callHook(vm, 'beforeCreate')
    // 初始化依赖注入内容,在初始化data、props之前
    initInjections(vm) // resolve injections before data/props
    // 初始化props/data/method/watch/methods
    initState(vm)
    initProvide(vm) // resolve provide after data/props
    callHook(vm, 'created')

    /* istanbul ignore if */
    if (process.env.NODE_ENV !== 'production' && config.performance && mark) {
      vm._name = formatComponentName(vm, false)
      mark(endTag)
      measure(`vue ${vm._name} init`, startTag, endTag)
    }
    // 挂载元素
    if (vm.$options.el) {
      vm.$mount(vm.$options.el)
    }
  }

上方代码结论:

  • 在调用 beforeCreate 之前,数据初始化并未完成,像 data、props 这些属性无法访问到;

  • 到了 created 的时候,数据已经初始化完成,能够访问到 data、props 这些属性,但这时候还未完成 DOM 的挂载,因此无法访问到 DOM 元素;

  • 挂载方法是调用 vm.$mount 方法

(3)initState

完成 props/data/methods/watch 的初始化

源码位置:src\core\instance\state.js

export function initState (vm: Component) {
  // 初始化组件的watcher列表
  vm._watchers = []
  const opts = vm.$options
  // 初始化props
  if (opts.props) initProps(vm, opts.props)
  // 初始化methods方法
  if (opts.methods) initMethods(vm, opts.methods)
  if (opts.data) {
    // 初始化data  
    initData(vm)
  } else {
    observe(vm._data = {}, true /* asRootData */)
  }
  if (opts.computed) initComputed(vm, opts.computed)
  if (opts.watch && opts.watch !== nativeWatch) {
    initWatch(vm, opts.watch)
  }
}

(4)initData

在 initState 中

function initData (vm: Component) {
  let data = vm.$options.data
  // 获取到组件上的data
  data = vm._data = typeof data === 'function'
    ? getData(data, vm)
    : data || {}
  if (!isPlainObject(data)) {
    data = {}
    process.env.NODE_ENV !== 'production' && warn(
      'data functions should return an object:\n' +
      'https://vuejs.org/v2/guide/components.html#data-Must-Be-a-Function',
      vm
    )
  }
  // proxy data on instance
  const keys = Object.keys(data)
  const props = vm.$options.props
  const methods = vm.$options.methods
  let i = keys.length
  while (i--) {
    const key = keys[i]
    if (process.env.NODE_ENV !== 'production') {
      // 属性名不能与方法名重复
      if (methods && hasOwn(methods, key)) {
        warn(
          `Method "${key}" has already been defined as a data property.`,
          vm
        )
      }
    }
    // 属性名不能与state名称重复
    if (props && hasOwn(props, key)) {
      process.env.NODE_ENV !== 'production' && warn(
        `The data property "${key}" is already declared as a prop. ` +
        `Use prop default value instead.`,
        vm
      )
    } else if (!isReserved(key)) { // 验证key值的合法性
      // 将_data中的数据挂载到组件vm上,这样就可以通过this.xxx访问到组件上的数据
      proxy(vm, `_data`, key)
    }
  }
  // observe data
  // 响应式监听data是数据的变化
  observe(data, true /* asRootData */)
}

以上代码结论:

  • 初始化顺序:props、methods、data

  • data 定义的时候可以选择函数形式或者对象形式(组件只能函数形式)

  • 数据响应式

(5)vm.$mount

挂载方法

Vue.prototype.$mount = function (
  el?: string | Element,
  hydrating?: boolean
): Component {
  // 获取或查询元素
  el = el && query(el)

  /* istanbul ignore if */
  // vue 不允许直接挂载到body或页面文档上
  if (el === document.body || el === document.documentElement) {
    process.env.NODE_ENV !== 'production' && warn(
      `Do not mount Vue to <html> or <body> - mount to normal elements instead.`
    )
    return this
  }

  const options = this.$options
  // resolve template/el and convert to render function
  if (!options.render) {
    let template = options.template
    // 存在template模板,解析vue模板文件
    if (template) {
      if (typeof template === 'string') {
        if (template.charAt(0) === '#') {
          template = idToTemplate(template)
          /* istanbul ignore if */
          if (process.env.NODE_ENV !== 'production' && !template) {
            warn(
              `Template element not found or is empty: ${options.template}`,
              this
            )
          }
        }
      } else if (template.nodeType) {
        template = template.innerHTML
      } else {
        if (process.env.NODE_ENV !== 'production') {
          warn('invalid template option:' + template, this)
        }
        return this
      }
    } else if (el) {
      // 通过选择器获取元素内容
      template = getOuterHTML(el)
    }
    if (template) {
      /* istanbul ignore if */
      if (process.env.NODE_ENV !== 'production' && config.performance && mark) {
        mark('compile')
      }
      /**
       *  1.将temmplate解析ast tree
       *  2.将ast tree转换成render语法字符串
       *  3.生成render方法
       */
      const { render, staticRenderFns } = compileToFunctions(template, {
        outputSourceRange: process.env.NODE_ENV !== 'production',
        shouldDecodeNewlines,
        shouldDecodeNewlinesForHref,
        delimiters: options.delimiters,
        comments: options.comments
      }, this)
      options.render = render
      options.staticRenderFns = staticRenderFns

      /* istanbul ignore if */
      if (process.env.NODE_ENV !== 'production' && config.performance && mark) {
        mark('compile end')
        measure(`vue ${this._name} compile`, 'compile', 'compile end')
      }
    }
  }
  return mount.call(this, el, hydrating)
}

以上代码结论:

  • 不要将根元素放到 body 或者 html 上;

  • 可以在对象中定义 template/render 或者直接使用 template、el 表示元素选择器;

  • 最终都会解析成 render 函数,调用 compileToFunctions,会将 template 解析成 render 函数

对 template 的解析步骤大致分为以下几步:

  • 将 html 文档片段解析成 ast 描述符;

  • 将 ast 描述符解析成字符串;

  • 生成 render 函数;

生成 render 函数,挂载到 vm 上后,会再次调用 $mount 方法;

源码位置:src\platforms\web\runtime\index.js

// public mount method
Vue.prototype.$mount = function (
  el?: string | Element,
  hydrating?: boolean
): Component {
  el = el && inBrowser ? query(el) : undefined
  // 渲染组件
  return mountComponent(this, el, hydrating)
}

(6)调用 mountComponent 渲染组件

export function mountComponent (
  vm: Component,
  el: ?Element,
  hydrating?: boolean
): Component {
  vm.$el = el
  // 如果没有获取解析的render函数,则会抛出警告
  // render是解析模板文件生成的
  if (!vm.$options.render) {
    vm.$options.render = createEmptyVNode
    if (process.env.NODE_ENV !== 'production') {
      /* istanbul ignore if */
      if ((vm.$options.template && vm.$options.template.charAt(0) !== '#') ||
        vm.$options.el || el) {
        warn(
          'You are using the runtime-only build of Vue where the template ' +
          'compiler is not available. Either pre-compile the templates into ' +
          'render functions, or use the compiler-included build.',
          vm
        )
      } else {
        // 没有获取到vue的模板文件
        warn(
          'Failed to mount component: template or render function not defined.',
          vm
        )
      }
    }
  }
  // 执行beforeMount钩子
  callHook(vm, 'beforeMount')

  let updateComponent
  /* istanbul ignore if */
  if (process.env.NODE_ENV !== 'production' && config.performance && mark) {
    updateComponent = () => {
      const name = vm._name
      const id = vm._uid
      const startTag = `vue-perf-start:${id}`
      const endTag = `vue-perf-end:${id}`

      mark(startTag)
      const vnode = vm._render()
      mark(endTag)
      measure(`vue ${name} render`, startTag, endTag)

      mark(startTag)
      vm._update(vnode, hydrating)
      mark(endTag)
      measure(`vue ${name} patch`, startTag, endTag)
    }
  } else {
    // 定义更新函数
    updateComponent = () => {
      // 实际调⽤是在lifeCycleMixin中定义的_update和renderMixin中定义的_render
      vm._update(vm._render(), hydrating)
    }
  }
  // we set this to vm._watcher inside the watcher's constructor
  // since the watcher's initial patch may call $forceUpdate (e.g. inside child
  // component's mounted hook), which relies on vm._watcher being already defined
  // 监听当前组件状态,当有数据变化时,更新组件
  new Watcher(vm, updateComponent, noop, {
    before () {
      if (vm._isMounted && !vm._isDestroyed) {
        // 数据更新引发的组件更新
        callHook(vm, 'beforeUpdate')
      }
    }
  }, true /* isRenderWatcher */)
  hydrating = false

  // manually mounted instance, call mounted on self
  // mounted is called for render-created child components in its inserted hook
  if (vm.$vnode == null) {
    vm._isMounted = true
    callHook(vm, 'mounted')
  }
  return vm
}

以上代码结论:

  • 会触发 beforeCreate 钩子;

  • 定义 updateComponent 渲染页面视图的方法;

  • 监听组件数据,一旦发生变化,触发 beforeUpdate 声明钩子;

updatecomponent 方法主要执行在 vue 初始化时声明的 render、update 方法

render 的作用主要是生成 VNODE

源码位置:src\core\instance\render.js

// 定义vue 原型上的render方法
Vue.prototype._render = function (): VNode {
    const vm: Component = this
    // render函数来自于组件的option
    const { render, _parentVnode } = vm.$options

    if (_parentVnode) {
        vm.$scopedSlots = normalizeScopedSlots(
            _parentVnode.data.scopedSlots,
            vm.$slots,
            vm.$scopedSlots
        )
    }

    // set parent vnode. this allows render functions to have access
    // to the data on the placeholder node.
    vm.$vnode = _parentVnode
    // render self
    let vnode
    try {
        // There's no need to maintain a stack because all render fns are called
        // separately from one another. Nested component's render fns are called
        // when parent component is patched.
        currentRenderingInstance = vm
        // 调用render方法,自己的独特的render方法, 传入createElement参数,生成vNode
        vnode = render.call(vm._renderProxy, vm.$createElement)
    } catch (e) {
        handleError(e, vm, `render`)
        // return error render result,
        // or previous vnode to prevent render error causing blank component
        /* istanbul ignore else */
        if (process.env.NODE_ENV !== 'production' && vm.$options.renderError) {
            try {
                vnode = vm.$options.renderError.call(vm._renderProxy, vm.$createElement, e)
            } catch (e) {
                handleError(e, vm, `renderError`)
                vnode = vm._vnode
            }
        } else {
            vnode = vm._vnode
        }
    } finally {
        currentRenderingInstance = null
    }
    // if the returned array contains only a single node, allow it
    if (Array.isArray(vnode) && vnode.length === 1) {
        vnode = vnode[0]
    }
    // return empty vnode in case the render function errored out
    if (!(vnode instanceof VNode)) {
        if (process.env.NODE_ENV !== 'production' && Array.isArray(vnode)) {
            warn(
                'Multiple root nodes returned from render function. Render function ' +
                'should return a single root node.',
                vm
            )
        }
        vnode = createEmptyVNode()
    }
    // set parent
    vnode.parent = _parentVnode
    return vnode
}

_update 主要功能是调用 patch,将 VNODE 转换为真实 DOM,并且更新到页面中

源码位置:src\core\instance\lifecycle.js

Vue.prototype._update = function (vnode: VNode, hydrating?: boolean) {
    const vm: Component = this
    const prevEl = vm.$el
    const prevVnode = vm._vnode
    // 设置当前激活的作用域
    const restoreActiveInstance = setActiveInstance(vm)
    vm._vnode = vnode
    // Vue.prototype.__patch__ is injected in entry points
    // based on the rendering backend used.
    if (!prevVnode) {
      // initial render
      // 执行具体的挂载逻辑
      vm.$el = vm.__patch__(vm.$el, vnode, hydrating, false /* removeOnly */)
    } else {
      // updates
      vm.$el = vm.__patch__(prevVnode, vnode)
    }
    restoreActiveInstance()
    // update __vue__ reference
    if (prevEl) {
      prevEl.__vue__ = null
    }
    if (vm.$el) {
      vm.$el.__vue__ = vm
    }
    // if parent is an HOC, update its $el as well
    if (vm.$vnode && vm.$parent && vm.$vnode === vm.$parent._vnode) {
      vm.$parent.$el = vm.$el
    }
    // updated hook is called by the scheduler to ensure that children are
    // updated in a parent's updated hook.
  }

3. 结论

(1)new Vue 的时候会调用 _init 方法;

(2)调用 $mount 进行页面的挂载;

(3)挂载的时候主要是通过 mountComponent 方法;

(4)定义 updateComponent 更新函数;

(5)执行 render 生成虚拟 DOM;

(6)_update 将虚拟 DOM 生成真实 DOM 结构,并且渲染到页面中;

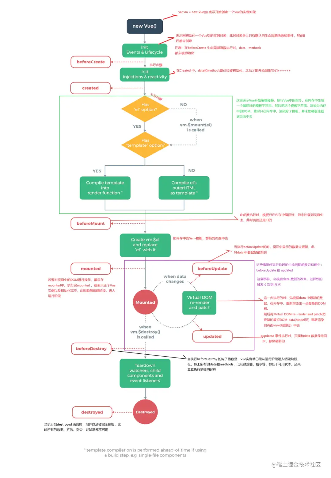
五、说说你对 Vue 生命周期的理解?

3a119e10-3aca-11eb-85f6-6fac77c0c9b3.png

1. 生命周期是什么?

Vue 中实例从创建到销毁的过程,创建 -> 初始化数据 -> 编译模板 -> 挂载 DOM 、渲染 -> 更新、渲染 -> 销毁。

2. 生命周期有哪些?

总共分为8个阶段:创建前后、载入前后、更新前后、销毁前后,以及一些特殊的。

声明周期描述
beforeCreate组件创建之初
created组件实例已经完全创建
beforeMount组件挂载之前
mounted组件挂载到实例之后
beforeUpdate组件数据发生变化,更新之前
updated组件数据更新之后
beforeDestroy组件实例销毁之前
destoryed组件实例销毁之后
activatedkeep-alive 缓存组件激活时
deactivatedkeep-alive 缓存组件停用时
errorCaptured捕获一个来自子孙组件的错误时被调用

3. 生命周期整体流程

44114780-3aca-11eb-85f6-6fac77c0c9b3.png

具体分析

  • beforeCreate -> created

初始化 vue 实例,进行数据观测

  • created

完成数据观测,属性与方法(methods、computed)运算,watch、event 事件回调的配置;

此时 vm.$el 并没有被创建

  • created -> beforeMount

判断是否存在 el 选项,若不存在则停止编译,直到调用 vm.$mount(el) 才会继续编译;

优先级: render > template > outerHTML ;

vm.$el 获取到的是挂载 DOM 的

  • beforeMount

在此阶段可以获取到 vm.$el ;

此阶段 vm.$el 虽已完成 DOM 初始化,单位挂载在 el 选项上

  • beforeMount -> mounted

此阶段 vm.el完成挂载,vm.el 完成挂载,vm.el 生成的 DOM 替换了 el 选项所对应的 DOM

  • mounted

vm.el已完成DOM的挂载与渲染,此刻打印vm.el 已完成 DOM 的挂载与渲染,此刻打印 vm.el,发现之前的挂载点及内容已被替换成新的 DOM

beforeUpdate

更新的数据必须是渲染在模板上的(el、template、render 之一);

此时 view 层还未更新;

若在 beforeUpdate 中再次修改数据,不会触发更新方法

updated

完成 view 层的更新;

若在 updated 中再次修改数据,会再次触发更新方法

beforeDestory

实例被销毁前调用,此时实例属性与方法仍可访问

destoryed

并不能清除 DOM,仅仅销毁实例;

可清理它与其它实例之间的连接,解绑指令以及事件监听

使用场景分析

生命周期描述
beforeCreate实例还未创建,执行一些初始化任务
created组件初始化完毕,常用于异步数据获取
beforeMount未执行渲染更新,DOM 未创建
mounted可用于访问获取数据和 DOM 元素
beforeUpdate获取更新前的状态
updated更新后最新的状态
beforeDestory/destoryed可用于一些定时器或订阅的取消

4. 数据请求在created 和 mounted 的区别?

created 触发时机在 mounted 之前,mounted 中的请求有可能导致页面闪动,因为此时页面 DOM 结构已经生成,所以建议对页面内容的改动放在 created 生命周期中。

六、为什么 Vue 中的 v-if 和 v-for 不建议一起用?

1. 作用

// 条件
<Modal v-if="isShow" /> 

// 循环
<li v-for="item in items" :key="item.id">
    {{ item.label }}
</li>

2. 优先级

源码位置:\vue-dev\src\compiler\codegen\index.js

export function genElement (el: ASTElement, state: CodegenState): string {
  if (el.parent) {
    el.pre = el.pre || el.parent.pre
  }
  if (el.staticRoot && !el.staticProcessed) {
    return genStatic(el, state)
  } else if (el.once && !el.onceProcessed) {
    return genOnce(el, state)
  } else if (el.for && !el.forProcessed) {
    return genFor(el, state)
  } else if (el.if && !el.ifProcessed) {
    return genIf(el, state)
  } else if (el.tag === 'template' && !el.slotTarget && !state.pre) {
    return genChildren(el, state) || 'void 0'
  } else if (el.tag === 'slot') {
    return genSlot(el, state)
  } else {
    // component or element
    ...
}

最终结论: v-for 优先级比 v-if 高

3. 注意事项

(1)永远不要把 v-if 和 v-for 同时作用在同一个元素上,带来性能方面的浪费(每次渲染斗湖先循环再进行条件判断)

(2)在外层嵌套 template (页面渲染不生成 DOM 节点),在这一层进行 v-if 判断,然后在内部进行 v-for 循环。

(3)如果条件出现在循环内部,可通过计算属性 computed 提前过滤掉那些不显示的项。

七、SPA(单页应用)首屏加载速度慢怎么解决?

24617c00-3acc-11eb-ab90-d9ae814b240d.png

1. 什么是首屏加载?

此时整个页面不一定要全部渲染完成,但需要展示当前视窗需要的内容完成的时间。

通过DOMContentLoad或者performance来计算出首屏时间

// 方案一:
document.addEventListener('DOMContentLoaded', (event) => {
    console.log('first contentful painting');
});
// 方案二:
performance.getEntriesByName("first-contentful-paint")[0].startTime

// performance.getEntriesByName("first-contentful-paint")[0]
// 会返回一个 PerformancePaintTiming的实例,结构如下:
{
  name: "first-contentful-paint",
  entryType: "paint",
  startTime: 507.80000002123415,
  duration: 0,
};

2. 加载慢的原因?

(1)网络延时问题;

(2)资源文件体积是否过大;

(3)资源是否重复发送请求去加载了;

(4)加载脚本的时候,渲染内容堵塞了;

3. 解决方案?

(1)减小入口文件体积:路由器加载,把不同路由对应的组件分割成不同的代码块,待路由被请求的时候会单独打包路由,会使得入口文件变小;

vue-router 配置路由的时候,动态加载路由。

routes:[ 
    path: 'Blogs',
    name: 'ShowBlogs',
    component: () => import('./components/ShowBlogs.vue')
]

(2)静态资源本地缓存

后端返回资源问题:

采用 HTTP 缓存, 设置 Cache-Control, Last-Modified , Etag 等响应头;

采用 Service Worker 离线缓存;

前端合理使用 localStorage;

(3)UI框架按需加载

import { Button, Input, Pagination } from 'element-ui';
Vue.use(Button)
Vue.use(Input)
Vue.use(Pagination)

(4)组件重复打包

解决方案:在 webpackconfig 文件中,修改 CommonsChunkPlugin 的配置

minChunks: 3

minchunks 为3表示会把使用3次以上的包抽离出来,放进公共依赖文件,避免了重复加载组件。

(5)图片资源的压缩

对页面上使用到的 icon ,可以使用在线字体图标,或者雪碧图,将众多小图标合并到同一张图上。

(6)开启GZip压缩

cnmp i compression-webpack-plugin -D

vue.config.js 中引入并修改 webpack 配置

const CompressionPlugin = require('compression-webpack-plugin')

configureWebpack: (config) => {
        if (process.env.NODE_ENV === 'production') {
            // 为生产环境修改配置...
            config.mode = 'production'
            return {
                plugins: [new CompressionPlugin({
                    test: /.js$|.html$|.css/, //匹配文件名
                    threshold: 10240, //对超过10k的数据进行压缩
                    deleteOriginalAssets: false //是否删除原文件
                })]
            }
        }

服务器这边也要做相应的配置,如果发送请求的浏览器支持 gzip,就发送给它 gzip 格式的文件;

express 框架的只需要安装 compression

const compression = require('compression')
app.use(compression())  // 在其他中间件使用之前调用

(7)使用SSR

服务器端渲染,组件或页面通过服务器端生成 html 字符串,再发送到浏览器中;

vue 应用建议使用 Nuxt.js 实现服务端渲染

总结:(资源加载优化 和 页面渲染优化)

4fafe900-3acc-11eb-85f6-6fac77c0c9b3.png

八、为什么data属性是一个函数而不是一个对象?

83e51560-3acc-11eb-85f6-6fac77c0c9b3.png

1. 实例和组件定义data区别

vue 实例定义 data 属性的时候可以是一个对象,可以是一个函数

const app = new Vue({
    el:"#app",
    // 对象格式
    data:{
        foo:"foo"
    },
    // 函数格式
    data(){
        return {
             foo:"foo"
        }
    }
})

组件中定义 data 属性,只能是一个函数,否则

8e6fc0c0-3acc-11eb-ab90-d9ae814b240d.png

警告说明:返回的 data 应该是一个函数在每一个组件实例中。

2. 组件 data 定义函数与对象的区别

在我们定义好一个组件的时候, vue 最终都会通过 vue.extend() 构成组件实例

function Component(){
 
}
Component.prototype.data = {
	count : 0
}

const componentA = new Component()
const componentB = new Component()


console.log(componentB.data.count)  // 0
componentA.data.count = 1
console.log(componentB.data.count)  // 1

产生这样的原因是两者共用了同一个内存地址,componentA 修改的内容,同样对 componentB 产生了影响;

而函数返回的对象内存地址并不相同

function Component(){
	this.data = this.data()
}
Component.prototype.data = function (){
    return {
   		count : 0
    }
}

console.log(componentB.data.count)  // 0
componentA.data.count = 1
console.log(componentB.data.count)  // 0

3. 原理分析

源码位置:/vue-dev/src/core/instance/state.js

function initData (vm: Component) {
  let data = vm.$options.data
  data = vm._data = typeof data === 'function'
    ? getData(data, vm)
    : data || {}
    ...
}

data 既能是 object 也能是 function,那为什么还会出现上文警告呢?

组件在创建的时候,会进行选项的合并;

源码位置:/vue-dev/src/core/util/options.js

自定义组件会进入 mergeOptions 会进行选项合并

Vue.prototype._init = function (options?: Object) {
    ...
    // merge options
    if (options && options._isComponent) {
      // optimize internal component instantiation
      // since dynamic options merging is pretty slow, and none of the
      // internal component options needs special treatment.
      initInternalComponent(vm, options)
    } else {
      vm.$options = mergeOptions(
        resolveConstructorOptions(vm.constructor),
        options || {},
        vm
      )
    }
    ...
  }

定义 data 会进行数据校验;

源码位置:/vue-dev/src/core/instance/init.js

这时候 vm 实例为 undefined,进入 if 判断,若data类型不是function,则出现警告提示;

strats.data = function (
  parentVal: any,
  childVal: any,
  vm?: Component
): ?Function {
  if (!vm) {
    if (childVal && typeof childVal !== "function") {
      process.env.NODE_ENV !== "production" &&
        warn(
          'The "data" option should be a function ' +
            "that returns a per-instance value in component " +
            "definitions.",
          vm
        );

      return parentVal;
    }
    return mergeDataOrFn(parentVal, childVal);
  }
  return mergeDataOrFn(parentVal, childVal, vm);
};

4. 结论

  • 根实例对象data可以是对象也可以是函数(根实例是单例),不会产生数据污染情况;

  • 组件实例对象data必须为函数,目的是为了防止多个组件实例对象之间共用一个data,产生数据污染。采用函数的形式,initData时会将其作为工厂函数都会返回全新data对象。

九、Vue中给对象添加新属性界面不刷新?

a502dde0-3acc-11eb-ab90-d9ae814b240d.png

1. 直接添加属性的问题

预期是点击按钮时,数据新增一个属性,界面也新增一行;

<p v-for="(value,key) in item" :key="key">
    {{ value }}
</p>
<button @click="addProperty">动态添加新属性</button>


const app = new Vue({
    el:"#app",
   	data:()=>{
       	item:{
            oldProperty:"旧属性"
        }
    },
    methods:{
        addProperty(){
            this.items.newProperty = "新属性"  // 为items添加新属性
            console.log(this.items)  // 输出带有newProperty的items
        }
    }
})

发现数据虽然更新了(console 打印出了新属性),但页面并没有更新

2. 原理分析

vue2 是通过 Object.defineProperty实现数据响应式

const obj = {}
Object.defineProperty(obj, 'foo', {
        get() {
            console.log(`get foo:${val}`);
            return val
        },
        set(newVal) {
            if (newVal !== val) {
                console.log(`set foo:${newVal}`);
                val = newVal
            }
        }
    })
}

当我们为obj添加新属性的时候,并没有通过Object.defineProperty设置成响应式数据,无法触发事件属性的拦截。

3. 解决方案

Vue 不允许在已经创建的实例上动态添加新的响应式属性;

若想实现数据与视图同步更新,可采取下面三种解决方案:

  • Vue.set(target,propertyName/index,value)

通过 Vue.set向响应式对象中添加一个property,并确保这个新property同样是响应式的,且触发视图更新

源码位置:src\core\observer\index.js

function set (target: Array<any> | Object, key: any, val: any): any {
  ...
  defineReactive(ob.value, key, val)
  ob.dep.notify()
  return val
}
function defineReactive(obj, key, val) {
    Object.defineProperty(obj, key, {
        get() {
            console.log(`get ${key}:${val}`);
            return val
        },
        set(newVal) {
            if (newVal !== val) {
                console.log(`set ${key}:${newVal}`);
                val = newVal
            }
        }
    })
}
  • Object.assign()

应创建一个新的对象,合并原对象和混入对象的属性

this.someObject = Object.assign({},this.someObject,{newProperty1:1,newProperty2:2 ...})
  • $forceUpdate()

如果你发现你自己需要在Vue中做一次强制更新,99.9%的情况,是你在某个地方做错了事情;

$forceUpdate迫使Vue实例重新渲染;

PS:仅仅影响实例本身和插入插槽内容的子组件,而不是所有子组件。

4. 小结

  • 如果为对象添加少量的新属性,可以直接采用Vue.set()

  • 如果需要为新对象添加大量的新属性,则通过Object.assign()创建新对象

  • 如果你实在不知道怎么操作,可采取$forceUpdate()进行强制刷新(不建议)

PS:vue3是用过proxy实现数据响应式,直接动态添加新属性仍可以实现数据响应式

十、Vue中组件和插件有什么区别?

683475e0-3acc-11eb-ab90-d9ae814b240d.png

1. 组件是什么?

组件就是把图形、非图形的各种逻辑均抽象为一个统一的概念(组件)来实现开发的模式;

组件的优势:

  • 降低整个系统的耦合度,在保持接口不变的情况下,我们可以替换不同的组件快速完成需求,例如输入框,可以替换为日历、时间、范围等组件作具体的实现;

  • 调试方便,由于整个系统是通过组件组合起来的,在出现问题的时候,可以用排除法直接移除组件,或者根据报错的组件快速定位问题;

  • 提高可维护性,由于每个组件的职责单一,并且组件在系统中是被复用的,所以对代码进行优化可获得系统的整体升级。

2. 插件是什么?

插件通常用来为Vue添加全局功能:

  • 添加全局方法或者属性,如:vue-custom-element

  • 添加全局资源:指令/过滤器/过渡等,如:vue-touch

  • 通过全局混入来添加一些组件选项,如:vue-router

  • 添加Vue实例方法,通过把它们添加到 Vue.prototype上实现

  • 一个库,提供自己的API,同时提供上面提到的一个或多个功能,如vue-router

3. 两者的区别?

  • 编写形式

组件:

<template id="testComponent">     // 组件显示的内容
    <div>component!</div>   
</template>

Vue.component('componentA',{ 
    template: '#testComponent'  
    template: `<div>component</div>`  // 组件内容少可以通过这种形式
})

插件:

MyPlugin.install = function (Vue, options) {
  // 1. 添加全局方法或 property
  Vue.myGlobalMethod = function () {
    // 逻辑...
  }

  // 2. 添加全局资源
  Vue.directive('my-directive', {
    bind (el, binding, vnode, oldVnode) {
      // 逻辑...
    }
    ...
  })

  // 3. 注入组件选项
  Vue.mixin({
    created: function () {
      // 逻辑...
    }
    ...
  })

  // 4. 添加实例方法
  Vue.prototype.$myMethod = function (methodOptions) {
    // 逻辑...
  }
}
  • 注册形式

组件注册:

全局注册

Vue.component('my-component-name', { /* ... */ })

局部注册

const component1 = {...} // 定义一个组件

export default {
	components:{
		component1   // 局部注册
	}
}

插件注册:

注册插件的时候,需要在调用new Vue()启动应用之前完成;

Vue.use会自动阻止多次注册相同插件,只会注册一次

Vue.use(插件名字,{ /* ... */} )

4. 使用场景?

组件是用来构成App的业务模块,它的目标是App.vue

插件就是增强你的技术栈的功能模块,它的目标是Vue本身;

简单来说,插件就是指对Vue的功能的增强或补充。

十一、Vue组件间通信方式都有哪些?

7de50d20-3aca-11eb-85f6-6fac77c0c9b3.png

1. 组件间通信的概念?

组件(.vue)通过某种方式来传递信息以达到某种目的;

2. 组件间通信解决了什么?

实际开发工作中我们常常需要让组件共享数据,,这也是组件通信的目的,这样才能构成一个有机的完整系统;

3. 组件间通信的分类?

  • 父子组件之间的通信

  • 兄弟组件之间的通信

  • 祖孙与后代组件之间的通信

  • 非关系组件间之间的通信

85b92400-3aca-11eb-ab90-d9ae814b240d.png

4. 组件间通信的方案

通过 props 传递

8f80a670-3aca-11eb-ab90-d9ae814b240d.png

适用场景:父组件传递数据给子组件;

子组件设置props属性,定义接收父组件传递过来的参数;

props:{  
    // 字符串形式  
 name:String // 接收的类型参数  
    // 对象形式  
    age:{    
        type:Number, // 接收的类型为数值  
        defaule:18,  // 默认值为18  
       require:true // age属性必须传递  
    }  
}  

父组件在使用子组件标签中通过字面量来传递值;

<Children name="jack" age=18 />  

通过 $emit 触发自定义事件

适用场景:子组件传递数据给父组件;

子组件通过 $emit触发自定义事件,$emit第二个参数为传递的数值;

this.$emit('add', good)  

父组件绑定监听器获取到子组件传递过来的参数;

<Children @add="cartAdd($event)" />  

ref

父组件在使用子组件的时候设置ref

父组件通过设置子组件ref来获取数据;

<Children ref="foo" />  
  
this.$refs.foo  // 获取子组件实例,通过子组件实例我们就能拿到对应的数据  

EventBus

适用场景:兄弟组件传值;

创建一个中央事件总线EventBus

兄弟组件通过$emit触发自定义事件,$emit第二个参数为传递的数值;

另一个兄弟组件通过$on监听自定义事件;

Bus.js

// 创建一个中央时间总线类  
class Bus {  
  constructor() {  
    this.callbacks = {};   // 存放事件的名字  
  }  
  $on(name, fn) {  
    this.callbacks[name] = this.callbacks[name] || [];  
    this.callbacks[name].push(fn);  
  }  
  $emit(name, args) {  
    if (this.callbacks[name]) {  
      this.callbacks[name].forEach((cb) => cb(args));  
    }  
  }  
}  
  
// main.js  
Vue.prototype.$bus = new Bus() // 将$bus挂载到vue实例的原型上  
// 另一种方式  
Vue.prototype.$bus = new Vue() // Vue已经实现了Bus的功能  

Children1.vue

this.$bus.$emit('foo')  

Children2.vue

this.$bus.$on('foo', this.handle)  

$ parent/root

通过共同祖辈$parent或者$root搭建通信桥梁

兄弟组件

this.$parent.on('add',this.add)  

另一个兄弟组件

this.$parent.emit('add')  

$ attrs/listeners

适用场景:祖先传递数据给子孙;

设置批量向下传属性$attrs$listeners

包含了父级作用域中不作为prop被识别(且获取)的特性绑定(class 和 style 除外);

可以通过v-bind="$attrs"传入内部组件;

// child:并未在props中声明foo  
<p>{{$attrs.foo}}</p>  
  
// parent  
<HelloWorld foo="foo"/>  
// 给Grandson隔代传值,communication/index.vue  
<Child2 msg="lalala" @some-event="onSomeEvent"></Child2>  
  
// Child2做展开  
<Grandson v-bind="$attrs" v-on="$listeners"></Grandson>  
  
// Grandson使⽤  
<div @click="$emit('some-event', 'msg from grandson')">  
{{msg}}  
</div> 

provide 与 inject

在祖先组件定义provide属性,返回传递的值;

在后代组件通过inject接收组件传递过来的值;

祖先组件

provide(){  
    return {  
        foo:'foo'  
    }  
}

后代组件

inject:['foo'] // 获取到祖先组件传递过来的值  

Vuex

适用场景:复杂关系的组件数据传递;

Vuex作用相当于一个用来存储共享变量的容器;

fa207cd0-3aca-11eb-ab90-d9ae814b240d.png

state:用来存放共享变量的地方;

getter:可以增加一个getter派生状态,(相当于store中的计算属性),用来获得共享变量的值;

mutations:用来存放修改state的方法;

actions:也是用来存放修改state的方法,不过action是在mutations的基础上进行,常用来做一些异步操作;

小结

  • 父子关系的组件数据传递选择props$emit进行传递,也可选择ref

  • 兄弟关系的组件数据传递可选择$bus,其次可以选择$parent进行传递;

  • 祖先与后代组件数据传递可选择attrslisteners或者ProvideInject

  • 复杂关系的组件数据传递可以通过vuex存放共享的变量;

十二、双向数据绑定是什么?

cef7dcc0-3ac9-11eb-85f6-6fac77c0c9b3.png

1.什么是双向绑定?

当我们用JavaScript代码更新了Model时,View就会自动更新。

2.双向绑定的原理是什么?

数据层(Model):应用的数据及业务逻辑;

视图层(View):应用的展示效果,各类UI组件;

业务逻辑层(ViewModel):框架封装的核心,它负责将数据与视图关联起来;

  • 理解ViewModel

数据变化后更新视图;

视图变化后更新数据;

监听器(Observer):对所有数据的属性进行监听;

解析器(Compiler):对每个元素节点的指令进行扫描跟解析,根据指令模板替换数据,以及绑定相应的更新函数;

3.实现双向绑定?

new Vue()首先执行初始化,对data执行响应化处理,这个过程发生在Observe中;

同时对模板执行编译,找到其中动态绑定的数据,从data中获取并初始化视图,这个过程发生在Compile中;

同时定义一个更新函数和Watcher,将来对应数据变化时Watcher会调用更新函数;

由于data的某个key在一个视图中可能出现多次,所以每个key都需要一个管家Dep来管理多个Watcher

将来data中数据一旦发生变化,会首先找到对应的Dep,通知所有Watcher执行更新函数;

e5369850-3ac9-11eb-85f6-6fac77c0c9b3.png

实现:

先来一个构造函数:执行初始化,对data执行响应化处理;

class Vue {  
  constructor(options) {  
    this.$options = options;  
    this.$data = options.data;  
        
    // 对data选项做响应式处理  
    observe(this.$data);  
        
    // 代理data到vm上  
    proxy(this);  
        
    // 执行编译  
    new Compile(options.el, this);  
  }  
}  

data选项执行响应化具体操作;

function observe(obj) {  
  if (typeof obj !== "object" || obj == null) {  
    return;  
  }  
  new Observer(obj);  
}  
  
class Observer {  
  constructor(value) {  
    this.value = value;  
    this.walk(value);  
  }  
  walk(obj) {  
    Object.keys(obj).forEach((key) => {  
      defineReactive(obj, key, obj[key]);  
    });  
  }  
}  

编译Compile

对每个元素节点的指令进行扫描跟解析,根据指令模板替换数据,以及绑定相应的更新函数;

f27e19c0-3ac9-11eb-85f6-6fac77c0c9b3.png

class Compile {  
  constructor(el, vm) {  
    this.$vm = vm;  
    this.$el = document.querySelector(el);  // 获取dom  
    if (this.$el) {  
      this.compile(this.$el);  
    }  
  }  
  compile(el) {  
    const childNodes = el.childNodes;   
    Array.from(childNodes).forEach((node) => { // 遍历子元素  
      if (this.isElement(node)) {   // 判断是否为节点  
        console.log("编译元素" + node.nodeName);  
      } else if (this.isInterpolation(node)) {  
        console.log("编译插值⽂本" + node.textContent);  // 判断是否为插值文本 {{}}  
      }  
      if (node.childNodes && node.childNodes.length > 0) {  // 判断是否有子元素  
        this.compile(node);  // 对子元素进行递归遍历  
      }  
    });  
  }  
  isElement(node) {  
    return node.nodeType == 1;  
  }  
  isInterpolation(node) {  
    return node.nodeType == 3 && /{{(.*)}}/.test(node.textContent);  
  }  
}  

依赖收集;

视图中会用到data中某key,这称为依赖。同一个key可能出现多次,每次都需要收集出来用一个Watcher来维持它们,此过程为依赖收集多个Watcher需要一个Dep来管理,需要更新时由Dep同一通知。

fa191f40-3ac9-11eb-ab90-d9ae814b240d.png

实现思路:

  1. defineReactive时为每一个key创建一个Dep实例;

  2. 初始化视图时读取某个key,例如name1,创建一个watcher1;

  3. 由于触发name1getter方法,便将watcher1添加到name1对应的Dep中;

  4. name1更新,setter触发时,便可通过对应Dep通知其管理所有Watcher更新;

// 负责更新视图  
class Watcher {  
  constructor(vm, key, updater) {  
    this.vm = vm  
    this.key = key  
    this.updaterFn = updater  
  
    // 创建实例时,把当前实例指定到Dep.target静态属性上  
    Dep.target = this  
    // 读一下key,触发get  
    vm[key]  
    // 置空  
    Dep.target = null  
  }  
  
  // 未来执行dom更新函数,由dep调用的  
  update() {  
    this.updaterFn.call(this.vm, this.vm[this.key])  
  }  
}  

声明Dep

class Dep {  
  constructor() {  
    this.deps = [];  // 依赖管理  
  }  
  addDep(dep) {  
    this.deps.push(dep);  
  }  
  notify() {   
    this.deps.forEach((dep) => dep.update());  
  }  
}  

创建watcher时触发getter

class Watcher {  
  constructor(vm, key, updateFn) {  
    Dep.target = this;  
    this.vm[this.key];  
    Dep.target = null;  
  }  
}  

依赖收集,创建Dep实例

function defineReactive(obj, key, val) {  
  this.observe(val);  
  const dep = new Dep();  
  Object.defineProperty(obj, key, {  
    get() {  
      Dep.target && dep.addDep(Dep.target);// Dep.target也就是Watcher实例  
      return val;  
    },  
    set(newVal) {  
      if (newVal === val) return;  
      dep.notify(); // 通知dep执行更新方法  
    },  
  });  
}  

十三、说说你对nextTick的理解?

76484d30-3aba-11eb-85f6-6fac77c0c9b3.png

1. nextTick是什么?

Vue在更新DOM时是异步执行的,当数据发生变化,Vue将开启一个异步更新队列,视图需要等队列中所有数据变化完成之后,再同一进行更新;

为什么要有nextTick?

{{num}}
for(let i=0; i<100000; i++){
    num = i
}

如果没有nextTick更新机制,那么num每次更新值都会触发视图更新(上面这段代码也就是会更新10万次视图),有了nextTick机制,只需要更新一次,所以nextTick本质是一种优化策略;

2. 使用场景?

如果想要在修改数据后立刻得到更新后的DOM结构,可以使用Vue.nextTick()

第一个参数为:回调函数(可以获取最近的DOM结构);

第二个参数为:执行函数上下文

// 修改数据
vm.message = '修改后的值'
// DOM 还没有更新
console.log(vm.$el.textContent) // 原始的值
Vue.nextTick(function () {
  // DOM 更新了
  console.log(vm.$el.textContent) // 修改后的值
})

组件内使用vm.$nextTick()实例方法只需要通过this.$nextTick(),并且回调函数中的this将自动绑定到当前的Vue实例上;

this.message = '修改后的值'
console.log(this.$el.textContent) // => '原始的值'
this.$nextTick(function () {
    console.log(this.$el.textContent) // => '修改后的值'
})

$nextTick() 会返回一个Promise对象,可以是用async/await完成相同作用的事情;

this.message = '修改后的值'
console.log(this.$el.textContent) // => '原始的值'
await this.$nextTick()
console.log(this.$el.textContent) // => '修改后的值'

3. 实现原理

源码位置:/src/core/util/next-tick.js

callbacks也就是异步操作队列;

callbacks新增回调函数后又执行了timeFunc函数,pending是用来标识同一个事件只能执行一次;

export function nextTick(cb?: Function, ctx?: Object) {
  let _resolve;

  // cb 回调函数会经统一处理压入 callbacks 数组
  callbacks.push(() => {
    if (cb) {
      // 给 cb 回调函数执行加上了 try-catch 错误处理
      try {
        cb.call(ctx);
      } catch (e) {
        handleError(e, ctx, 'nextTick');
      }
    } else if (_resolve) {
      _resolve(ctx);
    }
  });

  // 执行异步延迟函数 timerFunc
  if (!pending) {
    pending = true;
    timerFunc();
  }

  // 当 nextTick 没有传入函数参数的时候,返回一个 Promise 化的调用
  if (!cb && typeof Promise !== 'undefined') {
    return new Promise(resolve => {
      _resolve = resolve;
    });
  }
}

timeFunc函数定义,这里是根据当前环境支持什么方法则确定调用哪个,

分别有Promise.thenMutationObserversetImmediatesettimeout

通过上面任意一种方法,进行降级操作;

export let isUsingMicroTask = false
if (typeof Promise !== 'undefined' && isNative(Promise)) {
  //判断1:是否原生支持Promise
  const p = Promise.resolve()
  timerFunc = () => {
    p.then(flushCallbacks)
    if (isIOS) setTimeout(noop)
  }
  isUsingMicroTask = true
} else if (!isIE && typeof MutationObserver !== 'undefined' && (
  isNative(MutationObserver) ||
  MutationObserver.toString() === '[object MutationObserverConstructor]'
)) {
  //判断2:是否原生支持MutationObserver
  let counter = 1
  const observer = new MutationObserver(flushCallbacks)
  const textNode = document.createTextNode(String(counter))
  observer.observe(textNode, {
    characterData: true
  })
  timerFunc = () => {
    counter = (counter + 1) % 2
    textNode.data = String(counter)
  }
  isUsingMicroTask = true
} else if (typeof setImmediate !== 'undefined' && isNative(setImmediate)) {
  //判断3:是否原生支持setImmediate
  timerFunc = () => {
    setImmediate(flushCallbacks)
  }
} else {
  //判断4:上面都不行,直接用setTimeout
  timerFunc = () => {
    setTimeout(flushCallbacks, 0)
  }
}

无论是微任务还是宏任务,都会放到flushCallbacks使用;

这里将callbacks里面的函数复制一份,同时callbacks置空;

依次执行callbacks里面的函数;

function flushCallbacks () {
  pending = false
  const copies = callbacks.slice(0)
  callbacks.length = 0
  for (let i = 0; i < copies.length; i++) {
    copies[i]()
  }
}

小结:

1.把回调函数放入callbacks等待执行;

2.将执行函数放到微任务或者宏任务中;

3.事件循环到了微任务或者宏任务,执行函数依次执行callbacks中的回调;

十四、说说你对vue中的mixin的理解?

8a739c90-3b7f-11eb-85f6-6fac77c0c9b3.png

1. mixin是什么?

Mixin是面向对象程序设计语言的类,提供了方法的实现;

Mixin类通常作为功能模块使用,在需要该功能时“混入”,有利于代码复用又避免了多继承的复杂;

本质就是一个js对象,他可以包含我们组件中任意功能选项;

我们只要将共用的功能以对象的方式传入mixins选项中;

局部混入:

var myMixin = {
  created: function () {
    this.hello()
  },
  methods: {
    hello: function () {
      console.log('hello from mixin!')
    }
  }
}
Vue.component('componentA',{
  mixins: [myMixin]
})

全局混入:

Vue.mixin({
  created: function () {
      console.log("全局混入")
    }
})

注意事项:

当组件存在与mixin对象相同的选项的时候,进行递归合并的时候组件的选项会覆盖mixin的选项;

但是如果相同选项为生命周期钩子的时候,会合并成一个数组,先执行mixin的钩子,再执行组件的钩子;

2. 使用场景?

const Modal = {
  template: '#modal',
  data() {
    return {
      isShowing: false
    }
  },
  methods: {
    toggleShow() {
      this.isShowing = !this.isShowing;
    }
  }
}
const Tooltip = {
  template: '#tooltip',
  data() {
    return {
      isShowing: false
    }
  },
  methods: {
    toggleShow() {
      this.isShowing = !this.isShowing;
    }
  }
}

首先抽出共同代码,编写一个mixin

const toggle = {
  data() {
    return {
      isShowing: false
    }
  },
  methods: {
    toggleShow() {
      this.isShowing = !this.isShowing;
    }
  }
}
const Modal = {
  template: '#modal',
  mixins: [toggle]
};
 
const Tooltip = {
  template: '#tooltip',
  mixins: [toggle]
}

3. 源码分析?

源码位置:/src/core/global-api/mixin.js

export function initMixin (Vue: GlobalAPI) {
  Vue.mixin = function (mixin: Object) {
    this.options = mergeOptions(this.options, mixin)
    return this
  }
}

主要是调用 mergeOptions方法;

源码位置:/src/core/util/options.js

export function mergeOptions (
  parent: Object,
  child: Object,
  vm?: Component
): Object {

if (child.mixins) { // 判断有没有mixin 也就是mixin里面挂mixin的情况 有的话递归进行合并
    for (let i = 0, l = child.mixins.length; i < l; i++) {
    parent = mergeOptions(parent, child.mixins[i], vm)
    }
}

  const options = {} 
  let key
  for (key in parent) {
    mergeField(key) // 先遍历parent的key 调对应的strats[XXX]方法进行合并
  }
  for (key in child) {
    if (!hasOwn(parent, key)) { // 如果parent已经处理过某个key 就不处理了
      mergeField(key) // 处理child中的key 也就parent中没有处理过的key
    }
  }
  function mergeField (key) {
    const strat = strats[key] || defaultStrat
    options[key] = strat(parent[key], child[key], vm, key) // 根据不同类型的options调用strats中不同的方法进行合并
  }
  return options
}

从上面的源码,我们得到以下几点:

  • 有限递归处理mixins
  • 先遍历合并parent中的key,调用mergeField方法进行合并,然后保存在变量options
  • 在遍历child,合并补上parent中没有的key,调用mergeField方法进行合并,保存在变量options
  • 通过mergeField函数进行了合并;

vue的几种合并策略:

替换型:propsmethodsinjectcomputed

strats.props =
strats.methods =
strats.inject =
strats.computed = function (
  parentVal: ?Object,
  childVal: ?Object,
  vm?: Component,
  key: string
): ?Object {
  if (!parentVal) return childVal // 如果parentVal没有值,直接返回childVal
  const ret = Object.create(null) // 创建一个第三方对象 ret
  extend(ret, parentVal) // extend方法实际是把parentVal的属性复制到ret中
  if (childVal) extend(ret, childVal) // 把childVal的属性复制到ret中
  return ret
}
strats.provide = mergeDataOrFn

mergeData函数遍历了要合并的data的所有属性,然后根据不同情况进行合并:

  • 当目标data对象不包含当前属性时,调用set方法进行合并(set方法其实就是一些合并并重新赋值的方法);

  • 当目标data对象包含当前属性并且当前属性为纯对象时,递归合并当前对象值,这样做是为了防止对象存在新增属性;

队列性

全部生命周期和watch被合并成一个数组,然后正序遍历一次执行;

function mergeHook (
  parentVal: ?Array<Function>,
  childVal: ?Function | ?Array<Function>
): ?Array<Function> {
  return childVal
    ? parentVal
      ? parentVal.concat(childVal)
      : Array.isArray(childVal)
        ? childVal
        : [childVal]
    : parentVal
}

LIFECYCLE_HOOKS.forEach(hook => {
  strats[hook] = mergeHook
})

// watch
strats.watch = function (
  parentVal,
  childVal,
  vm,
  key
) {
  // work around Firefox's Object.prototype.watch...
  if (parentVal === nativeWatch) { parentVal = undefined; }
  if (childVal === nativeWatch) { childVal = undefined; }
  /* istanbul ignore if */
  if (!childVal) { return Object.create(parentVal || null) }
  {
    assertObjectType(key, childVal, vm);
  }
  if (!parentVal) { return childVal }
  var ret = {};
  extend(ret, parentVal);
  for (var key$1 in childVal) {
    var parent = ret[key$1];
    var child = childVal[key$1];
    if (parent && !Array.isArray(parent)) {
      parent = [parent];
    }
    ret[key$1] = parent
      ? parent.concat(child)
      : Array.isArray(child) ? child : [child];
  }
  return ret
};

叠加型

componentdirectivefilters

主要通过原型链层层叠加;

strats.components=
strats.directives=

strats.filters = function mergeAssets(
    parentVal, childVal, vm, key
) {    
    var res = Object.create(parentVal || null);    
    if (childVal) { 
        for (var key in childVal) {
            res[key] = childVal[key];
        }   
    } 
    return res
}

小结:

  • 替换型策略有propsmethodsinjectcomputed,就是将新的同名参数替代旧的参数;
  • 合并型策略是data,通过set方法进行合并和重新赋值;
  • 队列型策略有生命周期函数和watch,原理是将函数存入一个数组,然后正序遍历依次执行;
  • 叠加型有componentdirectivefilters,通过原型链进行层层的叠加;

面试官:说说你对slot的理解?slot使用场景有哪些?

141ca660-3dbc-11eb-85f6-6fac77c0c9b3.png

一、slot是什么?

是Web组件内的一个占位符;

该占位符可以在后期使用自己的标记语言填充;

slot艺名插槽,我们可以理解为slot在组件模板中站好了位置,当使用该组件标签时候,组件标签里面的内容就会自动填坑;

二、使用场景?

如果父组件在使用到一个复用组件的时候,获取这个组件在不同的地方有少量的更改,如果去重写组件是一件不明智的事情;

通过slot插槽向组件内部指定位置传递内容,完成这个复用组件在不同场景的应用;

三、分类?

默认插槽:

Child.vue

<template>
    <slot>
      <p>插槽后备的内容</p>
    </slot>
</template>

父组件

<Child>
  <div>默认插槽</div>  
</Child>

具名插槽:

Child.vue

<template>
    <slot>插槽后备的内容</slot>
  <slot name="content">插槽后备的内容</slot>
</template>

父组件

<child> 
    <!-- 把v-slot的值指定为作⽤域上下⽂对象 -->
    <template v-slot:default="slotProps">
      来⾃⼦组件数据:{{slotProps.testProps}}
    </template>
    <template #default="slotProps">
      来⾃⼦组件数据:{{slotProps.testProps}}
    </template>
</child>

小结:

  • v-slot属性只能在<template>上使用,但在只有默认插槽时可以再组件标签上使用;
  • 默认插槽名为default,可以省略default直接些v-slot
  • 缩写为#时不能不写参数,写成#default
  • 可以通过解构获取v-slot={user},还可以重命名v-slot="{user: newName}"和定义默认值`v-slot="{user = '默认值'}";

四、原理分析

slot本质上是返回VNode的函数,一般情况下,Vue中的组件要渲染到页面上需要经过 template -> render function -> VNode -> DOM 过程,这里看看 slot如何实现;

编写一个buttonCounter组件,使用匿名插槽;

Vue.component('button-counter', {
  template: '<div> <slot>我是默认内容</slot></div>'
})

使用该组件;

new Vue({
    el: '#app',
    template: '<button-counter><span>我是slot传入内容</span></button-counter>',
    components:{buttonCounter}
})

获取buttonCounter组件渲染函数;

(function anonymous(
) {
with(this){return _c('div',[_t("default",[_v("我是默认内容")])],2)}
})

_v表示穿件普通文本节点,_t表示渲染插槽的函数;

渲染插槽函数renderSlot(做了简化);

function renderSlot (
  name,
  fallback,
  props,
  bindObject
) {
  // 得到渲染插槽内容的函数    
  var scopedSlotFn = this.$scopedSlots[name];
  var nodes;
  // 如果存在插槽渲染函数,则执行插槽渲染函数,生成nodes节点返回
  // 否则使用默认值
  nodes = scopedSlotFn(props) || fallback;
  return nodes;
}

name属性表示定义插槽的名字,默认值为defaultfallback表示子组件中的slot节点的默认值;

关于this.$scopedSlots是什么,我们可以先看看vm.slot;

function initRender (vm) {
  ...
  vm.$slots = resolveSlots(options._renderChildren, renderContext);
  ...
}

resolve函数会对children节点做归类和过滤处理,返回slots

function resolveSlots (
    children,
    context
  ) {
    if (!children || !children.length) {
      return {}
    }
    var slots = {};
    for (var i = 0, l = children.length; i < l; i++) {
      var child = children[i];
      var data = child.data;
      // remove slot attribute if the node is resolved as a Vue slot node
      if (data && data.attrs && data.attrs.slot) {
        delete data.attrs.slot;
      }
      // named slots should only be respected if the vnode was rendered in the
      // same context.
      if ((child.context === context || child.fnContext === context) &&
        data && data.slot != null
      ) {
        // 如果slot存在(slot="header") 则拿对应的值作为key
        var name = data.slot;
        var slot = (slots[name] || (slots[name] = []));
        // 如果是tempalte元素 则把template的children添加进数组中,这也就是为什么你写的template标签并不会渲染成另一个标签到页面
        if (child.tag === 'template') {
          slot.push.apply(slot, child.children || []);
        } else {
          slot.push(child);
        }
      } else {
        // 如果没有就默认是default
        (slots.default || (slots.default = [])).push(child);
      }
    }
    // ignore slots that contains only whitespace
    for (var name$1 in slots) {
      if (slots[name$1].every(isWhitespace)) {
        delete slots[name$1];
      }
    }
    return slots
}

_render渲染函数通过normalizeScopedSlots得到vm.$scopedSlots

vm.$scopedSlots = normalizeScopedSlots(
  _parentVnode.data.scopedSlots,
  vm.$slots,
  vm.$scopedSlots
);

作用域插槽中父组件能够得到子组件的值是因为在renderSlot的时候执行会传入props,也就是上述_t第三个参数,父组件则能够得到子组件传递过来的值;

面试官:Vue.observable你有了解过吗?说说看?

193782e0-3e7b-11eb-ab90-d9ae814b240d.png

一、Observable 是什么?

Vue.observable,让一个对象变成响应式数据。Vue 内部会用它来处理data函数返回的对象;

Vue.observable({ count : 1})

其作用等同于

new vue({ count : 1})

Vue 2.x中,被传入的对象会直接被Vue.observable变更,它和被返回的对象是是同一个对象;

Vue 3.x中,则会返回一个可响应的代理,而对源对象直接进行变更仍然是不可响应的;

二、使用场景?

在非父子组件通信时,可以使用通常的bus或者使用vuex,但是实现的功能不是太复杂,而使用上面两个又有点繁琐。这时,observable就是一个很好的选择;

创建一个js文件

// 引入vue
import Vue from 'vue'
// 创建state对象,使用observable让state对象可响应
export let state = Vue.observable({
  name: '张三',
  'age': 38
})
// 创建对应的方法
export let mutations = {
  changeName(name) {
    state.name = name
  },
  setAge(age) {
    state.age = age
  }
}

.vue文件中直接使用即可

<template>
  <div>
    姓名:{{ name }}
    年龄:{{ age }}
    <button @click="changeName('李四')">改变姓名</button>
    <button @click="setAge(18)">改变年龄</button>
  </div>
</template>
import { state, mutations } from '@/store
export default {
  // 在计算属性中拿到值
  computed: {
    name() {
      return state.name
    },
    age() {
      return state.age
    }
  },
  // 调用mutations里面的方法,更新数据
  methods: {
    changeName: mutations.changeName,
    setAge: mutations.setAge
  }
}

三、原理分析?

源码位置:src\core\observer\index.js

export function observe (value: any, asRootData: ?boolean): Observer | void {
  if (!isObject(value) || value instanceof VNode) {
    return
  }
  let ob: Observer | void
  // 判断是否存在__ob__响应式属性
  if (hasOwn(value, '__ob__') && value.__ob__ instanceof Observer) {
    ob = value.__ob__
  } else if (
    shouldObserve &&
    !isServerRendering() &&
    (Array.isArray(value) || isPlainObject(value)) &&
    Object.isExtensible(value) &&
    !value._isVue
  ) {
    // 实例化Observer响应式对象
    ob = new Observer(value)
  }
  if (asRootData && ob) {
    ob.vmCount++
  }
  return ob
}

Observer

export class Observer {
    value: any;
    dep: Dep;
    vmCount: number; // number of vms that have this object as root $data

    constructor (value: any) {
        this.value = value
        this.dep = new Dep()
        this.vmCount = 0
        def(value, '__ob__', this)
        if (Array.isArray(value)) {
            if (hasProto) {
                protoAugment(value, arrayMethods)
            } else {
                copyAugment(value, arrayMethods, arrayKeys)
            }
            this.observeArray(value)
        } else {
            // 实例化对象是一个对象,进入walk方法
            this.walk(value)
        }
}

walk函数

export function walk (obj: Object) {
    const keys = Object.keys(obj)
    // 遍历key,通过defineReactive创建响应式对象
    for (let i = 0; i < keys.length; i++) {
        defineReactive(obj, keys[i])
    }
}

defineReactive方法

export function defineReactive (
  obj: Object,
  key: string,
  val: any,
  customSetter?: ?Function,
  shallow?: boolean
) {
  const dep = new Dep()

  const property = Object.getOwnPropertyDescriptor(obj, key)
  if (property && property.configurable === false) {
    return
  }

  // cater for pre-defined getter/setters
  const getter = property && property.get
  const setter = property && property.set
  if ((!getter || setter) && arguments.length === 2) {
    val = obj[key]
  }

  let childOb = !shallow && observe(val)
  // 接下来调用Object.defineProperty()给对象定义响应式属性
  Object.defineProperty(obj, key, {
    enumerable: true,
    configurable: true,
    get: function reactiveGetter () {
      const value = getter ? getter.call(obj) : val
      if (Dep.target) {
        dep.depend()
        if (childOb) {
          childOb.dep.depend()
          if (Array.isArray(value)) {
            dependArray(value)
          }
        }
      }
      return value
    },
    set: function reactiveSetter (newVal) {
      const value = getter ? getter.call(obj) : val
      /* eslint-disable no-self-compare */
      if (newVal === value || (newVal !== newVal && value !== value)) {
        return
      }
      /* eslint-enable no-self-compare */
      if (process.env.NODE_ENV !== 'production' && customSetter) {
        customSetter()
      }
      // #7981: for accessor properties without setter
      if (getter && !setter) return
      if (setter) {
        setter.call(obj, newVal)
      } else {
        val = newVal
      }
      childOb = !shallow && observe(newVal)
      // 对观察者watchers进行通知,state就成了全局响应式对象
      dep.notify()
    }
  })
}

面试官:你知道vue中key的原理吗?说说你对它的理解

bc6e9540-3f41-11eb-85f6-6fac77c0c9b3.png

一、Key是什么

两个实际工作场景:

1.当我们在使用v-for时,需要给单元加上key

<ul>
    <li v-for="item in items" :key="item.id">...</li>
</ul>

2.用+new Date()生成的时间戳作为key,手动强制触发重新渲染;

<Comp :key="+new Date()" />

场景背后的逻辑

当我们在使用v-for时,需要给单元加上key

  • 如果我们不用key,Vue会采用就地复地原则:最小化element的移动,并且会尝试尽最大程度在同适当的地方对相同类型的element,做patch或者reuse;

  • 如果使用了key,Vue会根据keys的顺序记录elemnet,曾经拥有了key的element如果不再出现的话,会被直接remove或者destoryed;

+new Date()生成的时间戳作为key,手动强制触发重新渲染:

  • 当拥有新值的rerender作为key时,拥有了新key的Comp出现了,那么旧key Comp会被移除,新key Comp触发渲染;

二、设置key与不设置key区别

举个例子:

创建一个实例,2秒后往items数组插入数据

<body>
  <div id="demo">
    <p v-for="item in items" :key="item">{{item}}</p>
  </div>
  <script src="../../dist/vue.js"></script>
  <script>
    // 创建实例
    const app = new Vue({
      el: '#demo',
      data: { items: ['a', 'b', 'c', 'd', 'e'] },
      mounted () {
        setTimeout(() => { 
          this.items.splice(2, 0, 'f')  // 
       }, 2000);
     },
   });
  </script>
</body>

在不使用key的情况,vue会进行这样的操作:

c9da6790-3f41-11eb-85f6-6fac77c0c9b3.png

分析下整体流程:

  • 比较A,A,相同类型的节点,进行patch,但数据相同,不发生dom操作
  • 比较B,B,相同类型的节点,进行patch,但数据相同,不发生dom操作
  • 比较C,F,相同类型的节点,进行patch,数据不同,发生dom操作
  • 比较D,C,相同类型的节点,进行patch,数据不同,发生dom操作
  • 比较E,D,相同类型的节点,进行patch,数据不同,发生dom操作
  • 循环结束,将E插入到DOM

一共发生了3次更新,1次插入操作;

在使用key的情况:vue会进行这样的操作:

  • 比较A,A,相同类型的节点,进行patch,但数据相同,不发生dom操作
  • 比较B,B,相同类型的节点,进行patch,但数据相同,不发生dom操作
  • 比较C,F,不相同类型的节点
  • 比较E、E,相同类型的节点,进行patch,但数据相同,不发生dom操作
  • 比较D、D,相同类型的节点,进行patch,但数据相同,不发生dom操作
  • 比较C、C,相同类型的节点,进行patch,但数据相同,不发生dom操作
  • 循环结束,将F插入到C之前

一共发生了0次更新,1次插入操作;

通过上面两个小例子,可见设置key能够大大减少对页面的DOM操作,提高了diff效率;

设置key值一定能提高diff效率吗?

其实不然,文档中也明确表示;

当 Vue.js 用 v-for 正在更新已渲染过的元素列表时,它默认用“就地复用”策略。如果数据项的顺序被改变,Vue 将不会移动 DOM 元素来匹配数据项的顺序, 而是简单复用此处每个元素,并且确保它在特定索引下显示已被渲染过的每个元素

这个默认的模式是高效的,但是只适用于不依赖子组件状态或临时 DOM 状态 (例如:表单输入值) 的列表渲染输出;

建议尽可能在使用 v-for 时提供 key,除非遍历输出的 DOM 内容非常简单,或者是刻意依赖默认行为以获取性能上的提升;

三、原理分析

源码位置:core/vdom/patch.js

这里判断是否为同一个key,首先判断的是key值是否相等如果没有设置key,那么keyundefined,这时候undefined是恒等于undefined

export function sameVnode (a, b) {
    return (
        a.key === b.key && (
            (
                a.tag === b.tag &&
                a.isComment === b.isComment &&
                isDef(a.data) === isDef(b.data) &&
                sameInputType(a, b)
            ) || (
                isTrue(a.isAsyncPlaceholder) &&
                a.asyncFactory === b.asyncFactory &&
                isUndef(b.asyncFactory.error)
            )
        )
    )
}

updateChildren方法中会对新旧vnode进行diff,然后将比对出的结果用来更新真实的DOM

export function updateChildren (parentElm, oldCh, newCh, insertedVnodeQueue, removeOnly) {
    ...
    while (oldStartIdx <= oldEndIdx && newStartIdx <= newEndIdx) {
        if (isUndef(oldStartVnode)) {
            ...
        } else if (isUndef(oldEndVnode)) {
            ...
        } else if (sameVnode(oldStartVnode, newStartVnode)) {
            ...
        } else if (sameVnode(oldEndVnode, newEndVnode)) {
            ...
        } else if (sameVnode(oldStartVnode, newEndVnode)) { // Vnode moved right
            ...
        } else if (sameVnode(oldEndVnode, newStartVnode)) { // Vnode moved left
            ...
        } else {
            if (isUndef(oldKeyToIdx)) oldKeyToIdx = createKeyToOldIdx(oldCh, oldStartIdx, oldEndIdx)
            idxInOld = isDef(newStartVnode.key)
                ? oldKeyToIdx[newStartVnode.key]
                : findIdxInOld(newStartVnode, oldCh, oldStartIdx, oldEndIdx)
            if (isUndef(idxInOld)) { // New element
                createElm(newStartVnode, insertedVnodeQueue, parentElm, oldStartVnode.elm, false, newCh, newStartIdx)
            } else {
                vnodeToMove = oldCh[idxInOld]
                if (sameVnode(vnodeToMove, newStartVnode)) {
                    patchVnode(vnodeToMove, newStartVnode, insertedVnodeQueue, newCh, newStartIdx)
                    oldCh[idxInOld] = undefined
                    canMove && nodeOps.insertBefore(parentElm, vnodeToMove.elm, oldStartVnode.elm)
                } else {
                    // same key but different element. treat as new element
                    createElm(newStartVnode, insertedVnodeQueue, parentElm, oldStartVnode.elm, false, newCh, newStartIdx)
                }
            }
            newStartVnode = newCh[++newStartIdx]
        }
    }
    ...
}

面试官:说说你对keep-alive的理解是什么?

aHR0cHM6Ly9tbWJpei5xcGljLmNuL21tYml6X3BuZy9nSDMxdUY5VklpYlRaSXdpY3ZmUkR3STRiamRBVGlhVEpFZDNzamRoeTd3MDlVM0k5ZERjNUVVSUNFVk1WSVE2aDFYMjVpY1NRT3lraWFwWEpEUFM0VGJST0l3LzY0MA.png

一、Keep-alive 是什么

keep-alivevue中的内置组件,能在组件切换过程中将状态保留在内存中,防止重复渲染DOM

keep-alive 包裹动态组件时,会缓存不活动的组件实例,而不是销毁它们;

keep-alive可以设置以下props属性:

  • include - 字符串或正则表达式。只有名称匹配的组件会被缓存
  • exclude - 字符串或正则表达式。任何名称匹配的组件都不会被缓存
  • max - 数字。最多可以缓存多少组件实例

关于keep-alive的基本用法:

<keep-alive>
  <component :is="view"></component>
</keep-alive>

使用includesexclude

<keep-alive include="a,b">
  <component :is="view"></component>
</keep-alive>

<!-- 正则表达式 (使用 `v-bind`) -->
<keep-alive :include="/a|b/">
  <component :is="view"></component>
</keep-alive>

<!-- 数组 (使用 `v-bind`) -->
<keep-alive :include="['a', 'b']">
  <component :is="view"></component>
</keep-alive>

匹配首先检查组件自身的 name 选项,如果 name 选项不可用,则匹配它的局部注册名称 (父组件 components 选项的键值),匿名组件不能被匹配;

设置了 keep-alive 缓存的组件,会多出两个生命周期钩子(activateddeactivated):

  • 首次进入组件时:beforeRouteEnter > beforeCreate > createdmounted > activated > ... ... > beforeRouteLeave > deactivated
  • 再次进入组件时:beforeRouteEnter >activated > ... ... > beforeRouteLeave > deactivated

二、使用场景

使用原则:当我们在某些场景下不需要让页面重新加载时我们可以使用keepalive

举个栗子:

当我们从首页–>列表页–>商详页–>再返回,这时候列表页应该是需要keep-alive

首页–>列表页–>商详页–>返回到列表页(需要缓存)–>返回到首页(需要缓存)–>再次进入列表页(不需要缓存),这时候可以按需来控制页面的keep-alive

在路由中设置keepAlive属性判断是否需要缓存

{
  path: 'list',
  name: 'itemList', // 列表页
  meta: {
   keepAlive: true,
   title: '列表页'
  },
  component:() => import("@/view/index.vue")
}

使用<keep-alive>

<div id="app" class='wrapper'>
    <keep-alive>
        <!-- 需要缓存的视图组件 --> 
        <router-view v-if="$route.meta.keepAlive"></router-view>
     </keep-alive>
      <!-- 不需要缓存的视图组件 -->
     <router-view v-if="!$route.meta.keepAlive"></router-view>
</div>

三、原理分析

keep-alivevue中内置的一个组件

源码位置:src/core/components/keep-alive.js

export default {
  name: 'keep-alive',
  abstract: true,

  props: {
    include: [String, RegExp, Array],
    exclude: [String, RegExp, Array],
    max: [String, Number]
  },

  created () {
    this.cache = Object.create(null)
    this.keys = []
  },

  destroyed () {
    for (const key in this.cache) {
      pruneCacheEntry(this.cache, key, this.keys)
    }
  },

  mounted () {
    this.$watch('include', val => {
      pruneCache(this, name => matches(val, name))
    })
    this.$watch('exclude', val => {
      pruneCache(this, name => !matches(val, name))
    })
  },

  render() {
    /* 获取默认插槽中的第一个组件节点 */
    const slot = this.$slots.default
    const vnode = getFirstComponentChild(slot)
    /* 获取该组件节点的componentOptions */
    const componentOptions = vnode && vnode.componentOptions

    if (componentOptions) {
      /* 获取该组件节点的名称,优先获取组件的name字段,如果name不存在则获取组件的tag */
      const name = getComponentName(componentOptions)

      const { include, exclude } = this
      /* 如果name不在inlcude中或者存在于exlude中则表示不缓存,直接返回vnode */
      if (
        (include && (!name || !matches(include, name))) ||
        // excluded
        (exclude && name && matches(exclude, name))
      ) {
        return vnode
      }

      const { cache, keys } = this
      /* 获取组件的key值 */
      const key = vnode.key == null
        // same constructor may get registered as different local components
        // so cid alone is not enough (#3269)
        ? componentOptions.Ctor.cid + (componentOptions.tag ? `::${componentOptions.tag}` : '')
        : vnode.key
     /*  拿到key值后去this.cache对象中去寻找是否有该值,如果有则表示该组件有缓存,即命中缓存 */
      if (cache[key]) {
        vnode.componentInstance = cache[key].componentInstance
        // make current key freshest
        remove(keys, key)
        keys.push(key)
      }
        /* 如果没有命中缓存,则将其设置进缓存 */
        else {
        cache[key] = vnode
        keys.push(key)
        // prune oldest entry
        /* 如果配置了max并且缓存的长度超过了this.max,则从缓存中删除第一个 */
        if (this.max && keys.length > parseInt(this.max)) {
          pruneCacheEntry(cache, keys[0], keys, this._vnode)
        }
      }

      vnode.data.keepAlive = true
    }
    return vnode || (slot && slot[0])
  }
}

可以看到该组件没有template,而是用了render,在组件渲染的时候会自动执行render函数;

this.cache是一个对象,用来存储需要缓存的组件,它将以如下形式存储:

this.cache = {
    'key1':'组件1',
    'key2':'组件2',
    // ...
}

在组件销毁的时候执行pruneCacheEntry函数

function pruneCacheEntry (
  cache: VNodeCache,
  key: string,
  keys: Array<string>,
  current?: VNode
) {
  const cached = cache[key]
  /* 判断当前没有处于被渲染状态的组件,将其销毁*/
  if (cached && (!current || cached.tag !== current.tag)) {
    cached.componentInstance.$destroy()
  }
  cache[key] = null
  remove(keys, key)
}

mounted钩子函数中观测 include 和 exclude 的变化,如下:

mounted () {
    this.$watch('include', val => {
        pruneCache(this, name => matches(val, name))
    })
    this.$watch('exclude', val => {
        pruneCache(this, name => !matches(val, name))
    })
}

如果include 或exclude 发生了变化,即表示定义需要缓存的组件的规则或者不需要缓存的组件的规则发生了变化,那么就执行pruneCache函数,函数如下:

function pruneCache (keepAliveInstance, filter) {
  const { cache, keys, _vnode } = keepAliveInstance
  for (const key in cache) {
    const cachedNode = cache[key]
    if (cachedNode) {
      const name = getComponentName(cachedNode.componentOptions)
      if (name && !filter(name)) {
        pruneCacheEntry(cache, key, keys, _vnode)
      }
    }
  }
}

在该函数内对this.cache对象进行遍历,取出每一项的name值,用其与新的缓存规则进行匹配,如果匹配不上,则表示在新的缓存规则下该组件已经不需要被缓存,则调用pruneCacheEntry函数将其从this.cache对象剔除即可;

关于keep-alive的最强大缓存功能是在render函数中实现;

首先获取组件的key值:

const key = vnode.key == null? 
componentOptions.Ctor.cid + (componentOptions.tag ? `::${componentOptions.tag}` : '')
: vnode.key

拿到key值后去this.cache对象中去寻找是否有该值,如果有则表示该组件有缓存,即命中缓存,如下:

/* 如果命中缓存,则直接从缓存中拿 vnode 的组件实例 */
if (cache[key]) {
    vnode.componentInstance = cache[key].componentInstance
    /* 调整该组件key的顺序,将其从原来的地方删掉并重新放在最后一个 */
    remove(keys, key)
    keys.push(key)
} 

this.cache对象中没有该key值的情况,如下:

/* 如果没有命中缓存,则将其设置进缓存 */
else {
    cache[key] = vnode
    keys.push(key)
    /* 如果配置了max并且缓存的长度超过了this.max,则从缓存中删除第一个 */
    if (this.max && keys.length > parseInt(this.max)) {
        pruneCacheEntry(cache, keys[0], keys, this._vnode)
    }
}

四、思考题:缓存后如何获取数据

beforeRouteEnter

每次组件渲染的时候,都会执行beforeRouteEnter

beforeRouteEnter(to, from, next){
    next(vm=>{
        console.log(vm)
        // 每次进入路由执行
        vm.getData()  // 获取数据
    })
},

actived

keep-alive缓存的组件被激活的时候,都会执行actived钩子

activated(){
   this.getData() // 获取数据
},

注意:服务器端渲染期间avtived不被调用

面试官:Vue常用的修饰符有哪些有什么应用场景

8f718e30-42c0-11eb-ab90-d9ae814b240d.png

一、修饰符是什么

vue中修饰符分为以下五种:

  • 表单修饰符
  • 事件修饰符
  • 鼠标按键修饰符
  • 键值修饰符
  • v-bind修饰符

二、修饰符的作用

表单修饰符

lazy

在我们填完信息,光标离开标签的时候,才会将值赋予给value,也就是在change事件之后再进行信息同步

<input type="text" v-model.lazy="value">
<p>{{value}}</p>

trim

自动过滤用户输入的首空格字符,而中间的空格不会过滤

<input type="text" v-model.trim="value">

number

自动将用户的输入值转为数值类型,但如果这个值无法被parseFloat解析,则会返回原来的值

<input v-model.number="age" type="number">

事件修饰符

stop

阻止了事件冒泡,相当于调用了event.stopPropagation方法

<div @click="shout(2)">
  <button @click.stop="shout(1)">ok</button>
</div>
//只输出1

prevent

阻止了事件的默认行为,相当于调用了event.preventDefault方法

<form v-on:submit.prevent="onSubmit"></form>

self

只当在 event.target 是当前元素自身时触发处理函数

<div v-on:click.self="doThat">...</div>

使用修饰符时,顺序很重要;相应的代码会以同样的顺序产生。因此,用 v-on:click.prevent.self 会阻止所有的点击,而 v-on:click.self.prevent 只会阻止对元素自身的点击

once

绑定了事件以后只能触发一次,第二次就不会触发

<button @click.once="shout(1)">ok</button>

capture

使事件触发从包含这个元素的顶层开始往下触发

<div @click.capture="shout(1)">
    obj1
<div @click.capture="shout(2)">
    obj2
<div @click="shout(3)">
    obj3
<div @click="shout(4)">
    obj4
</div>
</div>
</div>
</div>
// 输出结构: 1 2 4 3 

passive

在移动端,当我们在监听元素滚动事件的时候,会一直触发onscroll事件会让我们的网页变卡,因此我们使用这个修饰符的时候,相当于给onscroll事件整了一个.lazy修饰符

<!-- 滚动事件的默认行为 (即滚动行为) 将会立即触发 -->
<!-- 而不会等待 `onScroll` 完成  -->
<!-- 这其中包含 `event.preventDefault()` 的情况 -->
<div v-on:scroll.passive="onScroll">...</div>

不要把 .passive 和 .prevent 一起使用,因为 .prevent 将会被忽略,同时浏览器可能会向你展示一个警告。

passive 会告诉浏览器你不想阻止事件的默认行为

native

让组件变成像html内置标签那样监听根元素的原生事件,否则组件上使用 v-on 只会监听自定义事件

<my-component v-on:click.native="doSomething"></my-component>

使用.native修饰符来操作普通HTML标签是会令事件失效的

鼠标按钮修饰符

鼠标按钮修饰符针对的就是左键、右键、中键点击,有如下:

  • left 左键点击
  • right 右键点击
  • middle 中键点击
<button @click.left="shout(1)">ok</button>
<button @click.right="shout(1)">ok</button>
<button @click.middle="shout(1)">ok</button>

键盘修饰符

键盘修饰符是用来修饰键盘事件(onkeyuponkeydown)的,有如下:

keyCode存在很多,但vue为我们提供了别名,分为以下两种:

  • 普通键(enter、tab、delete、space、esc、up...)
  • 系统修饰键(ctrl、alt、meta、shift...)
// 只有按键为keyCode的时候才触发
<input type="text" @keyup.keyCode="shout()">

还可以通过以下方式自定义一些全局的键盘码别名

Vue.config.keyCodes.f2 = 113

v-bind修饰符

  • async

能对props进行一个双向绑定

//父组件
<comp :myMessage.sync="bar"></comp> 
//子组件
this.$emit('update:myMessage',params);

以上这种方法相当于以下的简写

//父亲组件
<comp :myMessage="bar" @update:myMessage="func"></comp>
func(e){
 this.bar = e;
}
//子组件js
func2(){
  this.$emit('update:myMessage',params);
}

使用async需要注意以下两点:

使用sync的时候,子组件传递的事件名格式必须为update:value,其中value必须与子组件中props中声明的名称完全一致

注意带有 .sync 修饰符的 v-bind 不能和表达式一起使用

将 v-bind.sync 用在一个字面量的对象上,例如 v-bind.sync=”{ title: doc.title }”,是无法正常工作的

  • props

设置自定义标签属性,避免暴露数据,防止污染HTML结构

<input id="uid" title="title1" value="1" :index.prop="index">
  • camel

将命名变为驼峰命名法,如将view-Box属性名转换为 viewBox

<svg :viewBox="viewBox"></svg>

三、应用场景

根据每一个修饰符的功能,我们可以得到以下修饰符的应用场景:

  • .stop:阻止事件冒泡
  • .native:绑定原生事件
  • .once:事件只执行一次
  • .self :将事件绑定在自身身上,相当于阻止事件冒泡
  • .prevent:阻止默认事件
  • .caption:用于事件捕获
  • .once:只触发一次
  • .keyCode:监听特定键盘按下
  • .right:右键

面试官:你有写过自定义指令吗?自定义指令的应用场景有哪些?

bd85a970-4345-11eb-85f6-6fac77c0c9b3.png

一、什么是指令

vue中提供了一套为数据驱动视图更为方便的操作,这些操作被称为指令系统;

我们看到的v-开头的行内属性,都是指令,不同的指令可以完成或实现不同的功能;

//会实例化一个指令,但这个指令没有参数 
`v-xxx`

// -- 将值传到指令中
`v-xxx="value"`  

// -- 将字符串传入到指令中,如`v-html="'<p>内容</p>'"`
`v-xxx="'string'"` 

// -- 传参数(`arg`),如`v-bind:class="className"`
`v-xxx:arg="value"` 

// -- 使用修饰符(`modifier`)
`v-xxx:arg.modifier="value"` 

二、如何实现

注册一个自定义指令有全局注册与局部注册;

全局注册主要是通过Vue.directive方法进行注册;

Vue.directive第一个参数是指令的名字(不需要写上v-前缀),第二个参数可以是对象数据,也可以是一个指令函数

// 注册一个全局自定义指令 `v-focus`
Vue.directive('focus', {
  // 当被绑定的元素插入到 DOM 中时……
  inserted: function (el) {
    // 聚焦元素
    el.focus()  // 页面加载完成之后自动让输入框获取到焦点的小功能
  }
})

局部注册通过在组件options选项中设置directive属性

directives: {
  focus: {
    // 指令的定义
    inserted: function (el) {
      el.focus() // 页面加载完成之后自动让输入框获取到焦点的小功能
    }
  }
}

然后你可以在模板中任何元素上使用新的 v-focus property,如下:

<input v-focus />

自定义指令也像组件那样存在钩子函数:

  • bind:只调用一次,指令第一次绑定到元素时调用。在这里可以进行一次性的初始化设置
  • inserted:被绑定元素插入父节点时调用 (仅保证父节点存在,但不一定已被插入文档中)
  • update:所在组件的 VNode 更新时调用,但是可能发生在其子 VNode 更新之前。指令的值可能发生了改变,也可能没有。但是你可以通过比较更新前后的值来忽略不必要的模板更新
  • componentUpdated:指令所在组件的 VNode 及其子 VNode 全部更新后调用
  • unbind:只调用一次,指令与元素解绑时调用

所有的钩子函数的参数都有以下:

  • el:指令所绑定的元素,可以用来直接操作 DOM

  • binding:一个对象,包含以下 property

    • name:指令名,不包括 v- 前缀。

    • value:指令的绑定值,例如:v-my-directive="1 + 1" 中,绑定值为 2

    • oldValue:指令绑定的前一个值,仅在 update 和 componentUpdated 钩子中可用。无论值是否改变都可用。

    • expression:字符串形式的指令表达式。例如 v-my-directive="1 + 1" 中,表达式为 "1 + 1"

    • arg:传给指令的参数,可选。例如 v-my-directive:foo 中,参数为 "foo"

    • modifiers:一个包含修饰符的对象。例如:v-my-directive.foo.bar 中,修饰符对象为 { foo: true, bar: true }

  • vnodeVue 编译生成的虚拟节点

  • oldVnode:上一个虚拟节点,仅在 update 和 componentUpdated 钩子中可用

除了 el 之外,其它参数都应该是只读的,切勿进行修改。如果需要在钩子之间共享数据,建议通过元素的 dataset 来进行

举个例子:

<div v-demo="{ color: 'white', text: 'hello!' }"></div>
<script>
    Vue.directive('demo', function (el, binding) {
    console.log(binding.value.color) // "white"
    console.log(binding.value.text)  // "hello!"
    })
</script>

三、应用场景

表单防止重复提交

表单防止重复提交这种情况设置一个v-throttle自定义指令来实现

举个例子:

// 1.设置v-throttle自定义指令
Vue.directive('throttle', {
  bind: (el, binding) => {
    let throttleTime = binding.value; // 节流时间
    if (!throttleTime) { // 用户若不设置节流时间,则默认2s
      throttleTime = 2000;
    }
    let cbFun;
    el.addEventListener('click', event => {
      if (!cbFun) { // 第一次执行
        cbFun = setTimeout(() => {
          cbFun = null;
        }, throttleTime);
      } else {
        event && event.stopImmediatePropagation();
      }
    }, true);
  },
});
// 2.为button标签设置v-throttle自定义指令
<button @click="sayHello" v-throttle>提交</button>

图片懒加载

设置一个v-lazy自定义指令完成图片懒加载

const LazyLoad = {
    // install方法
    install(Vue,options){
    	  // 代替图片的loading图
        let defaultSrc = options.default;
        Vue.directive('lazy',{
            bind(el,binding){
                LazyLoad.init(el,binding.value,defaultSrc);
            },
            inserted(el){
                // 兼容处理
                if('IntersectionObserver' in window){
                    LazyLoad.observe(el);
                }else{
                    LazyLoad.listenerScroll(el);
                }
                
            },
        })
    },
    // 初始化
    init(el,val,def){
        // data-src 储存真实src
        el.setAttribute('data-src',val);
        // 设置src为loading图
        el.setAttribute('src',def);
    },
    // 利用IntersectionObserver监听el
    observe(el){
        let io = new IntersectionObserver(entries => {
            let realSrc = el.dataset.src;
            if(entries[0].isIntersecting){
                if(realSrc){
                    el.src = realSrc;
                    el.removeAttribute('data-src');
                }
            }
        });
        io.observe(el);
    },
    // 监听scroll事件
    listenerScroll(el){
        let handler = LazyLoad.throttle(LazyLoad.load,300);
        LazyLoad.load(el);
        window.addEventListener('scroll',() => {
            handler(el);
        });
    },
    // 加载真实图片
    load(el){
        let windowHeight = document.documentElement.clientHeight
        let elTop = el.getBoundingClientRect().top;
        let elBtm = el.getBoundingClientRect().bottom;
        let realSrc = el.dataset.src;
        if(elTop - windowHeight<0&&elBtm > 0){
            if(realSrc){
                el.src = realSrc;
                el.removeAttribute('data-src');
            }
        }
    },
    // 节流
    throttle(fn,delay){
        let timer; 
        let prevTime;
        return function(...args){
            let currTime = Date.now();
            let context = this;
            if(!prevTime) prevTime = currTime;
            clearTimeout(timer);
            
            if(currTime - prevTime > delay){
                prevTime = currTime;
                fn.apply(context,args);
                clearTimeout(timer);
                return;
            }

            timer = setTimeout(function(){
                prevTime = Date.now();
                timer = null;
                fn.apply(context,args);
            },delay);
        }
    }

}
export default LazyLoad;

一键 Copy的功能

import { Message } from 'ant-design-vue';

const vCopy = { //
  /*
    bind 钩子函数,第一次绑定时调用,可以在这里做初始化设置
    el: 作用的 dom 对象
    value: 传给指令的值,也就是我们要 copy 的值
  */
  bind(el, { value }) {
    el.$value = value; // 用一个全局属性来存传进来的值,因为这个值在别的钩子函数里还会用到
    el.handler = () => {
      if (!el.$value) {
      // 值为空的时候,给出提示,我这里的提示是用的 ant-design-vue 的提示,你们随意
        Message.warning('无复制内容');
        return;
      }
      // 动态创建 textarea 标签
      const textarea = document.createElement('textarea');
      // 将该 textarea 设为 readonly 防止 iOS 下自动唤起键盘,同时将 textarea 移出可视区域
      textarea.readOnly = 'readonly';
      textarea.style.position = 'absolute';
      textarea.style.left = '-9999px';
      // 将要 copy 的值赋给 textarea 标签的 value 属性
      textarea.value = el.$value;
      // 将 textarea 插入到 body 中
      document.body.appendChild(textarea);
      // 选中值并复制
      textarea.select();
      // textarea.setSelectionRange(0, textarea.value.length);
      const result = document.execCommand('Copy');
      if (result) {
        Message.success('复制成功');
      }
      document.body.removeChild(textarea);
    };
    // 绑定点击事件,就是所谓的一键 copy 啦
    el.addEventListener('click', el.handler);
  },
  // 当传进来的值更新的时候触发
  componentUpdated(el, { value }) {
    el.$value = value;
  },
  // 指令与元素解绑的时候,移除事件绑定
  unbind(el) {
    el.removeEventListener('click', el.handler);
  },
};

export default vCopy;

关于自定义指令还有很多应用场景,如:拖拽指令、页面水印、权限校验等等应用场景

面试官:Vue中的过滤器了解吗?过滤器的应用场景有哪些?

fe68eea0-440f-11eb-ab90-d9ae814b240d.png

一、是什么

Vue 允许你自定义过滤器,可被用于一些常见的文本格式化;

ps: Vue3中已废弃filter

二、如何用

vue中的过滤器可以用在两个地方:双花括号插值和 v-bind 表达式,过滤器应该被添加在 JavaScript表达式的尾部,由“管道”符号指示:

<!-- 在双花括号中 -->
{{ message | capitalize }}

<!-- 在 `v-bind` 中 -->
<div v-bind:id="rawId | formatId"></div>

定义filter

在组件的选项中定义本地的过滤器

filters: {
  capitalize: function (value) {
    if (!value) return ''
    value = value.toString()
    return value.charAt(0).toUpperCase() + value.slice(1)
  }
}

定义全局过滤器:

Vue.filter('capitalize', function (value) {
  if (!value) return ''
  value = value.toString()
  return value.charAt(0).toUpperCase() + value.slice(1)
})

new Vue({
  // ...
})

注意:当全局过滤器和局部过滤器重名时,会采用局部过滤器;

过滤器函数总接收表达式的值 (之前的操作链的结果) 作为第一个参数。在上述例子中,capitalize 过滤器函数将会收到 message 的值作为第一个参数;

过滤器可以串联:

{{ message | filterA | filterB }}

在这个例子中,filterA 被定义为接收单个参数的过滤器函数,表达式 message 的值将作为参数传入到函数中。然后继续调用同样被定义为接收单个参数的过滤器函数 filterB,将 filterA 的结果传递到 filterB 中。

过滤器是 JavaScript函数,因此可以接收参数:

{{ message | filterA('arg1', arg2) }}

这里,filterA 被定义为接收三个参数的过滤器函数。

其中 message 的值作为第一个参数,普通字符串 'arg1' 作为第二个参数,表达式 arg2 的值作为第三个参数;

举个例子:

<div id="app">
    <p>{{ msg | msgFormat('疯狂','--')}}</p>
</div>

<script>
    // 定义一个 Vue 全局的过滤器,名字叫做  msgFormat
    Vue.filter('msgFormat', function(msg, arg, arg2) {
        // 字符串的  replace 方法,第一个参数,除了可写一个 字符串之外,还可以定义一个正则
        return msg.replace(/单纯/g, arg+arg2)
    })
</script>

小结:

  • 局部过滤器优先于全局过滤器被调用;
  • 一个表达式可以使用多个过滤器。过滤器之间需要用管道符“|”隔开。其执行顺序从左往右;

三、应用场景

平时开发中,需要用到过滤器的地方有很多,比如单位转换、数字打点、文本格式化、时间格式化之类的等

比如我们要实现将30000 => 30,000,这时候我们就需要使用过滤器

Vue.filter('toThousandFilter', function (value) {
     if (!value) return ''
     value = value.toString()
     return .replace(str.indexOf('.') > -1 ? /(\d)(?=(\d{3})+.)/g : /(\d)(?=(?:\d{3})+$)/g, '$1,')
})

四、原理分析

使用过滤器

{{ message | capitalize }}

在模板编译阶段过滤器表达式将会被编译为过滤器函数,主要是用过parseFilters,我们放到最后讲

_s(_f('filterFormat')(message))

首先分析一下_f

_f 函数全名是:resolveFilter,这个函数的作用是从this.$options.filters中找出注册的过滤器并返回

// 变为
this.$options.filters['filterFormat'](message) // message为参数

关于resolveFilter

import { indentity,resolveAsset } from 'core/util/index' 

export function resolveFilter(id){
    return resolveAsset(this.$options,'filters',id,true) || identity
}

内部直接调用resolveAsset,将option对象,类型,过滤器id,以及一个触发警告的标志作为参数传递,如果找到,则返回过滤器;

resolveAsset的代码如下:

export function resolveAsset(options,type,id,warnMissing){ // 因为我们找的是过滤器,所以在 resolveFilter函数中调用时 type 的值直接给的 'filters',实际这个函数还可以拿到其他很多东西
    if(typeof id !== 'string'){ // 判断传递的过滤器id 是不是字符串,不是则直接返回
        return 
    }
    const assets = options[type]  // 将我们注册的所有过滤器保存在变量中
    // 接下来的逻辑便是判断id是否在assets中存在,即进行匹配
    if(hasOwn(assets,id)) return assets[id] // 如找到,直接返回过滤器
    // 没有找到,代码继续执行
    const camelizedId  = camelize(id) // 万一你是驼峰的呢
    if(hasOwn(assets,camelizedId)) return assets[camelizedId]
    // 没找到,继续执行
    const PascalCaseId = capitalize(camelizedId) // 万一你是首字母大写的驼峰呢
    if(hasOwn(assets,PascalCaseId)) return assets[PascalCaseId]
    // 如果还是没找到,则检查原型链(即访问属性)
    const result = assets[id] || assets[camelizedId] || assets[PascalCaseId]
    // 如果依然没找到,则在非生产环境的控制台打印警告
    if(process.env.NODE_ENV !== 'production' && warnMissing && !result){
        warn('Failed to resolve ' + type.slice(0,-1) + ': ' + id, options)
    }
    // 无论是否找到,都返回查找结果
    return result
}

下面再来分析一下_s

_s 函数的全称是 toString,过滤器处理后的结果会当作参数传递给 toString函数,最终 toString函数执行后的结果会保存到Vnode中的text属性中,渲染到视图中

function toString(value){
    return value == null
    ? ''
    : typeof value === 'object'
      ? JSON.stringify(value,null,2)// JSON.stringify()第三个参数可用来控制字符串里面的间距
      : String(value)
}

最后,在分析下parseFilters,在模板编译阶段使用该函数阶段将模板过滤器解析为过滤器函数调用表达式

function parseFilters (filter) {
    let filters = filter.split('|')
    let expression = filters.shift().trim() // shift()删除数组第一个元素并将其返回,该方法会更改原数组
    let i
    if (filters) {
        for(i = 0;i < filters.length;i++){
            experssion = warpFilter(expression,filters[i].trim()) // 这里传进去的expression实际上是管道符号前面的字符串,即过滤器的第一个参数
        }
    }
    return expression
}
// warpFilter函数实现
function warpFilter(exp,filter){
    // 首先判断过滤器是否有其他参数
    const i = filter.indexof('(')
    if(i<0){ // 不含其他参数,直接进行过滤器表达式字符串的拼接
        return `_f("${filter}")(${exp})`
    }else{
        const name = filter.slice(0,i) // 过滤器名称
        const args = filter.slice(i+1) // 参数,但还多了 ‘)’
        return `_f('${name}')(${exp},${args}` // 注意这一步少给了一个 ')'
    }
}

小结:

  • 在编译阶段通过parseFilters将过滤器编译成函数调用(串联过滤器则是一个嵌套的函数调用,前一个过滤器执行的结果是后一个过滤器函数的参数)
  • 编译后通过调用resolveFilter函数找到对应过滤器并返回结果
  • 执行结果作为参数传递给toString函数,而toString执行后,其结果会保存在Vnodetext属性中,渲染到视图

面试官:什么是虚拟DOM?如何实现一个虚拟DOM?说说你的思路

一、什么是虚拟DOM

实际上它只是一层对真实DOM的抽象,以JavaScript 对象 (VNode 节点) 作为基础的树,用对象的属性来描述节点,最终可以通过一系列操作使这棵树映射到真实环境上;

定义真实DOM

<div id="app">
    <p class="p">节点内容</p>
    <h3>{{ foo }}</h3>
</div>

实例化vue

const app = new Vue({
    el:"#app",
    data:{
        foo:"foo"
    }
})

观察renderrender,我们能得到虚拟DOM

(function anonymous(
) {
	with(this){return _c('div',{attrs:{"id":"app"}},[_c('p',{staticClass:"p"},
					  [_v("节点内容")]),_v(" "),_c('h3',[_v(_s(foo))])])}})

通过VNodevue可以对这颗抽象树进行创建节点,删除节点以及修改节点的操作, 经过diff算法得出一些需要修改的最小单位,再更新视图,减少了dom操作,提高了性能

二、为什么需要虚拟DOM

DOM是很慢的,其元素非常庞大,页面的性能问题,大部分都是由DOM操作引起的;

真实的DOM节点,哪怕一个最简单的div也包含着很多属性,可以打印出来直观感受一下: 

由此可见,操作DOM的代价仍旧是昂贵的,频繁操作还是会出现页面卡顿,影响用户的体验;

举个例子:

你用传统的原生apijQuery去操作DOM时,浏览器会从构建DOM树开始从头到尾执行一遍流程

当你在一次操作时,需要更新10个DOM节点,浏览器没这么智能,收到第一个更新DOM请求后,并不知道后续还有9次更新操作,因此会马上执行流程,最终执行10次流程

而通过VNode,同样更新10个DOM节点,虚拟DOM不会立即操作DOM,而是将这10次更新的diff内容保存到本地的一个js对象中,最终将这个js对象一次性attachDOM树上,避免大量的无谓计算

很多人认为虚拟 DOM 最大的优势是 diff 算法,减少 JavaScript 操作真实 DOM 的带来的性能消耗。虽然这一个虚拟 DOM 带来的一个优势,但并不是全部。虚拟 DOM 最大的优势在于抽象了原本的渲染过程,实现了跨平台的能力,而不仅仅局限于浏览器的 DOM,可以是安卓和 IOS 的原生组件,可以是近期很火热的小程序,也可以是各种GUI

三、如何实现虚拟DOM

首先可以看看vueVNode的结构

源码位置:src/core/vdom/vnode.js

export default class VNode {
  tag: string | void;
  data: VNodeData | void;
  children: ?Array<VNode>;
  text: string | void;
  elm: Node | void;
  ns: string | void;
  context: Component | void; // rendered in this component's scope
  functionalContext: Component | void; // only for functional component root nodes
  key: string | number | void;
  componentOptions: VNodeComponentOptions | void;
  componentInstance: Component | void; // component instance
  parent: VNode | void; // component placeholder node
  raw: boolean; // contains raw HTML? (server only)
  isStatic: boolean; // hoisted static node
  isRootInsert: boolean; // necessary for enter transition check
  isComment: boolean; // empty comment placeholder?
  isCloned: boolean; // is a cloned node?
  isOnce: boolean; // is a v-once node?

  constructor (
    tag?: string,
    data?: VNodeData,
    children?: ?Array<VNode>,
    text?: string,
    elm?: Node,
    context?: Component,
    componentOptions?: VNodeComponentOptions
  ) {
    /*当前节点的标签名*/
    this.tag = tag
    /*当前节点对应的对象,包含了具体的一些数据信息,是一个VNodeData类型,可以参考VNodeData类型中的数据信息*/
    this.data = data
    /*当前节点的子节点,是一个数组*/
    this.children = children
    /*当前节点的文本*/
    this.text = text
    /*当前虚拟节点对应的真实dom节点*/
    this.elm = elm
    /*当前节点的名字空间*/
    this.ns = undefined
    /*编译作用域*/
    this.context = context
    /*函数化组件作用域*/
    this.functionalContext = undefined
    /*节点的key属性,被当作节点的标志,用以优化*/
    this.key = data && data.key
    /*组件的option选项*/
    this.componentOptions = componentOptions
    /*当前节点对应的组件的实例*/
    this.componentInstance = undefined
    /*当前节点的父节点*/
    this.parent = undefined
    /*简而言之就是是否为原生HTML或只是普通文本,innerHTML的时候为true,textContent的时候为false*/
    this.raw = false
    /*静态节点标志*/
    this.isStatic = false
    /*是否作为跟节点插入*/
    this.isRootInsert = true
    /*是否为注释节点*/
    this.isComment = false
    /*是否为克隆节点*/
    this.isCloned = false
    /*是否有v-once指令*/
    this.isOnce = false
  }

  // DEPRECATED: alias for componentInstance for backwards compat.
  /* istanbul ignore next https://github.com/answershuto/learnVue*/
  get child (): Component | void {
    return this.componentInstance
  }
}

这里对VNode进行稍微的说明:

  • 所有对象的 context 选项都指向了 Vue 实例
  • elm 属性则指向了其相对应的真实 DOM 节点

vue是通过createElement生成VNode

源码位置:src/core/vdom/create-element.js

export function createElement (
  context: Component,
  tag: any,
  data: any,
  children: any,
  normalizationType: any,
  alwaysNormalize: boolean
): VNode | Array<VNode> {
  if (Array.isArray(data) || isPrimitive(data)) {
    normalizationType = children
    children = data
    data = undefined
  }
  if (isTrue(alwaysNormalize)) {
    normalizationType = ALWAYS_NORMALIZE
  }
  return _createElement(context, tag, data, children, normalizationType)
}

上面可以看到createElement 方法实际上是对 _createElement 方法的封装,对参数的传入进行了判断;

export function _createElement(
    context: Component,
    tag?: string | Class<Component> | Function | Object,
    data?: VNodeData,
    children?: any,
    normalizationType?: number
): VNode | Array<VNode> {
    if (isDef(data) && isDef((data: any).__ob__)) {
        process.env.NODE_ENV !== 'production' && warn(
            `Avoid using observed data object as vnode data: ${JSON.stringify(data)}\n` +
            'Always create fresh vnode data objects in each render!',
            context`
        )
        return createEmptyVNode()
    }
    // object syntax in v-bind
    if (isDef(data) && isDef(data.is)) {
        tag = data.is
    }
    if (!tag) {
        // in case of component :is set to falsy value
        return createEmptyVNode()
    }
    ... 
    // support single function children as default scoped slot
    if (Array.isArray(children) &&
        typeof children[0] === 'function'
    ) {
        data = data || {}
        data.scopedSlots = { default: children[0] }
        children.length = 0
    }
    if (normalizationType === ALWAYS_NORMALIZE) {
        children = normalizeChildren(children)
    } else if ( === SIMPLE_NORMALIZE) {
        children = simpleNormalizeChildren(children)
    }
	// 创建VNode
    ...
}

可以看到_createElement接收5个参数:

  • context 表示 VNode 的上下文环境,是 Component 类型
  • tag 表示标签,它可以是一个字符串,也可以是一个 Component
  • data 表示 VNode 的数据,它是一个 VNodeData 类型
  • children 表示当前 VNode的子节点,它是任意类型的
  • normalizationType 表示子节点规范的类型,类型不同规范的方法也就不一样,主要是参考 render 函数是编译生成的还是用户手写的

根据normalizationType 的类型,children会有不同的定义

if (normalizationType === ALWAYS_NORMALIZE) {
    children = normalizeChildren(children)
} else if ( === SIMPLE_NORMALIZE) {
    children = simpleNormalizeChildren(children)
}

simpleNormalizeChildren方法调用场景是 render 函数是编译生成的

normalizeChildren方法调用场景分为下面两种:

  • render 函数是用户手写的
  • 编译 slotv-for 的时候会产生嵌套数组

无论是simpleNormalizeChildren还是normalizeChildren都是对children进行规范(使children 变成了一个类型为 VNode 的 Array),这里就不展开说了

规范化children的源码位置在:src/core/vdom/helpers/normalzie-children.js

在规范化children后,就去创建VNode

let vnode, ns
// 对tag进行判断
if (typeof tag === 'string') {
  let Ctor
  ns = (context.$vnode && context.$vnode.ns) || config.getTagNamespace(tag)
  if (config.isReservedTag(tag)) {
    // 如果是内置的节点,则直接创建一个普通VNode
    vnode = new VNode(
      config.parsePlatformTagName(tag), data, children,
      undefined, undefined, context
    )
  } else if (isDef(Ctor = resolveAsset(context.$options, 'components', tag))) {
    // component
    // 如果是component类型,则会通过createComponent创建VNode节点
    vnode = createComponent(Ctor, data, context, children, tag)
  } else {
    vnode = new VNode(
      tag, data, children,
      undefined, undefined, context
    )
  }
} else {
  // direct component options / constructor
  vnode = createComponent(tag, data, context, children)
}

createComponent同样是创建VNode

源码位置:src/core/vdom/create-component.js

export function createComponent (
  Ctor: Class<Component> | Function | Object | void,
  data: ?VNodeData,
  context: Component,
  children: ?Array<VNode>,
  tag?: string
): VNode | Array<VNode> | void {
  if (isUndef(Ctor)) {
    return
  }
 // 构建子类构造函数 
  const baseCtor = context.$options._base

  // plain options object: turn it into a constructor
  if (isObject(Ctor)) {
    Ctor = baseCtor.extend(Ctor)
  }

  // if at this stage it's not a constructor or an async component factory,
  // reject.
  if (typeof Ctor !== 'function') {
    if (process.env.NODE_ENV !== 'production') {
      warn(`Invalid Component definition: ${String(Ctor)}`, context)
    }
    return
  }

  // async component
  let asyncFactory
  if (isUndef(Ctor.cid)) {
    asyncFactory = Ctor
    Ctor = resolveAsyncComponent(asyncFactory, baseCtor, context)
    if (Ctor === undefined) {
      return createAsyncPlaceholder(
        asyncFactory,
        data,
        context,
        children,
        tag
      )
    }
  }

  data = data || {}

  // resolve constructor options in case global mixins are applied after
  // component constructor creation
  resolveConstructorOptions(Ctor)

  // transform component v-model data into props & events
  if (isDef(data.model)) {
    transformModel(Ctor.options, data)
  }

  // extract props
  const propsData = extractPropsFromVNodeData(data, Ctor, tag)

  // functional component
  if (isTrue(Ctor.options.functional)) {
    return createFunctionalComponent(Ctor, propsData, data, context, children)
  }

  // extract listeners, since these needs to be treated as
  // child component listeners instead of DOM listeners
  const listeners = data.on
  // replace with listeners with .native modifier
  // so it gets processed during parent component patch.
  data.on = data.nativeOn

  if (isTrue(Ctor.options.abstract)) {
    const slot = data.slot
    data = {}
    if (slot) {
      data.slot = slot
    }
  }

  // 安装组件钩子函数,把钩子函数合并到data.hook中
  installComponentHooks(data)

  //实例化一个VNode返回。组件的VNode是没有children的
  const name = Ctor.options.name || tag
  const vnode = new VNode(
    `vue-component-${Ctor.cid}${name ? `-${name}` : ''}`,
    data, undefined, undefined, undefined, context,
    { Ctor, propsData, listeners, tag, children },
    asyncFactory
  )
  if (__WEEX__ && isRecyclableComponent(vnode)) {
    return renderRecyclableComponentTemplate(vnode)
  }

  return vnode
}

稍微提下createComponent生成VNode的三个关键流程:

  • 构造子类构造函数Ctor
  • installComponentHooks安装组件钩子函数
  • 实例化 vnode

小结

createElement 创建 VNode 的过程,每个 VNode 有 childrenchildren 每个元素也是一个VNode,这样就形成了一个虚拟树结构,用于描述真实的DOM树结构