0源码基础学习Spring源码系列(一)——Bean注入流程

2,517 阅读18分钟

作者:京东科技 韩国凯

通过本文,读者可以0源码基础的初步学习spring源码,并能够举一反三从此进入源码世界的大米!
由于是第一次阅读源码,文章之中难免存在一些问题,还望包涵指正!

一、 @Autowired与@Resource的区别

用一句话总结两者的区别就是: @Autowired会先通过类型注入,即byType,当存在有多个类型时会通过名称注入。@Resource则相反,会先通过名称注入,即byName,当名称不存在或有多个名称时会通过类型注入。

那么通过名称注入与通过类型注入有什么区别呢?

//创建接口
interface StuService{
    String getName();
}

@Service
//Stu2实现接口并注册bean
class Stu2 implements StuService{
    @Override
    public String getName() {
        return "stu2";
    }
}

@Service
//Stu3实现接口并注册bean
class Stu3 implements StuService{
    @Override
    public String getName() {
        return "stu3";
    }
}

1.1 @Autowired

那么此时如果我们对 StuService注入, @Autowired可以选择注入的类型就有两个,分别是 Stu2与 Stu3

需要注意的是,类型有很多种选择:

  1. 当注册bean与获取bean为同一个类时,类型只有这个类本身。

例如,我们有获取session的工具类,需要将其注入到spring之中,

@Component
class SessionUtil{
    public String getSession(){
        return "session";
    }
}

只有一个类,直接注册bean,使用时可以任意选择

@Autowired
SessionUtil sessionUtil;

此时@Autowired只有一个注册类型,直接注入。

  1. 当注册bean有多个时,类型为所有注册的bean,实现方式有:实现接口、继承、通过其他方式,例如xml配置注册bean。

例如上述 StuService有多个实现类,每个实现类都注册了bean,因此@Autowired可以选择的类型就有两个。

@Autowired
StuService stu;

根据上述的@Autowired逻辑,此时有多个类型,那么会根据bean name查找,(即类名首字母小写的),发现 stu没有对应的实现类,

此时会报错:

Field stu in com.example.demo.spring.Stu1 required a single bean, but 2 were found:

只需要将 stu 替换成 stu2或 stu3即可完成注入。

继承和其他方式同时有多个bean注入时同理。

因此,@Autowired中类型的定义可以归结为:当注册bean有多个时,类型为所有注册的bean,实现方式有:实现接口、继承、通过其他方式,例如xml配置注册bean或者@Bean注册。

1.2 @Resource

  1. 当只有一个bean时,可以直接注册
@Autowired
SessionUtil sessionUtil;
  1. 当有多个bean注册时,如果未指定名称,则bean name为类名首字母小写,指定了bean名称则注册名称为该名称。

例如上文中 Stu1 Stu2都未指定bean名称,因此两者的bean名称分别为 stu1 stu2

当使用@Bean在方法上注册bean,此时名称为方法名称。

@Bean()
public Student getStudent(){
    Student student = new Student();
    student.setName("bob");
    student.setId(26);
    return student;
}

此时该bean名称为 getStudent

同样,我们也可以注册bean时自定义bean名称

@Bean("stu1")
public Student getStudent(){
    Student student = new Student();
    student.setName("bob");
    student.setId(26);
    return student;
}

@Service("stu2")
class Stu2 implements StuService{
    @Override
    public String getName() {
        return "stu2";
    }
}

@Component("stu3")
class Stu3 implements StuService{
    @Override
    public String getName() {
        return "stu3";
    }
}

在引用时指定bean:

@Resource(name = "stu2")
private StuService stu1;

1.3 @Autowired

当我们使用@Resource时,会根据名称也就是 stu2去查询,此时bean名称只有一个,查到返回

@Resource
private Stu3 stu2;

但是在执行时却发现报错:

Bean named 'stu2' is expected to be of type 'com.example.demo.spring.Stu3' but was actually of type 'com.example.demo.spring.Stu2'

这是因为只根据了bean名称去查询,却没有根据bean类型,查到的是Stu2类型的bean,但是期望的却是Stu3,因此会发生类型不匹配。

二、SpringIOC的Bean注入流程

spring的注册流程主要包含两个部分:

  1. 容器的启动阶段及预热工作
  2. Bean的注入流程

先了解一下几个概念:

2.1 概念介绍

2.1.1 配置元数据

存在于磁盘上的项目中用于描述一个bean的数据,可以是xml、properties、yaml等静态文件,也可以是各种注解描述的对应信息,例如@Service、@Component描述的一个bean的信息。

<bean id="role" class="com.wbg.springxmlbean.entity.Role">
    <property name="id" value="1"/>
    <property name="roleName" value="高级工程师"/>
    <property name="note" value="重要人员"/>
</bean>

以上就是一个由xml定义的配置元数据。

2.1.2 BeanDefinition与BeanDefinitionReader

在spring中,无论是那种配置元数据,最终都会转换为BeanDefinition,由BeanDefinition描述要生成并被引用的对象,可以理解为BeanDefinition就是bean的生成模板,或者是bean的说明书,按照BeanDefinition生成bean。

而将配置元数据转换为BeanDefinition的工作就是由BeanDefinitionReader完成的,对于不同的的配置元数据有不同的Reader完成对应的工作,例如有XmlBeanDefinitionReader读取xml配置信息,PropertiesBeanDefinitionReader读取properties配置信息,AnnotatedBeanDefinitionReader读取注解的配置信息。

BeanDefinitionReader的作用就是将磁盘上的文件信息或注解信息转化为内存中用于描述bean的BeanDefinition。

2.1.3 BeanFactoryPostProcessor

BeanFactoryPostProcessor是容器启动阶段Spring提供的一个扩展点,主要负责对注册到BeanDefinitionRegistry中的一个个的BeanDefinition进行一定程度上的修改与替换。例如我们的配置元信息中有些可能会修改的配置信息散落到各处,不够灵活,修改相应配置的时候比较麻烦,这时我们可以使用占位符的方式来配置。例如配置Jdbc的DataSource连接的时候可以这样配置:

<bean id="dataSource"  
    class="org.apache.commons.dbcp.BasicDataSource"  
    destroy-method="close">  
    <property name="maxIdle" value="${jdbc.maxIdle}"></property>  
    <property name="maxActive" value="${jdbc.maxActive}"></property>  
    <property name="maxWait" value="${jdbc.maxWait}"></property>  
    <property name="minIdle" value="${jdbc.minIdle}"></property>  
  
    <property name="driverClassName"  
        value="${jdbc.driverClassName}">  
    </property>  
    <property name="url" value="${jdbc.url}"></property>  
  
    <property name="username" value="${jdbc.username}"></property>  
    <property name="password" value="${jdbc.password}"></property>  
</bean> 

BeanFactoryPostProcessor就会对注册到BeanDefinitionRegistry中的BeanDefinition做最后的修改,替换$占位符为配置文件中的真实的数据。

2.1.4 BeanDefinitionRegistry

一个存储BeanDefinition的地方,存储方式为KV值,key为beanName,value为BeanDefinition。

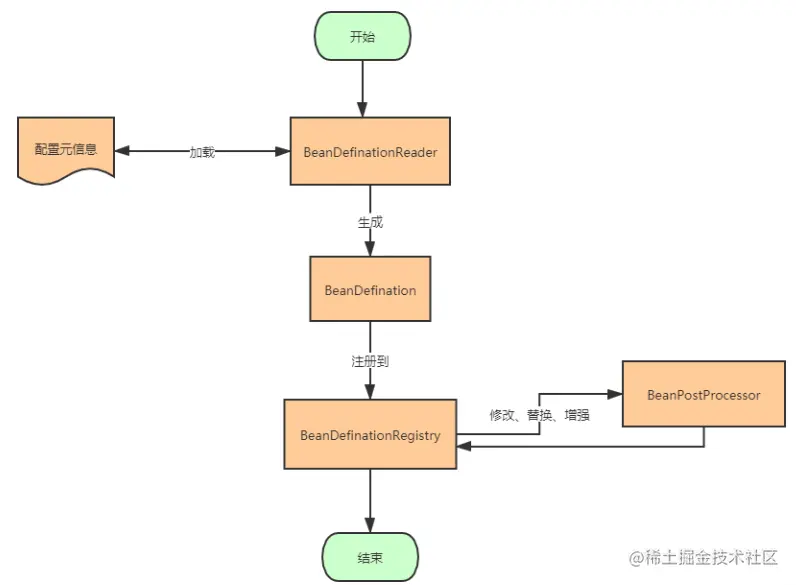
2.1.5 容器启动阶段

容器的启动阶段相对比较简单,首先会将存在于各处的磁盘上的配置元信息由各自的Reader读取到内存之中,转换成BeanDefinition,然后注册到BeanDefinationRegistry之中,最后由BeanFactoryPostProcessor进行修改与替换。

img

2.1.6 BeanFactory与FactoryBean

BeanFactory与FactoryBean的名字很像,但是确实两个不同的东西。

根据命名规则来看,BeanFactory是一个Factory,也就是一个存放bean的工厂,在创建bean完成后放到其中,使用是从其中获取。

而FactoryBean则是一个bean,只不过与不同的的bean不同的是他不仅可以创建本身类型的bean,也可以类似于Factory一样创建一层有包装的新的bean。这个Bean可以返回一个新的类型的bean,在返回之前也可以对其进行加工。

@Component
class FactoryBeanDemo implements FactoryBean<Student>{

    @Override
    public Student getObject() {
        return new Student();
    }

    @Override
    public Class<?> getObjectType() {
        return Student.class;
    }
}

创建一个FactoryBean只需要实现其接口,并实现其中的两个方法。当我们获取FactoryBean时,会返回其中 getObject()方法返回的对象。而如果想要获取FactoryBean本身,只需要在bean name前加一个"&"符号即可。

@Resource()
private Object factoryBeanDemo;

@GetMapping("/getStu")
private String getBean(){
    
    System.out.println(factoryBeanDemo.getClass());
    return stu2.getName();
}
//输出结果
class com.example.demo.domain.Student

可以看到获取到的是Student类型。

class com.example.demo.spring.FactoryBeanDemo

将获取bean名称假“&”符号:

@Resource(name = "&factoryBeanDemo")
private Object factoryBeanDemo;
class com.example.demo.spring.FactoryBeanDemo

可以看到获取到的对象变成了FactoryBeanDemo本身。

2.2 Bean注入流程

在容器启动阶段,已经完成了bean的注册。如果该对象是配置成懒加载的方式,那么直到我们向Spring要依赖对象实例之前,其都是以BeanDefinitionRegistry中的一个个的BeanDefinition的形式存在,也就是Spring只有在我们第一次依赖对象的时候才开启相应对象的实例化阶段。而如果我们不是选择懒加载的方式,容器启动阶段完成之后,其中有一个步骤finishBeanFactoryInitialization(),在这一步将立即启动Bean实例化阶段,通过隐式的调用所有依赖对象的getBean方法来实例化所有配置的Bean,完成类的加载。

doGetBean():获取并返回bean

doGetBean()的主要流程有两个:

  • 尝试从缓存中获取bean,如果获取到直接返回。
  • 如果没有获取到则尝试加载bean。
protected <T> T doGetBean(
      String name, @Nullable Class<T> requiredType, @Nullable Object[] args, boolean typeCheckOnly)
      throws BeansException {

   String beanName = transformedBeanName(name);
   Object beanInstance;

   // Eagerly check singleton cache for manually registered singletons.
   // 1、查询缓存中是否存在,存在的话直接返回
   Object sharedInstance = getSingleton(beanName);
   if (sharedInstance != null && args == null) {
      if (logger.isTraceEnabled()) {
         if (isSingletonCurrentlyInCreation(beanName)) {
            logger.trace("Returning eagerly cached instance of singleton bean '" + beanName +
                  "' that is not fully initialized yet - a consequence of a circular reference");
         }
         else {
            logger.trace("Returning cached instance of singleton bean '" + beanName + "'");
         }
      }
      // 根据缓存中的bean获取实例,主要是检测如果是FactoryBean类型,则获取其内部的getObject()的bean。(需要先了解FactoryBean的作用)
      beanInstance = getObjectForBeanInstance(sharedInstance, name, beanName, null);
   }

   //2、不存在则创建bean
   else {
      // Fail if we're already creating this bean instance:
      // We're assumably within a circular reference.
      if (isPrototypeCurrentlyInCreation(beanName)) {
         throw new BeanCurrentlyInCreationException(beanName);
      }

      // Check if bean definition exists in this factory.
      // 2.1 尝试从父类的Factory加载bean
      BeanFactory parentBeanFactory = getParentBeanFactory();
      if (parentBeanFactory != null && !containsBeanDefinition(beanName)) {
         // Not found -> check parent.
         String nameToLookup = originalBeanName(name);
         if (parentBeanFactory instanceof AbstractBeanFactory) {
            return ((AbstractBeanFactory) parentBeanFactory).doGetBean(
                  nameToLookup, requiredType, args, typeCheckOnly);
         }
         else if (args != null) {
            // Delegation to parent with explicit args.
            return (T) parentBeanFactory.getBean(nameToLookup, args);
         }
         else if (requiredType != null) {
            // No args -> delegate to standard getBean method.
            return parentBeanFactory.getBean(nameToLookup, requiredType);
         }
         else {
            return (T) parentBeanFactory.getBean(nameToLookup);
         }
      }

      if (!typeCheckOnly) {
         markBeanAsCreated(beanName);
      }

      StartupStep beanCreation = this.applicationStartup.start("spring.beans.instantiate")
            .tag("beanName", name);
      try {
         if (requiredType != null) {
            beanCreation.tag("beanType", requiredType::toString);
         }
         /*
         * 2.2 获取RootBeanDefinition:首先会根据beanName获取BeanDefinition,然后将BeanDefinition转换为RootBeanDefinition
         * BeanDefinition 接口的实现类有很多,通过不同方式注册到 BeanDefinitionRegistry 中的 BeanDefinition 的类型可能都不太相同。
           最终,在通过 BeanDefinition 来创建 bean 的实例时,通常都会调用 getMergedBeanDefinition 来获取到一个 RootBeanDefinition。
           所以,RootBeanDefinition 本质上是 Spring 运行时统一的 BeanDefinition 视图。
         * */
         RootBeanDefinition mbd = getMergedLocalBeanDefinition(beanName);
         checkMergedBeanDefinition(mbd, beanName, args);

         // Guarantee initialization of beans that the current bean depends on.
         // 2.3 初始化依赖的bean
         String[] dependsOn = mbd.getDependsOn();
         if (dependsOn != null) {
            for (String dep : dependsOn) {
               if (isDependent(beanName, dep)) {
                  throw new BeanCreationException(mbd.getResourceDescription(), beanName,
                        "Circular depends-on relationship between '" + beanName + "' and '" + dep + "'");
               }
               registerDependentBean(dep, beanName);
               try {
                  getBean(dep);
               }
               catch (NoSuchBeanDefinitionException ex) {
                  throw new BeanCreationException(mbd.getResourceDescription(), beanName,
                        "'" + beanName + "' depends on missing bean '" + dep + "'", ex);
               }
            }
         }

         // Create bean instance.
         // 2.4 创建实例
         if (mbd.isSingleton()) {
            sharedInstance = getSingleton(beanName, () -> {
               try {
                  //返回真正的bean
                  return createBean(beanName, mbd, args);
               }
               catch (BeansException ex) {
                  // Explicitly remove instance from singleton cache: It might have been put there
                  // eagerly by the creation process, to allow for circular reference resolution.
                  // Also remove any beans that received a temporary reference to the bean.
                  destroySingleton(beanName);
                  throw ex;
               }
            });
            beanInstance = getObjectForBeanInstance(sharedInstance, name, beanName, mbd);
         }
   }

   return adaptBeanInstance(name, beanInstance, requiredType);
}

2.2.1 mbd = getMergedLocalBeanDefinition(beanName)获取BeanDefinition

RootBeanDefinition mbd = getMergedLocalBeanDefinition(beanName);

BeanDefinition 接口的实现类有很多,通过不同方式注册到 BeanDefinitionRegistry 中的 BeanDefinition 的类型可能都不太相同。
最终,在通过 BeanDefinition 来创建 bean 的实例时,通常都会调用 getMergedBeanDefinition 来获取到一个 RootBeanDefinition。所以,RootBeanDefinition 本质上是 Spring 运行时统一的 BeanDefinition 视图。

此处就是将各种BeanDefinition统一转换为spring能识别的RootBeanDefinition。

2.2.2 getSingleton(String beanName, ObjectFactory<?> singletonFactory) 获取创建好的对象

sharedInstance = getSingleton(beanName, () -> {
   try {
      //返回真正的bean
      return createBean(beanName, mbd, args);
   }
   catch (BeansException ex) {
      // Explicitly remove instance from singleton cache: It might have been put there
      // eagerly by the creation process, to allow for circular reference resolution.
      // Also remove any beans that received a temporary reference to the bean.
      destroySingleton(beanName);
      throw ex;
   }
});

getSingleton()方法中获取创建好的对象

//获取singletonFactory返回的结果
singletonObject = singletonFactory.getObject();

getSingleton()方法中最主要的一次调用也就是从singletonFactory中获取对象,而获取对象的结果就是上面代码中传入的匿名工厂返回的结果,也就是 createBean(beanName, mbd, args)

2.2.3 createBean(beanName, mbd, args) 创建bean

protected Object createBean(String beanName, RootBeanDefinition mbd, @Nullable Object[] args)
      throws BeanCreationException {

   if (logger.isTraceEnabled()) {
      logger.trace("Creating instance of bean '" + beanName + "'");
   }
   RootBeanDefinition mbdToUse = mbd;

   // Make sure bean class is actually resolved at this point, and
   // clone the bean definition in case of a dynamically resolved Class
   // which cannot be stored in the shared merged bean definition.
   // 1.解析bean class
   Class<?> resolvedClass = resolveBeanClass(mbd, beanName);
   if (resolvedClass != null && !mbd.hasBeanClass() && mbd.getBeanClassName() != null) {
      mbdToUse = new RootBeanDefinition(mbd);
      mbdToUse.setBeanClass(resolvedClass);
   }

   // Prepare method overrides.
   // 2.准备覆盖的方法
   try {
      mbdToUse.prepareMethodOverrides();
   }
   catch (BeanDefinitionValidationException ex) {
      throw new BeanDefinitionStoreException(mbdToUse.getResourceDescription(),
            beanName, "Validation of method overrides failed", ex);
   }

   try {
      // Give BeanPostProcessors a chance to return a proxy instead of the target bean instance.
      // 3.尝试返回代理创建的Bean,这个作用就是查找bean中所有实现前置和后置处理器的接口,有没有手工创建然后返回的,代替了spring的创建bean的流程
      Object bean = resolveBeforeInstantiation(beanName, mbdToUse);
      if (bean != null) {
         return bean;
      }
   }
   catch (Throwable ex) {
      throw new BeanCreationException(mbdToUse.getResourceDescription(), beanName,
            "BeanPostProcessor before instantiation of bean failed", ex);
   }

   try {
      //4.真正创建bean
      Object beanInstance = doCreateBean(beanName, mbdToUse, args);
      if (logger.isTraceEnabled()) {
         logger.trace("Finished creating instance of bean '" + beanName + "'");
      }
      return beanInstance;
   }
   catch (BeanCreationException | ImplicitlyAppearedSingletonException ex) {
      // A previously detected exception with proper bean creation context already,
      // or illegal singleton state to be communicated up to DefaultSingletonBeanRegistry.
      throw ex;
   }
   catch (Throwable ex) {
      throw new BeanCreationException(
            mbdToUse.getResourceDescription(), beanName, "Unexpected exception during bean creation", ex);
   }
}

创建bean主要有以下几步:

  1. 解析bean的class文件,为后面的根据class文件通过反射创建对象做准备。
  2. 预处理bean的Override属性,预处理的方式也比较简单,就是在方法prepareMethodOverride中判断一下,如果lookup-method标签或者replaced-method标签中配置了bean中需要覆盖的方法,就将MethodOverride中的overload属性值设置为false。
  3. 尝试通过反射获取被代理的bean。
  4. 真正创建bean的过程

2.2.4 Object beanInstance = doCreateBean(beanName, mbdToUse, args) 开始创建bean

以上流程都是获取bean前的流程或获取bean的准备,doCreateBean是真正的创建并填充bean的流程(去掉了一些不重要的代码)。

protected Object doCreateBean(String beanName, RootBeanDefinition mbd, @Nullable Object[] args)
      throws BeanCreationException {

   // Instantiate the bean.
   BeanWrapper instanceWrapper = null;
   if (mbd.isSingleton()) {
      instanceWrapper = this.factoryBeanInstanceCache.remove(beanName);
   }
   if (instanceWrapper == null) {
      //1.通过反射创建实例化对象,并将其放入wraaper中。wraaper可以理解为bean的包装对象,里面是bean实例的,还有一些其他bean的属性方便使用
      instanceWrapper = createBeanInstance(beanName, mbd, args);
   }
   Object bean = instanceWrapper.getWrappedInstance();
   Class<?> beanType = instanceWrapper.getWrappedClass();
   if (beanType != NullBean.class) {
      mbd.resolvedTargetType = beanType;
   }

   // Allow post-processors to modify the merged bean definition.
   //2.允许后处理处理器修改合并后的bean定义,这里只是解析这些@Autowired @Value @Resource @PostConstruct等这些注解,并没有发生实际属性注入的动作
   synchronized (mbd.postProcessingLock) {
      if (!mbd.postProcessed) {
         try {
            applyMergedBeanDefinitionPostProcessors(mbd, beanType, beanName);
         }
         mbd.postProcessed = true;
      }
   }

   // Eagerly cache singletons to be able to resolve circular references
   // even when triggered by lifecycle interfaces like BeanFactoryAware.
   //3.是否需要提前曝光,用来解决循环依赖时使用
   boolean earlySingletonExposure = (mbd.isSingleton() && this.allowCircularReferences &&
         isSingletonCurrentlyInCreation(beanName));
   if (earlySingletonExposure) {
      if (logger.isTraceEnabled()) {
         logger.trace("Eagerly caching bean '" + beanName +
               "' to allow for resolving potential circular references");
      }
      addSingletonFactory(beanName, () -> getEarlyBeanReference(beanName, mbd, bean));
   }

   // Initialize the bean instance.
   Object exposedObject = bean;
   //4.将实例化完成成的bean填充属性
   populateBean(beanName, mbd, instanceWrapper);
   //5.调用初始化方法,例如 init-method
   exposedObject = initializeBean(beanName, exposedObject, mbd);
  
  
   //6.循环依赖检查
   if (earlySingletonExposure) {
      Object earlySingletonReference = getSingleton(beanName, false);
      if (earlySingletonReference != null) {
         if (exposedObject == bean) {
            exposedObject = earlySingletonReference;
         }
         else if (!this.allowRawInjectionDespiteWrapping && hasDependentBean(beanName)) {
            String[] dependentBeans = getDependentBeans(beanName);
            Set<String> actualDependentBeans = new LinkedHashSet<>(dependentBeans.length);
            for (String dependentBean : dependentBeans) {
               if (!removeSingletonIfCreatedForTypeCheckOnly(dependentBean)) {
                  actualDependentBeans.add(dependentBean);
               }
            }
         }
      }
   }

   // Register bean as disposable.
   //7.注册bean
   try {
      registerDisposableBeanIfNecessary(beanName, bean, mbd);
   }
   catch (BeanDefinitionValidationException ex) {
      throw new BeanCreationException(
            mbd.getResourceDescription(), beanName, "Invalid destruction signature", ex);
   }

   return exposedObject;
}

从上述流程中可以看到,我们创建一个bean主要有以下几个流程:

  1. 首先通过class根据反射创建对象,此时该对象的所有的属性都为空,可以理解为我们new出的空属性对象。
  2. 解析@Autowired @Value @Resource @PostConstruct这些注解,但并没有发生属性注入的行为。
  3. 是否需要提前曝光,用来解决循环依赖时使用,主要作用是如果需要代理会返回代理对象,如果不需要代理,返回前面创建的对象
  4. 将第一步实例化完成的空属性对象填充属性,其中如果该bean依赖了其他bean,也会在此步骤将依赖的bean装配,如果bean已经被创建,则直接属性注入,如果不存在,则创建bean,创建方式跟本bean相同,可以理解为递归。
  5. 将实例化完成的bean对象初始化,主要查看bean是否实现了一些前置或后置或初始化的方法,如果是的话就执行。
  6. 循环依赖检查。
  7. 根据scope注册bean。

可以看到,经过以上的几个步骤,我们就获取到了一个实例bean。

其中最重要的三个方法:

  1. 实例化bean
  2. 装配属性
  3. 初始化bean

2.2.5 总结

总结来说,创建bean的流程就是先根据反射获取对象,然后填充对象的属性,初始化,最后将bean注册。

在这里插入图片描述

2.3 创建bean流程深入理解

上文我们只粗略的讲解了创建bean的过程,并没有深入的查看源码是如何实现的,例如通过反射获取对象是怎么获取的,填充属性是如何填充的,下文将详细阐述2.2.5过程中在源码层面是如何构建的。

2.3.1 instanceWrapper = createBeanInstance(beanName, mbd, args) 获取实例化对象

该方法通过反射获取实例化的空属性对象。

protected BeanWrapper createBeanInstance(String beanName, RootBeanDefinition mbd, @Nullable Object[] args) {
   // Make sure bean class is actually resolved at this point.
   //1.1解析class
   Class<?> beanClass = resolveBeanClass(mbd, beanName);

   //1.2确认public权限
   if (beanClass != null && !Modifier.isPublic(beanClass.getModifiers()) && !mbd.isNonPublicAccessAllowed()) {
      throw new BeanCreationException(mbd.getResourceDescription(), beanName,
            "Bean class isn't public, and non-public access not allowed: " + beanClass.getName());
   }

   //2.如果存在 Supplier 回调,则调用 obtainFromSupplier() 进行初始化,因为反射获取对象的效率比较低
   Supplier<?> instanceSupplier = mbd.getInstanceSupplier();
   if (instanceSupplier != null) {
      return obtainFromSupplier(instanceSupplier, beanName);
   }

   if (mbd.getFactoryMethodName() != null) {
      return instantiateUsingFactoryMethod(beanName, mbd, args);
   }

   // Shortcut when re-creating the same bean...
   boolean resolved = false;
   boolean autowireNecessary = false;
   if (args == null) {
      synchronized (mbd.constructorArgumentLock) {
         /*
         * 3.如果args为空且方法已经被resolved,则会直接选择对应的构造方法
         * mbd.resolvedConstructorOrFactoryMethod的赋值在下方【1】【2】的代码中赋值
         * */
         if (mbd.resolvedConstructorOrFactoryMethod != null) {
            resolved = true;
            autowireNecessary = mbd.constructorArgumentsResolved;
         }
      }
   }
   if (resolved) {
      if (autowireNecessary) {
         return autowireConstructor(beanName, mbd, null, null);
      }
      else {
         return instantiateBean(beanName, mbd);
      }
   }

   // Candidate constructors for autowiring?
   //4.自动装配的构造方法
   Constructor<?>[] ctors = determineConstructorsFromBeanPostProcessors(beanClass, beanName);
   if (ctors != null || mbd.getResolvedAutowireMode() == AUTOWIRE_CONSTRUCTOR ||
         mbd.hasConstructorArgumentValues() || !ObjectUtils.isEmpty(args)) {
      return autowireConstructor(beanName, mbd, ctors, args);
   }

   // Preferred constructors for default construction?
   //5.是否有首选构造方法
   ctors = mbd.getPreferredConstructors();
   if (ctors != null) {
      return autowireConstructor(beanName, mbd, ctors, null);
   }

   // No special handling: simply use no-arg constructor.
   //6.通过默认的无参构造函数
   return instantiateBean(beanName, mbd);
}
  1. 首先解析class文件与确认public权限。
  2. 如果存在 Supplier 回调,则调用 obtainFromSupplier() 进行初始化,因为反射获取对象的效率比较低。
  3. 如果args为空且使用那个构造函数已经被确定了,则进行标记,后续直接选择使用那种构造方法。
  4. 如果args不为空或没有被解析过,则选择使用那种构造方法来构造实例化的对象:

Constructor<?>[] ctors = determineConstructorsFromBeanPostProcessors(beanClass, beanName);

Constructor<?>[] ctors = bp.determineCandidateConstructors(beanClass, beanName);

选择AutowiredAnnotationBeanPostProcessor实现类:

其中重要的代码已贴出:

//1.遍历所有的构造方法
for (Constructor<?> candidate : rawCandidates) {
   if (!candidate.isSynthetic()) {
      nonSyntheticConstructors++;
   }
   else if (primaryConstructor != null) {
      continue;
   }
   //2.查看当前构造方法是否有@Autowired注解
   MergedAnnotation<?> ann = findAutowiredAnnotation(candidate);
   if (ann == null) {
      Class<?> userClass = ClassUtils.getUserClass(beanClass);
      if (userClass != beanClass) {
         try {
            Constructor<?> superCtor =
                  userClass.getDeclaredConstructor(candidate.getParameterTypes());
            ann = findAutowiredAnnotation(superCtor);
         }
         catch (NoSuchMethodException ex) {
            // Simply proceed, no equivalent superclass constructor found...
         }
      }
   }
   //3.如果有@Autowired注解
   if (ann != null) {
      //4.如果已经有一个@Autowired注解,则说明存在多个@Autowired注解,则抛出异常
      if (requiredConstructor != null) {
         throw new BeanCreationException(beanName,
               "Invalid autowire-marked constructor: " + candidate +
               ". Found constructor with 'required' Autowired annotation already: " +
               requiredConstructor);
      }
      boolean required = determineRequiredStatus(ann);
      if (required) {
         if (!candidates.isEmpty()) {
            throw new BeanCreationException(beanName,
                  "Invalid autowire-marked constructors: " + candidates +
                  ". Found constructor with 'required' Autowired annotation: " +
                  candidate);
         }
         requiredConstructor = candidate;
      }
      candidates.add(candidate);
   }
   //5无参构造函数
   else if (candidate.getParameterCount() == 0) {
      //将其设置为默认构造函数
      defaultConstructor = candidate;
   }
}
//对上面的处理过程进行判断
//6.1先检查是否有@Autowired注解
if (!candidates.isEmpty()) {
   // Add default constructor to list of optional constructors, as fallback.
   if (requiredConstructor == null) {
      if (defaultConstructor != null) {
         candidates.add(defaultConstructor);
      }
      else if (candidates.size() == 1 && logger.isInfoEnabled()) {
         logger.info("Inconsistent constructor declaration on bean with name '" + beanName +
               "': single autowire-marked constructor flagged as optional - " +
               "this constructor is effectively required since there is no " +
               "default constructor to fall back to: " + candidates.get(0));
      }
   }
  //返回@Autowired注解的构造方法
   candidateConstructors = candidates.toArray(new Constructor<?>[0]);
}
//6.2如果只有一个有参构造函数,则返回该有参函数
else if (rawCandidates.length == 1 && rawCandidates[0].getParameterCount() > 0) {
   candidateConstructors = new Constructor<?>[] {rawCandidates[0]};
}
//6.3对于非Kotlin类只会返回null,所以这里不会进入
else if (nonSyntheticConstructors == 2 && primaryConstructor != null &&
      defaultConstructor != null && !primaryConstructor.equals(defaultConstructor)) {
   candidateConstructors = new Constructor<?>[] {primaryConstructor, defaultConstructor};
}
else if (nonSyntheticConstructors == 1 && primaryConstructor != null) {
   candidateConstructors = new Constructor<?>[] {primaryConstructor};
}
else {
   //6.4对于不能识别的场景会进入到这里,例如有多个构造函数但是并没有指定@Autowired注解或者没有构造函数(java会帮我们生成一个无参的构造函数),返回null
   candidateConstructors = new Constructor<?>[0];
}

2-5步会对所有的构造函数进行检查,并在检查完进行标记,并会在第6步对标记的结果进行返回,按照ifelse判断顺序主要分为以下几种情况:

  • 如果有@Autowired注解的方法则返回该构造方法
  • 如果只有一个有参构造函数则会返回该有参构造函数
  • 对于不能识别的场景会进入到这里,例如有多个构造函数但是并没有指定@Autowired注解或者没有构造函数(java会帮我们生成一个无参的构造函数)会返回null

在获取到需要的构造函数后,会进行标记,下次不用再次解析可以直接选用那个构造函数,即上文的第4步

  1. 是否有首选的构造函数
  2. 如果都没有的话,通过默认的无参构造函数创建对象。

我们查看代码发现,无论第4步返回什么结果,最终会执行以下两个方法:

autowireConstructor()与instantiateBean()

两者都会调用

instantiate()方法

最终都会执行以下这个方法

BeanUtils.instantiateClass(constructorToUse)

也就是如下的代码

for (int i = 0 ; i < args.length; i++) {
   if (args[i] == null) {
      Class<?> parameterType = parameterTypes[i];
      argsWithDefaultValues[i] = (parameterType.isPrimitive() ? DEFAULT_TYPE_VALUES.get(parameterType) : null);
   }
   else {
      argsWithDefaultValues[i] = args[i];
   }
}
return ctor.newInstance(argsWithDefaultValues);

其中最重要的一句:

return ctor.newInstance(argsWithDefaultValues);

可以发现,也就是这里通过反射的方式创建了一个空属性对象,并一层层返回,直到后面的属性装配等过程,可以说这里就是bean加载过程的源头。

2.3.2 applyMergedBeanDefinitionPostProcessors(mbd, beanType, beanName) 解析各种注解

该方法主要解析该bean所相关的注解,例如属性有@Resource,bean中@PostConstruct注解都会被解析。

for (MergedBeanDefinitionPostProcessor processor : getBeanPostProcessorCache().mergedDefinition) {
   processor.postProcessMergedBeanDefinition(mbd, beanType, beanName);
}

processor主要有两个实现类:

  1. AutowiredAnnotationBeanPostProcessor 处理@Autowired和@Value注解bean定义信息
  2. CommonAnnotationBeanPostProcessor 处理@Resource、@PostConstruct、@PreDestroy注解的bean定义信息

这里需要注意的是,该方法只是会解析并不会真正的进行注入,因为学习意义不大,并不在赘述。

2.3.3 populateBean(beanName, mbd, instanceWrapper) 对实例化完成的bean进行属性注入

//遍历所有的属性
for (InstantiationAwareBeanPostProcessor bp : getBeanPostProcessorCache().instantiationAware) {
   //对属性进行装填
   PropertyValues pvsToUse = bp.postProcessProperties(pvs, bw.getWrappedInstance(), beanName);
   if (pvsToUse == null) {
      if (filteredPds == null) {
         filteredPds = filterPropertyDescriptorsForDependencyCheck(bw, mbd.allowCaching);
      }
      pvsToUse = bp.postProcessPropertyValues(pvs, filteredPds, bw.getWrappedInstance(), beanName);
      if (pvsToUse == null) {
         return;
      }
   }
   pvs = pvsToUse;
}

其中 bp.postProcessProperties(pvs, bw.getWrappedInstance(), beanName)有几个实现方法,比较重要的是:

  1. AutowiredAnnotationBeanPostProcessor,主要装配属性是@Autowired与@Value的属性
  2. CommonAnnotationBeanPostProcessor,主要装配属性是@Resource的属性

两者最终都会进入如下方法:

//判断要注入的是属性还是方法
if (this.isField) {
   Field field = (Field) this.member;
   ReflectionUtils.makeAccessible(field);
   //如果是属性的话则直接注入
   field.set(target, getResourceToInject(target, requestingBeanName));
}
else {
   if (checkPropertySkipping(pvs)) {
      return;
   }
   try {
      Method method = (Method) this.member;
      ReflectionUtils.makeAccessible(method);
      //否则通过反射注入
      method.invoke(target, getResourceToInject(target, requestingBeanName));
   }
   catch (InvocationTargetException ex) {
      throw ex.getTargetException();
   }
}

理解起来比较简单,判断是方法注入还是属性注入,在注入时注入的对象为:

getResourceToInject(target, requestingBeanName)

找到ResourceElement的实现方法中getResource()方法:

返回了 autowireResource(this.resourceFactory, element, requestingBeanName)

if (factory instanceof AutowireCapableBeanFactory) {
   AutowireCapableBeanFactory beanFactory = (AutowireCapableBeanFactory) factory;
   DependencyDescriptor descriptor = element.getDependencyDescriptor();
   if (this.fallbackToDefaultTypeMatch && element.isDefaultName && !factory.containsBean(name)) {
      autowiredBeanNames = new LinkedHashSet<>();
      resource = beanFactory.resolveDependency(descriptor, requestingBeanName, autowiredBeanNames, null);
      if (resource == null) {
         throw new NoSuchBeanDefinitionException(element.getLookupType(), "No resolvable resource object");
      }
   }
   else {
      resource = beanFactory.resolveBeanByName(name, descriptor);
      autowiredBeanNames = Collections.singleton(name);
   }
}
else {
   resource = factory.getBean(name, element.lookupType);
   autowiredBeanNames = Collections.singleton(name);
}

在这个方法中,无论是if还是else,最终都会调用

getBean(name, element.lookupType)

也就是我们bean注入的入口,这个过程很像递归,在我们创建bean时,如果发现我们有依赖的其他bean,那么就会去创建依赖的bean,如果依赖的bean还有其依赖的属性则又会去创建被依赖的属性,只到最终全部创建完成,返回一开始想要创建的bean。

2.3.4 exposedObject = initializeBean(beanName, exposedObject, mbd)初始化bean

在该方法中,会对已经填充过属性的bean进行初始化:

Object wrappedBean = bean;
if (mbd == null || !mbd.isSynthetic()) {
   //对bean的前置处理,其中@PostConstruct就在此步骤中
   wrappedBean = applyBeanPostProcessorsBeforeInitialization(wrappedBean, beanName);
}

try {
   //调用初始化方法如果bean实现了InitializingBean接口,则先执行InitializingBean接口的afterPropertiesSet方法,然后执行xml或注解设置的init-method方法。
   invokeInitMethods(beanName, wrappedBean, mbd);
}
catch (Throwable ex) {
   throw new BeanCreationException(
         (mbd != null ? mbd.getResourceDescription() : null),
         beanName, "Invocation of init method failed", ex);
}
if (mbd == null || !mbd.isSynthetic()) {
   //对bean进行后置处理,对象的代理发生在此步骤中
   wrappedBean = applyBeanPostProcessorsAfterInitialization(wrappedBean, beanName);
}

在初始化bean的时候,主要分为三个部分,分别是applyBeanPostProcessorsBeforeInitialization、invokeInitMethods、applyBeanPostProcessorsAfterInitialization,分别对应于初始化的前置处理、自定义init方法、后置处理。

applyBeanPostProcessorsBeforeInitialization、applyBeanPostProcessorsAfterInitialization两个方法的大概逻辑就是获取获取所有实现其接口的类,然后执行其中被覆盖的方法。

常用的注解执行顺序如下:

  1. @PostConstruct注解修饰的方法
  2. InitializingBean接口的afterPropertiesSet()方法
  3. init-method指定的方法
  4. @PreDestroy注解修饰的方法
  5. DisposableBean接口的destroy()方法
  6. destory-method指定的方法

并且在代码中可以看到,前置处理与后置处理都可以改变bean。

在容器启动阶段我们讲到BeanFactoryPostProcessor,这里我们讲到BeanPostProcessor,那么BeanFactoryPostProcessor 和 BeanPostProcessor 有什么区别呢?

BeanFactoryPostProcessor存在于容器启动阶段,而BeanPostProcessor存在于对象实例化阶段,BeanFactoryPostProcessor关注对象被创建之前那些配置的修改,而BeanPostProcessor阶段关注对象已经被创建之后的功能增强,替换等操作,这样就很容易区分了。
BeanPostProcessor与BeanFactoryPostProcessor都是Spring在Bean生产过程中强有力的扩展点。Spring中著名的AOP(面向切面编程),其实就是依赖BeanPostProcessor对Bean对象功能增强的。

BeanFactoryPostProcessor主要用于解决实例化之前,对实例的属性进行拓展,而BeanPostProcessor是在实例化之后对对象做的拓展。

2.4 总结

用简单的话描述一下,创建一个bean的过程大概包括三部分:

  1. 通过反射实例化bean
  2. 属性装配以及填充
  3. 初始化,包括init-method、以及其前后三个步骤。其中AOP增强就是发生在初始化之后的applyBeanPostProcessorsAfterInitialization的步骤中。

通过以上的步骤,就可以获得我们可以正常使用的一个bean。