首页
沸点
课程
数据标注
HOT
AI Coding
更多
直播
活动
APP
插件
直播
活动
APP
插件
搜索历史
清空
创作者中心
写文章
发沸点
写笔记
写代码
草稿箱
创作灵感
查看更多
登录
注册
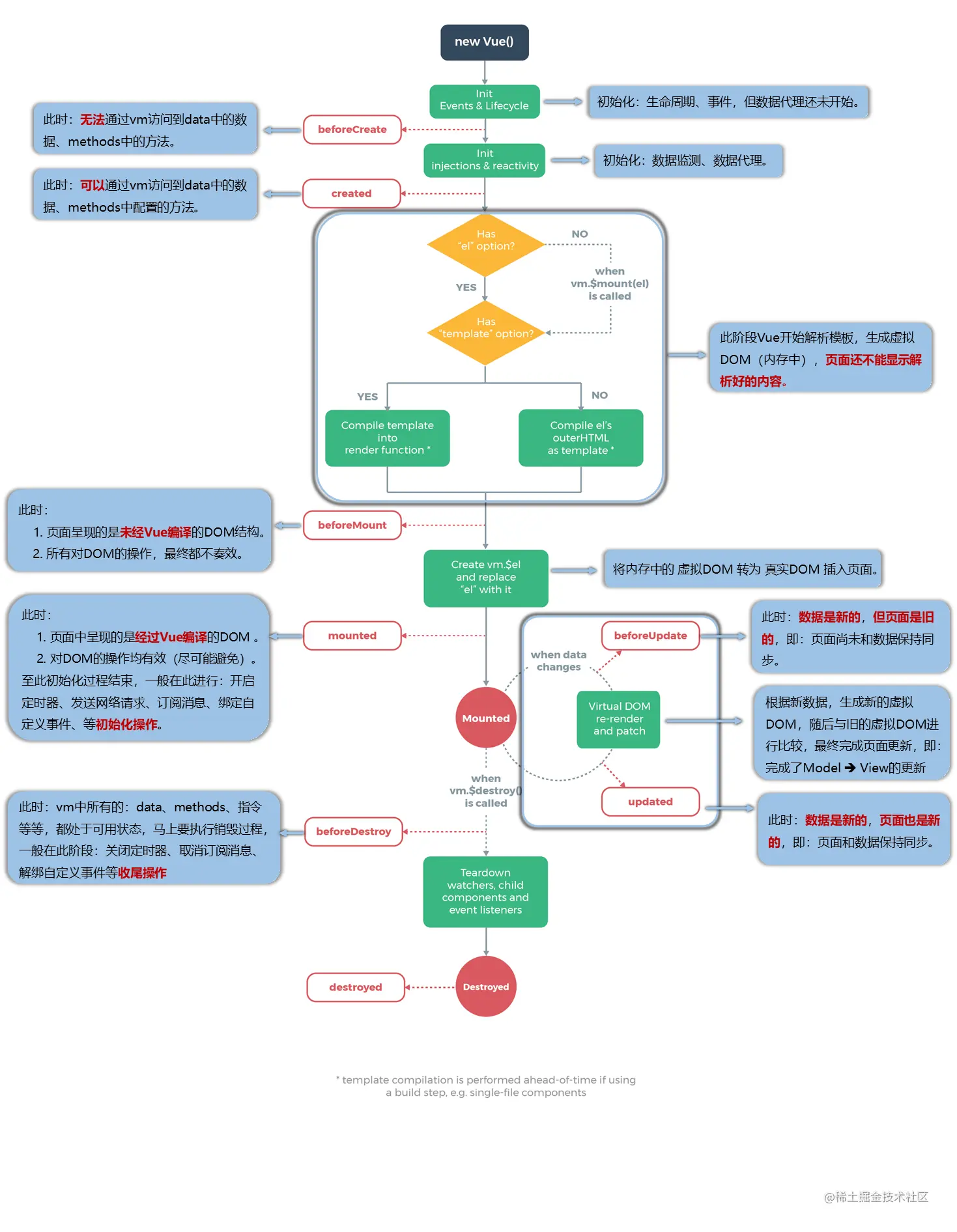
vuex生命周期钩子函数,求大神指点
郭包又
2023-02-10
141
阅读1分钟
郭包又
前端工程师 @阿里巴巴
1
文章
141
阅读
64
粉丝
目录
收起