云音乐 iOS 跨端缓存库 - NEMichelinCache

avatar
@网易云音乐

本文作者:绎推

背景

在云音乐全面转跨端的时代,H5 / RN 缓存模块是非常重要的组成部分,对页面的稳定性,页面性能等都有非常大影响,目前云音乐使用的缓存库已经“历史悠久”,没法在现有的基础上来支撑日益庞大的跨端需求,面临着当前架构没法修复的问题:

  1. 后台 wake up问题与后台频繁 I / O 操作导致的崩溃 - 据统计,最高50%以上的后台崩溃是老缓存库导致
  2. 主线程偶现卡死问题 - 线程管理问题
  3. RN / H5 页面偶现空白问题 - 数据不一致导致
  4. Fatal Exception,Bundler Error等降级错误率高
  5. RN unregister module 错误高
  6. 大量细散重复日志,浪费网络资源
  7. 没有整体日志监控,难以定位问题

因此我们基于缓存库的可扩展架构,从问题出发,重新设计了一套新的跨端缓存库 - NEMichelinCache,全文以 RN 缓存的角度来描述

缓存

首先我们要知道缓存的目的是什么?目的是以空间换时间。说起缓存,很多人会想到操作系统的缓存设计以及缓存中的直写与回写模式(Write Through and Write Back)。

直写模式

zhixie

CPU 将数据同时更新到 Cache 和 Memory 中

优点

  • 有助于数据恢复(在停电或系统故障的情况下)
  • Cache 和 Memory 数据始终保持一致
  • 直接 I / O 访问,可以获取到最新数据

缺点

  • 写操作多

回写模式

huixie

CPU 将数据更新到 Cache 时,对 Cache 做一个标记,但不同步更新到 Memory 中(异步更新)

优点

  • 速度快
  • 写操作少

缺点

  • 容易造成 Cache 和 Memory 数据不一致
  • 直接 I / O 访问,不能获取到最新数据

思考

对于一个跨端缓存库方案,主要考虑以下几个方面:

  • 如何解决目前面临的问题:收集缓存库相关问题,从问题出发设计解决方案
  • 如何提高缓存的稳定性:需要综合缓存的优缺点,在数据一致性,读写速度等方面考虑方案
  • 错误快速定位能力:针对各个阶段的错误,设计错误上报模块,需要做到不多报、不误报、不漏报
  • 完善的日志模块:以本地回捞日志(储存于客户端,需要时通过指令上报的debug日志)为主,减少服务端压力,尽量保证日志的信息量足
  • 缓存库新老切换成本:AB 切换成本,新老缓存迁移成本,各指标定义等
  • 业务拓展性:针对数据源,缓存类型等,给业务提供拓展点
  • 业务接入成本:内置通用方案,降低接入成本

通过各方调研,跨端缓存方案有些类似回写模式,但是需要着重关注回写的缺点。

问题解决方案

从缓存的回写模式缺点出发

  1. 保证数据一致性:保证内存缓存、引擎、磁盘缓存数据一致性
  2. 不提供任何 I / O 直接访问缓存的方法给业务方

因缓存库导致的后台崩溃 / 主线程卡死问题

  • 线程模块设计 - 设计线程池,保证 I / O 操作/耗时操作都在次线程完成
  • 下载更新模块 - 以保证数据一致性为核心,责任链模块设计,各节点功能原子化,保证耗时操作在次线程完成
  • 数据库模块设计 - 统一管理,FMDB Queue

降级错误 / 加载失败 / 页面空白 / 卡片模块消失空白 / unregister module等引擎错误

  • 同步数据库时机 - 完全成功后同步,保证磁盘缓存必是可用的
  • 数据库模块 - 支持事务,可 Fallback,保证出错时可回退
  • 缓存多版本并存 - 保证本地 Bundle 缓存互不干扰
  • 引用计数模块 - 用于清空缓存,保证使用中的缓存不被提前清空
  • 接口修改
    • 删除对外提供清空缓存的接口 - 避免业务方随意删除缓存
    • 删除对外提供直接读取本地磁盘的接口 - 避免业务方随意读取缓存
  • 责任链 Runner - 优先级队列,优先保证正在加载的页面加载速度
  • 数据库/文件迁移 - 保证新版本兼容老版本数据,避免重复下载
  • 接口 CDN 迁移
  • 网络模块强行使用 https ,防拦截

有效快速定位问题

  • 日志模块设计
  • 整体监控错误日志 - 自定义 Domain ,方便区分各个阶段,方便归因
  • 删除冗余日志
  • 结合加载流程做到异常信息细化,形成闭环

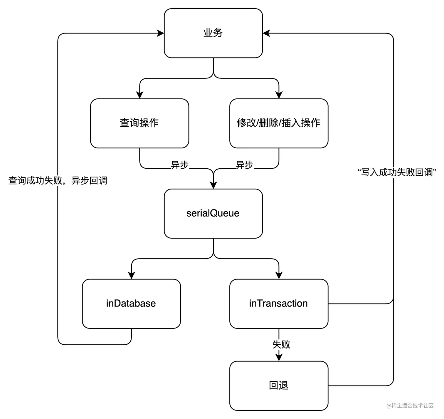
方案设计

fangan

业务接口层

对业务方而言,主要是面向业务接口层开发,设计的初衷为了减少接入的难度,使接口可控,不让业务方随意访问磁盘等,如何设计这一层非常关键,对业务方来说,他们只要知道他们需要做什么,以及能够得到什么,我们的想法是这一层应该具备以下几点:

  • 初始化参数 CacheConfig :缓存名,缓存根目录,其他自定义参数
@interface NEMichelinCacheConfig : NSObject

- (instancetype)initWithAppName:(NSString *)appName
                  cacheRootPath:(NSString *)cacheRootPath
xxx
@end
  • DataProvider协议 - 业务方只需要实现一个接口即可正常使用缓存功能
- (void)fetchBundleCacheResWithLocalApps:(NSArray<NEMCAppInfo *> *)apps
                       completionHandler:(void (^)(NSArray<NEMichelinResVersionInfo * > *infoList, NSError *error))completionHandler;
  • 缓存更新接口
- (void)updateResourceOfAppInfo:(id<NEMCAppInfo *>)appInfo
                       priority:(NEMichelinSerialChainPriority)priority
                  completeBlock:(void (^)(NSError *error, NSDictionary *result))completeBlock;
  • 自定义缓存 / 数据协议 - 只有在特殊自定义缓存时,需要特殊实现

除了业务需要关心的以上接口外,此层中处理了:新老缓存库 AB 切换,内部协议定义,其他自定义接口预留等

责任链模块

zerenlian

  • 拆分前置判断下载MD5 校验zip / gz 解压合并tar 解压更新缓存节点等,颗粒度细化
  • 自定义链路能力
    • 可删除,增加节点
  • 支持暂停 pause,继续 resume 能力
  • 全局 Context 传递
  • 失败异常抛出能力 - 节点执行失败后,中断执行,用于收集异常
  • 生命周期监听能力 - 支持各个节点开始与结束生命周期监听
  • 节点职责单一(只负责自己模块,谁创建,谁释放(包括本地临时文件))
  • 逻辑内聚,只依赖数据 :节点自行判断 Context 数据,节点间不相互依赖。

责任链模块的设计,为后续日志模块,错误模块设计打下了良好基础,可以方便在这个设计下收集各个模块的日志,以及删除冗余日志,错误也可以及时抛出,不会出现重复抛出的情况,也为后面跨端APM数据收集打下了基础,可以方便的在各个节点间插桩,减少了APM建设的工作量。最重要的收益是提升了稳定性,降低的出错可能性,各个节点完全掌控自己的临时变量,不会出现漏删文件,变量等情况。

责任链 Runner

  • 优先级队列能力
  • 支持一个key对应多个责任链
  • 责任链缓存能力

主要为了支持优先级队列的能力,可以让优先级高的链插队,有效提升缓存速度。

解压/合并模块

jieya

  • 抽离 zip,tar,gz 解压,压缩,合并能力
  • 可自定义配置 zip,tar,gz 压缩包解压库能力
  • 减少对三方库的依赖,可任意替换三方库

数据库

shujuku

  • FMDB 替换 sqlite3
  • 使用事务
  • 数据迁移
  • 数据校验
  • 出错回滚

多版本并存

  • AppInfo:相当于缓存描述,里面有 Bundle 文件路径
  • Bundle文件:RN 读取的 JS Bundle文件

为什么要做多版本并存?

duobanben 根据上图可以看出,AppInfo 读取时机跟引擎加载本地 Bundle 文件的时机是不一致的,所以有可能读取的 AppInfo 中的本地缓存路径已经被更改,从而导致不可预估的问题。

多版本

duobanb 为了保证数据的一致性,就出现了多版本共存的情况,简单理解是同一个版本,在使用期间,数据库、内存、文件都不会被删除,也不会被覆盖。这样操作不就会导致磁盘缓存无限放大么?所以我们就想到了通过引用计数的方式删除冗余缓存。

引用计数 - 本地 Bundle 缓存清理时机

yinyongjishu

  • Bridge 创建时,Bridge 对应的本地缓存会被引用持有
  • 直到所有的 Bridge 被释放时,就会做本地缓存清理操作
  • 本地缓存清理操作是悲观操作,也会校验是否是最新缓存,是否在使用

总结

数据统计

CCCandyWebCache(老缓存库)NEMichelinCache结论
md5 校验成功率97%100%上升3%
降级错误*** W*** W下降94%
xcode 获取 wakeup 导致的 crash22年6月份:最高到近 70% 的量;去年一年:Top10中占了3个0下降 100%
ANR抽样卡死 104 次,影响 94 用户暂未发现下降 100%
卡顿抽样卡顿 46061 次,影响 2519 用户卡顿事件 3 个下降 99%
CPU 异常抽样数量 100+暂未找到下降 100%
OOM抽样错误量 236 ,影响用户 67暂未找到下降 100%
引擎错误9000+481下降 94%
24 小时升级率Vip(96.43%),Square(75.25%)Vip(98.21%), Square(96.78%)升级率上升 2% 到 20% 不等

除了以上模块,我们对错误通过 Domain 定义进行了详细分类,日志模块以云音乐自研的 Corona 平台,本地回捞等手段进行了详细监控,网络模块以网络库作为基础,支持了断点续传等能力。目前新库已在云音乐 RN 模块全量使用,错误率下降非常明显,后面将持续替换H5缓存,DSL 模版缓存等。

参考资料

本文发布自网易云音乐技术团队,文章未经授权禁止任何形式的转载。我们常年招收各类技术岗位,如果你准备换工作,又恰好喜欢云音乐,那就加入我们 grp.music-fe(at)corp.netease.com!