Matlab通过ode系列函数求解微分方程

177 阅读2分钟

开启掘金成长之旅!这是我参与「掘金日新计划 · 2 月更文挑战」的第 10 天,点击查看活动详情

MATLAB有很多用于求解微分方程的内置函数。MATLAB包含了用于求解常微分方程(ODE)的函数,微分表达式一般如下

图片

对于高阶微分方程必须重新表述为一个一阶系统微分方程。

图片

并不是所有的微分方程都可以用同样的方法求解,所以MATLAB提供了许多不同的常微分方程求解器,如ode45、ode23、ode113等。

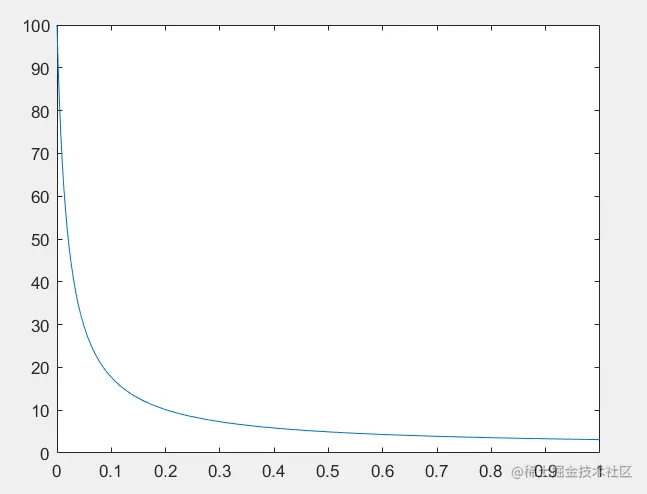
考虑一个细菌种群数学模型,x为现在的细菌数量,细菌生长率为bx,死亡率为px^2,其数学表达式为:

图片

其中 b=1,p=0.5

function dx = bacteriadiff(t,x)b=1;p=0.5;dx = b*x - p*x^2;
clearclctspan=[0 1];x0=100;[t,y]=ode45(@bacteriadiff, tspan,x0);plot(t,y)

图片

对于采用变参数的微分数学模型方法

图片

 其中,假定a = 1/T,T是仿真的时间,b = 1,x(0) = 1, T = 5

 

function dx = mysimplediff(t,x,param)a=param(1);b=param(2);dx=a*x+b;
tspan=[0 25];x0=1;a=-1/5;b=1;param=[a b];[t,y]=ode45(@mysimplediff, tspan, x0,[], param);plot(t,y)

图片

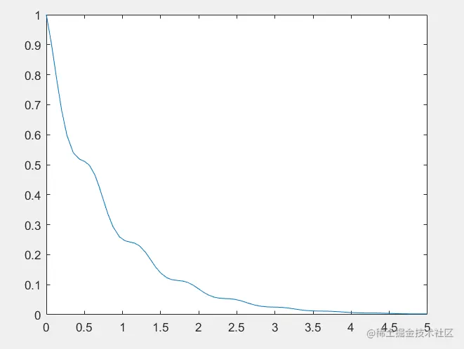
使用ode23函数求解微分方程并绘制[t0,tf]区间上

图片

 假定

图片

微分方程可表达为:

图片

function dw = diff_task3(t,w)dw = -(1.2 + sin(10*t))*w;

tspan=[0 5];

w0=1;

[t,w]=ode23(@diff_task3, tspan, w0);

plot(t,w)

 

图片

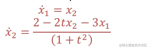
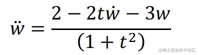
求解含有二阶的微分方程

图片

令:

图片

高阶的系统(二阶、三阶等)需要降为一阶来书写表达式,学过现代控制理论的应该熟悉这个

图片

令:

图片

图片

function dx = diff_secondorder(t,x) [m,n] = size(x);dx = zeros(m,n)dx(1) = x(2);dx(2) = (2-2*t*x(2)-3*x(1))/(1+t^2);
tspan=[0 5];x0=[0; 1];[t,x]=ode23(@diff_secondorder, tspan, x0);plot(t,x)legend('x1','x2')tspan=[0 5];x0=[0; 1];[t,x]=ode23(@diff_secondorder, tspan, x0);plot(t, x(:,2))

图片图片