【深入学习Vue.js系列】08、生命周期 组件

110 阅读5分钟

08 【生命周期 组件】

1.生命周期

1.1引出生命周期

生命周期

  1. 又名生命周期回调函数、生命周期函数、生命周期钩子
  2. 是什么:Vue在关键时刻帮我们调用的一些特殊名称的函数
  3. 生命周期函数的名字不可更改,但函数的具体内容是程序员根据需求编写的
  4. 生命周期函数中的this 指向是vm组件实例对象
<div id="root">
  <h2 v-if="a">你好啊</h2>
  <h2 :style="{opacity}">看笔记学Vue</h2>
</div>

<script type="text/javascript">
  Vue.config.productionTip = false
  new Vue({
    el: '#root',
    data: {
      a: false,
      opacity: 1
    },
    methods: {
    },
    // Vue 完成模板的解析并把初始的真实 DOM 元素放入页面后(挂载完毕)调用 mounted
    mounted() {
      console.log('mounted', this)
      setInterval(() => {
        this.opacity -= 0.01
        if(this.opacity <= 0) this.opacity = 1
      }, 16)
    },
  })

  // 通过外部的定时器实现(不推荐)
  // setInterval(() => {
  // 		vm.opacity -= 0.01
  // 		if(vm.opacity <= 0) vm.opacity = 1
  // },16)
</script>

效果.gif

1.2分析生命周期

image-20220629211626515

<title>分析生命周期</title>
	<script type="text/javascript" src="../js/vue.js"></script>

	<div id="root" :x="n">
		<h2 v-text="n"></h2>
		<h2>当前的n值是:{{ n }}</h2>
		<button @click="add">点我n+1</button>
		<button @click="bye">点我销毁vm</button>
	</div>

<script type="text/javascript">
	Vue.config.productionTip = false

	new Vue({
		el: '#root',
		// template:`
		// 	<div>
		// 		<h2>当前的n值是:{{n}}</h2>
		// 		<button @click="add">点我n+1</button>
		// 	</div>
		// `,
		data: {
			n: 1
		},
		methods: {
			add() { console.log('add')
				this.n++
			},
			bye() {
				console.log('bye')
				this.$destroy()
			}
		},
		watch: {
			n() {
				console.log('n变了')
			}
		},
		beforeCreate() {console.log('beforeCreate')},
		created() {console.log('created')},
		beforeMount() {console.log('beforeMount')},
		mounted() {console.log('mounted')},
		beforeUpdate() {console.log('beforeUpdate')},
		updated() {console.log('updated')},
		beforeDestroy() {console.log('beforeDestroy')},
		destroyed() {console.log('destroyed')},
	})
</script>

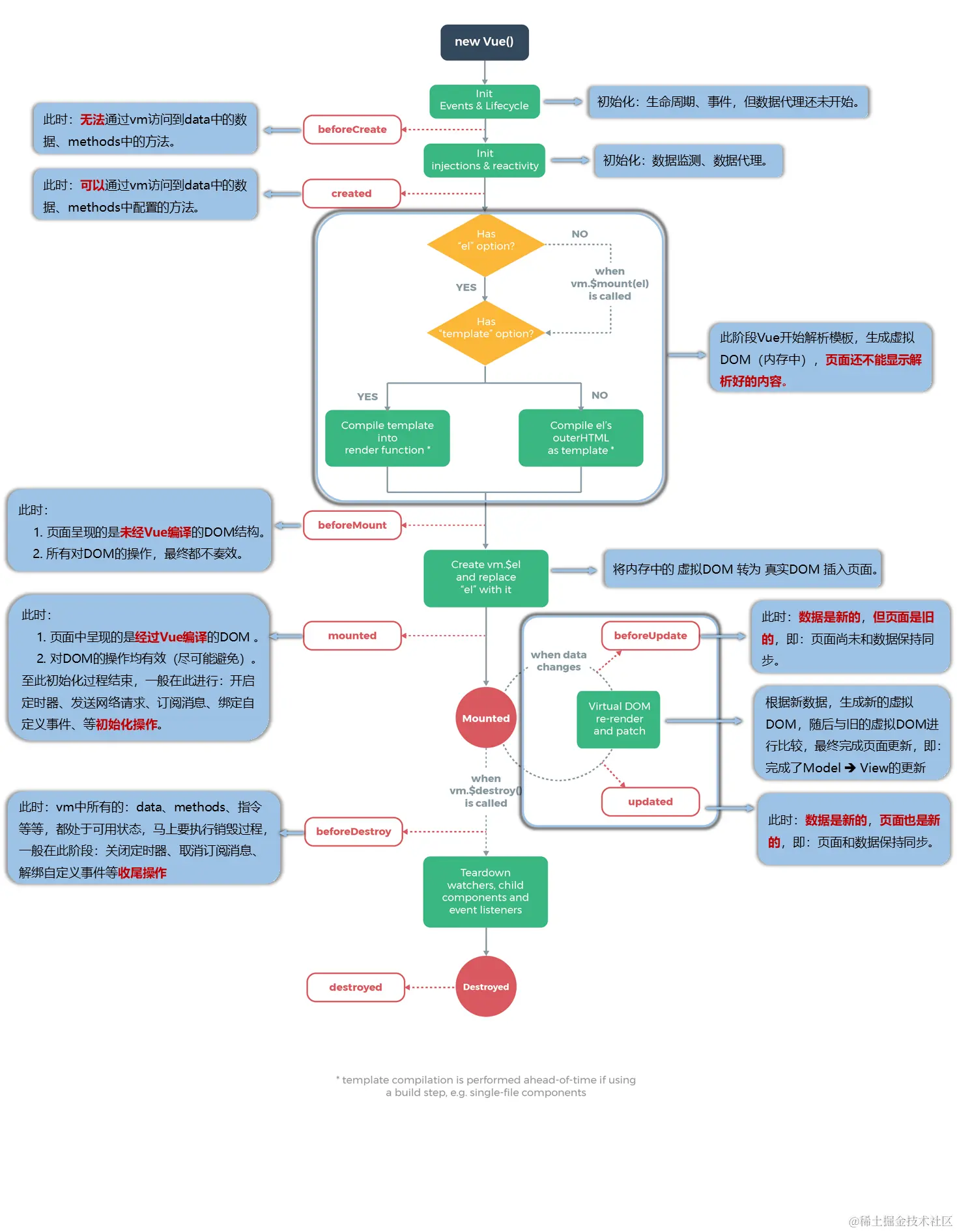
来讲一下图中间大框框的内容

image-20220629212032958

先判断有没有 el 这个配置项,没有就调用 vm.$mount(el),如果两个都没有就一直卡着,显示的界面就是最原始的容器的界面。有el这个配置项,就进行判断有没有template这个配置项,没有 template 就将el绑定的容器编译为 vue 模板,来个对比图。

没编译前的:

image-20220629212150078

编译后:

image-20220629212250347

template 的作用

第一种情况,有 template:

如果 el 绑定的容器没有任何内容,就一个空壳子,但在 Vue 实例中写了 template,就会编译解析这个 template 里的内容,生成虚拟 DOM,最后将 虚拟 DOM 转为 真实 DOM 插入页面(其实就可以理解为 template 替代了 el 绑定的容器的内容)。

image-20220629212406938

第二种情况,没有 template:

没有 template,就编译解析 el 绑定的容器,生成虚拟 DOM,后面就顺着生命周期执行下去。

1.3总结生命周期

  1. beforeCreate(创建前):数据监测(getter和setter)和初始化事件还未开始,此时 data 的响应式追踪、event/watcher 都还没有被设置,也就是说不能访问到data、computed、watch、methods上的方法和数据。
  2. created(创建后):实例创建完成,实例上配置的 options 包括 data、computed、watch、methods 等都配置完成,但是此时渲染得节点还未挂载到 DOM,所以不能访问到 $el属性。
  3. beforeMount(挂载前):在挂载开始之前被调用,相关的render函数首次被调用。此阶段Vue开始解析模板,生成虚拟DOM存在内存中,还没有把虚拟DOM转换成真实DOM,插入页面中。所以网页不能显示解析好的内容。
  4. mounted(挂载后):在el被新创建的 vm.$el(就是真实DOM的拷贝)替换,并挂载到实例上去之后调用(将内存中的虚拟DOM转为真实DOM,真实DOM插入页面)。此时页面中呈现的是经过Vue编译的DOM,这时在这个钩子函数中对DOM的操作可以有效,但要尽量避免。一般在这个阶段进行:开启定时器,发送网络请求,订阅消息,绑定自定义事件等等
  5. beforeUpdate(更新前):响应式数据更新时调用,此时虽然响应式数据更新了,但是对应的真实 DOM 还没有被渲染(数据是新的,但页面是旧的,页面和数据没保持同步)。
  6. updated(更新后) :在由于数据更改导致的虚拟DOM重新渲染和打补丁之后调用。此时 DOM 已经根据响应式数据的变化更新了。调用时,组件 DOM已经更新,所以可以执行依赖于DOM的操作。然而在大多数情况下,应该避免在此期间更改状态,因为这可能会导致更新无限循环。该钩子在服务器端渲染期间不被调用。
  7. beforeDestroy(销毁前):实例销毁之前调用。这一步,实例仍然完全可用,this 仍能获取到实例。在这个阶段一般进行关闭定时器,取消订阅消息,解绑自定义事件。
  8. destroyed(销毁后):实例销毁后调用,调用后,Vue 实例指示的所有东西都会解绑定,所有的事件监听器会被移除,所有的子实例也会被销毁。该钩子在服务端渲染期间不被调用。

常用的生命周期钩子

  • mounted发送ajax请求、启动定时器、绑定自定义事件、订阅消息等初始化操作

  • beforeDestroy清除定时器、解绑自定义事件、取消订阅消息等收尾工作

关于销毁Vue实例

  • 销毁后借助Vue开发者工具看不到任何信息
  • 销毁后自定义事件会失效,但原生DOM事件依然有效
  • 一般不会在beforeDestroy操作数据,因为即便操作数据,也不会再触发更新流程了
<div id="root">
  <h2 :style="{opacity}">欢迎学习Vue</h2>
  <button @click="opacity = 1">透明度设置为1</button>
  <button @click="stop">点我停止变换</button>
</div>

<script type="text/javascript">
  Vue.config.productionTip = false
  new Vue({
    el: '#root',
    data: {
      opacity: 1
    },
    methods: {
      stop() {
        //摧毁整个Vue实例,直接停掉还能通过别人方法修改,使用这个就是完全摧毁
        this.$destroy()
      }
    },
    // Vue完成模板的解析并把初始的真实DOM元素放入页面后(挂载完毕)调用mounted
    mounted() {
      console.log('mounted', this)
      this.timer = setInterval(() => {
        console.log('setInterval')
        this.opacity -= 0.01
        if (this.opacity <= 0) this.opacity = 1
      }, 16)
    },
    beforeDestroy() {
      clearInterval(this.timer)
      console.log('vm即将驾鹤西游了')
    },
  })
</script>

image-20220629212551400

2.组件

2.1模块与组件、模块化与组件化

image-20220630165421117

image-20220630165433920

模块

  1. 理解:向外提供特定功能的 js 程序,一般就是一个 js 文件

  2. 为什么:js 文件很多很复杂

  3. 作用:复用、简化 js 的编写,提高 js 运行效率

组件

  1. 定义:用来实现局部功能的代码和资源的集合(html/css/js/image…)
  2. 为什么:一个界面的功能很复杂
  3. 作用:复用编码,简化项目编码,提高运行效率

模块化 当应用中的 js 都以模块来编写的,那这个应用就是一个模块化的应用 组件化 当应用中的功能都是多组件的方式来编写的,那这个应用就是一个组件化的应用

2.2非单文件组件

非单文件组件:一个文件中包含有 n 个组件 单文件组件:一个文件中只包含有 1 个组件

2.2.1基本使用

Vue中使用组件的三大步骤:

  • 定义组件(创建组件)
  • 注册组件
  • 使用组件(写组件标签)
定义组件

使用**Vue.extend(options)**创建,其中optionsnew Vue(options)时传入的那个options几乎一样,但也有点区别;

区别如下:

  • el不要写,为什么? ——— 最终所有的组件都要经过一个vm的管理,由vm中的el决定服务哪个容器。
  • data必须写成函数,为什么? ———— 避免组件被复用时,数据存在引用关系。

讲解一下面试小问题:data必须写成函数:

这是js底层设计的原因:举个例子

对象形式

let data = {
    a: 99,
    b: 100
}

let x = data;
let y = data;
// x 和 y 引用的都是同一个对象,修改 x 的值, y 的值也会改变
x.a = 66;
console.loh(x); // a:66 b:100
console.log(y); // a:66 b:100

函数形式

function data() {
    return {
        a: 99,
        b: 100
    }
}
let x = data();
let y = data();
console.log(x === y); // false
// 我的理解是函数每调用一次就创建一个新的对象返回给他们

备注:使用template可以配置组件结构。

创建一个组件案例:Vue.extend() 创建

<script type="text/javascript">
    Vue.config.productionTip = false

    //第一步:创建school组件
    const school = Vue.extend({
        template:`
				<div class="demo">
					<h2>学校名称:{{schoolName}}</h2>
					<h2>学校地址:{{address}}</h2>
					<button @click="showName">点我提示学校名</button>	
    </div>
			`,
        // el:'#root', //组件定义时,一定不要写el配置项,因为最终所有的组件都要被一个vm管理,由vm决定服务于哪个容器。
        data(){
            return {
                schoolName:'尚硅谷',
                address:'北京昌平'
            }
        },
        methods: {
            showName(){
                alert(this.schoolName)
            }
        },
    })

    //第一步:创建student组件
    const student = Vue.extend({
        template:`
				<div>
					<h2>学生姓名:{{studentName}}</h2>
					<h2>学生年龄:{{age}}</h2>
    </div>
			`,
        data(){
            return {
                studentName:'张三',
                age:18
            }
        }
    })

    //第一步:创建hello组件
    const hello = Vue.extend({
        template:`
				<div>	
					<h2>你好啊!{{name}}</h2>
    </div>
			`,
        data(){
            return {
                name:'Tom'
            }
        }
    })
</script>
注册组件
  • 局部注册:靠new Vue的时候传入components选项
  • 全局注册:靠Vue.component('组件名',组件)

局部注册(只有注册了那个组件的才能使用)

<script>
	//创建vm
    new Vue({
        el: '#root',
        data: {
            msg:'你好啊!'
        },
        //第二步:注册组件(局部注册)
        components: {
            //左边才是组件名
            school: school,
            student: student
            // ES6简写形式
            // school,
            // student
        }
    })
</script>

全局注册(所有的都可以使用)

<script>
	//第二步:全局注册组件
	Vue.component('hello', hello)
</script>
使用组件
<!-- 准备好一个容器-->
<div id="root">
    <hello></hello>
    <hr>
    <h1>{{msg}}</h1>
    <hr>
    <!-- 第三步:编写组件标签 -->
    <school></school>
    <hr>
    <!-- 第三步:编写组件标签 -->
    <student></student>
</div>

2.2.2组件注意事项

关于组件名:

一个单词组成:

  • 第一种写法(首字母小写):school
  • 第二种写法**(首字母大写)**:School(推荐)

多个单词组成:

  • 第一种写法**(kebab-case命名)**:my-school
  • 第二种写法**(CamelCase命名)**:MySchool (需要Vue脚手架支持)(推荐)

备注:

(1).组件名尽可能回避HTML中已有的元素名称,例如:h2、H2都不行。

(2).可以使用name配置项指定组件在开发者工具中呈现的名字。

关于组件标签:

第一种写法:<school></school>

第二种写法:<school/>

备注:不用使用脚手架时,会导致后续组件不能渲染。

一个简写方式:

const school = Vue.extend(options) 可简写为:const school = options

	<div id="root">
		<h2>{{msg}}</h2>
		<school></school>
	</div>

<script type="text/javascript">
	Vue.config.productionTip = false

	//定义组件
	const school = Vue.extend({
		name: 'atguigu', // 组件给自己起个名字,用于在浏览器开发工具上显示
		template: `
				<div>
					<h3>学校名称:{{name}}</h3>	
					<h3>学校地址:{{address}}</h3>	
				</div>
			`,
		data() {
			return {
				name: 'dselegent',
				address: '长沙'
			}
		}
	})

	new Vue({
		el: '#root',
		data: {
			msg: '欢迎学习Vue!'
		},
		components: {
			school
		}
	})
</script>

2.2.3组件的嵌套

image-20220630171228414

<div id="root"></div>

<script type="text/javascript">
  Vue.config.productionTip = false

  //定义student组件
  const student = Vue.extend({
    name: 'student',
    template: `
				<div>
					<h4>学生姓名:{{name}}</h4>	
					<h4>学生年龄:{{age}}</h4>	
  			</div>
			`,
    data() {return {name: '尚硅谷',age: 18}}
  })

  //定义school组件
  const school = Vue.extend({
    name: 'school',
    template: `
				<div>
					<h3>学校名称:{{name}}</h3>	
					<h3>学校地址:{{address}}</h3>	
					<student></student>
 			  </div>
			`,
    data() {return {name: '尚硅谷',address: '北京'}},
    //注册组件(局部)
    components: { student }
  })

  //定义hello组件
  const hello = Vue.extend({
    template: `<h3>{{msg}}</h3>`,
    data() {return {msg: '欢迎来到尚硅谷学习!'}}
  })

  //定义app组件
  const app = Vue.extend({
    template: `
				<div>	
					<hello></hello>
					<school></school>
  			</div>
			`,
    components: { school, hello }
  })

  //创建vm
  new Vue({
    el: '#root',
    template: '<app></app>',
    //注册组件(局部)
    components: { app }
  })
</script>

image-20220630171248025

2.2.4VueComponent

  • school组件本质是一个名为VueComponent的构造函数,且不是程序员定义的,是Vue.extend生成的。
  • 我们只需要写<school/><school></school>Vue解析时会帮我们创建school组件的实例对象,即Vue帮我们执行的:new VueComponent(options)
  • 特别注意:每次调用Vue.extend,返回的都是一个全新的VueComponent,即不同组件是不同的对象
  • 关于this指向:
    • 组件配置中:data函数、methods中的函数、watch中的函数、computed中的函数 它们的this均是VueComponent实例对象。
    • new Vue(options)配置中:data函数、methods中的函数、watch中的函数、computed中的函数 它们的this均是Vue实例对象
  • VueComponent的实例对象,以后简称vc(也可称之为:组件实例对象)。Vue的实例对象,以后简称vm
<div id="root">
  <school></school>
  <hello></hello>
</div>

<script type="text/javascript">
  Vue.config.productionTip = false

  // 定义school组件
  const school = Vue.extend({
    name: 'school',
    template: `
				<div>
					<h2>学校名称:{{name}}</h2>	
					<h2>学校地址:{{address}}</h2>	
					<button @click="showName">点我提示学校名</button>
  			</div>
			`,
    data() {return {name: '尚硅谷',address: '北京'}},
    methods: {showName() {console.log('showName', this)}},
  })

  const test = Vue.extend({
    template: `<span>atguigu</span>`
  })

  // 定义hello组件
  const hello = Vue.extend({
    template: `
				<div>
					<h2>{{msg}}</h2>
					<test></test>	
  			</div>
			`,
    data() {return {msg: '你好啊!'}},
    components: { test }
  })

  // console.log('@',school)
  // console.log('#',hello)

  // 创建vm
  const vm = new Vue({
    el: '#root',
    components: { school, hello }
  })
</script>

Vue 在哪管理 VueComponent

image-20220630171737330

2.2.5一个重要的内置关系

  • 一个重要的内置关系:VueComponent.prototype.proto === Vue.prototype
  • 为什么要有这个关系:让组件实例对象(vc)可以访问到 Vue原型上的属性、方法。

image-20220630171938542

例:main.jsVue.prototype.Axios = Axios;

组件xxx.vuethis.Axios({});

2.3单文件组件

单文件组件就是将一个组件的代码写在 .vue 这种格式的文件中,webpack 会将 .vue 文件解析成 html,css,js这些形式。

来做个单文件组件的案例:

School.vue

<template>
	<div class="demo">
		<h2>学校名称:{{name}}</h2>
		<h2>学校地址:{{address}}</h2>
		<button @click="showName">点我提示学校名</button>	
	</div>
</template>

<script>
	 export default {
		name:'School',
		data(){
			return {
				name:'尚硅谷',
				address:'北京昌平'
			}
		},
		methods: {
			showName(){
				alert(this.name)
			}
		},
	}
    //上面是下面的精简版
    const school = Vue.extend({
		name:'School',
		data(){
			return {
				name:'尚硅谷',
				address:'北京昌平'
			}
		},
		methods: {
			showName(){
				alert(this.name)
			}
		},
	})
    export default school;
</script>

<style>
	.demo{
		background-color: orange;
	}
</style>

Student.vue

<template>
	<div>
		<h2>学生姓名:{{name}}</h2>
		<h2>学生年龄:{{age}}</h2>
	</div>
</template>

<script>
	 export default {
		name:'Student',
		data(){
			return {
				name:'张三',
				age:18
			}
		}
	}
</script>

App.vue

用来汇总所有的组件(大总管)

<template>
	<div>
		<School></School>
		<Student></Student>
	</div>
</template>

<script>
	//引入组件
	import School from './School.vue'
	import Student from './Student.vue'

	export default {
		name:'App',
		components:{
			School,
			Student
		}
	}
</script>

main.js

在这个文件里面创建 vue 实例

import App from './App.vue'

new Vue({
	el:'#root',
	template:`<App></App>`,//因为这里没有多个标签,App就是根标签
	components:{App},
})

index.html

在这写 vue 要绑定的容器

<!DOCTYPE html>
<html>
	<head>
		<meta charset="UTF-8" />
		<title>练习一下单文件组件的语法</title>
	</head>
	<body>
		<!-- 准备一个容器 -->
		<div id="root"></div>
        <script type="text/javascript" src="../js/vue.js"></script>
		<script type="text/javascript" src="./main.js"></script>
	</body>
</html>