Android核心开发【UI绘制流程解析+原理】

154 阅读3分钟

一、UI如何进行具体绘制

UI从数据加载到具体展现的过程:

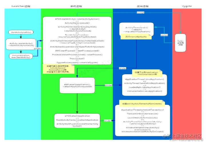
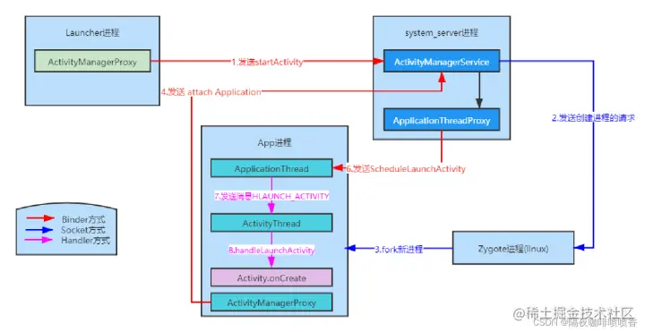
进程间的启动协作:

二、如何加载到数据

应用从启动到onCreate的过程:

Activity生产过程详解:

核心对象

绘制流程源码路径

1、Activity加载ViewRootImpl

ActivityThread.handleResumeActivity()
--> WindowManagerImpl.addView(decorView, layoutParams)
--> WindowManagerGlobal.addView()

2、ViewRootImpl启动View树的遍历

ViewRootImpl.setView(decorView, layoutParams, parentView)
-->ViewRootImpl.requestLayout()
-->scheduleTraversals()
-->TraversalRunnable.run()
-->doTraversal()
-->performTraversals()(performMeasure、performLayout、performDraw)

二、View绘制流程

1、measure

(1)MeasureSpec是什么?

重写过onMeasure()方法都知道,测量需要用到MeasureSpec类获取View的测量模式和大小,那么这个类是怎样存储这两个信息呢?

留心观察的话会发现,onMeasure方法的两个参数实际是32位int类型数据,即:

00 000000 00000000 00000000 00000000

而其结构为 mode + size ,前2位为mode,而后30位为size。

==> getMode()方法(measureSpec --> mode):

private static final int MODE_SHIFT = 30;
// 0x3转换为二进制即为:11
// 左移30位后:11000000 00000000 00000000 00000000
private static final int MODE_MASK = 0x3 << MODE_SHIFT;
 
public static int getMode(int measureSpec) {
 // 与MODE_MASK按位与运算后,即将低30位清零,结果为mode左移30位后的值
 return (measureSpec & MODE_MASK);
}

getSize()方法同理。

==> makeMeasureSpec()方法(mode + size --> measureSpec):

public static int makeMeasureSpec(
 @IntRange(from = 0,
  to = (1 << MeasureSpec.MODE_SHIFT) - 1) int size,
 @MeasureSpecMode int mode) {
 if (sUseBrokenMakeMeasureSpec) {
  return size + mode;
 } else {
  return (size & ~MODE_MASK) | (mode & MODE_MASK);
 }
}

这里解释一下,按位或左侧为size的高2位清零后的结果,右侧为mode的低30位清零后的结果,两者按位或运算的结果正好为高2位mode、低30位size,例:

01000000 00000000 00000000 00000000 |
00001000 00001011 11110101 10101101 =
01001000 00001011 11110101 10101101

==> 测量模式:

public static final int UNSPECIFIED = 0 << MODE_SHIFT;
public static final int EXACTLY  = 1 << MODE_SHIFT;
public static final int AT_MOST  = 2 << MODE_SHIFT;

UNSPECIFIED:父容器不对View作任何限制,系统内部使用。

EXACTLY:精确模式,父容器检测出View大小,即为SpecSize;对应LayoutParams中的match_parent和指定大小的情况。

AT_MOST:最大模式,父容器指定可用大小,View的大小不能超出这个值;对应wrap_content。

(2)ViewGroup的测量流程

回到ViewRootImpl的performMeasure方法,这里传入的参数为顶层DecorView的测量规格,其测量方式为:

private static int getRootMeasureSpec(int windowSize, int rootDimension) {
 int measureSpec;
 switch (rootDimension) {
 
 case ViewGroup.LayoutParams.MATCH_PARENT:
  measureSpec = MeasureSpec.makeMeasureSpec(windowSize, MeasureSpec.EXACTLY);
  break;
 case ViewGroup.LayoutParams.WRAP_CONTENT:
  measureSpec = MeasureSpec.makeMeasureSpec(windowSize, MeasureSpec.AT_MOST);
  break;
 default:
  measureSpec = MeasureSpec.makeMeasureSpec(rootDimension, MeasureSpec.EXACTLY);
  break;
 }
 return measureSpec;
}

match_parent和具体数值大小为EXACTLY模式,wrap_content则为AT_MOST模式。

往下走,performMeasure方法中调用了DecorView的onMeasure方法,而DecorView继承自FrameLayout,可以看到FL的onMeasure方法中调用了measureChildWithMargins方法,并传入自身的测量规格:

protected void measureChildWithMargins(View child,
  int parentWidthMeasureSpec, int widthUsed,
  int parentHeightMeasureSpec, int heightUsed) {
 final MarginLayoutParams lp = (MarginLayoutParams) child.getLayoutParams();
 
 final int childWidthMeasureSpec = getChildMeasureSpec(parentWidthMeasureSpec,
   mPaddingLeft + mPaddingRight + lp.leftMargin + lp.rightMargin
     + widthUsed, lp.width);
 final int childHeightMeasureSpec = getChildMeasureSpec(parentHeightMeasureSpec,
   mPaddingTop + mPaddingBottom + lp.topMargin + lp.bottomMargin
     + heightUsed, lp.height);
 
 child.measure(childWidthMeasureSpec, childHeightMeasureSpec);
}

即测量子控件的大小,测量规则详情可看getChildMeasureSpec方法,总结如下:

childLayoutParams\parentSpecModeEXACTLYAT_MOSTUNSPECIFIED
dpEXACTLY/childSizeEXACTLY/childSizeEXCATLY/childSize
match_parentEXACTLY/parentSizeAT_MOST/parentSizeUNSPECIFIED/0
wrap_contentAT_MOST/parentSizeAT_MOST/parentSizeUNSPECIFIED/0

回到onMeasure方法,测完子控件之后,ViewGroup会经过一些计算,得出自身大小:

// 加上padding
maxWidth += getPaddingLeftWithForeground() + getPaddingRightWithForeground();
maxHeight += getPaddingTopWithForeground() + getPaddingBottomWithForeground();
 
// 检查是否小于最小宽度、最小高度
maxHeight = Math.max(maxHeight, getSuggestedMinimumHeight());
maxWidth = Math.max(maxWidth, getSuggestedMinimumWidth());
 
// 检查Drawable的最小高度和宽度
final Drawable drawable = getForeground();
if (drawable != null) {
 maxHeight = Math.max(maxHeight, drawable.getMinimumHeight());
 maxWidth = Math.max(maxWidth, drawable.getMinimumWidth());
}
 
setMeasuredDimension(resolveSizeAndState(maxWidth, widthMeasureSpec, childState),
  resolveSizeAndState(maxHeight, heightMeasureSpec,
    childState << MEASURED_HEIGHT_STATE_SHIFT));

综上,ViewGroup的测量需要先测量子View的大小,而后结合padding等属性计算得出自身大小。

(3)View的测量流程

View.performMeasure()
-->onMeasure(int widthMeasureSpec, int heightMeasureSpec)
-->setMeasuredDimension(int measuredWidth, int measuredHeight)
-->setMeasuredDimensionRaw(int measuredWidth, int measuredHeight)

可以看到setMeasuredDimensionRaw()方法:

private void setMeasuredDimensionRaw(int measuredWidth, int measuredHeight) {
 // 存储测量结果
 mMeasuredWidth = measuredWidth;
 mMeasuredHeight = measuredHeight;
 
 // 设置测量完成的标志位
 mPrivateFlags |= PFLAG_MEASURED_DIMENSION_SET;
}

View不需要考虑子View的大小,根据内容测量得出自身大小即可。

另外,View中的onMeasure方法中调用到getDefaultSize方法:

protected void onMeasure(int widthMeasureSpec, int heightMeasureSpec) {
 setMeasuredDimension(getDefaultSize(getSuggestedMinimumWidth(), widthMeasureSpec),
   getDefaultSize(getSuggestedMinimumHeight(), heightMeasureSpec));
}
 
public static int getDefaultSize(int size, int measureSpec) {
 int result = size;
 int specMode = MeasureSpec.getMode(measureSpec);
 int specSize = MeasureSpec.getSize(measureSpec);
 
 switch (specMode) {
 case MeasureSpec.UNSPECIFIED:
  result = size;
  break;
 case MeasureSpec.AT_MOST:
 case MeasureSpec.EXACTLY:
  // 最终测量的结果都是父容器的大小
  result = specSize;
  break;
 }
 return result;
}

这里看到精确模式和最大模式,最终测量的结果都是父容器的大小,即布局中的wrap_content、match_parent以及数值大小效果都一样,这也就是自定义View一定要重写onMeasure方法的原因。

2、layout

布局相对测量而言要简单许多,从ViewRootImpl的performLayout方法出发,可以看到其中调用了DecorView的layout方法:

// 实则为DecorView的left, top, right, bottom四个信息
host.layout(0, 0, host.getMeasuredWidth(), host.getMeasuredHeight());

进入layout方法,发现l、t、r、b被传递到了setFrame方法中,并设置给了成员变量:

mLeft = left;
mTop = top;
mRight = right;
mBottom = bottom;

所以,布局实际为调用View的layout方法,设置自身的l、t、r、b值。另外,layout方法中往下走,可以看到调用了onLayout方法,进入后发现为空方法。因而查看FrameLayout的onLayout方法:

@Override
protected void onLayout(boolean changed, int left, int top, int right, int bottom) {
 layoutChildren(left, top, right, bottom, false /* no force left gravity */);
}
 
void layoutChildren(int left, int top, int right, int bottom, boolean forceLeftGravity) {
 final int count = getChildCount();
 
 // 省略
 
 for (int i = 0; i < count; i++) {
  final View child = getChildAt(i);
  if (child.getVisibility() != GONE) {
   final LayoutParams lp = (LayoutParams) child.getLayoutParams();
 
   // 省略
 
   child.layout(childLeft, childTop, childLeft + width, childTop + height);
  }
 }
}

可以看到,进行一系列计算后,调用了child的layout方法,对子控件进行布局,同时子控件又会继续往下对自己的子控件布局,从而实现遍历。

综上,布局实际为调用layout方法设置View位置,ViewGroup则需要另外实现onLayout方法摆放子控件。

3、draw

(1)绘制过程入口

ViewRootImpl.performDraw()
-->ViewRootImpl.draw()
-->ViewRootImpl.drawSoftware()
-->View.draw()

(2)绘制步骤

进入到View的draw方法中,可以看到以下一段注释:

/*
 * Draw traversal performs several drawing steps which must be executed
 * in the appropriate order:
 *
 *  1. Draw the background
 *  2. If necessary, save the canvas' layers to prepare for fading
 *  3. Draw view's content
 *  4. Draw children
 *  5. If necessary, draw the fading edges and restore layers
 *  6. Draw decorations (scrollbars for instance)
 */

image.png

以上就是Android开发中的UI绘制原理及过程实现;更多技术探讨可进入查看传送直达↓↓↓ :link.juejin.cn/?target=htt…进行学习。

最后

结合draw方法的源码,绘制过程的关键步骤如下:

==> 绘制背景:drawBackground(canvas)

==> 绘制自己:onDraw(canvas)

==> 绘制子view:dispatchDraw(canvas)

==> 绘制滚动条、前景等装饰:onDrawForeground(canvas)