火山引擎DataLeap:3个关键步骤,复制字节跳动一站式数据治理经验

4,381 阅读16分钟

DataLeap是火山引擎数智平台VeDI旗下的大数据研发治理套件产品,帮助用户快速完成数据集成、开发、运维、治理、资产、安全等全套数据中台建设,降低工作成本和数据维护成本、挖掘数据价值、为企业决策提供数据支撑。

本篇文章主要围绕火山引擎DataLeap一站式数据治理实践展开分享,从数据治理思路、平台建设以及能力升级三个步骤出发,带你全面复制字节跳动数据治理经验。

▌机遇与挑战

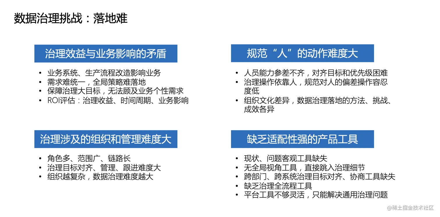
数据治理存在落地困难的问题,体现在:

首先,治理效益与业务影响存在矛盾。数据治理需要对业务系统、生产流程改造,由此对业务造成影响。

第二,治理涉及的组织和管理难度大。数据治理涉及的角色多、范围广、链路长,且治理目标对齐、管理和跟进难度大。

第三,规范“人”的动作难度大。数据治理要依靠人来推进和执行,人员能力参差不齐,组织文化、目标也存在不对齐的情况。

第四,缺乏适配性强、全局视角且灵活的数据治理工具。

下面结合字节的特点,介绍数据治理工作的机遇和挑战。

  • 字节文化

首先,字节业务多、发展快、敏捷迭代,要求能快速响应业务需求;

第二,OKR文化使得每个人都可以参与制定数据治理规划和策略,并且主动寻找实现路径;

第三,为追求高效治理,没有设立统一的数据治理委员会,而是由各部门根据各自的业务情况进行治理。

  • 业务第一

字节业务规模大,且强调数据驱动,导致数据质量对业务的影响非常大。

综上所述,数据治理在字节是挑战机遇与并存的工作。

▌3个关键步骤,复制字节跳动数据治理经验

步骤一:创新数据治理思路——分布式数据自治

什么是分布式自治?

针对上述问题,综合考虑治理收益、业务影响、执行效率,火山引擎DataLeap提出了分布式数据自治的思路。

首先,在业务影响方面,为保证影响小,治理工作按照业务单元进行。一个业务单元可能是一个小团队或者小项目。

  • 第二,沉淀各业务线治理经验,提升治理效率。
    • 通过产品辅助业务自驱,实现规则化、策略化、自动化治理。
    • 通过低门槛、算法推荐等平台能力,降低治理门槛。
    • 支持灵活的治理方式,如管理者视角,自上而下规划性治理;如一线执行者视角,自下而上推动治理。
  • 第三,适配性强,产品建设覆盖治理全链路。
    • 产品能力覆盖稳定性、质量、安全、成本、报警等多场景。
    • 各模块可以独立使用、按需组合。
    • 产品提供完整的开发能力,支持业务根据自身特点和发展阶段自行接入。

与集中式治理的区别

与传统集中式治理相比,分布式治理有很多优势。

  • 集中式治理:要求制定制度,并进行大范围组织推广;要求划分权责,定期抽查考核;建设周期长,适配能力弱,且组织投入多。

  • 分布式自治:业务影响小;周期短,见效快;效率高,节省人力;便于算清业务收益,降低成本。

步骤二:构建一站式平台,引入数据治理双路径

一站式数据治理平台架构

DataLeap一站式数据解决方案,主要划分为三层。

  • 第一层 视图层

从资产视角、管理者视角 、实施者视角纵览数据治理的情况。

  • 第二层 方案层
  • 针对治理过程,提出了双路径。
    • 路径一【主动规划】规划式流程
  • 主要解决的问题是确定目标后,如何推进执行的问题。主动规划路径还支持治理目标拆解成治理规则进行诊断,并根据诊断结果,执行治理。最后,通过收益统计、改进计划等进行总结复盘。
    • 路径二【系统发现】响应式流程

先由系统发现问题,再通过告警等形式通知资产责任人,并进行处理。最后通过根因分析等完成总结。

  • 第三层 工具层

工具层主要为视图层、方案层提供完备的治理工具,覆盖质量、安全、成本、稳定性、报警与起夜等场景。工具层还通过打通基础服务,赋能主动规划和系统发现两条治理路径。

适用于业务驱动的规划式流程

接下来为大家介绍规划式路径的具体建设过程。

  • 特点: 资产清晰,规则丰富,动线完整,收益准确。

  • 思路:

    • 制定目标,包括健康分目标,以及降低存储、计算资源等。
    • 根据目标制定治理方案,明确治理域、圈选治理规则。
    • 制定方案后,由系统自动查询存储、计算等问题的明细,经过分析后,通过消息催办等方式,将问题下发到责任人,推动数据治理。
    • 系统自动对治理效果进行采集,反馈目标达成情况,并对一段时间内的治理结果进行验收和统计。

以上是规划式流程的主线思路 。

下面介绍如何实现规划式路径的主要实现手段。

资产清晰

DataLeap主要从治理全景和健康分两个方面对资产进行描述。

第一,治理全景。 从各个维度,通过明细、统计量,对团队或个人资产的具体情况进行描述。如各个表占了多少存储空间,计算资源使用情况,任务报警率、起夜率,数据及时性和质量等。

第二,健康分。 主要根据治理的垂直方向划分为存储健康分、计算健康分、质量健康分三个层级。在第一层的维度下,第二层细化问题大类,如存储方面,包括:无效存储、异常存储等;质量方面,包括:及时性、报警、元信息配置规范等。第三层则将具体问题通过标签定义,如无效存储涉及TTL不合理、热度方面信息(xx天无查询)等。

综上,主要通过健康度和治理全景将资产清晰地表述出来,再通过元数据仓库进行底层数据建设。

规则丰富

目前平台具备了完备的治理规则,涵盖存储、计算、质量、报警4大维度,50多个规则。

其中包括全局规则,如:生命周期永久、近7天产出为空、暴力扫描任务等;也包括一些自定义的规则,如生命周期xxxt天,近xxx天产出为空等。同时还兼具挖掘类规则,包括基于统计信息进行聚合后形成的规则,以及基于资产(包括库、表等)相似性发现问题的规则。

DataLeap治理规则主要通过以下流程建设起来。

  • 首先,通过底层与平台基础组件打通,完成数据收集,形成数据仓库的基础层;
  • 其次,基于基础层对数据资产进行画像描述,进一步形成特征域,做特征挖掘和关联分析;再将应用数据放到数据服务中,对外提供灵活的数据查询能力。
  • 最后,通过最上层的规则引擎,将数据和规则进行联动,应用于规则建设。

动线完整

明确出问题的资产后,如何尽快完成治理,减少和业务的冲突,对于提高效率至关重要。

基于治理平台的能力,结合各个垂直场景,DataLeap建设完善的治理动线。大致的思路如下:

  • 任务治理方面,与任务开发、任务运维平台打通,支持任务关闭、调整、调参,链路优化等;
  • 库表规范方面,和元数据平台联动,实现表管理、库管理、资产移交、属性修改等;
  • 生命周期方面,通过治理平台将底层存储(包括hdfs、hive等组件)打通,形成闭环式治理;
  • 在数据质量方面,涉及sla及时性,离线、实时数据监控等,通过与质量规则平台强联动,互相登记数据,进行sla签署以及强跳转交互等。

完整的动线能使用户在平台中,以低操作成本完成一站式闭环治理。

收益准确

完成治理后,如何判断治理收益?

目前DataLeap建设了基于事件中心的底层框架。通过定义数据的消费模型,由消息通道来定时收集各个平台操作的消息;同时,通过定义事件SDK,兼容API的方式,来灵活对接上游不同平台。

通过消息订阅和消费的方式,数据治理平台和研发平台、元数据平台、质量平台等完成对接,将治理事件接入事件中心,并将事件中心的离线数据dump到数据仓库,进行离线加工,同时我们也会将最新事件,注入在线元数据服务中,及时完成治理收益计算。

技术架构

在技术架构层面,遵循以下原则:统一数据查询、规则灵活组合、操作解耦、治理收益准确。

  • 平台后端负责分发和转换治理逻辑,包括查数、设置目标、健康分展示与透出,治理操作等;
  • 根据获取的消息后,后端平台进行具体事件拆分。举个例子,在看板类查数的部分,需求将统一发送到查询服务完成底层存储做适配,通过点查、list、聚合类查询,并在解析后选取不同的底层存储。
  • 规则引擎服务可与数据查询服务联动。通过数据查询服务获取数据,再通过规则定义成标签,并抽象成服务。该服务可以对外提供对资产标签描述,并成为通用能力。
  • 数据治理具体实施被统一抽象成后台模块,包括设置消息、设置ddl、进行删除等。由该模块下发到组件层进行操作,再通过事件收集服务,并返回数据查询服务,完成治理收益汇总。

适用于经验沉淀的响应式流程

  • 特点:事后治理、问题总结、经验沉淀。

  • 思路:

    • 首先,接到报警和消息,包括sla破线、数据质量报警、计算任务报警等;
    • 其次,系统将上述消息汇总,并展示在治理平台中。数据开发人员通过治理平台进行消息检索、问题归因,并完成根因打标,把问题具体定位到组件、平台等颗粒度;
    • 再次,通过公司组织方式找到组件侧对接人,或通过组织会议将问题提交给相关责任方,推动对方完成保障;
    • 最后,列出系统中的问题描述、改进计划,定义问题并分析治理效果,并在问题解决后,推动方案分享、沉淀和复用。

响应式治理架构与规划式治理大部分类似,最大区别在于消息服务部分。作为基础能力,消息服务将大数据平台相关产品中的消息,接入统一服务中,成为所有报警消息入口。并且消息服务还可以做升级策略,如消息聚合、消息加急等。

步骤三:开放接入、智能化数据治理能力升级

开放接入

业务有各自发展阶段以及不同治理目标。例如,新兴业务核心关注sla的能力;而成熟业务,则更重视规范性。如何避免一刀切,让不同业务需求都能通过同一个治理平台满足?开放能力很重要。也就是说,要构建数据治理生态,让业务可以自定义接入治理规则,并实施治理。

当前阶段,我们将数据治理分为四个象限,横坐标为元数据(三方元数据、标准元数据),纵坐标为规则(表达式、算法包)。

  • 第一象限&第二象限:第一象限主要为定义标准元数据和统一表达式,通过规则引擎直接适配。如果业务方存在第三方元数据接入已定义规则,则如第二象限所示,接入的第三方元数据需要遵循接入标准,并通过规则引擎完成适配。
  • 第三象限&第四象限:如果规则部分要进行相似度计算,且不是表达式可以描述的规则,则被定义为算法包或逻辑单元。如第三象限&第四象限所示,要求定义输入、输出标准,通过调用包或插件方式,执行逻辑。

整体而言,将平台能力开放,让业务接入自身的规则和数据,基础是治理平台有完善的元数据格式和接入标准。 业务方只需负责加工自身接入部分,完成配置和数据映射,通过表达式或算法包计算后,完成统一输出。

目前,上图的开放接入能力正在开发当中,未来将对外提供服务。

智能化能力

接下来介绍智能化能力,该能力可以进一步降低治理成本,提高治理效率。代表性落地场景如下:

任务SLA签署推荐

  • 问题: 在SLA签署中,任务上下游可能存在上千个节点,如何估计产出时间?
  • 解决思路: 目前主要通过血缘关系找到节点的关键路径,基于运行时间进行权重分配,确保节点有相对合理的SLA buffer。在推荐签署环节,DataLeap目前已经申请专利,并在生产中产生一定效果。第二期将基于运行失败概率分布情况来调整上游buffer压缩,下游buffer宽松的问题。

动态阈值监控

  • 问题: 数据量正常分布,但短期异常化的情况。如流量日志在假期或活动日,出现正常突增或突降的情况。

  • 解决思路: 常规的数据质量监控通常限定绝对值阈值,如历史7天波动率等,容易造成假期或活动日误报警,给值班人员造成不必要的打扰。DataLeap提出了动态阈值的思路:基于数据历史情况,归纳出不同分布情况,并提供不同的预测方法。例如,动态阈值预测整个表在某一天的量级情况,然后基于数据量级设置上下阈值,超出阈值再进行报警或消息通知。

    • 数据分布:数据量单调不减,大部分为快照表或全量表;假期或活动日可能出现数据量突增或突降,往往为日志类表时;数据量比较稳定,维度发生变化时,能反应出一定问题,往往是维度表。
    • 预测方法:移动平均法、指数平滑法、自回归法、同期检测法。

有相似任务识别

  • 问题: 由于业务庞大、开发人员多、任务量大,在开发过程中,存在不知道线上是否存在类似任务的问题,在跨团队情况下更明显,因此任务检测非常必要。
  • 解决思路:DataLeap的基本思路是将目标源代码和待检测源代码sql的ast序列化和向量化,对特征向量做余弦相似度计算,通过产品进行计算结果透出,再由业务完成标注,经过人工确认分析,对任务进行合并或下线。

以上是DataLeap在智能化方面的一些探索。

架构总结与未来展望

架构总结

最后总结一下,平台总体架构分为三层。

  • 产品层,从管理者视角和执行者视角做出区分。在具体治理过程中,遵循双路径方式:

    • 规划式治理:目标制定、规则圈选、治理实施、收益统计、经验总结
    • 响应式治理:订阅消息、发现问题、实施治理、登记问题、复盘总结
  • 服务层,也称为整体服务逻辑层,拆分了数据服务、任务执行、消息服务、事件中心等不同模块,特别是接入服务模块,能够提供开放能力。

  • 数据组件层,作为基础建设层,包括元数据仓库建设、大数据组件适配等。

未来展望

未来展望主要包括三个部分。

  • 体验打磨

在平台建设阶段,DataLeap已经建立比较完善的能力,并在内部有效应用。接下来,我们会继续贯彻双路径的建设方式。在规划式路径上,使资产更清晰、规则更丰富,进一步打磨动线,提高收益准确性。在响应式路径上,除了问题登记、归因外,后续将主要针对总结归纳、经验沉淀进行建设,使字节内部治理经验更好地复用到其他业务方。

  • 开放能力
  • 分布式自治的理念,保证业务可以自定义目标,并对齐SLA。后续,我们将从三个方面持续开放能力:
    • 自定义指标,比如自定义健康分、自定义组织,使不同业务可以自身情况定义健康分的组织形式和描述。
    • 自定义方案,进一步打磨自定义规则的接入流程,并将规则能力开放,支持业务调用,并完成自身资产分析。
    • 打通业务,以业务视角看待问题,针对业务问题和需求,完善平台建设。
  • 增强型数据治理

目前DataLeap大部分都是统计类规则,正在建设挖掘类规则。后续会在智能化模型建设方面,做更多预测分析。

以上介绍的一站式数据治理能力和实践,目前大部分已通过火山引擎DataLeap对外提供服务,欢迎大家点击 大数据研发治理套件 DataLeap 了解详情!