分布式定时任务 | 青训营笔记

145 阅读12分钟

这是我参与「第五届青训营 」伴学笔记创作活动的第 12 天

一、本堂课重点内容

  • 前言
  • 发展历程
  • 实现原理
  • 业务应用

二、详细知识点介绍

前言

抖音春节瓜分20亿的活动,是春节期间抖音的一个回馈用户的活动。

image.pngimage.pngimage.png

对于该活动,最后的开奖环节该怎么设计?

image.png

可以说,这是一项亿级用户规模、亿级资金规模以及百万级读写QPS的高并发活动。

而这项活动需要有四个要求

  • 自动化
  • 定时执行
  • 海量数据
  • 高效稳定

而以上四者之和就是我们今天的主题:分布式定时任务

发展历程

Windows批处理

  • Case1:10分钟后Windows电脑自动关机。

    • Step1

      桌面空白处右键单机新建文本文档

    • Step2

      更改文件名和后缀为“自动关机.bat”

    • Step3

      修改文件内容为“shutdown -s -t 600”,代表10分钟后关机

    • Step4

      双击运行,10分钟后电脑自动关机

image.png

Windows任务计划程序

  • Case2:每天12:00自动疫情打卡

image.pngimage.png

Linux命令-CronJob

  • Case3:每天02:30定时清理机器日志 image.png
    • Linux系统命令,使用简单,稳定可靠
    • 只能控制单台机器,且无法使用于其他操作系统

单机定时任务-Timer、Ticker

  • Case4:每隔5分钟定时刷新本地缓存数据

    • Java

    image.png

    • Go

    image.png

    • 跨平台
    • 仅单机可用

单机定时任务-ScheduledExecutorService

  • Case5:每隔5分钟定时执行多个任务

    image.png

    • 拥有线程池功能
    • 仅单机可用

任务调度-Quartz

image.png

  • 单任务极致控制
  • 没有负载均衡机制

分布式定时任务

image.png

  • 平台化管理
  • 分布式部署
  • 支持海量数据

概念

定时任务是指系统为了自动完成特定任务,实时、延时、周期性完成任务调度的过程。

分布式定时任务是把分散的、可靠性差的定时任务纳入统一的平台,并实现集群管理调度和分布式部署的一种定时任务的管理方式。

触发时机分类

  • 定时任务:特定时间触发,比如今天15:06执行
  • 延时任务:延时触发,比如10s后执行
  • 周期任务:固定周期时间,或固定频率周期调度触发,比如每隔5s或者每天12点执行

可以说

  • 定时任务,解决了自动化和准时这两个问题
  • 分布式定时任务,则是解决高性能、可靠性、分布式部署等问题

分布式定时任务-特点

  • 自动化

    全自动完成定时任务的调度和执行

  • 平台化

    基于平台化的思维管控一系列的分布式定时任务

  • 分布式

    在分布式系统环境下运行任务调度,突破单机定时任务的性能瓶颈

  • 伸缩性

    采用集群方式部署,可以随时按需扩缩容

  • 高可用

    单点故障不影响最终任务结果,可以做到故障转移

分布式定时任务-执行方式

  • 单机任务

    随机触发一台机器执行任务,适用于计算量小、并发度低的任务

  • 广播任务

    广播到所有机器上执行同一个任务,比如所有机器一起清理日志

  • Map任务

    一个任务可以分出多个子任务,每个子任务负责一部分的计算。适用于计算量大,单机无法满足要求的任务

  • MapReduce任务

    在Map任务的基础上,还可以对所有子任务的结果做汇总计算,适用于计算量大,并且需要对子任务结果做汇总的任务

因此,之前春节集卡活动就可以划分为一个MapReduce任务(发奖金额的计算)和一个Map任务(定时开奖)

业内定时任务框架

Xxl-jobSchedulerXTCTElastic-jobSaturn
来源公司美团点评阿里巴巴腾讯当当网唯品会
是否开源
任务编排子任务依赖支持支持不支持不支持
任务分片支持支持支持支持支持
高可用支持支持支持支持支持
故障转移支持支持支持支持支持
可视化运维支持支持支持支持支持

业内定时任务框架 Xxl-job

Xxl-job是大众点评员工许雪里于2015年发布的分布式任务调度平台,是一个轻量级分布式任务调度框架,其核心设计目标是开发迅速、学习简单、轻量级、易扩展。Xxl-job支持分片,简单支持任务依赖,支持子任务依赖,不是跨平台的。

Xxl-job很大的一个优势在于开源免费,并且轻量级,开箱即用,操作简单,上手快,企业维护起来成本不高,因而在中小型公司使用非常广泛。

业内定时任务框架 SchedulerX

分布式任务调度SchedulerX 2.0 是阿里巴巴基于Akka架构自研的新一代分布式任务调度平台,提供定时调度、调度任务编排和分布式批量处理等功能。

SchedulerX可在阿里云付费使用。它功能非常强大,在阿里巴巴内部广泛使用并久经考验。

业内定时任务框架 TCT

分布式任务调度服务(Tencent Cloud Task)是腾讯云自主研发的一款高性能、高可靠通用的分布式任务调度中间件,通过指定时间规则严格触发调度任务,保障调度任务的可靠有序执行。该服务支持国际通用的时间表达式、调度任务执行生命周期管理,解决传统定时调度任务单点及并发性能问题。

同时,支持任务分片、流程编排复杂调度任务处理能力,覆盖广泛的任务调度应用场景。

TCT仅在腾讯内部使用,未开源,也未商用。

知识面扩充

分布式定时任务 vs 单机定时任务

关系

  • 都可以实现自动化的定时、延时、周期任务调度

差异

  • 分布式定时任务可支撑更大的业务体量
  • 分布式定时任务的性能、伸缩性、稳定性更高

分布式定时任务 vs 大数据处理引擎

关系

  • 都可以对海量数据做处理
  • 性能、伸缩性、稳定性都很高

差异

  • 定时并不是大数据处理引擎要解决的核心问题
  • 大数据处理引擎往往致力于将源数据处理成结果数据,分布式定时任务除了能做这个之外,还可以调用HTTP和RPC服务

实现原理

核心架构

分布式定时任务核心要解决触发、调度、执行三个关键问题

  • 触发器

    Trigger,解析任务,生成触发事件

  • 调度器

    Scheduler,分配任务,管理任务生命周期

  • 执行器

    Executor,获取执行任务单元,执行任务逻辑

除此之外,还需要提供一个控制台(Admin),提供任务管理和干预功能。

分布式定时架构.svg

数据流

image.png

功能架构

image.png

控制台

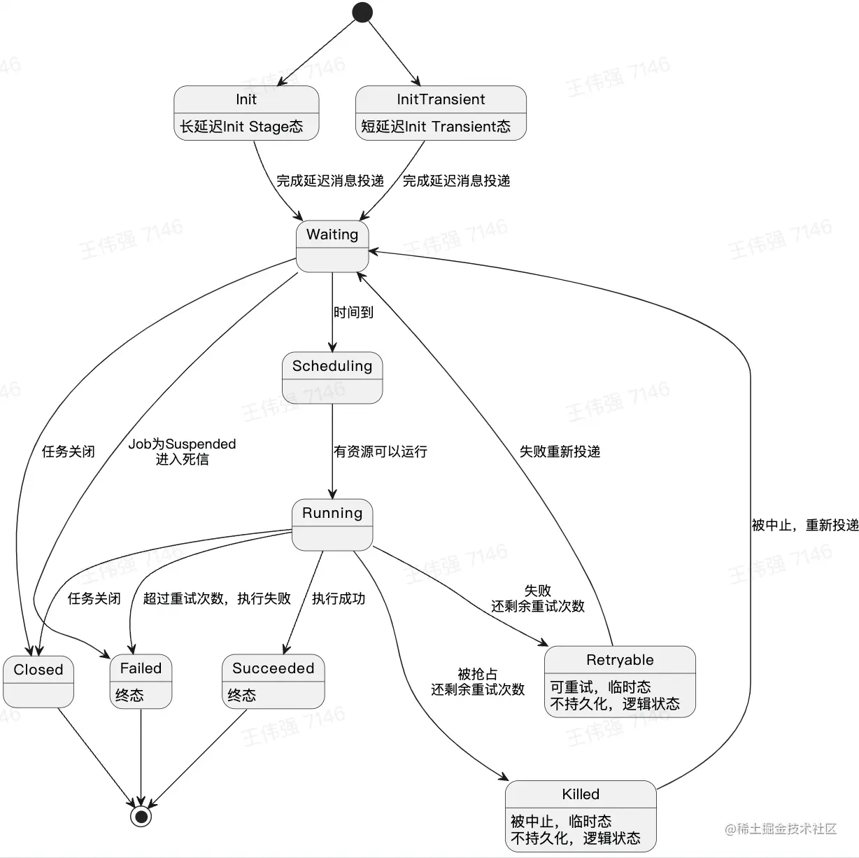
基本概念

image.png

  • 任务

    Job,任务元数据

  • 任务实例

    JobInstance,周期任务会生成多个任务实例

  • 任务结果

    JobResult,任务实例运行的结果

  • 任务历史

    JobHistory,用户可以修改任务信息,任务实例对应的任务元数据可以不同,因而使用任务历史存储

基本概念-任务元数据

任务元数据(Job)是用户对任务属性定义,包括任务类型调度时机、执行行为等。

image.png

基本概念-任务实例

任务实例(JobInstance)是一个确定的Job的一次运行实例。

image.png

触发器

触发器-核心职责

核心职责

  • 给定一系列任务,解析它们的触发规则,在规定的时间点触发任务的调度

设计约束

  • 需支持大量任务
  • 需支持秒级的调度
  • 周期任务需要多次执行
  • 需保证秒级扫描的高性能,,并避免资源浪费

触发器-方案1

定期扫描+延时消息(腾讯、字节方案)

image.png

定时扫描的机器集群部署,通过分布式锁保证只有一台在调度

触发器-方案2

时间轮(Quartz所用方案)

时间轮是一种高效利用线程资源进行批量化调度的一种调度模型。时间轮是一个存储环形队列,底层采用数组实现,数组中的每个元素可以存放一个定时任务列表。

image.png

image.png

触发器-高可用

核心问题

  • 不同业务之间,任务的调度相互影响怎么办?
  • 负责扫描和触发的机器挂了怎么办?

解法思路

  • 存储上,不同国别、业务做资源隔离
  • 运行时,不同国别、业务分开执行
  • 部署时,采用多机房集群化部署,避免单点故障,通过数据库锁或分布式锁保证任务只被触发一次
问题引出

单Trigger模式

  • 会有单点故障
  • 机器故障时平台崩溃

Trigger集群模式

  • 可避免单点故障
  • 需要避免同一任务被多次触发,导致业务紊乱
数据库行锁模式

在触发调度之前,更新数据库中JobInstance的状态,成功抢锁的才会触发调度

image.png

多台机器频繁竞争数据库锁,节点越多性能越差

分布式锁模式

在触发调度之前,尝试抢占分布式锁,可使用Redis、Zookeeper等分布式锁

image.png

性能较高,多家公司使用此方案

调度器

  • 资源来源
  • 资源调度
  • 任务执行

资源来源

业务系统提供机器资源

使用该方案的公司:

  • 阿里、美团、字节等

优点:

  • 任务执行逻辑与业务系统共用同一份资源,利用率更高

缺点:

  • 更容易发生定时任务脚本影响在线服务的事故
  • 不能由定时任务平台控制扩缩容
定时任务平台提供机器资源

使用该方案的公司:

  • 字节等

优点:

  • 任务执行逻辑与业务系统提供的在线服务隔离,避免相互影响
  • 可以支持优雅的扩缩容

缺点:

  • 消耗更多的机器资源
  • 需要额外为定时任务平台申请接口调用权限,而不能直接继承业务系统的权限

资源调度

节点选择

image.png

  • 随机节点执行
    • 选择集群中一个可用的执行节点执行调度任务。
    • 适用场景:定时对账。
  • 广播执行
    • 在集群中所有的执行节点分发调度任务并执行。
    • 适用场景:批量运维。
  • 分片执行
    • 按照用户自定义分片逻辑进行拆分,分发到集群中不同节点并行执行,提升资源利用效率。
    • 适用场景:海量日志统计。
任务分片

通过任务分片来提高任务执行的效率和资源的利用率

image.png

N个执行器Executor,M个业务数据区段,最好M>=N,且M是N的整数倍

高级特性

任务编排

使用有向无环图进行可视化任务编排

image.png

故障转移

故障转移:确保部分执行单元任务失败时,任务最终成功

image.png

分片任务基于一致性hash策略分发任务,当某Executor异常时,调度器会将任务分发到其他Executor

调度器-高可用

调度器可以集群部署,做到完全的无状态,靠消息队列的重试机制保证任务一定会被调度

image.png

执行器

image.png

基于注册中心,可以做到执行器的弹性扩缩容

业务应用

所有需要定时、延时、周期性执行任务的业务场景,都可以考虑使用分布式定时任务。

电商

  • 订单超过30分钟未付款,自动关闭订单
  • 定时给商家、达人发送消息,给用户发放优惠券等

互动

  • 支付宝集五福
  • 字节春节集卡瓜分红包

游戏

  • 活动结束后批量不发用户未领取的奖励
  • 定期更新游戏内榜单

其他解决方案

发货超过10天未收货时系统自动确认收获

  • 使用分布式定时任务的延时任务
  • 使用消息队列的延时消息或者定时消息

春节集卡活动统计完成集卡的用户个数和总翻倍数

  • 使用分布式定时任务的MapReduce任务
  • 使用大数据离线处理引擎Hive离线做统计
  • 使用大数据实时处理引擎Flink实时做统计

其他解决方案对比

时效性可控性简洁性主要缺点
分布式定时任务秒级-
单机定时任务秒级无法支撑很大
延时消息实时在任务有变化时,已发送的延时消息不便于做变更
离线计算小时级时延至少小时级
实时计算秒级仅能做数据处理,无法调用HTTP/RPC请求完成业务逻辑处理

三、实践练习例子

本次课程并没有给出用于实践练习的例子,不过介绍了在业务应用方面的解决方案。

四、课后个人总结

本次课程主要介绍了分布式定时任务的概念、原理、架构、业务场景和解决方案,整个课程对分布式定时任务有了一个全局上的概览。

学习此课程后,我对于分布式定时任务的原理和架构也有了一个初步的认识,对于分布式定时任务的业务场景和解决方案也有了一个初步的认识。

五、引用参考