分布式定时任务|青训营笔记

106 阅读7分钟

这是我参与「第五届青训营 」笔记创作活动的第12天

一、本堂课重点内容:

发展历程

简单的定时任务入手介绍,逐步引出分布式任务。

背景

作为后端开发同学,怎么设计最终开奖环节技术方案 ? 需要支持 亿级用户规模,亿级资金规模,百万级读写QPS。

由此场景便引出: 自动化+定时执行+海量数据+高效稳定 = 分布式定时任务

Windows批处理&任务计划程序

case1:使用Windows批处理文件,十分钟后关闭计算机。步骤:

  • Step1: 桌面空白处右键单击-新建-文本文档
  • Step2:更改文件名和后缀为 “自动关机.bat“
  • Step3: 修改文件内容为“shutdown -s -t 600”,代表10分钟后关机
  • Step4: 双击运行该批处理文件,电脑将会在10分钟之后自动关机

Case 2: 每天 12:00 自动疫情打卡。

  • 右键此电脑进入管理界面
  • 编写python打卡脚本,导入任务后设置定时触发即可。

单机定时任务

  • Linux命令——CronJob,可以实现定时清理Lunix系统日志。

  • 在Java中可以使用Timer、Go中使用Ticker实现定时任务,比如每隔五分钟刷新本地缓存。

  • ScheduledExecutorService,拥有线程池功能,可以同时执行多个任务。

以上定时任务均只能部署在单机上,当面对数据量规模过大时,显然单机已经满足不了需求。

任务调度——Quartz

Quartz 可以实现单任务的极致控制,缺点是没有负载均衡机制。

分布式定时任务

定义

定时任务是指系统为了自动完成特定任务,实时、延时、周期性完成任务调度的过程。

分布式定时任务是把分散的、可靠性差的定时任务纳入统一的平台,并实现集群管理调度和分布式部署的一种定时任务的管理方式。

按触发时机分类:

  • 定时任务: 特定时间触发,比如今天15:06执行
  • 延时任务:延时触发,比如10s后执行
  • 周期任务: 固定周期时间,或固定频率周期调度触发,比如每隔5s或者每天12点执行

特点

  • 自动化: 全自动完成定时任务的调度和执行
  • 平台化: 基于平台化的思维管控一系列的分布式定时任务。
  • 分布式: 在分布式系统环境下运行任务调度,突破单机定时任务的性能瓶颈
  • 伸缩性: 采用集群方式部署,可以随时按需扩缩容
  • 高可用: 单点故障不影响最终任务结果,可以做到故障转移

执行模式

  • 单机任务: 随机触发一台机器执行任务,适用于计算量小、并发度低的任务。

  • 广播任务: 广播到所有机器上执行同一个任务,比如所有机器一起清理日志。

  • Map任务:一个任务可以分出多个子任务,每个子任务负责一部分的计算。适用于计算量大,单机无法满足要求的任务

  • MapReduce任务: 在Map任务的基础上,还可以对所有子任务的结果做汇总计算,适用于计算量大,并且需要对子任务结果做汇总的任务

由此,春节集卡场景中,发奖金额计算可以使用 MapReduce任务,定时开奖便可以使用Map任务。

业内流行框架

表格Xxl-jobSchedulerXTCTElastic-jobSaturn
来源公司美团点评阿里巴巴腾讯当当网唯品会
是否开源
任务编排子任务依赖支持支持不支持不支持
任务分片支持支持支持支持支持
高可用支持支持支持支持支持
故障转移支持支持支持支持支持
可视化运维支持支持支持支持支持

辨析

  • 分布式定时任务VS单机定时任务

    • 都可以实现自动化的定时、延时、周期任务调度
    • 分布式定时任务可支撑更大的业务体量
    • 分布式定时任务的性能、伸缩性、稳定性更高
  • 分布式定时任务VS大数据处理引擎

    • 都可以对海量数据做处理性能、伸缩性、稳定性都很高
    • 定时并不是大数据处理引擎要解决的核心问题
    • 大数据处理引擎往往致力于将源数据处理成结果数据,分布式定时任务除了能做这个之外,还可以调用HTTP和RPC服务

实现原理

市面上框架众多,并且其抽象框架也不尽相同,这里讲解较为规范的抽象架构,可以帮助快速理解其他架构。

核心架构

分布式定时任务核心要解决触发、调度、执行三个关键问题

  • 触发器:Trigger,解析任务,生成触发事件
  • 调度器: Scheduler,分配任务,管理任务生命周期
  • 执行器: Executor,获取执行任务单元,执行任务逻辑
  • 控制台 (Admin) ,提供任 务管理和干预的功能

数据流

image.png

功能框架

image.png

控制台 Admin

基本概念

  • 任务: Job,任务元数据

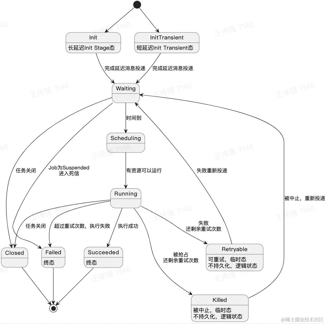
  • 任务实例: JobInstance,周期任务会生成多个任务实例

  • 任务结果: JobResult,任务实例运行的结果

  • 任务历史: JobHistory,用户可以修改任务信息,任务实例对应的任务元数据可 以不同,因而使用任务历史存储

任务元数据

任务元数据(Job) 是用户对任务属性定义,包括任务类型调度时机、执行行为等(Who、When、What、How)。

任务实例

任务实例 (Joblnstance) 是一个确定的 Job 的一次运行实例。

触发器 Trigger

  • 核心职责
    • 给定一系列任务,解析它们的触发规则,在规定的时间点触发任务的调度
  • 设计约束
    • 需支持大量任务
    • 需支持秒级的调度
    • 周期任务需要多次执行
    • 需保证秒级扫描的高性能并避免资源浪费

方案一

定期扫描 + 延时消息 (腾讯、字节方案)

方案二

时间轮 ( Quartz 所用方案)

时间轮是一种高效利用线程资源进行批量化调度的一种调度模型。时间轮是一个存储环形队列,底层采用数组实现,数组中的每个元素可以存放一个定时任务列表。

高可用

核心问题

  • 不同业务之间,任务的调度相互影响怎么办?
  • 负责扫描和触发的机器挂了怎么办?

解法思路

  • 存储上,不同国别、业务做资源隔离
  • 运行时,不同国别、业务分开执行
  • 部署时,采用多机房集群化部署(多Trigger),避免单点故障,通过数据库行锁分布式锁保证任务只被触发一次

调度器 Scheduler

资源来源、资源调度 、任务执行

资源来源

  • 业务系统提供机器资源,使用该方案的公司阿里、美团、字节等

    • 任务执行逻辑与业务系统共用同一份资源利用率更高
    • 更容易发生定时任务脚本影响在线服务的事故
    • 不能由定时任务平台控制扩缩容
  • 定时任务平台提供机器资源,使用该方案的公司字节等

    • 任务执行逻辑与业务系统提供的在线服务隔离,避免相互影响
    • 可以支持优雅地扩缩容
    • 消耗更多机器资源
    • 需要额外为定时任务平台申请接口调用权限而不能直接继承业务系统的权限

资源调度

  • 随机节点(Executor)执行: 选择集群中一个可用的执行节点执行调度任务。适用场景:定时对账

  • 广播执行: 在集群中所有的执行节点分发调度任务并执行。适用场景: 批量运维。

  • 分片执行: 按照用户自定义分片逻辑进行拆分分发到集群中不同节点并行执行,提升资源利用效率。适用场景:海量日志统计。

高可用

调度器可以集群部署,做到完全的无状态,靠消息队列的重试机制保障任务一定会被调度。

执行器 Executor

基于注册中心,可以做到执行器的弹性扩缩容。

image.png

参考资料

后端学习资料五

课程PPT