后端基础| 青训营笔记

93 阅读8分钟

这是我参与「第五届青训营」伴学笔记创作活动的第 10 天

image.png 发奖金额计算:首先通过扫描脚本,然后扫描集卡信息接着就进行汇总计算,发送金额,然后进行定时的发奖
用户规模:亿级
资金规模:亿级
读写QPS:百万级
诉求:自动化+定时执行+海量数据+高效稳定=分布式定时任务 发展历程
case1 windows批处理: 10min后自动关机:新建文本文档,然后更改命名.bat,接着输入shutdown -s -t 600。
case2 疫情打卡 管理,打开任务计划程序,然后创建任务,抓一下它的包,然后可以用py进行脚本实现,接着注册上去
case3 每天02:30定时清理机器日志

image.png

case4:每隔5分钟定时刷新本地缓存数据

image.png 跨平台 仅单机可用

case5 每隔5分钟定时执行多个任务

image.png 拥有线程池功能,仅单机可用

任务调度——Quartz

image.png 单任务极致控制但是没有负载均衡机制
分布式定时任务: 平台化管理,分布式部署(突破单机性能瓶颈),支持海量数据
定时任务是指系统为了自动完成特定任务,实时、延时、周期性完成任务调度的过程。
分布式定时任务是把分散的、可靠性差的定时任务纳入统一的平台,并实现集群管理调度和分布式部署的一种定时任务的管理方式。
按触发实际分类:
定时任务:特定触发。
延时任务:延时触发。
周期任务:固定周期时间,或固定频率周期调度触发。
特点: ①自动化:全自动完成定时任务的调度和执行 ②平台化: 基于平台化的思维管控一系列的分布式定时任务 ③分布式: 在分布式系统环境下运行任务调度,突破单机定时任务的性能瓶颈伸缩性: 采用集群方式部署,可以随时按需扩缩容 ④高可用: 单点故障不影响最终任务结果,可以做到故障转移
执行方式: ①单机任务: 随机触发一台机器执行任务,适用于计算量小、并发度低的任务 ②广播任务: 广播到所有机器上执行同一个任务,比如所有机器一起清理日志 ③Map任务: 一个任务可以分出多个子任务,每个子任务负责一部分的计算。适用于计算量单机无法满足要求的任务 ④MapReduce任务: 在Map任务的基础上,还可以对所有子任务的结果做汇总计算、适用于计算量大,并且需要对子任务结果做汇总的任务

image.png Xxl-job开源,免费,轻量级,开箱即用,操作简易,上手快,企业维护成本不高,中小型公司使用非常广泛。
分布式任务调度 SchedulerX 2.0 是阿里巴巴基于 Akka 架构自研的新一代分布式任务调度平台,提供定时调度、调度任务编排和分布式批量处理等功能,SchedulerX 可在阿里云付费使用。它功能非常强大,在阿里巴巴内部广泛使用并久经考验。
TCT仅在腾讯内部使用,并未开源也没有商用
分布式定时任务VS单机定时任务
关系: 都可以实现自动化的定时、延时、周期任务调度
差异: ①分布式定时任务可支撑更大的业务体 ②分布式定时任务的性能、伸缩性、稳定性更高

分布式定时任务VS大数据处理引擎
关系: ①都可以对海量数据做处理 ②性能、伸缩性、稳定性都很高
差异: ①定时并不是大数据处理引擎要解决的核心问题 ②大数据处理引擎往往致力于将源数据处理成结果数据,分布式定时任务除了能做这个之外,还可以调用HTTP和RPC服务

image.png

核心要解决触发、调度、执行
触发器Tigger:解析任务,生成触发时间
调度器Sheduler:分配任务,管理任务声生命周期
执行器Exector:获取执行任务单元,执行任务逻辑
除此之外,还需要提供一个控制台Admin,提供给任务管理和干预的功能。
数据流:

image.png

image.png 控制台:
任务:Job,任务元数据
任务实例:JobInstance,任务与逆行的实例
任务结果:JobResult,任务实例运行的v结果
任务历史:JobHistory,用户可以修改任务信息,任务实例对应的任务元数据可以不同,因而使用任务历史存储。
JobHistory n——1 Job 1——n JobInstance 1——n JobResult
任务元数据是用户对任务属性定义,包括任务类型调度时机,执行行为等(基础信息who 调度时机when 执行行为what 执行行为how)

image.png

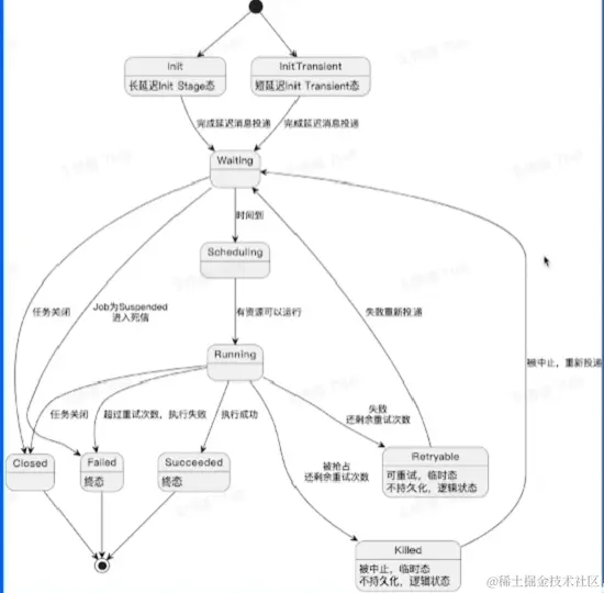
任务实例是一个确定的Job的一次运行实例
JobInstance包括:Job_id 触发时间 状态&结果 过程信息

image.png

触发器
核心职责:给定一系列任务,解析它们的触发规则,在规定的时间点触发任务的调度
设计约束:需支持大量任务 需支持秒级的调度 周期任务需要多次执行 需保证秒级扫描的高性能,并避免资源浪费

image.png

image.png


目标:遍历任务列表,从中找出当前时间点需触发的任务列表
1.使用链表存储任务,每个元素代表一个任务。查询复杂度O(n),修改复杂度O(1)
2.使用最小堆存储任务,按执行时间排序,每个节点存储同执行时间任务列表 查询复杂度O(1),修改复杂度O(logn)
3.使用时间轮存储任务,每个节点存储同执行时间任务列表 查询复杂度O(1),修改复杂度O(1)
4.使用多级时间轮存储任务,上一级时间轮转过对应刻度后把任务塞入下级时间轮中

image.png

触发器——高可用
核心问题:不同业务之间,任务的调度相互影响怎么办?
负责扫描和触发的机器挂了怎么办?
解法思路
存储上,不同国别、业务做资源隔离
运行时,不同国别、业务分开执行
部署时,采用多机房集群化部署,避免单点故障,通过数据库锁或分布式锁保证任务只被触发一次
单Trigger:会有单点故障 机器故障时平台崩溃
Trigger集群模式:可避免单点故障,需要避免同一任务被多次触发,导致业务紊乱

image.png

image.png

调度器
资源来源:
1.业务系统提供机器资源
使用该方案的公司:阿里、美团、字节等
优点: 任务执行逻辑与业务系统共用同一份资源利用率更高
缺点: ①更容易发生定时任务脚本影响在线服务的事故 ②不能由定时任务平台控制扩缩容

2.定时任务平台提供机器资源
使用该方案的公司:字节等
优点: 任务执行逻辑与业务系统提供的在线服务隔离,避免相互影响 可以支持优雅地扩缩容
缺点: ①消耗更多机器资源 ②需要额外为定时任务平台申请接口调用权限而不能直接继承业务系统的权限

资源调度——节点选择
随机节点执行:选择集群中一个可用的执行节点执行调度任务。适用场景:定时对账。
广播执行:在集群中所有的执行节点分发调度任务并执行。适用场景:批量运维。
分片执行:按照用户自定义分片逻辑进行拆分,分发到集群中不同节点并行执行,提升资源利用效率。适用场景:海量日志统计。

image.png

image.png

image.png 分片任务基于一致性hash策略分发任务,当某Executor异常时,调度器会将任务分发到其他Executor。

image.png

执行器

image.png 基于注册中心,可以做到执行器的弹性扩缩容

image.png

业务应用:
所有需要定时、延时、周期性执行任务的业务场景,都可以考虑使用分布式定时任务
电商:订单30min未付款自动关闭订单 定时给商家、达人发送消息,给用户发放优惠券等
互动:支付宝集五福 字节春节集卡瓜分红包
游戏:游戏结束后批量补发用户未领取的奖励 定期更新游戏内榜单

image.png

image.png

整个课程回顾 image.png

重点:
①历史
②整体架构
③触发器的两个方案:定时扫描+延时消息 时间轮
④调度器:任务是怎么分片的,发生故障的时候怎么做故障转移