分布式定时任务 | 青训营笔记

112 阅读5分钟

这是我参与「第五届青训营 」伴学笔记创作活动的第 12 天

前言

这是我将参加青训营期间的收获进行整理和总结,同时便于日后复习和查阅。如果能给各位小伙伴提供些帮助,也是我的荣幸,希望大家可以多多赐教,一起学习和交流。

本篇文章主要内容:

  • 发展历程
  • 实现原理
  • 业务应用

分布式定时任务发展历程

Windows 批处理

Windows 任务计划程序

Linux命令 - CronJob

是指在Linux平台下,执行定时任务。

Linux命令-CronJob.png

  • Linux系统命令,使用简单,稳定可靠
  • 只能控制单台机器,其无法适用于其他操作系统

单机定时任务 — Timer、Ticker

public static void main(String[] args) throws ParseException {
    Timer timer = new Timer();
    timer.schedule(new TimerTask() {
        @Override
        public void run() {
            SyncLocalCache();
        }
    }, 5000, 5 * 60 * 1000); 
}
func main() {
    ticker := timer.NewTicker(5 * time.Minute)
    for {
        select {
            case <- ticker.C:
                SyncLocalCache()
        }
    }
}
  • Timer定时器,它可以在指定时间后运行或周期性运行任务。

  • Ticker是周期性定时器,即周期性的触发一个事件,通过Ticker本身提供的管道将事件传递出去。

    // TickerDemo 用于演示ticker基础用法
    func TickerDemo() {
        ticker := time.NewTicker(1 * time.Second)
        defer ticker.Stop()
     
        for range ticker.C {
            log.Println("Ticker tick.")
        }
    }
    

单机定时任务 - ScheduledExecutorService

  • 拥有线程池功能
  • 仅单机可用
private static ScheduledExecutorService scheduler;
    public static void main(String[] args) throws Exception {
        scheduler = Executors.new ScheduledThreadPool(5);
        
        scheduler.scheduleAtFixedRate(((
                        new Runnable() {
                            @Override
                            public void run() {
                                DoSomething();
                            }
                        })),
                 0,300,
                 TimeUnit.SECONDS);
    }
​

任务调度 - Quartz

Quartz框架是一个全功能、开源的任务调度服务。

  • 单任务极致控制
  • 没有负载均衡机制

3yk0H.png

public class HelloJob implements Job{
    @Override
    public void execute(JobExecutionContext context) throws JobExecutionException {
        TimeUtil.printCurrentTime();
        System.out.println("Hello world!");
    }
}

分布式定时任务

  • 定时任务是指系统为了自动完成特定任务,实时、延时、周期性完成任务调度的过程。
  • 分布式定时任务是把分散的、可靠性差的定时任务纳入统一的平台,并实现集群管理调度和分布式部署的一种定时任务的管理方式。

分布式定时任务 - 特点

  • 自动化: 全自动完成定时任务的调度和执行
  • 平台化: 基于平台化的思维管控一系列的分布式定时任务
  • 分布式: 在分布式系统环境下运行任务调度,突破单机定时任务的性能瓶颈
  • 伸缩性: 采取集群方式部署,可以随时按需扩缩容
  • 高可用: 单点故障不影响最终任务结果,可以做到故障转移

分布式定时任务 - 执行方式

  • 单机任务: 随机触发一台机器执行任务,适用于计算量小,并发度低的任务。
  • 广播任务: 广播到所有机器上执行同一个任务,比如所有机器一起清理日志。
  • Map任务: 一个任务可以分出多个子任务,每个子任务负责一部分的计算。适用于计算量大,单机无法满足要求的任务。
  • MapReduce任务: 在Map任务的基础上,还可以对所有子任务的结果做汇总计算,适用于计算量大,并且需要对子任务结果做汇总的任务

业内定时任务框架 Xxl-job

Xxl-job是大众点评员工许雪里于2015年发布的分布式任务调度平台,是个轻量级分布式任务调度框架,其核心设计目标是开发迅速、学习简单、轻量级、易扩展。XXL-JOB 支持分片,简单支持任务依赖,支持子任务依赖不是跨平台的。 Xxl-iob很大一个优势在于开源且免费,并且轻量级,开箱即用,操作简易,上手快,企业维护起来成本不高,因而在中小型公司使用非常广泛

业内定时任务框架 SchedulerX

分布式任务调度 SchedulerX 2.0 是阿里巴巴基于 Akka 架构自研的新一代分布式任务调度平台,提供定时调度、调度任务编排和分布式批量处理等功能.SchedulerX 可在阿里云付费使用。它功能非常强大,在阿里巴巴内部广泛使用并久经考验

业内定时任务框架 TCT

分布式任务调度服务(Tencent Cloud Task)是腾讯云自主研发的一款高性能、高可靠通用的分布式任务调度中间件,通过指定时间规则严格触发调度任务,保障调度任务的可靠有序执行。该服务支持国际通用的时间表达式、调度任务执行生命周期管理,解决传统定时调度任务单点及并发性能问题。同时,支持任务分片、流程编排复杂调度任务处理能力,覆盖广泛的任务调度应用场景。

TCT 仅在腾讯内部使用,未开源。也未商用。

补充小知识:

分布式定时任务 VS 单机定时任务

关系:

  • 都可以实现自动化的定时、延时、周期任务调度

差异:

  • 分布式定时任务可支撑更大的业务体量
  • 分布式定时任务的性能、伸缩性、稳定性更高

分布式定时任务 VS 大数据处理引擎

关系:

  • 都可以对海量数据做处理
  • 性能、伸缩性、稳定性都很高

差异:

  • 定时并不是大数据处理引擎要解决的核心问题
  • 大数据处理引擎往往致力于将源数据处理成结果数据,分布式定时任务除了能做这个之外,还可以调用HTTP和RPC服务

分布式定时任务实现原理【重点】

核心架构

分布式定时任务核心要解决触发、调度、执行三个关键问题 核心架构.png

  • 触发器:Trigger,解析任务,生产触发事件
  • 调度器:Scheduler,分配任务,管理任务生命周期
  • 执行器:Executor,获取执行任务单元,执行任务逻辑

除此之外,还需要提供一个控制台(Admin),提供任务管理和干预的功能。

  • 数据流:数据流.png

  • 功能架构:功能架构.png

控制台(Admin)

  • 基本概念

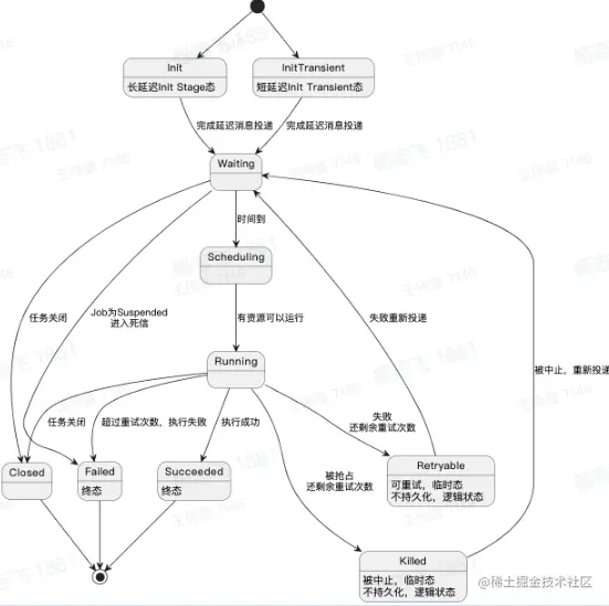
    • 任务:Job,任务元数据
    • 任务实例:Joblnstance,周期性任务会生成多个任务实例
    • 任务结果:JobResult,任务实例运行的结果
    • 任务历史:JobHistory,用户可以修改任务信息,任务实例对应的任务元数据可以不同,因而任务历史存储
  • 任务元数据

任务元数据(Job)是用户对任务属性定义,包括任务类型调度时机、执行行为等。

任务元数据.png
  • 任务实例

任务实例(Joblnstance)是一个确定的 Job 的一次运行实例。 任务实例.png

触发器(Trigger)

核心职责

  • 给定一系列任务,解析它们的触发规则,在规定的时间点触发任务调度

设计约束

  • 需支持大量任务
  • 需支持秒级的调度
  • 周期任务需要多次执行
  • 需保证秒级扫描的高性能,避免资源浪费

方案一

定期扫描+演示消息(腾讯字节方案) 方案一.png

方案二

时间轮(Quartz 所用方案)

时间轮是一种高效利用线程资源进行批量化调度的一种调度模型。时间轮是一个存储环形队列,底层采用数组实现,数组中的每个元素可以存放一个定时任务列表。 时间轮.png

目标:遍历任务列表,从中找出当前时间点需要触发的任务列表

1、使用链表存储任务,每个元素代表一个任务

  • 查询复杂度O(n),修改复杂度O(1)

2、使用最小堆存储任务,按照执行时间排序,每个节点存储同执行时间任务列表

  • 查询复杂度O(1),修改复杂度O(logn)

3、使用时间轮存储任务,每个节点存储同执行时间人物列表

  • 查询复杂度O(1),修改复杂度O(1)

4、使用多级时间轮存储任务,上一级时间轮转过对应刻度后把任务塞入下级时间轮中

触发器 - 高可用

核心问题:

  • 不同业务之间,任务的调度相互影响怎么办?
  • 负责扫描和触发的机器挂了怎么办?

解法思路

  • 存储上,不同国别、业务做资源隔离
  • 运行时,不同国别、业务分开执行
  • 部署时,采用多机房集群化部署,避免单点故障,通过数据库锁或分布式锁保证任务只被触发一次

调度器(Scheduler)

资源来源

业务系统提供机器资源

使用该方案的公司:

  • 阿里、美团、字节等

优点:

  • 任务执行逻辑与业务系统共用同一份资源,利用率更高

缺点:

  • 更容易发生定时任务脚本影响在线服务的事故
  • 不能由定时任务平台控制扩缩容

定时任务平台提供机器资源

使用该方案的公司:

  • 字节等

优点:

  • 任务执行逻辑与业务系统提供的在线服务隔离,避免相互影响
  • 可以支持优雅地扩容

缺点:

  • 消耗更多机器资源
  • 需要额外为定时任务平台申请接口调用权限,而不能直接继承业务系统的权限

资源调度

节点选择:

  • 随机结点执行:选择集群中一个可用的执行节点执行调度任务。使用场景:定时对账。
  • 广播执行:在集群中所有的执行节点分发调度任务并执行。适用场景:批量运维。
  • 分片执行:按照用户自定义分片逻辑进行拆分,分发到集群中不同节点并行执行,提升资源利用效率。使用场景:海量日志统计。

任务分片: 任务分片.png 因单机效率有限,通过任务分片来提高任务执行的效率和资源的利用率。

N 个执行器 Executor,M 个业务数据区段,最号M >= N,且M是N的整数倍

分片任务基于一致性hash策略分发任务,当某Executor异常时,调度器会将任务分发到其他Executor。

调度器 - 高可用

调度器可以集群部署,做到完全的无状态,靠消息队列的重试机制保障任务一定会被调度。

执行器(Executor)

执行器.png 基于注册中心,可以做到执行器的弹性扩容

注册、调度、回调、心跳监测

分布式定时任务业务应用

所有需要定时、延时、周期性执行任务的业务场景,都可以考虑使用分布式定时任务。

其他解决方案

发货后超过10天未收货时系统自动确认收货

  • 使用分布式定时任务的延时任务
  • 使用消息队列的延时消息或者定时消息

春节集卡活动统计完成集卡的用户个数和总翻倍数

  • 使用分布式定时任务的MapReduce任务
  • 使用大数据离线处理引擎Hive离线做统计
  • 使用大数据实时处理引擎Flink实时做累计
时效性可控性简洁性主要缺点
分布式定时任务秒级
单机定时任务秒级无法支撑很大业务体量
演示消息实时在任务有变化时,已发送的延时消息不便于做变更
离线计算小时级时延至少小时级
实时计算秒级仅能做数据处理,无法调用HTTP/RPC请求完成业务逻辑处理

分布式定时任务思维导图

分布式定时任务思维导图.png

引用:

  • 字节内部课《后端入门 - 中间件》