Webpack知识体系 | 青训营笔记

68 阅读3分钟
  • 这是我参与第五届青训营伴学笔记创作活动的第15天
  • 理解Webpack基本用法
  • 介绍Webpack功能 Loader Plugin组件设计,建立知识体系
  • Webpack为什么要学习
    • 理解前端工程化概念 工具 目标
    • 核心竞争力
    • 高阶前端必经之路

Webpack做什么


  • 工程化工具 image.png

  • 本质是前端资源编译 打包工具 image.png

使用Webpack

  1. 安装依赖 npm i -D webpack webpack-cli
  2. 编辑配置文件
// webpack.config.js
const path = require('path');

module.exports = {
  // 项目入口
  entry: './src/index', 
  mode: 'development',
  devtool: 'false',
  // 当前项目打包后的输出文件
  output: {
    // 打包后的文件名
    filename: '[name].js',
    path: path.resolve(__dirname, './dist')
  }
};
  1. 执行编译命令 npx webpack

  • 核心流程 image.png

  • 模块化+一致性
    • 多个文件资源合并成一个,减少http请求数
    • 支持模块化开发
    • 支持高级JS特性
    • 支持Typescript CoffeeScript方言
    • 同意图片 css 字体 等其他资源的处理模型
    • Etc。。。

配置文件

流程类

  • 作用于流程中某个or若干个环节,直接影响打包效果的配置项
  • loader 处理不同文件资源的组件
  • 接入css-loader
    1. cnpm i -D css-loader style-loader
    2. 定义css-loader处理器
    3. npx webpack
  • 接入Babel
    1. 安装依赖 npm i-D @babel/core @babel/preset-env babel-loader
    2. 声明产物出口 output
    3. 执行npx webpack
module: {
    rules: [
      // css-loader: 解析css文件
      {
        test: /\.css$/,
        use: ['style-loader', 'css-loader']
      },
      // babel-loader: 解析js文件
      {
        test: /\.js$/,
        use:{
          loader: 'babel-loader',
          options: {
            presets: ['@babel/preset-env']
          }
        }
      }
    ]
  }

  • 生成HTML
  • 相比于手工维护HTML内容,自动生成有什么优缺点?
    1. 安装依赖cnpm i -D html-webpack-plugin
    2. 声明产物出口 output
      // 模块解析 【可选】
      plugins: [
        // html-webpack-plugin: 生成html文件
         new HtmlWebpackPlugin()
      ],
    
    1. npx webpack

工具类

  • 主流程之外,提供更多工程化能力的配置项

  • 热模块替换HMR
module.exports = {
   // 开发服务器配置 【可选】
  devServer: {
    // 热更新
    hot: true,
    // 自动打开浏览器
    open: true
  }, 
  // 监听文件变化 【可选】
  watch: true,
}

  • Tree-Shaking
  • Dead Code 在代码中却没用到的删掉
  • 对工具类库Loadash有奇效
module.exports = {
  // 模式 【必须】
  mode: 'production',
  // Tree Shaking 【可选】
  optimization: {
    // 去除未使用的代码
    usedExports: true
  },
}

image.png

理解Loader

  • 详细内容请关注微信公众号 Tecvan 字节跳动前端工程师文杰写的非常不错
  • 问题Webpack只认识JS代码
  • Loader是为了处理非标准JS资源,设计出资源翻译模块,用于将资源翻译为标准的JS

  • 链式调用 image.png

  • 其他特性 image.png


  • 如何编写Loader
  • 基本结构 image.png

Loader输入是什么?要求输入是什么? Loader的链式调用是什么?如何串联多个Loader? Loader中如何处理异步场景

理解插件

  • 插件精髓:对扩展开放,对修改封闭
  • webpack本身很多功能都是插件实现的 image.png

  • 使用插件 image.png

  • 写一个插件

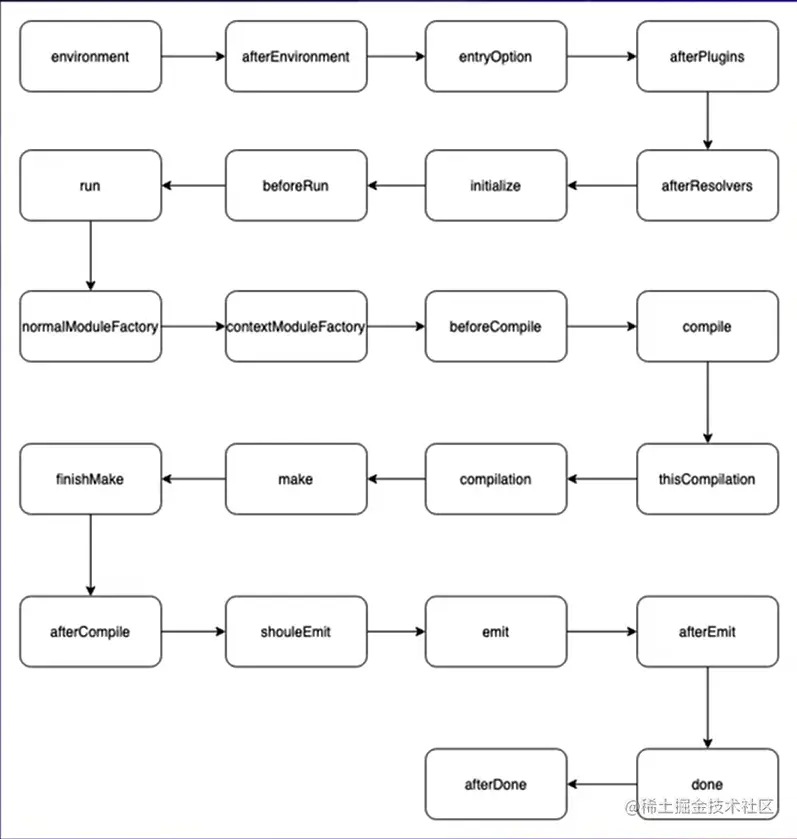
    1. 插件围绕 “钩子” 展开 image.png
    2. 钩子的核心信息
      1. 时机: 编译过程的特定节点,Webpack 会以钩子形式通知插件此刻正在发生什么事情;
        • compier.hooks.compilation
      2. 上下文: 通过 tapable 提供的回调机制,以参数方式传递上下文信息
        • compilation
      3. 交互 : 在上下文参数对象中附带了很多存在side effect 的交互接口,插件可以通过这些接 口改变
        • dependencyFactories.set image.png
  • image.png

学习路线

  • 关注公众号Tecvan image.png

image.png