搜索引擎告诉你如何“论资排辈”

1,965 阅读7分钟

在前文「搜索引擎告诉你如何大海捞针」中,我们简要的描述了搜索引擎是如何从成百上千亿的网站中,快速的搜索到我们要找的内容。但能够搜索到结果只是搜索流程中的一部分,还有另一个很重要组成部分 —— 排序。

现在我们随便搜索一些数据可能都会找到几十、甚至上百万条结果,如果是较为热门的内容甚至会有上千万条。那如何从这上千万个网页中,找到用户最想要的、或者说是跟用户搜索的关键词最相关的网页呢?这就是我们本章要探索的内容。

如何对相关的结果排序

“相关”这个词其实并不是一个非黑即白的量化指标,例如大家去搜索「XXX 车测评」或者「XXX 车怎么样」的关键字时,假设搜索到了两篇文章:

图片

张三、李四对XXX车的测评

其文章内容都是在描述这款车,只是角度不同。那这两篇文章都是符合「相关」的。

接下来我们思考一个问题:

既然两个网页都相关,那谁该排在前面、谁该排在后面呢?这个排序的评判标准是啥呢?

我们可以通过“链接”的方式来实现。举例说明,现在有另外的 4 个用户 A、B、C、D,他们在某些网页里贴了张三、李四车评网页的链接,通过他们的链接,其他的用户可以跳转到张三、李四的网页:

用户A、B、C、D贴了张三、李四的网页链接.png

用户A、B、C、D贴了张三、李四的网页链接

可以看到,用户 A 链接到了张三的网页,而 B、C、D 链接到了李四的网页,张三和李四的链接比例为 1:3,单从链接的数量这个纬度来看,搜索引擎就可以认为李四的网页应该拥有更高的排名。

大家觉得这样合理吗?

可能大家还没发现问题在哪儿,我把上面的图换一下内容,大家应该就懂了:

用户A、B、C、D的链接内容是负面的.png

用户A、B、C、D的链接内容是负面的

可以看到,虽然从链接数量上来看,李四更多一些,但这些内容都是负面(咱们先善意假设这些负面内容大概也许可能是真的)。张三虽然只有 1 个链接,但对其评价确实积极正面的。这个时候如果搜索引擎把李四的网页排在前面肯定显的不合适。(当然,这里不考虑张三的网页内容质量也很垃圾,只是找的水军去给的好评)

虽然如此,上面通过链接的方式也仍然有效,因为贴链接更多的还是用于推荐。但用户 A、B、C、D 却没有上图中那么理想。因为现实中,用户其实是有权重的。

引入权重

怎么个权重法呢?

举个例子,当一个网络上的普通用户告诉你,有个护肤的产品巨好用,你的内心 OS Be like:呵呵,用你告诉我?但要是 XX琦直播间 告诉你,这个护肤的产品巨好用,你可能就会:买它!

这就是体现权重对我们决策影响的一个很好的例子,把这个实例代入到上面的图中,假设用户 A 是类似于 XX琦直播间 的一个很资深的、广受好评、广受信任的车评人,那他的建议权重肯定会大于其他的普通用户。

但,计算机并不能像人脑一样判断某某用户是个大 V,他的推荐要排在前面,总归还是需要一个量化的过程,那到底该如何量化呢?底层其实还是链接那一套逻辑。

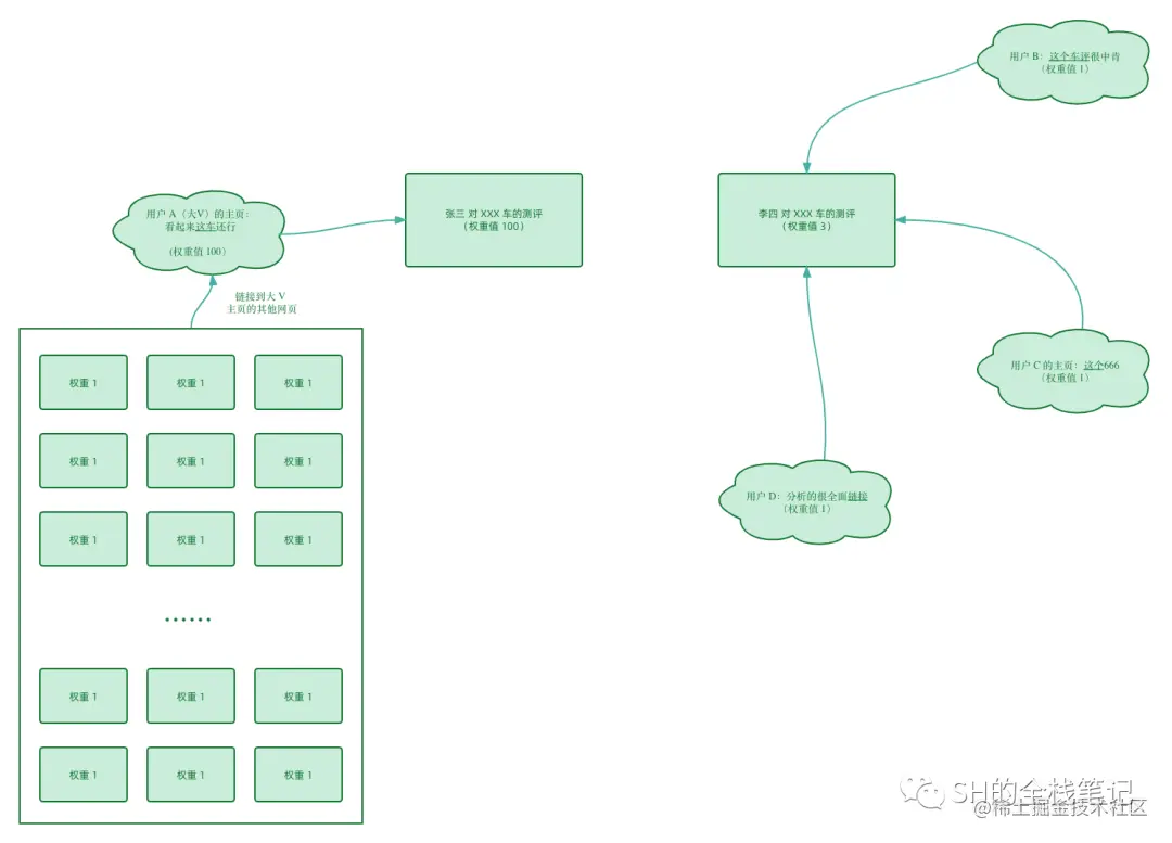
假设用户 A 是个大 V,他的主页被很多网页给链接了,我们假设这些“很多”网页都是一些普通的网页,没有其他任何链接指向他们,那么这些网页的权重值就是 1,那么如果有 100 个这样的网页都贴了大 V 的主页,那么大 V 的主页权重值就是 100,如下图所示:

图片

在链接的数量模型中加上了权重值

通过对权重值的计算我们得出,张三网页的排序优先级应该高于李四,因为权重值 100 > 3

看到这里,大家是不是觉得这样已经能解决我们开篇的问题了。通过链接 + 权重的方式,能够将相关度较高的网页排在前面。

不过很遗憾,这套逻辑有个非常大的问题。

链接的循环引用

实际的网页依赖情况可不会像上图这么的理想、清晰、层次分明,很多的网页可能会存在循环依赖的情况,比如:

图片

网页在实际的环境中可能存在循环引用

碰上这种循环我们都知道会发生什么,部分网页的权重值会不停的循环、不停的增加,而这显然是不合理的。

随机访问

为了解决这个问题,我们需要使用“随机访问”。

简要描述就是:从网上随便找个网页开始访问,然后随机点一个链接,然后跳到下一个网页再执行同样的操作。除此之外,“随机访问”还有一个机制:由 15% 的概率不随机从当前网页点链接了,而是直接跳到已经访问过的页面。

麻瓜描述就是:跟我们平时“网上冲浪“干的事差不多,就好像大家在手机上刷 B 站,点一个首页推荐视频,然后这个视频下面还有推荐,再点,然后继续看关联的视频,然后当你命中了”15%“的概率,厌倦了,就疯狂右滑回到首页,继续点其他的视频,再重复这个过程。

然后,这套算法会记录每个网页被访问的次数。因为是随机访问,所以当某个网站被其他的网站引用越多,它被访问到的概率就越大。而这个被访问的次数,就是它的权重了。

由于整套的随机访问是有总次数的限制,并且即使网页之间的链接依赖存在循环,也不会导致权重无限次的增加,因为有 15% 的概率重访问。这样一来就能能够解决上面的死循环问题。本质上,随机访问的底层逻辑还是依赖权重的思想,只不过权重的计算模式稍微换了一下。

总结

上面这一套算法也叫 PageRank,由 Google 的两位创始人拉里·佩奇(Larry Page)和谢尔盖·布林(Sergey Brin)在 1998 年的一篇论文《The Anatomy of a Large-Scale Hypertextual Web Search Engine》中提出。Page 是一语双关,它既是创始人的名字,也代表网页的排序。

只不过实际中的情况肯定只会更复杂,所以实际的随机访问算法和上面描述的略有不同。举个例子,我想要推广我的网页 XX,那我可以搞一堆其他的无关紧要的网页,在里面链上网页 XX 的地址,以此来刷权重值,而这明显是不符合预期的。并且,成百上千亿的网页,如果真的要运行随机访问算法,耗时可想而知,所以 PageRank 并不能被实际应用。并且实际的生产场景,不可能只通过这一个纬度来评判网页的重要性。

不过,PageRank 的核心思想 —— 网页权重值的传递仍然是有效的。

欢迎 wx 关注 SH的全栈笔记