项目中的Git使用规范-项目中的git使用规范

93 阅读3分钟

Git 使用规范

团队开发中,遵循一个合理、清晰的Git使用流程,是非常重要的。 否则,每个人都提交一堆杂乱无章的commit,项目很快就会变得难以协调和维护

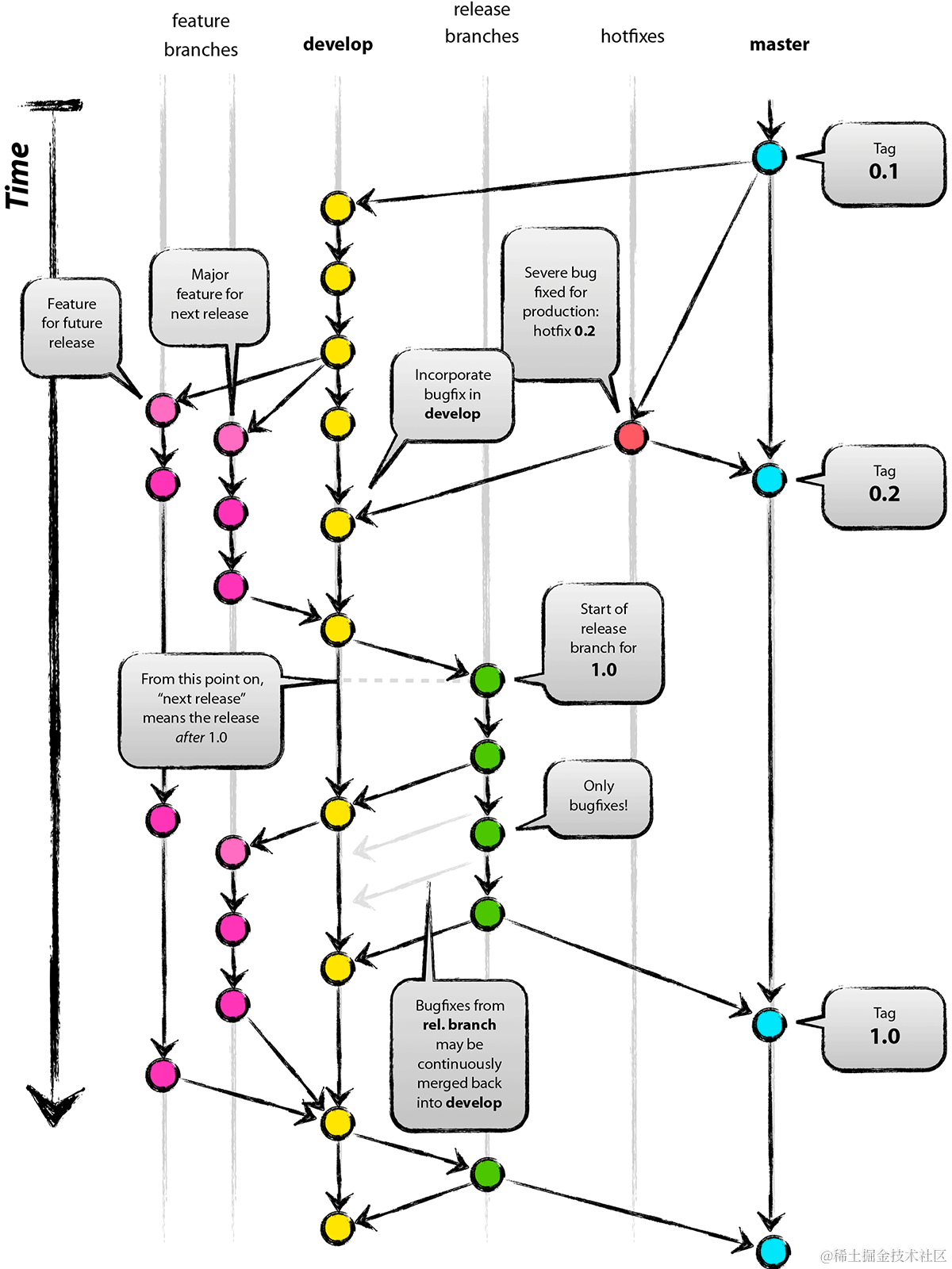
以下就是一个经典的Git流程图:

Git使用规范0

这里看到,git规范主要分为分支规范和提交信息规范,下面分别说一下

分支管理规范

  • master 分支

    • 主分支,永远处于稳定状态,对应当前线上版本
    • 以 tag 标记一个版本,因此在 master 分支上看到的每一个 tag 都应该对应一个线上版本
    • 不允许在该分支直接提交代码
  • develop 分支

    • 开发分支,包含了项目最新的功能和代码,所有开发都依赖 develop 分支进行

    • 小的改动可以直接在 develop 分支进行,改动较多时切出新的 feature 分支进行

      注: 更好的做法是 develop 分支作为开发的主分支,也不允许直接提交代码。小改动也应该以 feature 分支提 merge request 合并,目的是保证每个改动都经过了强制代码 review,降低代码风险

  • feature 分支

    • 功能分支,开发新功能的分支
    • 开发新的功能或者改动较大的调整,从 develop 分支切换出 feature 分支,分支名称为 feature/xxx
    • 开发完成后合并回 develop 分支并且删除该 feature/xxx 分支
  • release 分支

    • 发布分支,新功能合并到 develop 分支,准备发布新版本时使用的分支
    • 当 develop 分支完成功能合并和部分 bug fix,准备发布新版本时,切出一个 release 分支,来做发布前的准备,分支名约定为release/xxx
    • 发布之前发现的 bug 就直接在这个分支上修复,确定准备发版本就合并到 master 分支,完成发布,同时合并到 develop 分支
  • hotfix 分支

    • 紧急修复线上 bug 分支
    • 当线上版本出现 bug 时,从 master 分支切出一个 hotfix/xxx 分支,完成 bug 修复,然后将 hotfix/xxx 合并到 master 和 develop 分支(如果此时存在 release 分支,则应该合并到 release 分支),合并完成后删除该 hotfix/xxx 分支

以上就是在项目中应该出现的分支以及每个分支功能的说明。 其中稳定长期存在的分支只有 master 和 develop 分支,别的分支在完成对应的使命之后都会合并到这两个分支然后被删除。简单总结如下:

  • master 分支: 线上稳定版本分支
  • develop 分支: 开发分支,衍生出 feature 分支和 release 分支
  • release 分支: 发布分支,准备待发布版本的分支,存在多个,版本发布之后删除
  • feature 分支: 功能分支,完成特定功能开发的分支,存在多个,功能合并之后删除
  • hotfix 分支: 紧急热修复分支,存在多个,紧急版本发布之后删除

提交信息规范

git commit 格式 如下:

git commit -m "<type>(<scope>): <subject>"

各个部分的说明如下:

  • type 类型,提交的类别

    • feat: 新功能
    • fix: 修复 bug
    • docs: 文档变动
    • style: 格式调整,对代码实际运行没有改动,例如添加空行、格式化等
    • refactor: bug 修复和添加新功能之外的代码改动
    • perf: 提升性能的改动
    • test: 添加或修正测试代码
    • chore: 构建过程或辅助工具和库(如文档生成)的更改
  • scope 修改范围

    主要是这次修改涉及到的部分,简单概括,例如 login、train-order

  • subject 修改的描述

    具体的修改描述信息

参考链接:jaeger.itscoder.com/dev/2018/09…