使用Python渲染动画

223 阅读4分钟

python动画

如果我们想要动画演示一个如下圆展开的效果并把结果保存成GIF,需要怎么编程才能实现呢?本文就带大家一起看学习python实现动画。

ani.gif

python画圆

我们可以使用matplotlib.animation.FuncAnimation渲染动画

class matplotlib.animation.FuncAnimation(fig, func, frames=None, init_func=None, fargs=None, save_count=None, *, cache_frame_data=True, **kwargs)[source]

详细参数可以看文档,对我们常规使用比较有用的是下面四个参数

  • fig: 图像句柄,也就是plt.subplots()返回的第一个值;

  • func:每一帧更新数据会调用的函数,该函数的签名为

    def func(frame, *fargs) -> iterable_of_artists
    

    其中第一个参数是帧序号,我们可以用这个参数来控制动态的数据生成。而且还需要注意该函数返回的是一个迭代器。

  • init_fun: 动画初始化的时候会调用的函数,我们可以在这个函数里面进行数据初始化;

  • frames: 总的动画帧数。

话不多说,我们先用这个类来画一个静态的圆。代码如下

import numpy as np
import matplotlib.pyplot as plt
from matplotlib.animation import FuncAnimation

fig, ax = plt.subplots()
# 使用红色画圆
circle, = plt.plot([], [], 'r') 

# 圆的半径,这里设置为2, 可以自己修改
radius = 2
# 圆采样1000个点
num_pts = 1000
# 每个小圆弧对应的角度
delta_angle = 2.0 * np.pi / num_pts
angles = [delta_angle * i for i in range(0, 1000)]
# 圆上的点的x和y坐标
circle_x = radius * np.cos(angles)
circle_y = radius * np.sin(angles)

def init():
    # 设置坐标轴的x轴范围
    ax.set_xlim(-3, 3)
    # 设置坐标轴的y轴范围
    ax.set_ylim(-3, 3)
    # 设置圆的数据
    circle.set_data(circle_x, circle_y)
    return circle,

def update(frame):
    return circle,

ani = FuncAnimation(fig, update, frames=100,
                    init_func=init, blit=True)
plt.show()

运行可以得到如下图

ani-circle.jpg

从上面代码我们可以看到,update函数没有进行任何操作,主要是我们这就是一个静态的圆,数据不需要改变。

多个数据渲染

上面的图像中我们只有一组数据,也就是只有圆的这一组数据。那如果我们有多组数据怎么处理呢?比如我们需要再圆的最右边画一条切线,那就需要两组数据。我们怎么来传入多组数据呢?

观察上面的代码,我们是使用

circle, = plt.plot([], [], 'r') 

也就是使用plt.plot的第一个返回值来传入数据的。在返回的时候返回的是circle,。为什么要这么操作呢?返回值的地方是因为init和update函数都要求可迭代对象,所以我们返回元组。

如果我们需要传入多个值怎么处理呢?显然一个plt.plot的返回值是不够的。所以我们使用多个返回组组成一个list来装载数据。

import numpy as np
import matplotlib.pyplot as plt
from matplotlib.animation import FuncAnimation


radius = 2
num_pts = 1000
delta_angle = 2.0 * np.pi / num_pts
angles = [delta_angle * i for i in range(0, 1000)]
circle_x = radius * np.cos(angles)
circle_y = radius * np.sin(angles)
line_x = [radius, radius]
line_y = [-2*radius, 2*radius]

fig, ax = plt.subplots()
# 主要是这个地方,用两个返回值来更新两组数据
circle_line = [plt.plot([], [], 'r')[0], plt.plot([], [], 'g--')[0]]

def init():
    ax.set_xlim(-6, 6)
    ax.set_ylim(-6, 6)
    circle_line[0].set_data(circle_x, circle_y)
    circle_line[1].set_data(line_x, line_y)
    return circle_line

def update(frame):
    
    return circle_line

ani = FuncAnimation(fig, update, frames=100,
                    init_func=init, blit=True)
plt.show()

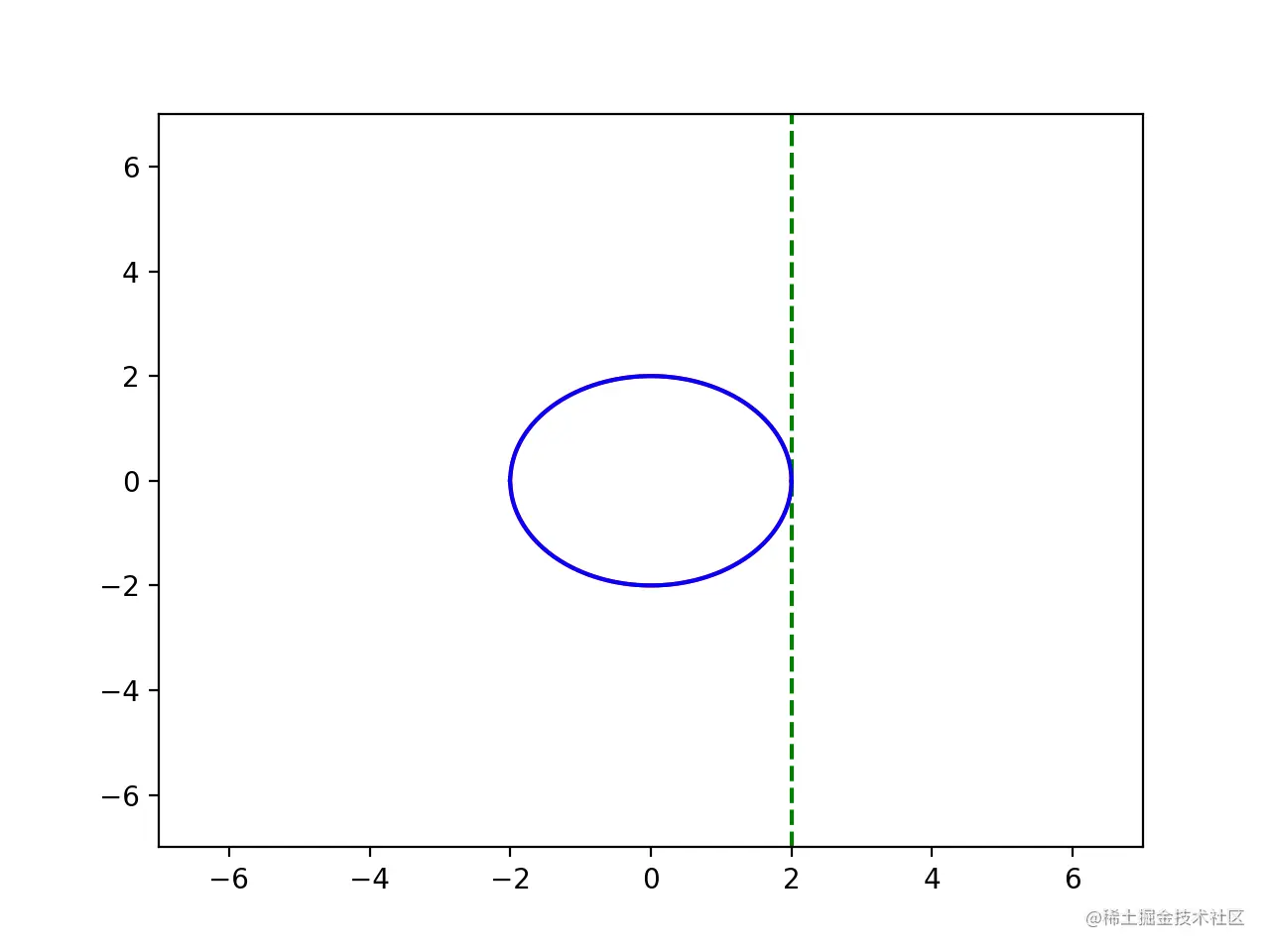
运行可以得到下图

ani-circle-line.jpg

动画

前面我们都是画的静态数据,update函数基本没用。这一节我们就在update函数里面更新数据。

我们要实现的动画相当于从圆的最左边把圆剪开,然后不断展开,最后整个圆展开成一条直线。里面比较重要的一点就是展开过程的点的坐标怎么求。

在本文的实现里面,在t时刻我们选定一个基础点pbp_b,圆上基础点之前的点不动,基础点之后的点在基础点和基础点的下一个点组成的直线上面,相邻点的长度为每个小段的圆弧长度。

那时间t怎么来呢?我们前面不是说了update函数的第一个参数就是帧编号,而frames指定了总的帧数。对于上半部分圆,第0帧的时候,我们需要使用num_pts/22num\_pts/2-2这个点做base点;第frames-1帧的时候需要使用第0个点做base点。根据这个关系我们就可以计算出第i帧的时候需要使用哪一个点做base点。

最后还需要解决的是如何保存为GIF动画。其实animation有个save函数就可以很方便实现。

最后的实现代码如下:

import numpy as np
import matplotlib.pyplot as plt
from matplotlib.animation import FuncAnimation

radius = 2.0
num_pts = 1000
delta_angle = 2.0 * np.pi / num_pts
angles = [delta_angle * i for i in range(0, 1000)]
circle_x = radius * np.cos(angles)
circle_y = radius * np.sin(angles)
line_x = [radius, radius]
line_y = [-7, 7]

num_frames = 50
arc_length_top = np.array(angles[0:499]) * radius
arc_length_bot = arc_length_top[499:0:-1] * (-1.0)

fig, ax = plt.subplots()
circle_line = [ plt.plot([], [], 'r-')[0],  plt.plot([], [], 'g--')[0], plt.plot([], [], 'b')[0], plt.plot([], [], 'b')[0],]


def init():
    ax.set_xlim(-7, 7)
    ax.set_ylim(-7, 7)
    circle_line[0].set_data(circle_x, circle_y)
    circle_line[1].set_data(line_x, line_y)
    return circle_line


def update(frame):
    # y = 498 - 498/num_frames * i
    base = int(498.0 - 498.0 / num_frames * (frame + 1))
    dir_x = circle_x[base + 1] - circle_x[base]
    dir_y = circle_y[base + 1] - circle_y[base]
    arc_x_top = circle_x[0:500].copy()
    arc_y_top = circle_y[0:500].copy()
    for i in range(base + 1, 500):
        arc_x_top[i] = circle_x[base] + dir_x * (i - base)
        arc_y_top[i] = circle_y[base] + dir_y * (i - base)

    arc_x_bot = arc_x_top[500:0:-1]
    arc_y_bot = -arc_y_top[500:0:-1]

    circle_line[2].set_data(arc_x_top, arc_y_top)
    circle_line[3].set_data(arc_x_bot, arc_y_bot)
    return circle_line


ani = FuncAnimation(fig, update, frames=num_frames,
                    init_func=init, blit=True)
ani.save('ani.gif', writer='imagemagick', fps=15)
plt.show()

得到的图就是

ani.gif

开启掘金成长之旅!这是我参与「掘金日新计划 · 2 月更文挑战」的第 2 天,点击查看活动详情