本文主要介绍发现问题以及解决问题的过程。问题一:应用长时间 GC应用 GC 时间长导致 k8s 检活失败,k8s 会 kill 掉业务应用。![]()
总结问题处理流程
- 具体现象和分析
- 解决
- 通过 GC 日志,分析主要耗时点。推荐 GC 分析工具:https://gceasy.io/,调整 JVM参数。
- k8s 调整了检活机制,由原来超时 10s、20s,最后调整为 2min。
- 通过分析日志发现主要的长时 GC 是因为新生代晋升失败,扩大 young 区和堆大小优化 JVM 参数。
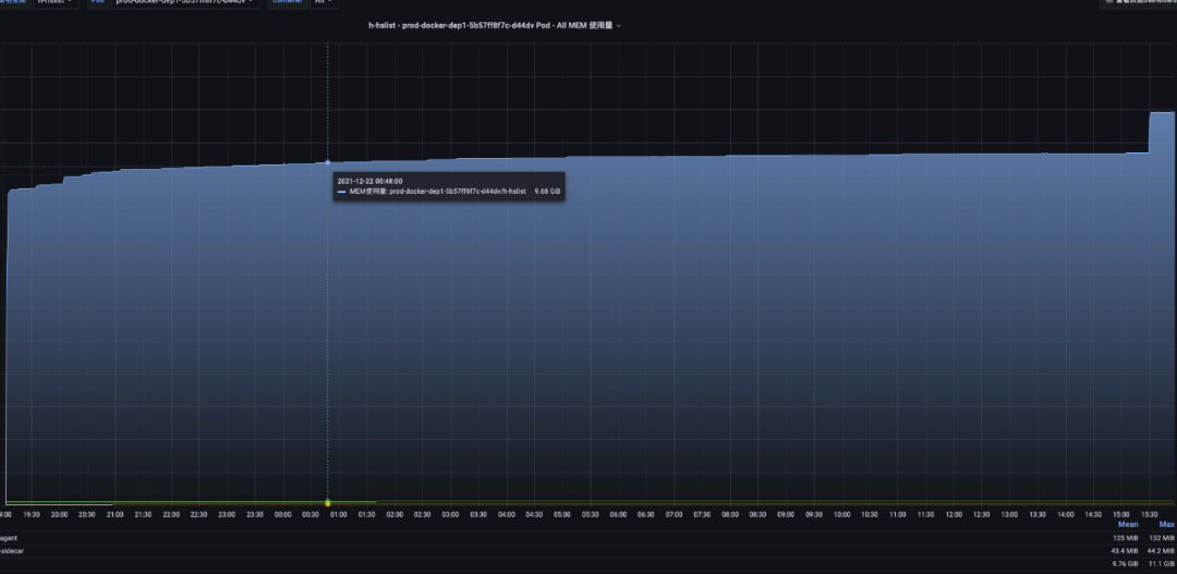
- 现象
- JVM堆内存分析
- pmap 内存映射分析
pmap说明Address: 内存开始地址Kbytes: 占用内存的字节数(KB)RSS: 保留内存的字节数(KB)Dirty: 脏页的字节数(包括共享和私有的)(KB)Mode: 内存的权限:read、write、execute、shared、private (写时复制)Mapping: 占用内存的文件、或[anon](分配的内存)、或[stack](堆栈)Offset: 文件偏移Device: 设备名 (major:minor)pmap说明Address: 内存开始地址Kbytes: 占用内存的字节数(KB)RSS: 保留内存的字节数(KB)Dirty: 脏页的字节数(包括共享和私有的)(KB)Mode: 内存的权限:read、write、execute、shared、private (写时复制)Mapping: 占用内存的文件、或[anon](分配的内存)、或[stack](堆栈)Offset: 文件偏移Device: 设备名 (major:minor)Address: 内存开始地址Kbytes: 占用内存的字节数(KB)RSS: 保留内存的字节数(KB)Dirty: 脏页的字节数(包括共享和私有的)(KB)Mode: 内存的权限:read、write、execute、shared、private (写时复制)Mapping: 占用内存的文件、或[anon](分配的内存)、或[stack](堆栈)Offset: 文件偏移Device: 设备名 (major:minor)pmap说明Address: 内存开始地址Kbytes: 占用内存的字节数(KB)RSS: 保留内存的字节数(KB)Dirty: 脏页的字节数(包括共享和私有的)(KB)Mode: 内存的权限:read、write、execute、shared、private (写时复制)Mapping: 占用内存的文件、或[anon](分配的内存)、或[stack](堆栈)Offset: 文件偏移Device: 设备名 (major:minor)pmap说明Address: 内存开始地址Kbytes: 占用内存的字节数(KB)RSS: 保留内存的字节数(KB)Dirty: 脏页的字节数(包括共享和私有的)(KB)Mode: 内存的权限:read、write、execute、shared、private (写时复制)Mapping: 占用内存的文件、或[anon](分配的内存)、或[stack](堆栈)Offset: 文件偏移Device: 设备名 (major:minor)Address: 内存开始地址Kbytes: 占用内存的字节数(KB)RSS: 保留内存的字节数(KB)Dirty: 脏页的字节数(包括共享和私有的)(KB)Mode: 内存的权限:read、write、execute、shared、private (写时复制)Mapping: 占用内存的文件、或[anon](分配的内存)、或[stack](堆栈)Offset: 文件偏移Device: 设备名 (major:minor)Kbytes: 占用内存的字节数(KB)RSS: 保留内存的字节数(KB)Dirty: 脏页的字节数(包括共享和私有的)(KB)Mode: 内存的权限:read、write、execute、shared、private (写时复制)Mapping: 占用内存的文件、或[anon](分配的内存)、或[stack](堆栈)Offset: 文件偏移Device: 设备名 (major:minor)pmap说明Address: 内存开始地址Kbytes: 占用内存的字节数(KB)RSS: 保留内存的字节数(KB)Dirty: 脏页的字节数(包括共享和私有的)(KB)Mode: 内存的权限:read、write、execute、shared、private (写时复制)Mapping: 占用内存的文件、或[anon](分配的内存)、或[stack](堆栈)Offset: 文件偏移Device: 设备名 (major:minor)pmap说明Address: 内存开始地址Kbytes: 占用内存的字节数(KB)RSS: 保留内存的字节数(KB)Dirty: 脏页的字节数(包括共享和私有的)(KB)Mode: 内存的权限:read、write、execute、shared、private (写时复制)Mapping: 占用内存的文件、或[anon](分配的内存)、或[stack](堆栈)Offset: 文件偏移Device: 设备名 (major:minor)Address: 内存开始地址Kbytes: 占用内存的字节数(KB)RSS: 保留内存的字节数(KB)Dirty: 脏页的字节数(包括共享和私有的)(KB)Mode: 内存的权限:read、write、execute、shared、private (写时复制)Mapping: 占用内存的文件、或[anon](分配的内存)、或[stack](堆栈)Offset: 文件偏移Device: 设备名 (major:minor)pmap说明Address: 内存开始地址Kbytes: 占用内存的字节数(KB)RSS: 保留内存的字节数(KB)Dirty: 脏页的字节数(包括共享和私有的)(KB)Mode: 内存的权限:read、write、execute、shared、private (写时复制)Mapping: 占用内存的文件、或[anon](分配的内存)、或[stack](堆栈)Offset: 文件偏移Device: 设备名 (major:minor)pmap说明Address: 内存开始地址Kbytes: 占用内存的字节数(KB)RSS: 保留内存的字节数(KB)Dirty: 脏页的字节数(包括共享和私有的)(KB)Mode: 内存的权限:read、write、execute、shared、private (写时复制)Mapping: 占用内存的文件、或[anon](分配的内存)、或[stack](堆栈)Offset: 文件偏移Device: 设备名 (major:minor)Address: 内存开始地址Kbytes: 占用内存的字节数(KB)RSS: 保留内存的字节数(KB)Dirty: 脏页的字节数(包括共享和私有的)(KB)Mode: 内存的权限:read、write、execute、shared、private (写时复制)Mapping: 占用内存的文件、或[anon](分配的内存)、或[stack](堆栈)Offset: 文件偏移Device: 设备名 (major:minor)Kbytes: 占用内存的字节数(KB)RSS: 保留内存的字节数(KB)Dirty: 脏页的字节数(包括共享和私有的)(KB)Mode: 内存的权限:read、write、execute、shared、private (写时复制)Mapping: 占用内存的文件、或[anon](分配的内存)、或[stack](堆栈)Offset: 文件偏移Device: 设备名 (major:minor)RSS: 保留内存的字节数(KB)Dirty: 脏页的字节数(包括共享和私有的)(KB)Mode: 内存的权限:read、write、execute、shared、private (写时复制)Mapping: 占用内存的文件、或[anon](分配的内存)、或[stack](堆栈)Offset: 文件偏移Device: 设备名 (major:minor)pmap说明Address: 内存开始地址Kbytes: 占用内存的字节数(KB)RSS: 保留内存的字节数(KB)Dirty: 脏页的字节数(包括共享和私有的)(KB)Mode: 内存的权限:read、write、execute、shared、private (写时复制)Mapping: 占用内存的文件、或[anon](分配的内存)、或[stack](堆栈)Offset: 文件偏移Device: 设备名 (major:minor)pmap说明Address: 内存开始地址Kbytes: 占用内存的字节数(KB)RSS: 保留内存的字节数(KB)Dirty: 脏页的字节数(包括共享和私有的)(KB)Mode: 内存的权限:read、write、execute、shared、private (写时复制)Mapping: 占用内存的文件、或[anon](分配的内存)、或[stack](堆栈)Offset: 文件偏移Device: 设备名 (major:minor)Address: 内存开始地址Kbytes: 占用内存的字节数(KB)RSS: 保留内存的字节数(KB)Dirty: 脏页的字节数(包括共享和私有的)(KB)Mode: 内存的权限:read、write、execute、shared、private (写时复制)Mapping: 占用内存的文件、或[anon](分配的内存)、或[stack](堆栈)Offset: 文件偏移Device: 设备名 (major:minor)pmap说明Address: 内存开始地址Kbytes: 占用内存的字节数(KB)RSS: 保留内存的字节数(KB)Dirty: 脏页的字节数(包括共享和私有的)(KB)Mode: 内存的权限:read、write、execute、shared、private (写时复制)Mapping: 占用内存的文件、或[anon](分配的内存)、或[stack](堆栈)Offset: 文件偏移Device: 设备名 (major:minor)pmap说明Address: 内存开始地址Kbytes: 占用内存的字节数(KB)RSS: 保留内存的字节数(KB)Dirty: 脏页的字节数(包括共享和私有的)(KB)Mode: 内存的权限:read、write、execute、shared、private (写时复制)Mapping: 占用内存的文件、或[anon](分配的内存)、或[stack](堆栈)Offset: 文件偏移Device: 设备名 (major:minor)Address: 内存开始地址Kbytes: 占用内存的字节数(KB)RSS: 保留内存的字节数(KB)Dirty: 脏页的字节数(包括共享和私有的)(KB)Mode: 内存的权限:read、write、execute、shared、private (写时复制)Mapping: 占用内存的文件、或[anon](分配的内存)、或[stack](堆栈)Offset: 文件偏移Device: 设备名 (major:minor)Kbytes: 占用内存的字节数(KB)RSS: 保留内存的字节数(KB)Dirty: 脏页的字节数(包括共享和私有的)(KB)Mode: 内存的权限:read、write、execute、shared、private (写时复制)Mapping: 占用内存的文件、或[anon](分配的内存)、或[stack](堆栈)Offset: 文件偏移Device: 设备名 (major:minor)pmap说明Address: 内存开始地址Kbytes: 占用内存的字节数(KB)RSS: 保留内存的字节数(KB)Dirty: 脏页的字节数(包括共享和私有的)(KB)Mode: 内存的权限:read、write、execute、shared、private (写时复制)Mapping: 占用内存的文件、或[anon](分配的内存)、或[stack](堆栈)Offset: 文件偏移Device: 设备名 (major:minor)pmap说明Address: 内存开始地址Kbytes: 占用内存的字节数(KB)RSS: 保留内存的字节数(KB)Dirty: 脏页的字节数(包括共享和私有的)(KB)Mode: 内存的权限:read、write、execute、shared、private (写时复制)Mapping: 占用内存的文件、或[anon](分配的内存)、或[stack](堆栈)Offset: 文件偏移Device: 设备名 (major:minor)Address: 内存开始地址Kbytes: 占用内存的字节数(KB)RSS: 保留内存的字节数(KB)Dirty: 脏页的字节数(包括共享和私有的)(KB)Mode: 内存的权限:read、write、execute、shared、private (写时复制)Mapping: 占用内存的文件、或[anon](分配的内存)、或[stack](堆栈)Offset: 文件偏移Device: 设备名 (major:minor)pmap说明Address: 内存开始地址Kbytes: 占用内存的字节数(KB)RSS: 保留内存的字节数(KB)Dirty: 脏页的字节数(包括共享和私有的)(KB)Mode: 内存的权限:read、write、execute、shared、private (写时复制)Mapping: 占用内存的文件、或[anon](分配的内存)、或[stack](堆栈)Offset: 文件偏移Device: 设备名 (major:minor)pmap说明Address: 内存开始地址Kbytes: 占用内存的字节数(KB)RSS: 保留内存的字节数(KB)Dirty: 脏页的字节数(包括共享和私有的)(KB)Mode: 内存的权限:read、write、execute、shared、private (写时复制)Mapping: 占用内存的文件、或[anon](分配的内存)、或[stack](堆栈)Offset: 文件偏移Device: 设备名 (major:minor)Address: 内存开始地址Kbytes: 占用内存的字节数(KB)RSS: 保留内存的字节数(KB)Dirty: 脏页的字节数(包括共享和私有的)(KB)Mode: 内存的权限:read、write、execute、shared、private (写时复制)Mapping: 占用内存的文件、或[anon](分配的内存)、或[stack](堆栈)Offset: 文件偏移Device: 设备名 (major:minor)Kbytes: 占用内存的字节数(KB)RSS: 保留内存的字节数(KB)Dirty: 脏页的字节数(包括共享和私有的)(KB)Mode: 内存的权限:read、write、execute、shared、private (写时复制)Mapping: 占用内存的文件、或[anon](分配的内存)、或[stack](堆栈)Offset: 文件偏移Device: 设备名 (major:minor)RSS: 保留内存的字节数(KB)Dirty: 脏页的字节数(包括共享和私有的)(KB)Mode: 内存的权限:read、write、execute、shared、private (写时复制)Mapping: 占用内存的文件、或[anon](分配的内存)、或[stack](堆栈)Offset: 文件偏移Device: 设备名 (major:minor)Dirty: 脏页的字节数(包括共享和私有的)(KB)Mode: 内存的权限:read、write、execute、shared、private (写时复制)Mapping: 占用内存的文件、或[anon](分配的内存)、或[stack](堆栈)Offset: 文件偏移Device: 设备名 (major:minor)pmap说明Address: 内存开始地址Kbytes: 占用内存的字节数(KB)RSS: 保留内存的字节数(KB)Dirty: 脏页的字节数(包括共享和私有的)(KB)Mode: 内存的权限:read、write、execute、shared、private (写时复制)Mapping: 占用内存的文件、或[anon](分配的内存)、或[stack](堆栈)Offset: 文件偏移Device: 设备名 (major:minor)pmap说明Address: 内存开始地址Kbytes: 占用内存的字节数(KB)RSS: 保留内存的字节数(KB)Dirty: 脏页的字节数(包括共享和私有的)(KB)Mode: 内存的权限:read、write、execute、shared、private (写时复制)Mapping: 占用内存的文件、或[anon](分配的内存)、或[stack](堆栈)Offset: 文件偏移Device: 设备名 (major:minor)Address: 内存开始地址Kbytes: 占用内存的字节数(KB)RSS: 保留内存的字节数(KB)Dirty: 脏页的字节数(包括共享和私有的)(KB)Mode: 内存的权限:read、write、execute、shared、private (写时复制)Mapping: 占用内存的文件、或[anon](分配的内存)、或[stack](堆栈)Offset: 文件偏移Device: 设备名 (major:minor)pmap说明Address: 内存开始地址Kbytes: 占用内存的字节数(KB)RSS: 保留内存的字节数(KB)Dirty: 脏页的字节数(包括共享和私有的)(KB)Mode: 内存的权限:read、write、execute、shared、private (写时复制)Mapping: 占用内存的文件、或[anon](分配的内存)、或[stack](堆栈)Offset: 文件偏移Device: 设备名 (major:minor)pmap说明Address: 内存开始地址Kbytes: 占用内存的字节数(KB)RSS: 保留内存的字节数(KB)Dirty: 脏页的字节数(包括共享和私有的)(KB)Mode: 内存的权限:read、write、execute、shared、private (写时复制)Mapping: 占用内存的文件、或[anon](分配的内存)、或[stack](堆栈)Offset: 文件偏移Device: 设备名 (major:minor)Address: 内存开始地址Kbytes: 占用内存的字节数(KB)RSS: 保留内存的字节数(KB)Dirty: 脏页的字节数(包括共享和私有的)(KB)Mode: 内存的权限:read、write、execute、shared、private (写时复制)Mapping: 占用内存的文件、或[anon](分配的内存)、或[stack](堆栈)Offset: 文件偏移Device: 设备名 (major:minor)Kbytes: 占用内存的字节数(KB)RSS: 保留内存的字节数(KB)Dirty: 脏页的字节数(包括共享和私有的)(KB)Mode: 内存的权限:read、write、execute、shared、private (写时复制)Mapping: 占用内存的文件、或[anon](分配的内存)、或[stack](堆栈)Offset: 文件偏移Device: 设备名 (major:minor)pmap说明Address: 内存开始地址Kbytes: 占用内存的字节数(KB)RSS: 保留内存的字节数(KB)Dirty: 脏页的字节数(包括共享和私有的)(KB)Mode: 内存的权限:read、write、execute、shared、private (写时复制)Mapping: 占用内存的文件、或[anon](分配的内存)、或[stack](堆栈)Offset: 文件偏移Device: 设备名 (major:minor)pmap说明Address: 内存开始地址Kbytes: 占用内存的字节数(KB)RSS: 保留内存的字节数(KB)Dirty: 脏页的字节数(包括共享和私有的)(KB)Mode: 内存的权限:read、write、execute、shared、private (写时复制)Mapping: 占用内存的文件、或[anon](分配的内存)、或[stack](堆栈)Offset: 文件偏移Device: 设备名 (major:minor)Address: 内存开始地址Kbytes: 占用内存的字节数(KB)RSS: 保留内存的字节数(KB)Dirty: 脏页的字节数(包括共享和私有的)(KB)Mode: 内存的权限:read、write、execute、shared、private (写时复制)Mapping: 占用内存的文件、或[anon](分配的内存)、或[stack](堆栈)Offset: 文件偏移Device: 设备名 (major:minor)pmap说明Address: 内存开始地址Kbytes: 占用内存的字节数(KB)RSS: 保留内存的字节数(KB)Dirty: 脏页的字节数(包括共享和私有的)(KB)Mode: 内存的权限:read、write、execute、shared、private (写时复制)Mapping: 占用内存的文件、或[anon](分配的内存)、或[stack](堆栈)Offset: 文件偏移Device: 设备名 (major:minor)pmap说明Address: 内存开始地址Kbytes: 占用内存的字节数(KB)RSS: 保留内存的字节数(KB)Dirty: 脏页的字节数(包括共享和私有的)(KB)Mode: 内存的权限:read、write、execute、shared、private (写时复制)Mapping: 占用内存的文件、或[anon](分配的内存)、或[stack](堆栈)Offset: 文件偏移Device: 设备名 (major:minor)Address: 内存开始地址Kbytes: 占用内存的字节数(KB)RSS: 保留内存的字节数(KB)Dirty: 脏页的字节数(包括共享和私有的)(KB)Mode: 内存的权限:read、write、execute、shared、private (写时复制)Mapping: 占用内存的文件、或[anon](分配的内存)、或[stack](堆栈)Offset: 文件偏移Device: 设备名 (major:minor)Kbytes: 占用内存的字节数(KB)RSS: 保留内存的字节数(KB)Dirty: 脏页的字节数(包括共享和私有的)(KB)Mode: 内存的权限:read、write、execute、shared、private (写时复制)Mapping: 占用内存的文件、或[anon](分配的内存)、或[stack](堆栈)Offset: 文件偏移Device: 设备名 (major:minor)RSS: 保留内存的字节数(KB)Dirty: 脏页的字节数(包括共享和私有的)(KB)Mode: 内存的权限:read、write、execute、shared、private (写时复制)Mapping: 占用内存的文件、或[anon](分配的内存)、或[stack](堆栈)Offset: 文件偏移Device: 设备名 (major:minor)pmap说明Address: 内存开始地址Kbytes: 占用内存的字节数(KB)RSS: 保留内存的字节数(KB)Dirty: 脏页的字节数(包括共享和私有的)(KB)Mode: 内存的权限:read、write、execute、shared、private (写时复制)Mapping: 占用内存的文件、或[anon](分配的内存)、或[stack](堆栈)Offset: 文件偏移Device: 设备名 (major:minor)pmap说明Address: 内存开始地址Kbytes: 占用内存的字节数(KB)RSS: 保留内存的字节数(KB)Dirty: 脏页的字节数(包括共享和私有的)(KB)Mode: 内存的权限:read、write、execute、shared、private (写时复制)Mapping: 占用内存的文件、或[anon](分配的内存)、或[stack](堆栈)Offset: 文件偏移Device: 设备名 (major:minor)Address: 内存开始地址Kbytes: 占用内存的字节数(KB)RSS: 保留内存的字节数(KB)Dirty: 脏页的字节数(包括共享和私有的)(KB)Mode: 内存的权限:read、write、execute、shared、private (写时复制)Mapping: 占用内存的文件、或[anon](分配的内存)、或[stack](堆栈)Offset: 文件偏移Device: 设备名 (major:minor)pmap说明Address: 内存开始地址Kbytes: 占用内存的字节数(KB)RSS: 保留内存的字节数(KB)Dirty: 脏页的字节数(包括共享和私有的)(KB)Mode: 内存的权限:read、write、execute、shared、private (写时复制)Mapping: 占用内存的文件、或[anon](分配的内存)、或[stack](堆栈)Offset: 文件偏移Device: 设备名 (major:minor)pmap说明Address: 内存开始地址Kbytes: 占用内存的字节数(KB)RSS: 保留内存的字节数(KB)Dirty: 脏页的字节数(包括共享和私有的)(KB)Mode: 内存的权限:read、write、execute、shared、private (写时复制)Mapping: 占用内存的文件、或[anon](分配的内存)、或[stack](堆栈)Offset: 文件偏移Device: 设备名 (major:minor)Address: 内存开始地址Kbytes: 占用内存的字节数(KB)RSS: 保留内存的字节数(KB)Dirty: 脏页的字节数(包括共享和私有的)(KB)Mode: 内存的权限:read、write、execute、shared、private (写时复制)Mapping: 占用内存的文件、或[anon](分配的内存)、或[stack](堆栈)Offset: 文件偏移Device: 设备名 (major:minor)Kbytes: 占用内存的字节数(KB)RSS: 保留内存的字节数(KB)Dirty: 脏页的字节数(包括共享和私有的)(KB)Mode: 内存的权限:read、write、execute、shared、private (写时复制)Mapping: 占用内存的文件、或[anon](分配的内存)、或[stack](堆栈)Offset: 文件偏移Device: 设备名 (major:minor)pmap说明Address: 内存开始地址Kbytes: 占用内存的字节数(KB)RSS: 保留内存的字节数(KB)Dirty: 脏页的字节数(包括共享和私有的)(KB)Mode: 内存的权限:read、write、execute、shared、private (写时复制)Mapping: 占用内存的文件、或[anon](分配的内存)、或[stack](堆栈)Offset: 文件偏移Device: 设备名 (major:minor)pmap说明Address: 内存开始地址Kbytes: 占用内存的字节数(KB)RSS: 保留内存的字节数(KB)Dirty: 脏页的字节数(包括共享和私有的)(KB)Mode: 内存的权限:read、write、execute、shared、private (写时复制)Mapping: 占用内存的文件、或[anon](分配的内存)、或[stack](堆栈)Offset: 文件偏移Device: 设备名 (major:minor)Address: 内存开始地址Kbytes: 占用内存的字节数(KB)RSS: 保留内存的字节数(KB)Dirty: 脏页的字节数(包括共享和私有的)(KB)Mode: 内存的权限:read、write、execute、shared、private (写时复制)Mapping: 占用内存的文件、或[anon](分配的内存)、或[stack](堆栈)Offset: 文件偏移Device: 设备名 (major:minor)pmap说明Address: 内存开始地址Kbytes: 占用内存的字节数(KB)RSS: 保留内存的字节数(KB)Dirty: 脏页的字节数(包括共享和私有的)(KB)Mode: 内存的权限:read、write、execute、shared、private (写时复制)Mapping: 占用内存的文件、或[anon](分配的内存)、或[stack](堆栈)Offset: 文件偏移Device: 设备名 (major:minor)pmap说明Address: 内存开始地址Kbytes: 占用内存的字节数(KB)RSS: 保留内存的字节数(KB)Dirty: 脏页的字节数(包括共享和私有的)(KB)Mode: 内存的权限:read、write、execute、shared、private (写时复制)Mapping: 占用内存的文件、或[anon](分配的内存)、或[stack](堆栈)Offset: 文件偏移Device: 设备名 (major:minor)Address: 内存开始地址Kbytes: 占用内存的字节数(KB)RSS: 保留内存的字节数(KB)Dirty: 脏页的字节数(包括共享和私有的)(KB)Mode: 内存的权限:read、write、execute、shared、private (写时复制)Mapping: 占用内存的文件、或[anon](分配的内存)、或[stack](堆栈)Offset: 文件偏移Device: 设备名 (major:minor)Kbytes: 占用内存的字节数(KB)RSS: 保留内存的字节数(KB)Dirty: 脏页的字节数(包括共享和私有的)(KB)Mode: 内存的权限:read、write、execute、shared、private (写时复制)Mapping: 占用内存的文件、或[anon](分配的内存)、或[stack](堆栈)Offset: 文件偏移Device: 设备名 (major:minor)RSS: 保留内存的字节数(KB)Dirty: 脏页的字节数(包括共享和私有的)(KB)Mode: 内存的权限:read、write、execute、shared、private (写时复制)Mapping: 占用内存的文件、或[anon](分配的内存)、或[stack](堆栈)Offset: 文件偏移Device: 设备名 (major:minor)Dirty: 脏页的字节数(包括共享和私有的)(KB)Mode: 内存的权限:read、write、execute、shared、private (写时复制)Mapping: 占用内存的文件、或[anon](分配的内存)、或[stack](堆栈)Offset: 文件偏移Device: 设备名 (major:minor)Mode: 内存的权限:read、write、execute、shared、private (写时复制)Mapping: 占用内存的文件、或[anon](分配的内存)、或[stack](堆栈)Offset: 文件偏移Device: 设备名 (major:minor)pmap说明Address: 内存开始地址Kbytes: 占用内存的字节数(KB)RSS: 保留内存的字节数(KB)Dirty: 脏页的字节数(包括共享和私有的)(KB)Mode: 内存的权限:read、write、execute、shared、private (写时复制)Mapping: 占用内存的文件、或[anon](分配的内存)、或[stack](堆栈)Offset: 文件偏移Device: 设备名 (major:minor)pmap说明Address: 内存开始地址Kbytes: 占用内存的字节数(KB)RSS: 保留内存的字节数(KB)Dirty: 脏页的字节数(包括共享和私有的)(KB)Mode: 内存的权限:read、write、execute、shared、private (写时复制)Mapping: 占用内存的文件、或[anon](分配的内存)、或[stack](堆栈)Offset: 文件偏移Device: 设备名 (major:minor)Address: 内存开始地址Kbytes: 占用内存的字节数(KB)RSS: 保留内存的字节数(KB)Dirty: 脏页的字节数(包括共享和私有的)(KB)Mode: 内存的权限:read、write、execute、shared、private (写时复制)Mapping: 占用内存的文件、或[anon](分配的内存)、或[stack](堆栈)Offset: 文件偏移Device: 设备名 (major:minor)pmap说明Address: 内存开始地址Kbytes: 占用内存的字节数(KB)RSS: 保留内存的字节数(KB)Dirty: 脏页的字节数(包括共享和私有的)(KB)Mode: 内存的权限:read、write、execute、shared、private (写时复制)Mapping: 占用内存的文件、或[anon](分配的内存)、或[stack](堆栈)Offset: 文件偏移Device: 设备名 (major:minor)pmap说明Address: 内存开始地址Kbytes: 占用内存的字节数(KB)RSS: 保留内存的字节数(KB)Dirty: 脏页的字节数(包括共享和私有的)(KB)Mode: 内存的权限:read、write、execute、shared、private (写时复制)Mapping: 占用内存的文件、或[anon](分配的内存)、或[stack](堆栈)Offset: 文件偏移Device: 设备名 (major:minor)Address: 内存开始地址Kbytes: 占用内存的字节数(KB)RSS: 保留内存的字节数(KB)Dirty: 脏页的字节数(包括共享和私有的)(KB)Mode: 内存的权限:read、write、execute、shared、private (写时复制)Mapping: 占用内存的文件、或[anon](分配的内存)、或[stack](堆栈)Offset: 文件偏移Device: 设备名 (major:minor)Kbytes: 占用内存的字节数(KB)RSS: 保留内存的字节数(KB)Dirty: 脏页的字节数(包括共享和私有的)(KB)Mode: 内存的权限:read、write、execute、shared、private (写时复制)Mapping: 占用内存的文件、或[anon](分配的内存)、或[stack](堆栈)Offset: 文件偏移Device: 设备名 (major:minor)pmap说明Address: 内存开始地址Kbytes: 占用内存的字节数(KB)RSS: 保留内存的字节数(KB)Dirty: 脏页的字节数(包括共享和私有的)(KB)Mode: 内存的权限:read、write、execute、shared、private (写时复制)Mapping: 占用内存的文件、或[anon](分配的内存)、或[stack](堆栈)Offset: 文件偏移Device: 设备名 (major:minor)pmap说明Address: 内存开始地址Kbytes: 占用内存的字节数(KB)RSS: 保留内存的字节数(KB)Dirty: 脏页的字节数(包括共享和私有的)(KB)Mode: 内存的权限:read、write、execute、shared、private (写时复制)Mapping: 占用内存的文件、或[anon](分配的内存)、或[stack](堆栈)Offset: 文件偏移Device: 设备名 (major:minor)Address: 内存开始地址Kbytes: 占用内存的字节数(KB)RSS: 保留内存的字节数(KB)Dirty: 脏页的字节数(包括共享和私有的)(KB)Mode: 内存的权限:read、write、execute、shared、private (写时复制)Mapping: 占用内存的文件、或[anon](分配的内存)、或[stack](堆栈)Offset: 文件偏移Device: 设备名 (major:minor)pmap说明Address: 内存开始地址Kbytes: 占用内存的字节数(KB)RSS: 保留内存的字节数(KB)Dirty: 脏页的字节数(包括共享和私有的)(KB)Mode: 内存的权限:read、write、execute、shared、private (写时复制)Mapping: 占用内存的文件、或[anon](分配的内存)、或[stack](堆栈)Offset: 文件偏移Device: 设备名 (major:minor)pmap说明Address: 内存开始地址Kbytes: 占用内存的字节数(KB)RSS: 保留内存的字节数(KB)Dirty: 脏页的字节数(包括共享和私有的)(KB)Mode: 内存的权限:read、write、execute、shared、private (写时复制)Mapping: 占用内存的文件、或[anon](分配的内存)、或[stack](堆栈)Offset: 文件偏移Device: 设备名 (major:minor)Address: 内存开始地址Kbytes: 占用内存的字节数(KB)RSS: 保留内存的字节数(KB)Dirty: 脏页的字节数(包括共享和私有的)(KB)Mode: 内存的权限:read、write、execute、shared、private (写时复制)Mapping: 占用内存的文件、或[anon](分配的内存)、或[stack](堆栈)Offset: 文件偏移Device: 设备名 (major:minor)Kbytes: 占用内存的字节数(KB)RSS: 保留内存的字节数(KB)Dirty: 脏页的字节数(包括共享和私有的)(KB)Mode: 内存的权限:read、write、execute、shared、private (写时复制)Mapping: 占用内存的文件、或[anon](分配的内存)、或[stack](堆栈)Offset: 文件偏移Device: 设备名 (major:minor)RSS: 保留内存的字节数(KB)Dirty: 脏页的字节数(包括共享和私有的)(KB)Mode: 内存的权限:read、write、execute、shared、private (写时复制)Mapping: 占用内存的文件、或[anon](分配的内存)、或[stack](堆栈)Offset: 文件偏移Device: 设备名 (major:minor)pmap说明Address: 内存开始地址Kbytes: 占用内存的字节数(KB)RSS: 保留内存的字节数(KB)Dirty: 脏页的字节数(包括共享和私有的)(KB)Mode: 内存的权限:read、write、execute、shared、private (写时复制)Mapping: 占用内存的文件、或[anon](分配的内存)、或[stack](堆栈)Offset: 文件偏移Device: 设备名 (major:minor)pmap说明Address: 内存开始地址Kbytes: 占用内存的字节数(KB)RSS: 保留内存的字节数(KB)Dirty: 脏页的字节数(包括共享和私有的)(KB)Mode: 内存的权限:read、write、execute、shared、private (写时复制)Mapping: 占用内存的文件、或[anon](分配的内存)、或[stack](堆栈)Offset: 文件偏移Device: 设备名 (major:minor)Address: 内存开始地址Kbytes: 占用内存的字节数(KB)RSS: 保留内存的字节数(KB)Dirty: 脏页的字节数(包括共享和私有的)(KB)Mode: 内存的权限:read、write、execute、shared、private (写时复制)Mapping: 占用内存的文件、或[anon](分配的内存)、或[stack](堆栈)Offset: 文件偏移Device: 设备名 (major:minor)pmap说明Address: 内存开始地址Kbytes: 占用内存的字节数(KB)RSS: 保留内存的字节数(KB)Dirty: 脏页的字节数(包括共享和私有的)(KB)Mode: 内存的权限:read、write、execute、shared、private (写时复制)Mapping: 占用内存的文件、或[anon](分配的内存)、或[stack](堆栈)Offset: 文件偏移Device: 设备名 (major:minor)pmap说明Address: 内存开始地址Kbytes: 占用内存的字节数(KB)RSS: 保留内存的字节数(KB)Dirty: 脏页的字节数(包括共享和私有的)(KB)Mode: 内存的权限:read、write、execute、shared、private (写时复制)Mapping: 占用内存的文件、或[anon](分配的内存)、或[stack](堆栈)Offset: 文件偏移Device: 设备名 (major:minor)Address: 内存开始地址Kbytes: 占用内存的字节数(KB)RSS: 保留内存的字节数(KB)Dirty: 脏页的字节数(包括共享和私有的)(KB)Mode: 内存的权限:read、write、execute、shared、private (写时复制)Mapping: 占用内存的文件、或[anon](分配的内存)、或[stack](堆栈)Offset: 文件偏移Device: 设备名 (major:minor)Kbytes: 占用内存的字节数(KB)RSS: 保留内存的字节数(KB)Dirty: 脏页的字节数(包括共享和私有的)(KB)Mode: 内存的权限:read、write、execute、shared、private (写时复制)Mapping: 占用内存的文件、或[anon](分配的内存)、或[stack](堆栈)Offset: 文件偏移Device: 设备名 (major:minor)pmap说明Address: 内存开始地址Kbytes: 占用内存的字节数(KB)RSS: 保留内存的字节数(KB)Dirty: 脏页的字节数(包括共享和私有的)(KB)Mode: 内存的权限:read、write、execute、shared、private (写时复制)Mapping: 占用内存的文件、或[anon](分配的内存)、或[stack](堆栈)Offset: 文件偏移Device: 设备名 (major:minor)pmap说明Address: 内存开始地址Kbytes: 占用内存的字节数(KB)RSS: 保留内存的字节数(KB)Dirty: 脏页的字节数(包括共享和私有的)(KB)Mode: 内存的权限:read、write、execute、shared、private (写时复制)Mapping: 占用内存的文件、或[anon](分配的内存)、或[stack](堆栈)Offset: 文件偏移Device: 设备名 (major:minor)Address: 内存开始地址Kbytes: 占用内存的字节数(KB)RSS: 保留内存的字节数(KB)Dirty: 脏页的字节数(包括共享和私有的)(KB)Mode: 内存的权限:read、write、execute、shared、private (写时复制)Mapping: 占用内存的文件、或[anon](分配的内存)、或[stack](堆栈)Offset: 文件偏移Device: 设备名 (major:minor)pmap说明Address: 内存开始地址Kbytes: 占用内存的字节数(KB)RSS: 保留内存的字节数(KB)Dirty: 脏页的字节数(包括共享和私有的)(KB)Mode: 内存的权限:read、write、execute、shared、private (写时复制)Mapping: 占用内存的文件、或[anon](分配的内存)、或[stack](堆栈)Offset: 文件偏移Device: 设备名 (major:minor)pmap说明Address: 内存开始地址Kbytes: 占用内存的字节数(KB)RSS: 保留内存的字节数(KB)Dirty: 脏页的字节数(包括共享和私有的)(KB)Mode: 内存的权限:read、write、execute、shared、private (写时复制)Mapping: 占用内存的文件、或[anon](分配的内存)、或[stack](堆栈)Offset: 文件偏移Device: 设备名 (major:minor)Address: 内存开始地址Kbytes: 占用内存的字节数(KB)RSS: 保留内存的字节数(KB)Dirty: 脏页的字节数(包括共享和私有的)(KB)Mode: 内存的权限:read、write、execute、shared、private (写时复制)Mapping: 占用内存的文件、或[anon](分配的内存)、或[stack](堆栈)Offset: 文件偏移Device: 设备名 (major:minor)Kbytes: 占用内存的字节数(KB)RSS: 保留内存的字节数(KB)Dirty: 脏页的字节数(包括共享和私有的)(KB)Mode: 内存的权限:read、write、execute、shared、private (写时复制)Mapping: 占用内存的文件、或[anon](分配的内存)、或[stack](堆栈)Offset: 文件偏移Device: 设备名 (major:minor)RSS: 保留内存的字节数(KB)Dirty: 脏页的字节数(包括共享和私有的)(KB)Mode: 内存的权限:read、write、execute、shared、private (写时复制)Mapping: 占用内存的文件、或[anon](分配的内存)、或[stack](堆栈)Offset: 文件偏移Device: 设备名 (major:minor)Dirty: 脏页的字节数(包括共享和私有的)(KB)Mode: 内存的权限:read、write、execute、shared、private (写时复制)Mapping: 占用内存的文件、或[anon](分配的内存)、或[stack](堆栈)Offset: 文件偏移Device: 设备名 (major:minor)pmap说明Address: 内存开始地址Kbytes: 占用内存的字节数(KB)RSS: 保留内存的字节数(KB)Dirty: 脏页的字节数(包括共享和私有的)(KB)Mode: 内存的权限:read、write、execute、shared、private (写时复制)Mapping: 占用内存的文件、或[anon](分配的内存)、或[stack](堆栈)Offset: 文件偏移Device: 设备名 (major:minor)pmap说明Address: 内存开始地址Kbytes: 占用内存的字节数(KB)RSS: 保留内存的字节数(KB)Dirty: 脏页的字节数(包括共享和私有的)(KB)Mode: 内存的权限:read、write、execute、shared、private (写时复制)Mapping: 占用内存的文件、或[anon](分配的内存)、或[stack](堆栈)Offset: 文件偏移Device: 设备名 (major:minor)Address: 内存开始地址Kbytes: 占用内存的字节数(KB)RSS: 保留内存的字节数(KB)Dirty: 脏页的字节数(包括共享和私有的)(KB)Mode: 内存的权限:read、write、execute、shared、private (写时复制)Mapping: 占用内存的文件、或[anon](分配的内存)、或[stack](堆栈)Offset: 文件偏移Device: 设备名 (major:minor)pmap说明Address: 内存开始地址Kbytes: 占用内存的字节数(KB)RSS: 保留内存的字节数(KB)Dirty: 脏页的字节数(包括共享和私有的)(KB)Mode: 内存的权限:read、write、execute、shared、private (写时复制)Mapping: 占用内存的文件、或[anon](分配的内存)、或[stack](堆栈)Offset: 文件偏移Device: 设备名 (major:minor)pmap说明Address: 内存开始地址Kbytes: 占用内存的字节数(KB)RSS: 保留内存的字节数(KB)Dirty: 脏页的字节数(包括共享和私有的)(KB)Mode: 内存的权限:read、write、execute、shared、private (写时复制)Mapping: 占用内存的文件、或[anon](分配的内存)、或[stack](堆栈)Offset: 文件偏移Device: 设备名 (major:minor)Address: 内存开始地址Kbytes: 占用内存的字节数(KB)RSS: 保留内存的字节数(KB)Dirty: 脏页的字节数(包括共享和私有的)(KB)Mode: 内存的权限:read、write、execute、shared、private (写时复制)Mapping: 占用内存的文件、或[anon](分配的内存)、或[stack](堆栈)Offset: 文件偏移Device: 设备名 (major:minor)Kbytes: 占用内存的字节数(KB)RSS: 保留内存的字节数(KB)Dirty: 脏页的字节数(包括共享和私有的)(KB)Mode: 内存的权限:read、write、execute、shared、private (写时复制)Mapping: 占用内存的文件、或[anon](分配的内存)、或[stack](堆栈)Offset: 文件偏移Device: 设备名 (major:minor)pmap说明Address: 内存开始地址Kbytes: 占用内存的字节数(KB)RSS: 保留内存的字节数(KB)Dirty: 脏页的字节数(包括共享和私有的)(KB)Mode: 内存的权限:read、write、execute、shared、private (写时复制)Mapping: 占用内存的文件、或[anon](分配的内存)、或[stack](堆栈)Offset: 文件偏移Device: 设备名 (major:minor)pmap说明Address: 内存开始地址Kbytes: 占用内存的字节数(KB)RSS: 保留内存的字节数(KB)Dirty: 脏页的字节数(包括共享和私有的)(KB)Mode: 内存的权限:read、write、execute、shared、private (写时复制)Mapping: 占用内存的文件、或[anon](分配的内存)、或[stack](堆栈)Offset: 文件偏移Device: 设备名 (major:minor)Address: 内存开始地址Kbytes: 占用内存的字节数(KB)RSS: 保留内存的字节数(KB)Dirty: 脏页的字节数(包括共享和私有的)(KB)Mode: 内存的权限:read、write、execute、shared、private (写时复制)Mapping: 占用内存的文件、或[anon](分配的内存)、或[stack](堆栈)Offset: 文件偏移Device: 设备名 (major:minor)pmap说明Address: 内存开始地址Kbytes: 占用内存的字节数(KB)RSS: 保留内存的字节数(KB)Dirty: 脏页的字节数(包括共享和私有的)(KB)Mode: 内存的权限:read、write、execute、shared、private (写时复制)Mapping: 占用内存的文件、或[anon](分配的内存)、或[stack](堆栈)Offset: 文件偏移Device: 设备名 (major:minor)pmap说明Address: 内存开始地址Kbytes: 占用内存的字节数(KB)RSS: 保留内存的字节数(KB)Dirty: 脏页的字节数(包括共享和私有的)(KB)Mode: 内存的权限:read、write、execute、shared、private (写时复制)Mapping: 占用内存的文件、或[anon](分配的内存)、或[stack](堆栈)Offset: 文件偏移Device: 设备名 (major:minor)Address: 内存开始地址Kbytes: 占用内存的字节数(KB)RSS: 保留内存的字节数(KB)Dirty: 脏页的字节数(包括共享和私有的)(KB)Mode: 内存的权限:read、write、execute、shared、private (写时复制)Mapping: 占用内存的文件、或[anon](分配的内存)、或[stack](堆栈)Offset: 文件偏移Device: 设备名 (major:minor)Kbytes: 占用内存的字节数(KB)RSS: 保留内存的字节数(KB)Dirty: 脏页的字节数(包括共享和私有的)(KB)Mode: 内存的权限:read、write、execute、shared、private (写时复制)Mapping: 占用内存的文件、或[anon](分配的内存)、或[stack](堆栈)Offset: 文件偏移Device: 设备名 (major:minor)RSS: 保留内存的字节数(KB)Dirty: 脏页的字节数(包括共享和私有的)(KB)Mode: 内存的权限:read、write、execute、shared、private (写时复制)Mapping: 占用内存的文件、或[anon](分配的内存)、或[stack](堆栈)Offset: 文件偏移Device: 设备名 (major:minor)pmap说明Address: 内存开始地址Kbytes: 占用内存的字节数(KB)RSS: 保留内存的字节数(KB)Dirty: 脏页的字节数(包括共享和私有的)(KB)Mode: 内存的权限:read、write、execute、shared、private (写时复制)Mapping: 占用内存的文件、或[anon](分配的内存)、或[stack](堆栈)Offset: 文件偏移Device: 设备名 (major:minor)pmap说明Address: 内存开始地址Kbytes: 占用内存的字节数(KB)RSS: 保留内存的字节数(KB)Dirty: 脏页的字节数(包括共享和私有的)(KB)Mode: 内存的权限:read、write、execute、shared、private (写时复制)Mapping: 占用内存的文件、或[anon](分配的内存)、或[stack](堆栈)Offset: 文件偏移Device: 设备名 (major:minor)Address: 内存开始地址Kbytes: 占用内存的字节数(KB)RSS: 保留内存的字节数(KB)Dirty: 脏页的字节数(包括共享和私有的)(KB)Mode: 内存的权限:read、write、execute、shared、private (写时复制)Mapping: 占用内存的文件、或[anon](分配的内存)、或[stack](堆栈)Offset: 文件偏移Device: 设备名 (major:minor)pmap说明Address: 内存开始地址Kbytes: 占用内存的字节数(KB)RSS: 保留内存的字节数(KB)Dirty: 脏页的字节数(包括共享和私有的)(KB)Mode: 内存的权限:read、write、execute、shared、private (写时复制)Mapping: 占用内存的文件、或[anon](分配的内存)、或[stack](堆栈)Offset: 文件偏移Device: 设备名 (major:minor)pmap说明Address: 内存开始地址Kbytes: 占用内存的字节数(KB)RSS: 保留内存的字节数(KB)Dirty: 脏页的字节数(包括共享和私有的)(KB)Mode: 内存的权限:read、write、execute、shared、private (写时复制)Mapping: 占用内存的文件、或[anon](分配的内存)、或[stack](堆栈)Offset: 文件偏移Device: 设备名 (major:minor)Address: 内存开始地址Kbytes: 占用内存的字节数(KB)RSS: 保留内存的字节数(KB)Dirty: 脏页的字节数(包括共享和私有的)(KB)Mode: 内存的权限:read、write、execute、shared、private (写时复制)Mapping: 占用内存的文件、或[anon](分配的内存)、或[stack](堆栈)Offset: 文件偏移Device: 设备名 (major:minor)Kbytes: 占用内存的字节数(KB)RSS: 保留内存的字节数(KB)Dirty: 脏页的字节数(包括共享和私有的)(KB)Mode: 内存的权限:read、write、execute、shared、private (写时复制)Mapping: 占用内存的文件、或[anon](分配的内存)、或[stack](堆栈)Offset: 文件偏移Device: 设备名 (major:minor)pmap说明Address: 内存开始地址Kbytes: 占用内存的字节数(KB)RSS: 保留内存的字节数(KB)Dirty: 脏页的字节数(包括共享和私有的)(KB)Mode: 内存的权限:read、write、execute、shared、private (写时复制)Mapping: 占用内存的文件、或[anon](分配的内存)、或[stack](堆栈)Offset: 文件偏移Device: 设备名 (major:minor)pmap说明Address: 内存开始地址Kbytes: 占用内存的字节数(KB)RSS: 保留内存的字节数(KB)Dirty: 脏页的字节数(包括共享和私有的)(KB)Mode: 内存的权限:read、write、execute、shared、private (写时复制)Mapping: 占用内存的文件、或[anon](分配的内存)、或[stack](堆栈)Offset: 文件偏移Device: 设备名 (major:minor)Address: 内存开始地址Kbytes: 占用内存的字节数(KB)RSS: 保留内存的字节数(KB)Dirty: 脏页的字节数(包括共享和私有的)(KB)Mode: 内存的权限:read、write、execute、shared、private (写时复制)Mapping: 占用内存的文件、或[anon](分配的内存)、或[stack](堆栈)Offset: 文件偏移Device: 设备名 (major:minor)pmap说明Address: 内存开始地址Kbytes: 占用内存的字节数(KB)RSS: 保留内存的字节数(KB)Dirty: 脏页的字节数(包括共享和私有的)(KB)Mode: 内存的权限:read、write、execute、shared、private (写时复制)Mapping: 占用内存的文件、或[anon](分配的内存)、或[stack](堆栈)Offset: 文件偏移Device: 设备名 (major:minor)pmap说明Address: 内存开始地址Kbytes: 占用内存的字节数(KB)RSS: 保留内存的字节数(KB)Dirty: 脏页的字节数(包括共享和私有的)(KB)Mode: 内存的权限:read、write、execute、shared、private (写时复制)Mapping: 占用内存的文件、或[anon](分配的内存)、或[stack](堆栈)Offset: 文件偏移Device: 设备名 (major:minor)Address: 内存开始地址Kbytes: 占用内存的字节数(KB)RSS: 保留内存的字节数(KB)Dirty: 脏页的字节数(包括共享和私有的)(KB)Mode: 内存的权限:read、write、execute、shared、private (写时复制)Mapping: 占用内存的文件、或[anon](分配的内存)、或[stack](堆栈)Offset: 文件偏移Device: 设备名 (major:minor)Kbytes: 占用内存的字节数(KB)RSS: 保留内存的字节数(KB)Dirty: 脏页的字节数(包括共享和私有的)(KB)Mode: 内存的权限:read、write、execute、shared、private (写时复制)Mapping: 占用内存的文件、或[anon](分配的内存)、或[stack](堆栈)Offset: 文件偏移Device: 设备名 (major:minor)RSS: 保留内存的字节数(KB)Dirty: 脏页的字节数(包括共享和私有的)(KB)Mode: 内存的权限:read、write、execute、shared、private (写时复制)Mapping: 占用内存的文件、或[anon](分配的内存)、或[stack](堆栈)Offset: 文件偏移Device: 设备名 (major:minor)Dirty: 脏页的字节数(包括共享和私有的)(KB)Mode: 内存的权限:read、write、execute、shared、private (写时复制)Mapping: 占用内存的文件、或[anon](分配的内存)、或[stack](堆栈)Offset: 文件偏移Device: 设备名 (major:minor)Mode: 内存的权限:read、write、execute、shared、private (写时复制)Mapping: 占用内存的文件、或[anon](分配的内存)、或[stack](堆栈)Offset: 文件偏移Device: 设备名 (major:minor)Mapping: 占用内存的文件、或[anon](分配的内存)、或[stack](堆栈)Offset: 文件偏移Device: 设备名 (major:minor)pmap说明Address: 内存开始地址Kbytes: 占用内存的字节数(KB)RSS: 保留内存的字节数(KB)Dirty: 脏页的字节数(包括共享和私有的)(KB)Mode: 内存的权限:read、write、execute、shared、private (写时复制)Mapping: 占用内存的文件、或[anon](分配的内存)、或[stack](堆栈)Offset: 文件偏移Device: 设备名 (major:minor)pmap说明Address: 内存开始地址Kbytes: 占用内存的字节数(KB)RSS: 保留内存的字节数(KB)Dirty: 脏页的字节数(包括共享和私有的)(KB)Mode: 内存的权限:read、write、execute、shared、private (写时复制)Mapping: 占用内存的文件、或[anon](分配的内存)、或[stack](堆栈)Offset: 文件偏移Device: 设备名 (major:minor)Address: 内存开始地址Kbytes: 占用内存的字节数(KB)RSS: 保留内存的字节数(KB)Dirty: 脏页的字节数(包括共享和私有的)(KB)Mode: 内存的权限:read、write、execute、shared、private (写时复制)Mapping: 占用内存的文件、或[anon](分配的内存)、或[stack](堆栈)Offset: 文件偏移Device: 设备名 (major:minor)pmap说明Address: 内存开始地址Kbytes: 占用内存的字节数(KB)RSS: 保留内存的字节数(KB)Dirty: 脏页的字节数(包括共享和私有的)(KB)Mode: 内存的权限:read、write、execute、shared、private (写时复制)Mapping: 占用内存的文件、或[anon](分配的内存)、或[stack](堆栈)Offset: 文件偏移Device: 设备名 (major:minor)pmap说明Address: 内存开始地址Kbytes: 占用内存的字节数(KB)RSS: 保留内存的字节数(KB)Dirty: 脏页的字节数(包括共享和私有的)(KB)Mode: 内存的权限:read、write、execute、shared、private (写时复制)Mapping: 占用内存的文件、或[anon](分配的内存)、或[stack](堆栈)Offset: 文件偏移Device: 设备名 (major:minor)Address: 内存开始地址Kbytes: 占用内存的字节数(KB)RSS: 保留内存的字节数(KB)Dirty: 脏页的字节数(包括共享和私有的)(KB)Mode: 内存的权限:read、write、execute、shared、private (写时复制)Mapping: 占用内存的文件、或[anon](分配的内存)、或[stack](堆栈)Offset: 文件偏移Device: 设备名 (major:minor)Kbytes: 占用内存的字节数(KB)RSS: 保留内存的字节数(KB)Dirty: 脏页的字节数(包括共享和私有的)(KB)Mode: 内存的权限:read、write、execute、shared、private (写时复制)Mapping: 占用内存的文件、或[anon](分配的内存)、或[stack](堆栈)Offset: 文件偏移Device: 设备名 (major:minor)pmap说明Address: 内存开始地址Kbytes: 占用内存的字节数(KB)RSS: 保留内存的字节数(KB)Dirty: 脏页的字节数(包括共享和私有的)(KB)Mode: 内存的权限:read、write、execute、shared、private (写时复制)Mapping: 占用内存的文件、或[anon](分配的内存)、或[stack](堆栈)Offset: 文件偏移Device: 设备名 (major:minor)pmap说明Address: 内存开始地址Kbytes: 占用内存的字节数(KB)RSS: 保留内存的字节数(KB)Dirty: 脏页的字节数(包括共享和私有的)(KB)Mode: 内存的权限:read、write、execute、shared、private (写时复制)Mapping: 占用内存的文件、或[anon](分配的内存)、或[stack](堆栈)Offset: 文件偏移Device: 设备名 (major:minor)Address: 内存开始地址Kbytes: 占用内存的字节数(KB)RSS: 保留内存的字节数(KB)Dirty: 脏页的字节数(包括共享和私有的)(KB)Mode: 内存的权限:read、write、execute、shared、private (写时复制)Mapping: 占用内存的文件、或[anon](分配的内存)、或[stack](堆栈)Offset: 文件偏移Device: 设备名 (major:minor)pmap说明Address: 内存开始地址Kbytes: 占用内存的字节数(KB)RSS: 保留内存的字节数(KB)Dirty: 脏页的字节数(包括共享和私有的)(KB)Mode: 内存的权限:read、write、execute、shared、private (写时复制)Mapping: 占用内存的文件、或[anon](分配的内存)、或[stack](堆栈)Offset: 文件偏移Device: 设备名 (major:minor)pmap说明Address: 内存开始地址Kbytes: 占用内存的字节数(KB)RSS: 保留内存的字节数(KB)Dirty: 脏页的字节数(包括共享和私有的)(KB)Mode: 内存的权限:read、write、execute、shared、private (写时复制)Mapping: 占用内存的文件、或[anon](分配的内存)、或[stack](堆栈)Offset: 文件偏移Device: 设备名 (major:minor)Address: 内存开始地址Kbytes: 占用内存的字节数(KB)RSS: 保留内存的字节数(KB)Dirty: 脏页的字节数(包括共享和私有的)(KB)Mode: 内存的权限:read、write、execute、shared、private (写时复制)Mapping: 占用内存的文件、或[anon](分配的内存)、或[stack](堆栈)Offset: 文件偏移Device: 设备名 (major:minor)Kbytes: 占用内存的字节数(KB)RSS: 保留内存的字节数(KB)Dirty: 脏页的字节数(包括共享和私有的)(KB)Mode: 内存的权限:read、write、execute、shared、private (写时复制)Mapping: 占用内存的文件、或[anon](分配的内存)、或[stack](堆栈)Offset: 文件偏移Device: 设备名 (major:minor)RSS: 保留内存的字节数(KB)Dirty: 脏页的字节数(包括共享和私有的)(KB)Mode: 内存的权限:read、write、execute、shared、private (写时复制)Mapping: 占用内存的文件、或[anon](分配的内存)、或[stack](堆栈)Offset: 文件偏移Device: 设备名 (major:minor)pmap说明Address: 内存开始地址Kbytes: 占用内存的字节数(KB)RSS: 保留内存的字节数(KB)Dirty: 脏页的字节数(包括共享和私有的)(KB)Mode: 内存的权限:read、write、execute、shared、private (写时复制)Mapping: 占用内存的文件、或[anon](分配的内存)、或[stack](堆栈)Offset: 文件偏移Device: 设备名 (major:minor)pmap说明Address: 内存开始地址Kbytes: 占用内存的字节数(KB)RSS: 保留内存的字节数(KB)Dirty: 脏页的字节数(包括共享和私有的)(KB)Mode: 内存的权限:read、write、execute、shared、private (写时复制)Mapping: 占用内存的文件、或[anon](分配的内存)、或[stack](堆栈)Offset: 文件偏移Device: 设备名 (major:minor)Address: 内存开始地址Kbytes: 占用内存的字节数(KB)RSS: 保留内存的字节数(KB)Dirty: 脏页的字节数(包括共享和私有的)(KB)Mode: 内存的权限:read、write、execute、shared、private (写时复制)Mapping: 占用内存的文件、或[anon](分配的内存)、或[stack](堆栈)Offset: 文件偏移Device: 设备名 (major:minor)pmap说明Address: 内存开始地址Kbytes: 占用内存的字节数(KB)RSS: 保留内存的字节数(KB)Dirty: 脏页的字节数(包括共享和私有的)(KB)Mode: 内存的权限:read、write、execute、shared、private (写时复制)Mapping: 占用内存的文件、或[anon](分配的内存)、或[stack](堆栈)Offset: 文件偏移Device: 设备名 (major:minor)pmap说明Address: 内存开始地址Kbytes: 占用内存的字节数(KB)RSS: 保留内存的字节数(KB)Dirty: 脏页的字节数(包括共享和私有的)(KB)Mode: 内存的权限:read、write、execute、shared、private (写时复制)Mapping: 占用内存的文件、或[anon](分配的内存)、或[stack](堆栈)Offset: 文件偏移Device: 设备名 (major:minor)Address: 内存开始地址Kbytes: 占用内存的字节数(KB)RSS: 保留内存的字节数(KB)Dirty: 脏页的字节数(包括共享和私有的)(KB)Mode: 内存的权限:read、write、execute、shared、private (写时复制)Mapping: 占用内存的文件、或[anon](分配的内存)、或[stack](堆栈)Offset: 文件偏移Device: 设备名 (major:minor)Kbytes: 占用内存的字节数(KB)RSS: 保留内存的字节数(KB)Dirty: 脏页的字节数(包括共享和私有的)(KB)Mode: 内存的权限:read、write、execute、shared、private (写时复制)Mapping: 占用内存的文件、或[anon](分配的内存)、或[stack](堆栈)Offset: 文件偏移Device: 设备名 (major:minor)pmap说明Address: 内存开始地址Kbytes: 占用内存的字节数(KB)RSS: 保留内存的字节数(KB)Dirty: 脏页的字节数(包括共享和私有的)(KB)Mode: 内存的权限:read、write、execute、shared、private (写时复制)Mapping: 占用内存的文件、或[anon](分配的内存)、或[stack](堆栈)Offset: 文件偏移Device: 设备名 (major:minor)pmap说明Address: 内存开始地址Kbytes: 占用内存的字节数(KB)RSS: 保留内存的字节数(KB)Dirty: 脏页的字节数(包括共享和私有的)(KB)Mode: 内存的权限:read、write、execute、shared、private (写时复制)Mapping: 占用内存的文件、或[anon](分配的内存)、或[stack](堆栈)Offset: 文件偏移Device: 设备名 (major:minor)Address: 内存开始地址Kbytes: 占用内存的字节数(KB)RSS: 保留内存的字节数(KB)Dirty: 脏页的字节数(包括共享和私有的)(KB)Mode: 内存的权限:read、write、execute、shared、private (写时复制)Mapping: 占用内存的文件、或[anon](分配的内存)、或[stack](堆栈)Offset: 文件偏移Device: 设备名 (major:minor)pmap说明Address: 内存开始地址Kbytes: 占用内存的字节数(KB)RSS: 保留内存的字节数(KB)Dirty: 脏页的字节数(包括共享和私有的)(KB)Mode: 内存的权限:read、write、execute、shared、private (写时复制)Mapping: 占用内存的文件、或[anon](分配的内存)、或[stack](堆栈)Offset: 文件偏移Device: 设备名 (major:minor)pmap说明Address: 内存开始地址Kbytes: 占用内存的字节数(KB)RSS: 保留内存的字节数(KB)Dirty: 脏页的字节数(包括共享和私有的)(KB)Mode: 内存的权限:read、write、execute、shared、private (写时复制)Mapping: 占用内存的文件、或[anon](分配的内存)、或[stack](堆栈)Offset: 文件偏移Device: 设备名 (major:minor)Address: 内存开始地址Kbytes: 占用内存的字节数(KB)RSS: 保留内存的字节数(KB)Dirty: 脏页的字节数(包括共享和私有的)(KB)Mode: 内存的权限:read、write、execute、shared、private (写时复制)Mapping: 占用内存的文件、或[anon](分配的内存)、或[stack](堆栈)Offset: 文件偏移Device: 设备名 (major:minor)Kbytes: 占用内存的字节数(KB)RSS: 保留内存的字节数(KB)Dirty: 脏页的字节数(包括共享和私有的)(KB)Mode: 内存的权限:read、write、execute、shared、private (写时复制)Mapping: 占用内存的文件、或[anon](分配的内存)、或[stack](堆栈)Offset: 文件偏移Device: 设备名 (major:minor)RSS: 保留内存的字节数(KB)Dirty: 脏页的字节数(包括共享和私有的)(KB)Mode: 内存的权限:read、write、execute、shared、private (写时复制)Mapping: 占用内存的文件、或[anon](分配的内存)、或[stack](堆栈)Offset: 文件偏移Device: 设备名 (major:minor)Dirty: 脏页的字节数(包括共享和私有的)(KB)Mode: 内存的权限:read、write、execute、shared、private (写时复制)Mapping: 占用内存的文件、或[anon](分配的内存)、或[stack](堆栈)Offset: 文件偏移Device: 设备名 (major:minor)pmap说明Address: 内存开始地址Kbytes: 占用内存的字节数(KB)RSS: 保留内存的字节数(KB)Dirty: 脏页的字节数(包括共享和私有的)(KB)Mode: 内存的权限:read、write、execute、shared、private (写时复制)Mapping: 占用内存的文件、或[anon](分配的内存)、或[stack](堆栈)Offset: 文件偏移Device: 设备名 (major:minor)pmap说明Address: 内存开始地址Kbytes: 占用内存的字节数(KB)RSS: 保留内存的字节数(KB)Dirty: 脏页的字节数(包括共享和私有的)(KB)Mode: 内存的权限:read、write、execute、shared、private (写时复制)Mapping: 占用内存的文件、或[anon](分配的内存)、或[stack](堆栈)Offset: 文件偏移Device: 设备名 (major:minor)Address: 内存开始地址Kbytes: 占用内存的字节数(KB)RSS: 保留内存的字节数(KB)Dirty: 脏页的字节数(包括共享和私有的)(KB)Mode: 内存的权限:read、write、execute、shared、private (写时复制)Mapping: 占用内存的文件、或[anon](分配的内存)、或[stack](堆栈)Offset: 文件偏移Device: 设备名 (major:minor)pmap说明Address: 内存开始地址Kbytes: 占用内存的字节数(KB)RSS: 保留内存的字节数(KB)Dirty: 脏页的字节数(包括共享和私有的)(KB)Mode: 内存的权限:read、write、execute、shared、private (写时复制)Mapping: 占用内存的文件、或[anon](分配的内存)、或[stack](堆栈)Offset: 文件偏移Device: 设备名 (major:minor)pmap说明Address: 内存开始地址Kbytes: 占用内存的字节数(KB)RSS: 保留内存的字节数(KB)Dirty: 脏页的字节数(包括共享和私有的)(KB)Mode: 内存的权限:read、write、execute、shared、private (写时复制)Mapping: 占用内存的文件、或[anon](分配的内存)、或[stack](堆栈)Offset: 文件偏移Device: 设备名 (major:minor)Address: 内存开始地址Kbytes: 占用内存的字节数(KB)RSS: 保留内存的字节数(KB)Dirty: 脏页的字节数(包括共享和私有的)(KB)Mode: 内存的权限:read、write、execute、shared、private (写时复制)Mapping: 占用内存的文件、或[anon](分配的内存)、或[stack](堆栈)Offset: 文件偏移Device: 设备名 (major:minor)Kbytes: 占用内存的字节数(KB)RSS: 保留内存的字节数(KB)Dirty: 脏页的字节数(包括共享和私有的)(KB)Mode: 内存的权限:read、write、execute、shared、private (写时复制)Mapping: 占用内存的文件、或[anon](分配的内存)、或[stack](堆栈)Offset: 文件偏移Device: 设备名 (major:minor)pmap说明Address: 内存开始地址Kbytes: 占用内存的字节数(KB)RSS: 保留内存的字节数(KB)Dirty: 脏页的字节数(包括共享和私有的)(KB)Mode: 内存的权限:read、write、execute、shared、private (写时复制)Mapping: 占用内存的文件、或[anon](分配的内存)、或[stack](堆栈)Offset: 文件偏移Device: 设备名 (major:minor)pmap说明Address: 内存开始地址Kbytes: 占用内存的字节数(KB)RSS: 保留内存的字节数(KB)Dirty: 脏页的字节数(包括共享和私有的)(KB)Mode: 内存的权限:read、write、execute、shared、private (写时复制)Mapping: 占用内存的文件、或[anon](分配的内存)、或[stack](堆栈)Offset: 文件偏移Device: 设备名 (major:minor)Address: 内存开始地址Kbytes: 占用内存的字节数(KB)RSS: 保留内存的字节数(KB)Dirty: 脏页的字节数(包括共享和私有的)(KB)Mode: 内存的权限:read、write、execute、shared、private (写时复制)Mapping: 占用内存的文件、或[anon](分配的内存)、或[stack](堆栈)Offset: 文件偏移Device: 设备名 (major:minor)pmap说明Address: 内存开始地址Kbytes: 占用内存的字节数(KB)RSS: 保留内存的字节数(KB)Dirty: 脏页的字节数(包括共享和私有的)(KB)Mode: 内存的权限:read、write、execute、shared、private (写时复制)Mapping: 占用内存的文件、或[anon](分配的内存)、或[stack](堆栈)Offset: 文件偏移Device: 设备名 (major:minor)pmap说明Address: 内存开始地址Kbytes: 占用内存的字节数(KB)RSS: 保留内存的字节数(KB)Dirty: 脏页的字节数(包括共享和私有的)(KB)Mode: 内存的权限:read、write、execute、shared、private (写时复制)Mapping: 占用内存的文件、或[anon](分配的内存)、或[stack](堆栈)Offset: 文件偏移Device: 设备名 (major:minor)Address: 内存开始地址Kbytes: 占用内存的字节数(KB)RSS: 保留内存的字节数(KB)Dirty: 脏页的字节数(包括共享和私有的)(KB)Mode: 内存的权限:read、write、execute、shared、private (写时复制)Mapping: 占用内存的文件、或[anon](分配的内存)、或[stack](堆栈)Offset: 文件偏移Device: 设备名 (major:minor)Kbytes: 占用内存的字节数(KB)RSS: 保留内存的字节数(KB)Dirty: 脏页的字节数(包括共享和私有的)(KB)Mode: 内存的权限:read、write、execute、shared、private (写时复制)Mapping: 占用内存的文件、或[anon](分配的内存)、或[stack](堆栈)Offset: 文件偏移Device: 设备名 (major:minor)RSS: 保留内存的字节数(KB)Dirty: 脏页的字节数(包括共享和私有的)(KB)Mode: 内存的权限:read、write、execute、shared、private (写时复制)Mapping: 占用内存的文件、或[anon](分配的内存)、或[stack](堆栈)Offset: 文件偏移Device: 设备名 (major:minor)pmap说明Address: 内存开始地址Kbytes: 占用内存的字节数(KB)RSS: 保留内存的字节数(KB)Dirty: 脏页的字节数(包括共享和私有的)(KB)Mode: 内存的权限:read、write、execute、shared、private (写时复制)Mapping: 占用内存的文件、或[anon](分配的内存)、或[stack](堆栈)Offset: 文件偏移Device: 设备名 (major:minor)pmap说明Address: 内存开始地址Kbytes: 占用内存的字节数(KB)RSS: 保留内存的字节数(KB)Dirty: 脏页的字节数(包括共享和私有的)(KB)Mode: 内存的权限:read、write、execute、shared、private (写时复制)Mapping: 占用内存的文件、或[anon](分配的内存)、或[stack](堆栈)Offset: 文件偏移Device: 设备名 (major:minor)Address: 内存开始地址Kbytes: 占用内存的字节数(KB)RSS: 保留内存的字节数(KB)Dirty: 脏页的字节数(包括共享和私有的)(KB)Mode: 内存的权限:read、write、execute、shared、private (写时复制)Mapping: 占用内存的文件、或[anon](分配的内存)、或[stack](堆栈)Offset: 文件偏移Device: 设备名 (major:minor)pmap说明Address: 内存开始地址Kbytes: 占用内存的字节数(KB)RSS: 保留内存的字节数(KB)Dirty: 脏页的字节数(包括共享和私有的)(KB)Mode: 内存的权限:read、write、execute、shared、private (写时复制)Mapping: 占用内存的文件、或[anon](分配的内存)、或[stack](堆栈)Offset: 文件偏移Device: 设备名 (major:minor)pmap说明Address: 内存开始地址Kbytes: 占用内存的字节数(KB)RSS: 保留内存的字节数(KB)Dirty: 脏页的字节数(包括共享和私有的)(KB)Mode: 内存的权限:read、write、execute、shared、private (写时复制)Mapping: 占用内存的文件、或[anon](分配的内存)、或[stack](堆栈)Offset: 文件偏移Device: 设备名 (major:minor)Address: 内存开始地址Kbytes: 占用内存的字节数(KB)RSS: 保留内存的字节数(KB)Dirty: 脏页的字节数(包括共享和私有的)(KB)Mode: 内存的权限:read、write、execute、shared、private (写时复制)Mapping: 占用内存的文件、或[anon](分配的内存)、或[stack](堆栈)Offset: 文件偏移Device: 设备名 (major:minor)Kbytes: 占用内存的字节数(KB)RSS: 保留内存的字节数(KB)Dirty: 脏页的字节数(包括共享和私有的)(KB)Mode: 内存的权限:read、write、execute、shared、private (写时复制)Mapping: 占用内存的文件、或[anon](分配的内存)、或[stack](堆栈)Offset: 文件偏移Device: 设备名 (major:minor)pmap说明Address: 内存开始地址Kbytes: 占用内存的字节数(KB)RSS: 保留内存的字节数(KB)Dirty: 脏页的字节数(包括共享和私有的)(KB)Mode: 内存的权限:read、write、execute、shared、private (写时复制)Mapping: 占用内存的文件、或[anon](分配的内存)、或[stack](堆栈)Offset: 文件偏移Device: 设备名 (major:minor)pmap说明Address: 内存开始地址Kbytes: 占用内存的字节数(KB)RSS: 保留内存的字节数(KB)Dirty: 脏页的字节数(包括共享和私有的)(KB)Mode: 内存的权限:read、write、execute、shared、private (写时复制)Mapping: 占用内存的文件、或[anon](分配的内存)、或[stack](堆栈)Offset: 文件偏移Device: 设备名 (major:minor)Address: 内存开始地址Kbytes: 占用内存的字节数(KB)RSS: 保留内存的字节数(KB)Dirty: 脏页的字节数(包括共享和私有的)(KB)Mode: 内存的权限:read、write、execute、shared、private (写时复制)Mapping: 占用内存的文件、或[anon](分配的内存)、或[stack](堆栈)Offset: 文件偏移Device: 设备名 (major:minor)pmap说明Address: 内存开始地址Kbytes: 占用内存的字节数(KB)RSS: 保留内存的字节数(KB)Dirty: 脏页的字节数(包括共享和私有的)(KB)Mode: 内存的权限:read、write、execute、shared、private (写时复制)Mapping: 占用内存的文件、或[anon](分配的内存)、或[stack](堆栈)Offset: 文件偏移Device: 设备名 (major:minor)pmap说明Address: 内存开始地址Kbytes: 占用内存的字节数(KB)RSS: 保留内存的字节数(KB)Dirty: 脏页的字节数(包括共享和私有的)(KB)Mode: 内存的权限:read、write、execute、shared、private (写时复制)Mapping: 占用内存的文件、或[anon](分配的内存)、或[stack](堆栈)Offset: 文件偏移Device: 设备名 (major:minor)Address: 内存开始地址Kbytes: 占用内存的字节数(KB)RSS: 保留内存的字节数(KB)Dirty: 脏页的字节数(包括共享和私有的)(KB)Mode: 内存的权限:read、write、execute、shared、private (写时复制)Mapping: 占用内存的文件、或[anon](分配的内存)、或[stack](堆栈)Offset: 文件偏移Device: 设备名 (major:minor)Kbytes: 占用内存的字节数(KB)RSS: 保留内存的字节数(KB)Dirty: 脏页的字节数(包括共享和私有的)(KB)Mode: 内存的权限:read、write、execute、shared、private (写时复制)Mapping: 占用内存的文件、或[anon](分配的内存)、或[stack](堆栈)Offset: 文件偏移Device: 设备名 (major:minor)RSS: 保留内存的字节数(KB)Dirty: 脏页的字节数(包括共享和私有的)(KB)Mode: 内存的权限:read、write、execute、shared、private (写时复制)Mapping: 占用内存的文件、或[anon](分配的内存)、或[stack](堆栈)Offset: 文件偏移Device: 设备名 (major:minor)Dirty: 脏页的字节数(包括共享和私有的)(KB)Mode: 内存的权限:read、write、execute、shared、private (写时复制)Mapping: 占用内存的文件、或[anon](分配的内存)、或[stack](堆栈)Offset: 文件偏移Device: 设备名 (major:minor)Mode: 内存的权限:read、write、execute、shared、private (写时复制)Mapping: 占用内存的文件、或[anon](分配的内存)、或[stack](堆栈)Offset: 文件偏移Device: 设备名 (major:minor)pmap说明Address: 内存开始地址Kbytes: 占用内存的字节数(KB)RSS: 保留内存的字节数(KB)Dirty: 脏页的字节数(包括共享和私有的)(KB)Mode: 内存的权限:read、write、execute、shared、private (写时复制)Mapping: 占用内存的文件、或[anon](分配的内存)、或[stack](堆栈)Offset: 文件偏移Device: 设备名 (major:minor)pmap说明Address: 内存开始地址Kbytes: 占用内存的字节数(KB)RSS: 保留内存的字节数(KB)Dirty: 脏页的字节数(包括共享和私有的)(KB)Mode: 内存的权限:read、write、execute、shared、private (写时复制)Mapping: 占用内存的文件、或[anon](分配的内存)、或[stack](堆栈)Offset: 文件偏移Device: 设备名 (major:minor)Address: 内存开始地址Kbytes: 占用内存的字节数(KB)RSS: 保留内存的字节数(KB)Dirty: 脏页的字节数(包括共享和私有的)(KB)Mode: 内存的权限:read、write、execute、shared、private (写时复制)Mapping: 占用内存的文件、或[anon](分配的内存)、或[stack](堆栈)Offset: 文件偏移Device: 设备名 (major:minor)pmap说明Address: 内存开始地址Kbytes: 占用内存的字节数(KB)RSS: 保留内存的字节数(KB)Dirty: 脏页的字节数(包括共享和私有的)(KB)Mode: 内存的权限:read、write、execute、shared、private (写时复制)Mapping: 占用内存的文件、或[anon](分配的内存)、或[stack](堆栈)Offset: 文件偏移Device: 设备名 (major:minor)pmap说明Address: 内存开始地址Kbytes: 占用内存的字节数(KB)RSS: 保留内存的字节数(KB)Dirty: 脏页的字节数(包括共享和私有的)(KB)Mode: 内存的权限:read、write、execute、shared、private (写时复制)Mapping: 占用内存的文件、或[anon](分配的内存)、或[stack](堆栈)Offset: 文件偏移Device: 设备名 (major:minor)Address: 内存开始地址Kbytes: 占用内存的字节数(KB)RSS: 保留内存的字节数(KB)Dirty: 脏页的字节数(包括共享和私有的)(KB)Mode: 内存的权限:read、write、execute、shared、private (写时复制)Mapping: 占用内存的文件、或[anon](分配的内存)、或[stack](堆栈)Offset: 文件偏移Device: 设备名 (major:minor)Kbytes: 占用内存的字节数(KB)RSS: 保留内存的字节数(KB)Dirty: 脏页的字节数(包括共享和私有的)(KB)Mode: 内存的权限:read、write、execute、shared、private (写时复制)Mapping: 占用内存的文件、或[anon](分配的内存)、或[stack](堆栈)Offset: 文件偏移Device: 设备名 (major:minor)pmap说明Address: 内存开始地址Kbytes: 占用内存的字节数(KB)RSS: 保留内存的字节数(KB)Dirty: 脏页的字节数(包括共享和私有的)(KB)Mode: 内存的权限:read、write、execute、shared、private (写时复制)Mapping: 占用内存的文件、或[anon](分配的内存)、或[stack](堆栈)Offset: 文件偏移Device: 设备名 (major:minor)pmap说明Address: 内存开始地址Kbytes: 占用内存的字节数(KB)RSS: 保留内存的字节数(KB)Dirty: 脏页的字节数(包括共享和私有的)(KB)Mode: 内存的权限:read、write、execute、shared、private (写时复制)Mapping: 占用内存的文件、或[anon](分配的内存)、或[stack](堆栈)Offset: 文件偏移Device: 设备名 (major:minor)Address: 内存开始地址Kbytes: 占用内存的字节数(KB)RSS: 保留内存的字节数(KB)Dirty: 脏页的字节数(包括共享和私有的)(KB)Mode: 内存的权限:read、write、execute、shared、private (写时复制)Mapping: 占用内存的文件、或[anon](分配的内存)、或[stack](堆栈)Offset: 文件偏移Device: 设备名 (major:minor)pmap说明Address: 内存开始地址Kbytes: 占用内存的字节数(KB)RSS: 保留内存的字节数(KB)Dirty: 脏页的字节数(包括共享和私有的)(KB)Mode: 内存的权限:read、write、execute、shared、private (写时复制)Mapping: 占用内存的文件、或[anon](分配的内存)、或[stack](堆栈)Offset: 文件偏移Device: 设备名 (major:minor)pmap说明Address: 内存开始地址Kbytes: 占用内存的字节数(KB)RSS: 保留内存的字节数(KB)Dirty: 脏页的字节数(包括共享和私有的)(KB)Mode: 内存的权限:read、write、execute、shared、private (写时复制)Mapping: 占用内存的文件、或[anon](分配的内存)、或[stack](堆栈)Offset: 文件偏移Device: 设备名 (major:minor)Address: 内存开始地址Kbytes: 占用内存的字节数(KB)RSS: 保留内存的字节数(KB)Dirty: 脏页的字节数(包括共享和私有的)(KB)Mode: 内存的权限:read、write、execute、shared、private (写时复制)Mapping: 占用内存的文件、或[anon](分配的内存)、或[stack](堆栈)Offset: 文件偏移Device: 设备名 (major:minor)Kbytes: 占用内存的字节数(KB)RSS: 保留内存的字节数(KB)Dirty: 脏页的字节数(包括共享和私有的)(KB)Mode: 内存的权限:read、write、execute、shared、private (写时复制)Mapping: 占用内存的文件、或[anon](分配的内存)、或[stack](堆栈)Offset: 文件偏移Device: 设备名 (major:minor)RSS: 保留内存的字节数(KB)Dirty: 脏页的字节数(包括共享和私有的)(KB)Mode: 内存的权限:read、write、execute、shared、private (写时复制)Mapping: 占用内存的文件、或[anon](分配的内存)、或[stack](堆栈)Offset: 文件偏移Device: 设备名 (major:minor)pmap说明Address: 内存开始地址Kbytes: 占用内存的字节数(KB)RSS: 保留内存的字节数(KB)Dirty: 脏页的字节数(包括共享和私有的)(KB)Mode: 内存的权限:read、write、execute、shared、private (写时复制)Mapping: 占用内存的文件、或[anon](分配的内存)、或[stack](堆栈)Offset: 文件偏移Device: 设备名 (major:minor)pmap说明Address: 内存开始地址Kbytes: 占用内存的字节数(KB)RSS: 保留内存的字节数(KB)Dirty: 脏页的字节数(包括共享和私有的)(KB)Mode: 内存的权限:read、write、execute、shared、private (写时复制)Mapping: 占用内存的文件、或[anon](分配的内存)、或[stack](堆栈)Offset: 文件偏移Device: 设备名 (major:minor)Address: 内存开始地址Kbytes: 占用内存的字节数(KB)RSS: 保留内存的字节数(KB)Dirty: 脏页的字节数(包括共享和私有的)(KB)Mode: 内存的权限:read、write、execute、shared、private (写时复制)Mapping: 占用内存的文件、或[anon](分配的内存)、或[stack](堆栈)Offset: 文件偏移Device: 设备名 (major:minor)pmap说明Address: 内存开始地址Kbytes: 占用内存的字节数(KB)RSS: 保留内存的字节数(KB)Dirty: 脏页的字节数(包括共享和私有的)(KB)Mode: 内存的权限:read、write、execute、shared、private (写时复制)Mapping: 占用内存的文件、或[anon](分配的内存)、或[stack](堆栈)Offset: 文件偏移Device: 设备名 (major:minor)pmap说明Address: 内存开始地址Kbytes: 占用内存的字节数(KB)RSS: 保留内存的字节数(KB)Dirty: 脏页的字节数(包括共享和私有的)(KB)Mode: 内存的权限:read、write、execute、shared、private (写时复制)Mapping: 占用内存的文件、或[anon](分配的内存)、或[stack](堆栈)Offset: 文件偏移Device: 设备名 (major:minor)Address: 内存开始地址Kbytes: 占用内存的字节数(KB)RSS: 保留内存的字节数(KB)Dirty: 脏页的字节数(包括共享和私有的)(KB)Mode: 内存的权限:read、write、execute、shared、private (写时复制)Mapping: 占用内存的文件、或[anon](分配的内存)、或[stack](堆栈)Offset: 文件偏移Device: 设备名 (major:minor)Kbytes: 占用内存的字节数(KB)RSS: 保留内存的字节数(KB)Dirty: 脏页的字节数(包括共享和私有的)(KB)Mode: 内存的权限:read、write、execute、shared、private (写时复制)Mapping: 占用内存的文件、或[anon](分配的内存)、或[stack](堆栈)Offset: 文件偏移Device: 设备名 (major:minor)pmap说明Address: 内存开始地址Kbytes: 占用内存的字节数(KB)RSS: 保留内存的字节数(KB)Dirty: 脏页的字节数(包括共享和私有的)(KB)Mode: 内存的权限:read、write、execute、shared、private (写时复制)Mapping: 占用内存的文件、或[anon](分配的内存)、或[stack](堆栈)Offset: 文件偏移Device: 设备名 (major:minor)pmap说明Address: 内存开始地址Kbytes: 占用内存的字节数(KB)RSS: 保留内存的字节数(KB)Dirty: 脏页的字节数(包括共享和私有的)(KB)Mode: 内存的权限:read、write、execute、shared、private (写时复制)Mapping: 占用内存的文件、或[anon](分配的内存)、或[stack](堆栈)Offset: 文件偏移Device: 设备名 (major:minor)Address: 内存开始地址Kbytes: 占用内存的字节数(KB)RSS: 保留内存的字节数(KB)Dirty: 脏页的字节数(包括共享和私有的)(KB)Mode: 内存的权限:read、write、execute、shared、private (写时复制)Mapping: 占用内存的文件、或[anon](分配的内存)、或[stack](堆栈)Offset: 文件偏移Device: 设备名 (major:minor)pmap说明Address: 内存开始地址Kbytes: 占用内存的字节数(KB)RSS: 保留内存的字节数(KB)Dirty: 脏页的字节数(包括共享和私有的)(KB)Mode: 内存的权限:read、write、execute、shared、private (写时复制)Mapping: 占用内存的文件、或[anon](分配的内存)、或[stack](堆栈)Offset: 文件偏移Device: 设备名 (major:minor)pmap说明Address: 内存开始地址Kbytes: 占用内存的字节数(KB)RSS: 保留内存的字节数(KB)Dirty: 脏页的字节数(包括共享和私有的)(KB)Mode: 内存的权限:read、write、execute、shared、private (写时复制)Mapping: 占用内存的文件、或[anon](分配的内存)、或[stack](堆栈)Offset: 文件偏移Device: 设备名 (major:minor)Address: 内存开始地址Kbytes: 占用内存的字节数(KB)RSS: 保留内存的字节数(KB)Dirty: 脏页的字节数(包括共享和私有的)(KB)Mode: 内存的权限:read、write、execute、shared、private (写时复制)Mapping: 占用内存的文件、或[anon](分配的内存)、或[stack](堆栈)Offset: 文件偏移Device: 设备名 (major:minor)Kbytes: 占用内存的字节数(KB)RSS: 保留内存的字节数(KB)Dirty: 脏页的字节数(包括共享和私有的)(KB)Mode: 内存的权限:read、write、execute、shared、private (写时复制)Mapping: 占用内存的文件、或[anon](分配的内存)、或[stack](堆栈)Offset: 文件偏移Device: 设备名 (major:minor)RSS: 保留内存的字节数(KB)Dirty: 脏页的字节数(包括共享和私有的)(KB)Mode: 内存的权限:read、write、execute、shared、private (写时复制)Mapping: 占用内存的文件、或[anon](分配的内存)、或[stack](堆栈)Offset: 文件偏移Device: 设备名 (major:minor)Dirty: 脏页的字节数(包括共享和私有的)(KB)Mode: 内存的权限:read、write、execute、shared、private (写时复制)Mapping: 占用内存的文件、或[anon](分配的内存)、或[stack](堆栈)Offset: 文件偏移Device: 设备名 (major:minor)pmap说明Address: 内存开始地址Kbytes: 占用内存的字节数(KB)RSS: 保留内存的字节数(KB)Dirty: 脏页的字节数(包括共享和私有的)(KB)Mode: 内存的权限:read、write、execute、shared、private (写时复制)Mapping: 占用内存的文件、或[anon](分配的内存)、或[stack](堆栈)Offset: 文件偏移Device: 设备名 (major:minor)pmap说明Address: 内存开始地址Kbytes: 占用内存的字节数(KB)RSS: 保留内存的字节数(KB)Dirty: 脏页的字节数(包括共享和私有的)(KB)Mode: 内存的权限:read、write、execute、shared、private (写时复制)Mapping: 占用内存的文件、或[anon](分配的内存)、或[stack](堆栈)Offset: 文件偏移Device: 设备名 (major:minor)Address: 内存开始地址Kbytes: 占用内存的字节数(KB)RSS: 保留内存的字节数(KB)Dirty: 脏页的字节数(包括共享和私有的)(KB)Mode: 内存的权限:read、write、execute、shared、private (写时复制)Mapping: 占用内存的文件、或[anon](分配的内存)、或[stack](堆栈)Offset: 文件偏移Device: 设备名 (major:minor)pmap说明Address: 内存开始地址Kbytes: 占用内存的字节数(KB)RSS: 保留内存的字节数(KB)Dirty: 脏页的字节数(包括共享和私有的)(KB)Mode: 内存的权限:read、write、execute、shared、private (写时复制)Mapping: 占用内存的文件、或[anon](分配的内存)、或[stack](堆栈)Offset: 文件偏移Device: 设备名 (major:minor)pmap说明Address: 内存开始地址Kbytes: 占用内存的字节数(KB)RSS: 保留内存的字节数(KB)Dirty: 脏页的字节数(包括共享和私有的)(KB)Mode: 内存的权限:read、write、execute、shared、private (写时复制)Mapping: 占用内存的文件、或[anon](分配的内存)、或[stack](堆栈)Offset: 文件偏移Device: 设备名 (major:minor)Address: 内存开始地址Kbytes: 占用内存的字节数(KB)RSS: 保留内存的字节数(KB)Dirty: 脏页的字节数(包括共享和私有的)(KB)Mode: 内存的权限:read、write、execute、shared、private (写时复制)Mapping: 占用内存的文件、或[anon](分配的内存)、或[stack](堆栈)Offset: 文件偏移Device: 设备名 (major:minor)Kbytes: 占用内存的字节数(KB)RSS: 保留内存的字节数(KB)Dirty: 脏页的字节数(包括共享和私有的)(KB)Mode: 内存的权限:read、write、execute、shared、private (写时复制)Mapping: 占用内存的文件、或[anon](分配的内存)、或[stack](堆栈)Offset: 文件偏移Device: 设备名 (major:minor)pmap说明Address: 内存开始地址Kbytes: 占用内存的字节数(KB)RSS: 保留内存的字节数(KB)Dirty: 脏页的字节数(包括共享和私有的)(KB)Mode: 内存的权限:read、write、execute、shared、private (写时复制)Mapping: 占用内存的文件、或[anon](分配的内存)、或[stack](堆栈)Offset: 文件偏移Device: 设备名 (major:minor)pmap说明Address: 内存开始地址Kbytes: 占用内存的字节数(KB)RSS: 保留内存的字节数(KB)Dirty: 脏页的字节数(包括共享和私有的)(KB)Mode: 内存的权限:read、write、execute、shared、private (写时复制)Mapping: 占用内存的文件、或[anon](分配的内存)、或[stack](堆栈)Offset: 文件偏移Device: 设备名 (major:minor)Address: 内存开始地址Kbytes: 占用内存的字节数(KB)RSS: 保留内存的字节数(KB)Dirty: 脏页的字节数(包括共享和私有的)(KB)Mode: 内存的权限:read、write、execute、shared、private (写时复制)Mapping: 占用内存的文件、或[anon](分配的内存)、或[stack](堆栈)Offset: 文件偏移Device: 设备名 (major:minor)pmap说明Address: 内存开始地址Kbytes: 占用内存的字节数(KB)RSS: 保留内存的字节数(KB)Dirty: 脏页的字节数(包括共享和私有的)(KB)Mode: 内存的权限:read、write、execute、shared、private (写时复制)Mapping: 占用内存的文件、或[anon](分配的内存)、或[stack](堆栈)Offset: 文件偏移Device: 设备名 (major:minor)pmap说明Address: 内存开始地址Kbytes: 占用内存的字节数(KB)RSS: 保留内存的字节数(KB)Dirty: 脏页的字节数(包括共享和私有的)(KB)Mode: 内存的权限:read、write、execute、shared、private (写时复制)Mapping: 占用内存的文件、或[anon](分配的内存)、或[stack](堆栈)Offset: 文件偏移Device: 设备名 (major:minor)Address: 内存开始地址Kbytes: 占用内存的字节数(KB)RSS: 保留内存的字节数(KB)Dirty: 脏页的字节数(包括共享和私有的)(KB)Mode: 内存的权限:read、write、execute、shared、private (写时复制)Mapping: 占用内存的文件、或[anon](分配的内存)、或[stack](堆栈)Offset: 文件偏移Device: 设备名 (major:minor)Kbytes: 占用内存的字节数(KB)RSS: 保留内存的字节数(KB)Dirty: 脏页的字节数(包括共享和私有的)(KB)Mode: 内存的权限:read、write、execute、shared、private (写时复制)Mapping: 占用内存的文件、或[anon](分配的内存)、或[stack](堆栈)Offset: 文件偏移Device: 设备名 (major:minor)RSS: 保留内存的字节数(KB)Dirty: 脏页的字节数(包括共享和私有的)(KB)Mode: 内存的权限:read、write、execute、shared、private (写时复制)Mapping: 占用内存的文件、或[anon](分配的内存)、或[stack](堆栈)Offset: 文件偏移Device: 设备名 (major:minor)pmap说明Address: 内存开始地址Kbytes: 占用内存的字节数(KB)RSS: 保留内存的字节数(KB)Dirty: 脏页的字节数(包括共享和私有的)(KB)Mode: 内存的权限:read、write、execute、shared、private (写时复制)Mapping: 占用内存的文件、或[anon](分配的内存)、或[stack](堆栈)Offset: 文件偏移Device: 设备名 (major:minor)pmap说明Address: 内存开始地址Kbytes: 占用内存的字节数(KB)RSS: 保留内存的字节数(KB)Dirty: 脏页的字节数(包括共享和私有的)(KB)Mode: 内存的权限:read、write、execute、shared、private (写时复制)Mapping: 占用内存的文件、或[anon](分配的内存)、或[stack](堆栈)Offset: 文件偏移Device: 设备名 (major:minor)Address: 内存开始地址Kbytes: 占用内存的字节数(KB)RSS: 保留内存的字节数(KB)Dirty: 脏页的字节数(包括共享和私有的)(KB)Mode: 内存的权限:read、write、execute、shared、private (写时复制)Mapping: 占用内存的文件、或[anon](分配的内存)、或[stack](堆栈)Offset: 文件偏移Device: 设备名 (major:minor)pmap说明Address: 内存开始地址Kbytes: 占用内存的字节数(KB)RSS: 保留内存的字节数(KB)Dirty: 脏页的字节数(包括共享和私有的)(KB)Mode: 内存的权限:read、write、execute、shared、private (写时复制)Mapping: 占用内存的文件、或[anon](分配的内存)、或[stack](堆栈)Offset: 文件偏移Device: 设备名 (major:minor)pmap说明Address: 内存开始地址Kbytes: 占用内存的字节数(KB)RSS: 保留内存的字节数(KB)Dirty: 脏页的字节数(包括共享和私有的)(KB)Mode: 内存的权限:read、write、execute、shared、private (写时复制)Mapping: 占用内存的文件、或[anon](分配的内存)、或[stack](堆栈)Offset: 文件偏移Device: 设备名 (major:minor)Address: 内存开始地址Kbytes: 占用内存的字节数(KB)RSS: 保留内存的字节数(KB)Dirty: 脏页的字节数(包括共享和私有的)(KB)Mode: 内存的权限:read、write、execute、shared、private (写时复制)Mapping: 占用内存的文件、或[anon](分配的内存)、或[stack](堆栈)Offset: 文件偏移Device: 设备名 (major:minor)Kbytes: 占用内存的字节数(KB)RSS: 保留内存的字节数(KB)Dirty: 脏页的字节数(包括共享和私有的)(KB)Mode: 内存的权限:read、write、execute、shared、private (写时复制)Mapping: 占用内存的文件、或[anon](分配的内存)、或[stack](堆栈)Offset: 文件偏移Device: 设备名 (major:minor)pmap说明Address: 内存开始地址Kbytes: 占用内存的字节数(KB)RSS: 保留内存的字节数(KB)Dirty: 脏页的字节数(包括共享和私有的)(KB)Mode: 内存的权限:read、write、execute、shared、private (写时复制)Mapping: 占用内存的文件、或[anon](分配的内存)、或[stack](堆栈)Offset: 文件偏移Device: 设备名 (major:minor)pmap说明Address: 内存开始地址Kbytes: 占用内存的字节数(KB)RSS: 保留内存的字节数(KB)Dirty: 脏页的字节数(包括共享和私有的)(KB)Mode: 内存的权限:read、write、execute、shared、private (写时复制)Mapping: 占用内存的文件、或[anon](分配的内存)、或[stack](堆栈)Offset: 文件偏移Device: 设备名 (major:minor)Address: 内存开始地址Kbytes: 占用内存的字节数(KB)RSS: 保留内存的字节数(KB)Dirty: 脏页的字节数(包括共享和私有的)(KB)Mode: 内存的权限:read、write、execute、shared、private (写时复制)Mapping: 占用内存的文件、或[anon](分配的内存)、或[stack](堆栈)Offset: 文件偏移Device: 设备名 (major:minor)pmap说明Address: 内存开始地址Kbytes: 占用内存的字节数(KB)RSS: 保留内存的字节数(KB)Dirty: 脏页的字节数(包括共享和私有的)(KB)Mode: 内存的权限:read、write、execute、shared、private (写时复制)Mapping: 占用内存的文件、或[anon](分配的内存)、或[stack](堆栈)Offset: 文件偏移Device: 设备名 (major:minor)pmap说明Address: 内存开始地址Kbytes: 占用内存的字节数(KB)RSS: 保留内存的字节数(KB)Dirty: 脏页的字节数(包括共享和私有的)(KB)Mode: 内存的权限:read、write、execute、shared、private (写时复制)Mapping: 占用内存的文件、或[anon](分配的内存)、或[stack](堆栈)Offset: 文件偏移Device: 设备名 (major:minor)Address: 内存开始地址Kbytes: 占用内存的字节数(KB)RSS: 保留内存的字节数(KB)Dirty: 脏页的字节数(包括共享和私有的)(KB)Mode: 内存的权限:read、write、execute、shared、private (写时复制)Mapping: 占用内存的文件、或[anon](分配的内存)、或[stack](堆栈)Offset: 文件偏移Device: 设备名 (major:minor)Kbytes: 占用内存的字节数(KB)RSS: 保留内存的字节数(KB)Dirty: 脏页的字节数(包括共享和私有的)(KB)Mode: 内存的权限:read、write、execute、shared、private (写时复制)Mapping: 占用内存的文件、或[anon](分配的内存)、或[stack](堆栈)Offset: 文件偏移Device: 设备名 (major:minor)RSS: 保留内存的字节数(KB)Dirty: 脏页的字节数(包括共享和私有的)(KB)Mode: 内存的权限:read、write、execute、shared、private (写时复制)Mapping: 占用内存的文件、或[anon](分配的内存)、或[stack](堆栈)Offset: 文件偏移Device: 设备名 (major:minor)Dirty: 脏页的字节数(包括共享和私有的)(KB)Mode: 内存的权限:read、write、execute、shared、private (写时复制)Mapping: 占用内存的文件、或[anon](分配的内存)、或[stack](堆栈)Offset: 文件偏移Device: 设备名 (major:minor)Mode: 内存的权限:read、write、execute、shared、private (写时复制)Mapping: 占用内存的文件、或[anon](分配的内存)、或[stack](堆栈)Offset: 文件偏移Device: 设备名 (major:minor)Mapping: 占用内存的文件、或[anon](分配的内存)、或[stack](堆栈)Offset: 文件偏移Device: 设备名 (major:minor)Offset: 文件偏移Device: 设备名 (major:minor)pmap说明Address: 内存开始地址Kbytes: 占用内存的字节数(KB)RSS: 保留内存的字节数(KB)Dirty: 脏页的字节数(包括共享和私有的)(KB)Mode: 内存的权限:read、write、execute、shared、private (写时复制)Mapping: 占用内存的文件、或[anon](分配的内存)、或[stack](堆栈)Offset: 文件偏移Device: 设备名 (major:minor)pmap说明Address: 内存开始地址Kbytes: 占用内存的字节数(KB)RSS: 保留内存的字节数(KB)Dirty: 脏页的字节数(包括共享和私有的)(KB)Mode: 内存的权限:read、write、execute、shared、private (写时复制)Mapping: 占用内存的文件、或[anon](分配的内存)、或[stack](堆栈)Offset: 文件偏移Device: 设备名 (major:minor)Address: 内存开始地址Kbytes: 占用内存的字节数(KB)RSS: 保留内存的字节数(KB)Dirty: 脏页的字节数(包括共享和私有的)(KB)Mode: 内存的权限:read、write、execute、shared、private (写时复制)Mapping: 占用内存的文件、或[anon](分配的内存)、或[stack](堆栈)Offset: 文件偏移Device: 设备名 (major:minor)pmap说明Address: 内存开始地址Kbytes: 占用内存的字节数(KB)RSS: 保留内存的字节数(KB)Dirty: 脏页的字节数(包括共享和私有的)(KB)Mode: 内存的权限:read、write、execute、shared、private (写时复制)Mapping: 占用内存的文件、或[anon](分配的内存)、或[stack](堆栈)Offset: 文件偏移Device: 设备名 (major:minor)pmap说明Address: 内存开始地址Kbytes: 占用内存的字节数(KB)RSS: 保留内存的字节数(KB)Dirty: 脏页的字节数(包括共享和私有的)(KB)Mode: 内存的权限:read、write、execute、shared、private (写时复制)Mapping: 占用内存的文件、或[anon](分配的内存)、或[stack](堆栈)Offset: 文件偏移Device: 设备名 (major:minor)Address: 内存开始地址Kbytes: 占用内存的字节数(KB)RSS: 保留内存的字节数(KB)Dirty: 脏页的字节数(包括共享和私有的)(KB)Mode: 内存的权限:read、write、execute、shared、private (写时复制)Mapping: 占用内存的文件、或[anon](分配的内存)、或[stack](堆栈)Offset: 文件偏移Device: 设备名 (major:minor)Kbytes: 占用内存的字节数(KB)RSS: 保留内存的字节数(KB)Dirty: 脏页的字节数(包括共享和私有的)(KB)Mode: 内存的权限:read、write、execute、shared、private (写时复制)Mapping: 占用内存的文件、或[anon](分配的内存)、或[stack](堆栈)Offset: 文件偏移Device: 设备名 (major:minor)pmap说明Address: 内存开始地址Kbytes: 占用内存的字节数(KB)RSS: 保留内存的字节数(KB)Dirty: 脏页的字节数(包括共享和私有的)(KB)Mode: 内存的权限:read、write、execute、shared、private (写时复制)Mapping: 占用内存的文件、或[anon](分配的内存)、或[stack](堆栈)Offset: 文件偏移Device: 设备名 (major:minor)pmap说明Address: 内存开始地址Kbytes: 占用内存的字节数(KB)RSS: 保留内存的字节数(KB)Dirty: 脏页的字节数(包括共享和私有的)(KB)Mode: 内存的权限:read、write、execute、shared、private (写时复制)Mapping: 占用内存的文件、或[anon](分配的内存)、或[stack](堆栈)Offset: 文件偏移Device: 设备名 (major:minor)Address: 内存开始地址Kbytes: 占用内存的字节数(KB)RSS: 保留内存的字节数(KB)Dirty: 脏页的字节数(包括共享和私有的)(KB)Mode: 内存的权限:read、write、execute、shared、private (写时复制)Mapping: 占用内存的文件、或[anon](分配的内存)、或[stack](堆栈)Offset: 文件偏移Device: 设备名 (major:minor)pmap说明Address: 内存开始地址Kbytes: 占用内存的字节数(KB)RSS: 保留内存的字节数(KB)Dirty: 脏页的字节数(包括共享和私有的)(KB)Mode: 内存的权限:read、write、execute、shared、private (写时复制)Mapping: 占用内存的文件、或[anon](分配的内存)、或[stack](堆栈)Offset: 文件偏移Device: 设备名 (major:minor)pmap说明Address: 内存开始地址Kbytes: 占用内存的字节数(KB)RSS: 保留内存的字节数(KB)Dirty: 脏页的字节数(包括共享和私有的)(KB)Mode: 内存的权限:read、write、execute、shared、private (写时复制)Mapping: 占用内存的文件、或[anon](分配的内存)、或[stack](堆栈)Offset: 文件偏移Device: 设备名 (major:minor)Address: 内存开始地址Kbytes: 占用内存的字节数(KB)RSS: 保留内存的字节数(KB)Dirty: 脏页的字节数(包括共享和私有的)(KB)Mode: 内存的权限:read、write、execute、shared、private (写时复制)Mapping: 占用内存的文件、或[anon](分配的内存)、或[stack](堆栈)Offset: 文件偏移Device: 设备名 (major:minor)Kbytes: 占用内存的字节数(KB)RSS: 保留内存的字节数(KB)Dirty: 脏页的字节数(包括共享和私有的)(KB)Mode: 内存的权限:read、write、execute、shared、private (写时复制)Mapping: 占用内存的文件、或[anon](分配的内存)、或[stack](堆栈)Offset: 文件偏移Device: 设备名 (major:minor)RSS: 保留内存的字节数(KB)Dirty: 脏页的字节数(包括共享和私有的)(KB)Mode: 内存的权限:read、write、execute、shared、private (写时复制)Mapping: 占用内存的文件、或[anon](分配的内存)、或[stack](堆栈)Offset: 文件偏移Device: 设备名 (major:minor)pmap说明Address: 内存开始地址Kbytes: 占用内存的字节数(KB)RSS: 保留内存的字节数(KB)Dirty: 脏页的字节数(包括共享和私有的)(KB)Mode: 内存的权限:read、write、execute、shared、private (写时复制)Mapping: 占用内存的文件、或[anon](分配的内存)、或[stack](堆栈)Offset: 文件偏移Device: 设备名 (major:minor)pmap说明Address: 内存开始地址Kbytes: 占用内存的字节数(KB)RSS: 保留内存的字节数(KB)Dirty: 脏页的字节数(包括共享和私有的)(KB)Mode: 内存的权限:read、write、execute、shared、private (写时复制)Mapping: 占用内存的文件、或[anon](分配的内存)、或[stack](堆栈)Offset: 文件偏移Device: 设备名 (major:minor)Address: 内存开始地址Kbytes: 占用内存的字节数(KB)RSS: 保留内存的字节数(KB)Dirty: 脏页的字节数(包括共享和私有的)(KB)Mode: 内存的权限:read、write、execute、shared、private (写时复制)Mapping: 占用内存的文件、或[anon](分配的内存)、或[stack](堆栈)Offset: 文件偏移Device: 设备名 (major:minor)pmap说明Address: 内存开始地址Kbytes: 占用内存的字节数(KB)RSS: 保留内存的字节数(KB)Dirty: 脏页的字节数(包括共享和私有的)(KB)Mode: 内存的权限:read、write、execute、shared、private (写时复制)Mapping: 占用内存的文件、或[anon](分配的内存)、或[stack](堆栈)Offset: 文件偏移Device: 设备名 (major:minor)pmap说明Address: 内存开始地址Kbytes: 占用内存的字节数(KB)RSS: 保留内存的字节数(KB)Dirty: 脏页的字节数(包括共享和私有的)(KB)Mode: 内存的权限:read、write、execute、shared、private (写时复制)Mapping: 占用内存的文件、或[anon](分配的内存)、或[stack](堆栈)Offset: 文件偏移Device: 设备名 (major:minor)Address: 内存开始地址Kbytes: 占用内存的字节数(KB)RSS: 保留内存的字节数(KB)Dirty: 脏页的字节数(包括共享和私有的)(KB)Mode: 内存的权限:read、write、execute、shared、private (写时复制)Mapping: 占用内存的文件、或[anon](分配的内存)、或[stack](堆栈)Offset: 文件偏移Device: 设备名 (major:minor)Kbytes: 占用内存的字节数(KB)RSS: 保留内存的字节数(KB)Dirty: 脏页的字节数(包括共享和私有的)(KB)Mode: 内存的权限:read、write、execute、shared、private (写时复制)Mapping: 占用内存的文件、或[anon](分配的内存)、或[stack](堆栈)Offset: 文件偏移Device: 设备名 (major:minor)pmap说明Address: 内存开始地址Kbytes: 占用内存的字节数(KB)RSS: 保留内存的字节数(KB)Dirty: 脏页的字节数(包括共享和私有的)(KB)Mode: 内存的权限:read、write、execute、shared、private (写时复制)Mapping: 占用内存的文件、或[anon](分配的内存)、或[stack](堆栈)Offset: 文件偏移Device: 设备名 (major:minor)pmap说明Address: 内存开始地址Kbytes: 占用内存的字节数(KB)RSS: 保留内存的字节数(KB)Dirty: 脏页的字节数(包括共享和私有的)(KB)Mode: 内存的权限:read、write、execute、shared、private (写时复制)Mapping: 占用内存的文件、或[anon](分配的内存)、或[stack](堆栈)Offset: 文件偏移Device: 设备名 (major:minor)Address: 内存开始地址Kbytes: 占用内存的字节数(KB)RSS: 保留内存的字节数(KB)Dirty: 脏页的字节数(包括共享和私有的)(KB)Mode: 内存的权限:read、write、execute、shared、private (写时复制)Mapping: 占用内存的文件、或[anon](分配的内存)、或[stack](堆栈)Offset: 文件偏移Device: 设备名 (major:minor)pmap说明Address: 内存开始地址Kbytes: 占用内存的字节数(KB)RSS: 保留内存的字节数(KB)Dirty: 脏页的字节数(包括共享和私有的)(KB)Mode: 内存的权限:read、write、execute、shared、private (写时复制)Mapping: 占用内存的文件、或[anon](分配的内存)、或[stack](堆栈)Offset: 文件偏移Device: 设备名 (major:minor)pmap说明Address: 内存开始地址Kbytes: 占用内存的字节数(KB)RSS: 保留内存的字节数(KB)Dirty: 脏页的字节数(包括共享和私有的)(KB)Mode: 内存的权限:read、write、execute、shared、private (写时复制)Mapping: 占用内存的文件、或[anon](分配的内存)、或[stack](堆栈)Offset: 文件偏移Device: 设备名 (major:minor)Address: 内存开始地址Kbytes: 占用内存的字节数(KB)RSS: 保留内存的字节数(KB)Dirty: 脏页的字节数(包括共享和私有的)(KB)Mode: 内存的权限:read、write、execute、shared、private (写时复制)Mapping: 占用内存的文件、或[anon](分配的内存)、或[stack](堆栈)Offset: 文件偏移Device: 设备名 (major:minor)Kbytes: 占用内存的字节数(KB)RSS: 保留内存的字节数(KB)Dirty: 脏页的字节数(包括共享和私有的)(KB)Mode: 内存的权限:read、write、execute、shared、private (写时复制)Mapping: 占用内存的文件、或[anon](分配的内存)、或[stack](堆栈)Offset: 文件偏移Device: 设备名 (major:minor)RSS: 保留内存的字节数(KB)Dirty: 脏页的字节数(包括共享和私有的)(KB)Mode: 内存的权限:read、write、execute、shared、private (写时复制)Mapping: 占用内存的文件、或[anon](分配的内存)、或[stack](堆栈)Offset: 文件偏移Device: 设备名 (major:minor)Dirty: 脏页的字节数(包括共享和私有的)(KB)Mode: 内存的权限:read、write、execute、shared、private (写时复制)Mapping: 占用内存的文件、或[anon](分配的内存)、或[stack](堆栈)Offset: 文件偏移Device: 设备名 (major:minor)pmap说明Address: 内存开始地址Kbytes: 占用内存的字节数(KB)RSS: 保留内存的字节数(KB)Dirty: 脏页的字节数(包括共享和私有的)(KB)Mode: 内存的权限:read、write、execute、shared、private (写时复制)Mapping: 占用内存的文件、或[anon](分配的内存)、或[stack](堆栈)Offset: 文件偏移Device: 设备名 (major:minor)pmap说明Address: 内存开始地址Kbytes: 占用内存的字节数(KB)RSS: 保留内存的字节数(KB)Dirty: 脏页的字节数(包括共享和私有的)(KB)Mode: 内存的权限:read、write、execute、shared、private (写时复制)Mapping: 占用内存的文件、或[anon](分配的内存)、或[stack](堆栈)Offset: 文件偏移Device: 设备名 (major:minor)Address: 内存开始地址Kbytes: 占用内存的字节数(KB)RSS: 保留内存的字节数(KB)Dirty: 脏页的字节数(包括共享和私有的)(KB)Mode: 内存的权限:read、write、execute、shared、private (写时复制)Mapping: 占用内存的文件、或[anon](分配的内存)、或[stack](堆栈)Offset: 文件偏移Device: 设备名 (major:minor)pmap说明Address: 内存开始地址Kbytes: 占用内存的字节数(KB)RSS: 保留内存的字节数(KB)Dirty: 脏页的字节数(包括共享和私有的)(KB)Mode: 内存的权限:read、write、execute、shared、private (写时复制)Mapping: 占用内存的文件、或[anon](分配的内存)、或[stack](堆栈)Offset: 文件偏移Device: 设备名 (major:minor)pmap说明Address: 内存开始地址Kbytes: 占用内存的字节数(KB)RSS: 保留内存的字节数(KB)Dirty: 脏页的字节数(包括共享和私有的)(KB)Mode: 内存的权限:read、write、execute、shared、private (写时复制)Mapping: 占用内存的文件、或[anon](分配的内存)、或[stack](堆栈)Offset: 文件偏移Device: 设备名 (major:minor)Address: 内存开始地址Kbytes: 占用内存的字节数(KB)RSS: 保留内存的字节数(KB)Dirty: 脏页的字节数(包括共享和私有的)(KB)Mode: 内存的权限:read、write、execute、shared、private (写时复制)Mapping: 占用内存的文件、或[anon](分配的内存)、或[stack](堆栈)Offset: 文件偏移Device: 设备名 (major:minor)Kbytes: 占用内存的字节数(KB)RSS: 保留内存的字节数(KB)Dirty: 脏页的字节数(包括共享和私有的)(KB)Mode: 内存的权限:read、write、execute、shared、private (写时复制)Mapping: 占用内存的文件、或[anon](分配的内存)、或[stack](堆栈)Offset: 文件偏移Device: 设备名 (major:minor)pmap说明Address: 内存开始地址Kbytes: 占用内存的字节数(KB)RSS: 保留内存的字节数(KB)Dirty: 脏页的字节数(包括共享和私有的)(KB)Mode: 内存的权限:read、write、execute、shared、private (写时复制)Mapping: 占用内存的文件、或[anon](分配的内存)、或[stack](堆栈)Offset: 文件偏移Device: 设备名 (major:minor)pmap说明Address: 内存开始地址Kbytes: 占用内存的字节数(KB)RSS: 保留内存的字节数(KB)Dirty: 脏页的字节数(包括共享和私有的)(KB)Mode: 内存的权限:read、write、execute、shared、private (写时复制)Mapping: 占用内存的文件、或[anon](分配的内存)、或[stack](堆栈)Offset: 文件偏移Device: 设备名 (major:minor)Address: 内存开始地址Kbytes: 占用内存的字节数(KB)RSS: 保留内存的字节数(KB)Dirty: 脏页的字节数(包括共享和私有的)(KB)Mode: 内存的权限:read、write、execute、shared、private (写时复制)Mapping: 占用内存的文件、或[anon](分配的内存)、或[stack](堆栈)Offset: 文件偏移Device: 设备名 (major:minor)pmap说明Address: 内存开始地址Kbytes: 占用内存的字节数(KB)RSS: 保留内存的字节数(KB)Dirty: 脏页的字节数(包括共享和私有的)(KB)Mode: 内存的权限:read、write、execute、shared、private (写时复制)Mapping: 占用内存的文件、或[anon](分配的内存)、或[stack](堆栈)Offset: 文件偏移Device: 设备名 (major:minor)pmap说明Address: 内存开始地址Kbytes: 占用内存的字节数(KB)RSS: 保留内存的字节数(KB)Dirty: 脏页的字节数(包括共享和私有的)(KB)Mode: 内存的权限:read、write、execute、shared、private (写时复制)Mapping: 占用内存的文件、或[anon](分配的内存)、或[stack](堆栈)Offset: 文件偏移Device: 设备名 (major:minor)Address: 内存开始地址Kbytes: 占用内存的字节数(KB)RSS: 保留内存的字节数(KB)Dirty: 脏页的字节数(包括共享和私有的)(KB)Mode: 内存的权限:read、write、execute、shared、private (写时复制)Mapping: 占用内存的文件、或[anon](分配的内存)、或[stack](堆栈)Offset: 文件偏移Device: 设备名 (major:minor)Kbytes: 占用内存的字节数(KB)RSS: 保留内存的字节数(KB)Dirty: 脏页的字节数(包括共享和私有的)(KB)Mode: 内存的权限:read、write、execute、shared、private (写时复制)Mapping: 占用内存的文件、或[anon](分配的内存)、或[stack](堆栈)Offset: 文件偏移Device: 设备名 (major:minor)RSS: 保留内存的字节数(KB)Dirty: 脏页的字节数(包括共享和私有的)(KB)Mode: 内存的权限:read、write、execute、shared、private (写时复制)Mapping: 占用内存的文件、或[anon](分配的内存)、或[stack](堆栈)Offset: 文件偏移Device: 设备名 (major:minor)pmap说明Address: 内存开始地址Kbytes: 占用内存的字节数(KB)RSS: 保留内存的字节数(KB)Dirty: 脏页的字节数(包括共享和私有的)(KB)Mode: 内存的权限:read、write、execute、shared、private (写时复制)Mapping: 占用内存的文件、或[anon](分配的内存)、或[stack](堆栈)Offset: 文件偏移Device: 设备名 (major:minor)pmap说明Address: 内存开始地址Kbytes: 占用内存的字节数(KB)RSS: 保留内存的字节数(KB)Dirty: 脏页的字节数(包括共享和私有的)(KB)Mode: 内存的权限:read、write、execute、shared、private (写时复制)Mapping: 占用内存的文件、或[anon](分配的内存)、或[stack](堆栈)Offset: 文件偏移Device: 设备名 (major:minor)Address: 内存开始地址Kbytes: 占用内存的字节数(KB)RSS: 保留内存的字节数(KB)Dirty: 脏页的字节数(包括共享和私有的)(KB)Mode: 内存的权限:read、write、execute、shared、private (写时复制)Mapping: 占用内存的文件、或[anon](分配的内存)、或[stack](堆栈)Offset: 文件偏移Device: 设备名 (major:minor)pmap说明Address: 内存开始地址Kbytes: 占用内存的字节数(KB)RSS: 保留内存的字节数(KB)Dirty: 脏页的字节数(包括共享和私有的)(KB)Mode: 内存的权限:read、write、execute、shared、private (写时复制)Mapping: 占用内存的文件、或[anon](分配的内存)、或[stack](堆栈)Offset: 文件偏移Device: 设备名 (major:minor)pmap说明Address: 内存开始地址Kbytes: 占用内存的字节数(KB)RSS: 保留内存的字节数(KB)Dirty: 脏页的字节数(包括共享和私有的)(KB)Mode: 内存的权限:read、write、execute、shared、private (写时复制)Mapping: 占用内存的文件、或[anon](分配的内存)、或[stack](堆栈)Offset: 文件偏移Device: 设备名 (major:minor)Address: 内存开始地址Kbytes: 占用内存的字节数(KB)RSS: 保留内存的字节数(KB)Dirty: 脏页的字节数(包括共享和私有的)(KB)Mode: 内存的权限:read、write、execute、shared、private (写时复制)Mapping: 占用内存的文件、或[anon](分配的内存)、或[stack](堆栈)Offset: 文件偏移Device: 设备名 (major:minor)Kbytes: 占用内存的字节数(KB)RSS: 保留内存的字节数(KB)Dirty: 脏页的字节数(包括共享和私有的)(KB)Mode: 内存的权限:read、write、execute、shared、private (写时复制)Mapping: 占用内存的文件、或[anon](分配的内存)、或[stack](堆栈)Offset: 文件偏移Device: 设备名 (major:minor)pmap说明Address: 内存开始地址Kbytes: 占用内存的字节数(KB)RSS: 保留内存的字节数(KB)Dirty: 脏页的字节数(包括共享和私有的)(KB)Mode: 内存的权限:read、write、execute、shared、private (写时复制)Mapping: 占用内存的文件、或[anon](分配的内存)、或[stack](堆栈)Offset: 文件偏移Device: 设备名 (major:minor)pmap说明Address: 内存开始地址Kbytes: 占用内存的字节数(KB)RSS: 保留内存的字节数(KB)Dirty: 脏页的字节数(包括共享和私有的)(KB)Mode: 内存的权限:read、write、execute、shared、private (写时复制)Mapping: 占用内存的文件、或[anon](分配的内存)、或[stack](堆栈)Offset: 文件偏移Device: 设备名 (major:minor)Address: 内存开始地址Kbytes: 占用内存的字节数(KB)RSS: 保留内存的字节数(KB)Dirty: 脏页的字节数(包括共享和私有的)(KB)Mode: 内存的权限:read、write、execute、shared、private (写时复制)Mapping: 占用内存的文件、或[anon](分配的内存)、或[stack](堆栈)Offset: 文件偏移Device: 设备名 (major:minor)pmap说明Address: 内存开始地址Kbytes: 占用内存的字节数(KB)RSS: 保留内存的字节数(KB)Dirty: 脏页的字节数(包括共享和私有的)(KB)Mode: 内存的权限:read、write、execute、shared、private (写时复制)Mapping: 占用内存的文件、或[anon](分配的内存)、或[stack](堆栈)Offset: 文件偏移Device: 设备名 (major:minor)pmap说明Address: 内存开始地址Kbytes: 占用内存的字节数(KB)RSS: 保留内存的字节数(KB)Dirty: 脏页的字节数(包括共享和私有的)(KB)Mode: 内存的权限:read、write、execute、shared、private (写时复制)Mapping: 占用内存的文件、或[anon](分配的内存)、或[stack](堆栈)Offset: 文件偏移Device: 设备名 (major:minor)Address: 内存开始地址Kbytes: 占用内存的字节数(KB)RSS: 保留内存的字节数(KB)Dirty: 脏页的字节数(包括共享和私有的)(KB)Mode: 内存的权限:read、write、execute、shared、private (写时复制)Mapping: 占用内存的文件、或[anon](分配的内存)、或[stack](堆栈)Offset: 文件偏移Device: 设备名 (major:minor)Kbytes: 占用内存的字节数(KB)RSS: 保留内存的字节数(KB)Dirty: 脏页的字节数(包括共享和私有的)(KB)Mode: 内存的权限:read、write、execute、shared、private (写时复制)Mapping: 占用内存的文件、或[anon](分配的内存)、或[stack](堆栈)Offset: 文件偏移Device: 设备名 (major:minor)RSS: 保留内存的字节数(KB)Dirty: 脏页的字节数(包括共享和私有的)(KB)Mode: 内存的权限:read、write、execute、shared、private (写时复制)Mapping: 占用内存的文件、或[anon](分配的内存)、或[stack](堆栈)Offset: 文件偏移Device: 设备名 (major:minor)Dirty: 脏页的字节数(包括共享和私有的)(KB)Mode: 内存的权限:read、write、execute、shared、private (写时复制)Mapping: 占用内存的文件、或[anon](分配的内存)、或[stack](堆栈)Offset: 文件偏移Device: 设备名 (major:minor)Mode: 内存的权限:read、write、execute、shared、private (写时复制)Mapping: 占用内存的文件、或[anon](分配的内存)、或[stack](堆栈)Offset: 文件偏移Device: 设备名 (major:minor)pmap说明Address: 内存开始地址Kbytes: 占用内存的字节数(KB)RSS: 保留内存的字节数(KB)Dirty: 脏页的字节数(包括共享和私有的)(KB)Mode: 内存的权限:read、write、execute、shared、private (写时复制)Mapping: 占用内存的文件、或[anon](分配的内存)、或[stack](堆栈)Offset: 文件偏移Device: 设备名 (major:minor)pmap说明Address: 内存开始地址Kbytes: 占用内存的字节数(KB)RSS: 保留内存的字节数(KB)Dirty: 脏页的字节数(包括共享和私有的)(KB)Mode: 内存的权限:read、write、execute、shared、private (写时复制)Mapping: 占用内存的文件、或[anon](分配的内存)、或[stack](堆栈)Offset: 文件偏移Device: 设备名 (major:minor)Address: 内存开始地址Kbytes: 占用内存的字节数(KB)RSS: 保留内存的字节数(KB)Dirty: 脏页的字节数(包括共享和私有的)(KB)Mode: 内存的权限:read、write、execute、shared、private (写时复制)Mapping: 占用内存的文件、或[anon](分配的内存)、或[stack](堆栈)Offset: 文件偏移Device: 设备名 (major:minor)pmap说明Address: 内存开始地址Kbytes: 占用内存的字节数(KB)RSS: 保留内存的字节数(KB)Dirty: 脏页的字节数(包括共享和私有的)(KB)Mode: 内存的权限:read、write、execute、shared、private (写时复制)Mapping: 占用内存的文件、或[anon](分配的内存)、或[stack](堆栈)Offset: 文件偏移Device: 设备名 (major:minor)pmap说明Address: 内存开始地址Kbytes: 占用内存的字节数(KB)RSS: 保留内存的字节数(KB)Dirty: 脏页的字节数(包括共享和私有的)(KB)Mode: 内存的权限:read、write、execute、shared、private (写时复制)Mapping: 占用内存的文件、或[anon](分配的内存)、或[stack](堆栈)Offset: 文件偏移Device: 设备名 (major:minor)Address: 内存开始地址Kbytes: 占用内存的字节数(KB)RSS: 保留内存的字节数(KB)Dirty: 脏页的字节数(包括共享和私有的)(KB)Mode: 内存的权限:read、write、execute、shared、private (写时复制)Mapping: 占用内存的文件、或[anon](分配的内存)、或[stack](堆栈)Offset: 文件偏移Device: 设备名 (major:minor)Kbytes: 占用内存的字节数(KB)RSS: 保留内存的字节数(KB)Dirty: 脏页的字节数(包括共享和私有的)(KB)Mode: 内存的权限:read、write、execute、shared、private (写时复制)Mapping: 占用内存的文件、或[anon](分配的内存)、或[stack](堆栈)Offset: 文件偏移Device: 设备名 (major:minor)pmap说明Address: 内存开始地址Kbytes: 占用内存的字节数(KB)RSS: 保留内存的字节数(KB)Dirty: 脏页的字节数(包括共享和私有的)(KB)Mode: 内存的权限:read、write、execute、shared、private (写时复制)Mapping: 占用内存的文件、或[anon](分配的内存)、或[stack](堆栈)Offset: 文件偏移Device: 设备名 (major:minor)pmap说明Address: 内存开始地址Kbytes: 占用内存的字节数(KB)RSS: 保留内存的字节数(KB)Dirty: 脏页的字节数(包括共享和私有的)(KB)Mode: 内存的权限:read、write、execute、shared、private (写时复制)Mapping: 占用内存的文件、或[anon](分配的内存)、或[stack](堆栈)Offset: 文件偏移Device: 设备名 (major:minor)Address: 内存开始地址Kbytes: 占用内存的字节数(KB)RSS: 保留内存的字节数(KB)Dirty: 脏页的字节数(包括共享和私有的)(KB)Mode: 内存的权限:read、write、execute、shared、private (写时复制)Mapping: 占用内存的文件、或[anon](分配的内存)、或[stack](堆栈)Offset: 文件偏移Device: 设备名 (major:minor)pmap说明Address: 内存开始地址Kbytes: 占用内存的字节数(KB)RSS: 保留内存的字节数(KB)Dirty: 脏页的字节数(包括共享和私有的)(KB)Mode: 内存的权限:read、write、execute、shared、private (写时复制)Mapping: 占用内存的文件、或[anon](分配的内存)、或[stack](堆栈)Offset: 文件偏移Device: 设备名 (major:minor)pmap说明Address: 内存开始地址Kbytes: 占用内存的字节数(KB)RSS: 保留内存的字节数(KB)Dirty: 脏页的字节数(包括共享和私有的)(KB)Mode: 内存的权限:read、write、execute、shared、private (写时复制)Mapping: 占用内存的文件、或[anon](分配的内存)、或[stack](堆栈)Offset: 文件偏移Device: 设备名 (major:minor)Address: 内存开始地址Kbytes: 占用内存的字节数(KB)RSS: 保留内存的字节数(KB)Dirty: 脏页的字节数(包括共享和私有的)(KB)Mode: 内存的权限:read、write、execute、shared、private (写时复制)Mapping: 占用内存的文件、或[anon](分配的内存)、或[stack](堆栈)Offset: 文件偏移Device: 设备名 (major:minor)Kbytes: 占用内存的字节数(KB)RSS: 保留内存的字节数(KB)Dirty: 脏页的字节数(包括共享和私有的)(KB)Mode: 内存的权限:read、write、execute、shared、private (写时复制)Mapping: 占用内存的文件、或[anon](分配的内存)、或[stack](堆栈)Offset: 文件偏移Device: 设备名 (major:minor)RSS: 保留内存的字节数(KB)Dirty: 脏页的字节数(包括共享和私有的)(KB)Mode: 内存的权限:read、write、execute、shared、private (写时复制)Mapping: 占用内存的文件、或[anon](分配的内存)、或[stack](堆栈)Offset: 文件偏移Device: 设备名 (major:minor)pmap说明Address: 内存开始地址Kbytes: 占用内存的字节数(KB)RSS: 保留内存的字节数(KB)Dirty: 脏页的字节数(包括共享和私有的)(KB)Mode: 内存的权限:read、write、execute、shared、private (写时复制)Mapping: 占用内存的文件、或[anon](分配的内存)、或[stack](堆栈)Offset: 文件偏移Device: 设备名 (major:minor)pmap说明Address: 内存开始地址Kbytes: 占用内存的字节数(KB)RSS: 保留内存的字节数(KB)Dirty: 脏页的字节数(包括共享和私有的)(KB)Mode: 内存的权限:read、write、execute、shared、private (写时复制)Mapping: 占用内存的文件、或[anon](分配的内存)、或[stack](堆栈)Offset: 文件偏移Device: 设备名 (major:minor)Address: 内存开始地址Kbytes: 占用内存的字节数(KB)RSS: 保留内存的字节数(KB)Dirty: 脏页的字节数(包括共享和私有的)(KB)Mode: 内存的权限:read、write、execute、shared、private (写时复制)Mapping: 占用内存的文件、或[anon](分配的内存)、或[stack](堆栈)Offset: 文件偏移Device: 设备名 (major:minor)pmap说明Address: 内存开始地址Kbytes: 占用内存的字节数(KB)RSS: 保留内存的字节数(KB)Dirty: 脏页的字节数(包括共享和私有的)(KB)Mode: 内存的权限:read、write、execute、shared、private (写时复制)Mapping: 占用内存的文件、或[anon](分配的内存)、或[stack](堆栈)Offset: 文件偏移Device: 设备名 (major:minor)pmap说明Address: 内存开始地址Kbytes: 占用内存的字节数(KB)RSS: 保留内存的字节数(KB)Dirty: 脏页的字节数(包括共享和私有的)(KB)Mode: 内存的权限:read、write、execute、shared、private (写时复制)Mapping: 占用内存的文件、或[anon](分配的内存)、或[stack](堆栈)Offset: 文件偏移Device: 设备名 (major:minor)Address: 内存开始地址Kbytes: 占用内存的字节数(KB)RSS: 保留内存的字节数(KB)Dirty: 脏页的字节数(包括共享和私有的)(KB)Mode: 内存的权限:read、write、execute、shared、private (写时复制)Mapping: 占用内存的文件、或[anon](分配的内存)、或[stack](堆栈)Offset: 文件偏移Device: 设备名 (major:minor)Kbytes: 占用内存的字节数(KB)RSS: 保留内存的字节数(KB)Dirty: 脏页的字节数(包括共享和私有的)(KB)Mode: 内存的权限:read、write、execute、shared、private (写时复制)Mapping: 占用内存的文件、或[anon](分配的内存)、或[stack](堆栈)Offset: 文件偏移Device: 设备名 (major:minor)pmap说明Address: 内存开始地址Kbytes: 占用内存的字节数(KB)RSS: 保留内存的字节数(KB)Dirty: 脏页的字节数(包括共享和私有的)(KB)Mode: 内存的权限:read、write、execute、shared、private (写时复制)Mapping: 占用内存的文件、或[anon](分配的内存)、或[stack](堆栈)Offset: 文件偏移Device: 设备名 (major:minor)pmap说明Address: 内存开始地址Kbytes: 占用内存的字节数(KB)RSS: 保留内存的字节数(KB)Dirty: 脏页的字节数(包括共享和私有的)(KB)Mode: 内存的权限:read、write、execute、shared、private (写时复制)Mapping: 占用内存的文件、或[anon](分配的内存)、或[stack](堆栈)Offset: 文件偏移Device: 设备名 (major:minor)Address: 内存开始地址Kbytes: 占用内存的字节数(KB)RSS: 保留内存的字节数(KB)Dirty: 脏页的字节数(包括共享和私有的)(KB)Mode: 内存的权限:read、write、execute、shared、private (写时复制)Mapping: 占用内存的文件、或[anon](分配的内存)、或[stack](堆栈)Offset: 文件偏移Device: 设备名 (major:minor)pmap说明Address: 内存开始地址Kbytes: 占用内存的字节数(KB)RSS: 保留内存的字节数(KB)Dirty: 脏页的字节数(包括共享和私有的)(KB)Mode: 内存的权限:read、write、execute、shared、private (写时复制)Mapping: 占用内存的文件、或[anon](分配的内存)、或[stack](堆栈)Offset: 文件偏移Device: 设备名 (major:minor)pmap说明Address: 内存开始地址Kbytes: 占用内存的字节数(KB)RSS: 保留内存的字节数(KB)Dirty: 脏页的字节数(包括共享和私有的)(KB)Mode: 内存的权限:read、write、execute、shared、private (写时复制)Mapping: 占用内存的文件、或[anon](分配的内存)、或[stack](堆栈)Offset: 文件偏移Device: 设备名 (major:minor)Address: 内存开始地址Kbytes: 占用内存的字节数(KB)RSS: 保留内存的字节数(KB)Dirty: 脏页的字节数(包括共享和私有的)(KB)Mode: 内存的权限:read、write、execute、shared、private (写时复制)Mapping: 占用内存的文件、或[anon](分配的内存)、或[stack](堆栈)Offset: 文件偏移Device: 设备名 (major:minor)Kbytes: 占用内存的字节数(KB)RSS: 保留内存的字节数(KB)Dirty: 脏页的字节数(包括共享和私有的)(KB)Mode: 内存的权限:read、write、execute、shared、private (写时复制)Mapping: 占用内存的文件、或[anon](分配的内存)、或[stack](堆栈)Offset: 文件偏移Device: 设备名 (major:minor)RSS: 保留内存的字节数(KB)Dirty: 脏页的字节数(包括共享和私有的)(KB)Mode: 内存的权限:read、write、execute、shared、private (写时复制)Mapping: 占用内存的文件、或[anon](分配的内存)、或[stack](堆栈)Offset: 文件偏移Device: 设备名 (major:minor)Dirty: 脏页的字节数(包括共享和私有的)(KB)Mode: 内存的权限:read、write、execute、shared、private (写时复制)Mapping: 占用内存的文件、或[anon](分配的内存)、或[stack](堆栈)Offset: 文件偏移Device: 设备名 (major:minor)pmap说明Address: 内存开始地址Kbytes: 占用内存的字节数(KB)RSS: 保留内存的字节数(KB)Dirty: 脏页的字节数(包括共享和私有的)(KB)Mode: 内存的权限:read、write、execute、shared、private (写时复制)Mapping: 占用内存的文件、或[anon](分配的内存)、或[stack](堆栈)Offset: 文件偏移Device: 设备名 (major:minor)pmap说明Address: 内存开始地址Kbytes: 占用内存的字节数(KB)RSS: 保留内存的字节数(KB)Dirty: 脏页的字节数(包括共享和私有的)(KB)Mode: 内存的权限:read、write、execute、shared、private (写时复制)Mapping: 占用内存的文件、或[anon](分配的内存)、或[stack](堆栈)Offset: 文件偏移Device: 设备名 (major:minor)Address: 内存开始地址Kbytes: 占用内存的字节数(KB)RSS: 保留内存的字节数(KB)Dirty: 脏页的字节数(包括共享和私有的)(KB)Mode: 内存的权限:read、write、execute、shared、private (写时复制)Mapping: 占用内存的文件、或[anon](分配的内存)、或[stack](堆栈)Offset: 文件偏移Device: 设备名 (major:minor)pmap说明Address: 内存开始地址Kbytes: 占用内存的字节数(KB)RSS: 保留内存的字节数(KB)Dirty: 脏页的字节数(包括共享和私有的)(KB)Mode: 内存的权限:read、write、execute、shared、private (写时复制)Mapping: 占用内存的文件、或[anon](分配的内存)、或[stack](堆栈)Offset: 文件偏移Device: 设备名 (major:minor)pmap说明Address: 内存开始地址Kbytes: 占用内存的字节数(KB)RSS: 保留内存的字节数(KB)Dirty: 脏页的字节数(包括共享和私有的)(KB)Mode: 内存的权限:read、write、execute、shared、private (写时复制)Mapping: 占用内存的文件、或[anon](分配的内存)、或[stack](堆栈)Offset: 文件偏移Device: 设备名 (major:minor)Address: 内存开始地址Kbytes: 占用内存的字节数(KB)RSS: 保留内存的字节数(KB)Dirty: 脏页的字节数(包括共享和私有的)(KB)Mode: 内存的权限:read、write、execute、shared、private (写时复制)Mapping: 占用内存的文件、或[anon](分配的内存)、或[stack](堆栈)Offset: 文件偏移Device: 设备名 (major:minor)Kbytes: 占用内存的字节数(KB)RSS: 保留内存的字节数(KB)Dirty: 脏页的字节数(包括共享和私有的)(KB)Mode: 内存的权限:read、write、execute、shared、private (写时复制)Mapping: 占用内存的文件、或[anon](分配的内存)、或[stack](堆栈)Offset: 文件偏移Device: 设备名 (major:minor)pmap说明Address: 内存开始地址Kbytes: 占用内存的字节数(KB)RSS: 保留内存的字节数(KB)Dirty: 脏页的字节数(包括共享和私有的)(KB)Mode: 内存的权限:read、write、execute、shared、private (写时复制)Mapping: 占用内存的文件、或[anon](分配的内存)、或[stack](堆栈)Offset: 文件偏移Device: 设备名 (major:minor)pmap说明Address: 内存开始地址Kbytes: 占用内存的字节数(KB)RSS: 保留内存的字节数(KB)Dirty: 脏页的字节数(包括共享和私有的)(KB)Mode: 内存的权限:read、write、execute、shared、private (写时复制)Mapping: 占用内存的文件、或[anon](分配的内存)、或[stack](堆栈)Offset: 文件偏移Device: 设备名 (major:minor)Address: 内存开始地址Kbytes: 占用内存的字节数(KB)RSS: 保留内存的字节数(KB)Dirty: 脏页的字节数(包括共享和私有的)(KB)Mode: 内存的权限:read、write、execute、shared、private (写时复制)Mapping: 占用内存的文件、或[anon](分配的内存)、或[stack](堆栈)Offset: 文件偏移Device: 设备名 (major:minor)pmap说明Address: 内存开始地址Kbytes: 占用内存的字节数(KB)RSS: 保留内存的字节数(KB)Dirty: 脏页的字节数(包括共享和私有的)(KB)Mode: 内存的权限:read、write、execute、shared、private (写时复制)Mapping: 占用内存的文件、或[anon](分配的内存)、或[stack](堆栈)Offset: 文件偏移Device: 设备名 (major:minor)pmap说明Address: 内存开始地址Kbytes: 占用内存的字节数(KB)RSS: 保留内存的字节数(KB)Dirty: 脏页的字节数(包括共享和私有的)(KB)Mode: 内存的权限:read、write、execute、shared、private (写时复制)Mapping: 占用内存的文件、或[anon](分配的内存)、或[stack](堆栈)Offset: 文件偏移Device: 设备名 (major:minor)Address: 内存开始地址Kbytes: 占用内存的字节数(KB)RSS: 保留内存的字节数(KB)Dirty: 脏页的字节数(包括共享和私有的)(KB)Mode: 内存的权限:read、write、execute、shared、private (写时复制)Mapping: 占用内存的文件、或[anon](分配的内存)、或[stack](堆栈)Offset: 文件偏移Device: 设备名 (major:minor)Kbytes: 占用内存的字节数(KB)RSS: 保留内存的字节数(KB)Dirty: 脏页的字节数(包括共享和私有的)(KB)Mode: 内存的权限:read、write、execute、shared、private (写时复制)Mapping: 占用内存的文件、或[anon](分配的内存)、或[stack](堆栈)Offset: 文件偏移Device: 设备名 (major:minor)RSS: 保留内存的字节数(KB)Dirty: 脏页的字节数(包括共享和私有的)(KB)Mode: 内存的权限:read、write、execute、shared、private (写时复制)Mapping: 占用内存的文件、或[anon](分配的内存)、或[stack](堆栈)Offset: 文件偏移Device: 设备名 (major:minor)pmap说明Address: 内存开始地址Kbytes: 占用内存的字节数(KB)RSS: 保留内存的字节数(KB)Dirty: 脏页的字节数(包括共享和私有的)(KB)Mode: 内存的权限:read、write、execute、shared、private (写时复制)Mapping: 占用内存的文件、或[anon](分配的内存)、或[stack](堆栈)Offset: 文件偏移Device: 设备名 (major:minor)pmap说明Address: 内存开始地址Kbytes: 占用内存的字节数(KB)RSS: 保留内存的字节数(KB)Dirty: 脏页的字节数(包括共享和私有的)(KB)Mode: 内存的权限:read、write、execute、shared、private (写时复制)Mapping: 占用内存的文件、或[anon](分配的内存)、或[stack](堆栈)Offset: 文件偏移Device: 设备名 (major:minor)Address: 内存开始地址Kbytes: 占用内存的字节数(KB)RSS: 保留内存的字节数(KB)Dirty: 脏页的字节数(包括共享和私有的)(KB)Mode: 内存的权限:read、write、execute、shared、private (写时复制)Mapping: 占用内存的文件、或[anon](分配的内存)、或[stack](堆栈)Offset: 文件偏移Device: 设备名 (major:minor)pmap说明Address: 内存开始地址Kbytes: 占用内存的字节数(KB)RSS: 保留内存的字节数(KB)Dirty: 脏页的字节数(包括共享和私有的)(KB)Mode: 内存的权限:read、write、execute、shared、private (写时复制)Mapping: 占用内存的文件、或[anon](分配的内存)、或[stack](堆栈)Offset: 文件偏移Device: 设备名 (major:minor)pmap说明Address: 内存开始地址Kbytes: 占用内存的字节数(KB)RSS: 保留内存的字节数(KB)Dirty: 脏页的字节数(包括共享和私有的)(KB)Mode: 内存的权限:read、write、execute、shared、private (写时复制)Mapping: 占用内存的文件、或[anon](分配的内存)、或[stack](堆栈)Offset: 文件偏移Device: 设备名 (major:minor)Address: 内存开始地址Kbytes: 占用内存的字节数(KB)RSS: 保留内存的字节数(KB)Dirty: 脏页的字节数(包括共享和私有的)(KB)Mode: 内存的权限:read、write、execute、shared、private (写时复制)Mapping: 占用内存的文件、或[anon](分配的内存)、或[stack](堆栈)Offset: 文件偏移Device: 设备名 (major:minor)Kbytes: 占用内存的字节数(KB)RSS: 保留内存的字节数(KB)Dirty: 脏页的字节数(包括共享和私有的)(KB)Mode: 内存的权限:read、write、execute、shared、private (写时复制)Mapping: 占用内存的文件、或[anon](分配的内存)、或[stack](堆栈)Offset: 文件偏移Device: 设备名 (major:minor)pmap说明Address: 内存开始地址Kbytes: 占用内存的字节数(KB)RSS: 保留内存的字节数(KB)Dirty: 脏页的字节数(包括共享和私有的)(KB)Mode: 内存的权限:read、write、execute、shared、private (写时复制)Mapping: 占用内存的文件、或[anon](分配的内存)、或[stack](堆栈)Offset: 文件偏移Device: 设备名 (major:minor)pmap说明Address: 内存开始地址Kbytes: 占用内存的字节数(KB)RSS: 保留内存的字节数(KB)Dirty: 脏页的字节数(包括共享和私有的)(KB)Mode: 内存的权限:read、write、execute、shared、private (写时复制)Mapping: 占用内存的文件、或[anon](分配的内存)、或[stack](堆栈)Offset: 文件偏移Device: 设备名 (major:minor)Address: 内存开始地址Kbytes: 占用内存的字节数(KB)RSS: 保留内存的字节数(KB)Dirty: 脏页的字节数(包括共享和私有的)(KB)Mode: 内存的权限:read、write、execute、shared、private (写时复制)Mapping: 占用内存的文件、或[anon](分配的内存)、或[stack](堆栈)Offset: 文件偏移Device: 设备名 (major:minor)pmap说明Address: 内存开始地址Kbytes: 占用内存的字节数(KB)RSS: 保留内存的字节数(KB)Dirty: 脏页的字节数(包括共享和私有的)(KB)Mode: 内存的权限:read、write、execute、shared、private (写时复制)Mapping: 占用内存的文件、或[anon](分配的内存)、或[stack](堆栈)Offset: 文件偏移Device: 设备名 (major:minor)pmap说明Address: 内存开始地址Kbytes: 占用内存的字节数(KB)RSS: 保留内存的字节数(KB)Dirty: 脏页的字节数(包括共享和私有的)(KB)Mode: 内存的权限:read、write、execute、shared、private (写时复制)Mapping: 占用内存的文件、或[anon](分配的内存)、或[stack](堆栈)Offset: 文件偏移Device: 设备名 (major:minor)Address: 内存开始地址Kbytes: 占用内存的字节数(KB)RSS: 保留内存的字节数(KB)Dirty: 脏页的字节数(包括共享和私有的)(KB)Mode: 内存的权限:read、write、execute、shared、private (写时复制)Mapping: 占用内存的文件、或[anon](分配的内存)、或[stack](堆栈)Offset: 文件偏移Device: 设备名 (major:minor)Kbytes: 占用内存的字节数(KB)RSS: 保留内存的字节数(KB)Dirty: 脏页的字节数(包括共享和私有的)(KB)Mode: 内存的权限:read、write、execute、shared、private (写时复制)Mapping: 占用内存的文件、或[anon](分配的内存)、或[stack](堆栈)Offset: 文件偏移Device: 设备名 (major:minor)RSS: 保留内存的字节数(KB)Dirty: 脏页的字节数(包括共享和私有的)(KB)Mode: 内存的权限:read、write、execute、shared、private (写时复制)Mapping: 占用内存的文件、或[anon](分配的内存)、或[stack](堆栈)Offset: 文件偏移Device: 设备名 (major:minor)Dirty: 脏页的字节数(包括共享和私有的)(KB)Mode: 内存的权限:read、write、execute、shared、private (写时复制)Mapping: 占用内存的文件、或[anon](分配的内存)、或[stack](堆栈)Offset: 文件偏移Device: 设备名 (major:minor)Mode: 内存的权限:read、write、execute、shared、private (写时复制)Mapping: 占用内存的文件、或[anon](分配的内存)、或[stack](堆栈)Offset: 文件偏移Device: 设备名 (major:minor)Mapping: 占用内存的文件、或[anon](分配的内存)、或[stack](堆栈)Offset: 文件偏移Device: 设备名 (major:minor)pmap说明Address: 内存开始地址Kbytes: 占用内存的字节数(KB)RSS: 保留内存的字节数(KB)Dirty: 脏页的字节数(包括共享和私有的)(KB)Mode: 内存的权限:read、write、execute、shared、private (写时复制)Mapping: 占用内存的文件、或[anon](分配的内存)、或[stack](堆栈)Offset: 文件偏移Device: 设备名 (major:minor)pmap说明Address: 内存开始地址Kbytes: 占用内存的字节数(KB)RSS: 保留内存的字节数(KB)Dirty: 脏页的字节数(包括共享和私有的)(KB)Mode: 内存的权限:read、write、execute、shared、private (写时复制)Mapping: 占用内存的文件、或[anon](分配的内存)、或[stack](堆栈)Offset: 文件偏移Device: 设备名 (major:minor)Address: 内存开始地址Kbytes: 占用内存的字节数(KB)RSS: 保留内存的字节数(KB)Dirty: 脏页的字节数(包括共享和私有的)(KB)Mode: 内存的权限:read、write、execute、shared、private (写时复制)Mapping: 占用内存的文件、或[anon](分配的内存)、或[stack](堆栈)Offset: 文件偏移Device: 设备名 (major:minor)pmap说明Address: 内存开始地址Kbytes: 占用内存的字节数(KB)RSS: 保留内存的字节数(KB)Dirty: 脏页的字节数(包括共享和私有的)(KB)Mode: 内存的权限:read、write、execute、shared、private (写时复制)Mapping: 占用内存的文件、或[anon](分配的内存)、或[stack](堆栈)Offset: 文件偏移Device: 设备名 (major:minor)pmap说明Address: 内存开始地址Kbytes: 占用内存的字节数(KB)RSS: 保留内存的字节数(KB)Dirty: 脏页的字节数(包括共享和私有的)(KB)Mode: 内存的权限:read、write、execute、shared、private (写时复制)Mapping: 占用内存的文件、或[anon](分配的内存)、或[stack](堆栈)Offset: 文件偏移Device: 设备名 (major:minor)Address: 内存开始地址Kbytes: 占用内存的字节数(KB)RSS: 保留内存的字节数(KB)Dirty: 脏页的字节数(包括共享和私有的)(KB)Mode: 内存的权限:read、write、execute、shared、private (写时复制)Mapping: 占用内存的文件、或[anon](分配的内存)、或[stack](堆栈)Offset: 文件偏移Device: 设备名 (major:minor)Kbytes: 占用内存的字节数(KB)RSS: 保留内存的字节数(KB)Dirty: 脏页的字节数(包括共享和私有的)(KB)Mode: 内存的权限:read、write、execute、shared、private (写时复制)Mapping: 占用内存的文件、或[anon](分配的内存)、或[stack](堆栈)Offset: 文件偏移Device: 设备名 (major:minor)pmap说明Address: 内存开始地址Kbytes: 占用内存的字节数(KB)RSS: 保留内存的字节数(KB)Dirty: 脏页的字节数(包括共享和私有的)(KB)Mode: 内存的权限:read、write、execute、shared、private (写时复制)Mapping: 占用内存的文件、或[anon](分配的内存)、或[stack](堆栈)Offset: 文件偏移Device: 设备名 (major:minor)pmap说明Address: 内存开始地址Kbytes: 占用内存的字节数(KB)RSS: 保留内存的字节数(KB)Dirty: 脏页的字节数(包括共享和私有的)(KB)Mode: 内存的权限:read、write、execute、shared、private (写时复制)Mapping: 占用内存的文件、或[anon](分配的内存)、或[stack](堆栈)Offset: 文件偏移Device: 设备名 (major:minor)Address: 内存开始地址Kbytes: 占用内存的字节数(KB)RSS: 保留内存的字节数(KB)Dirty: 脏页的字节数(包括共享和私有的)(KB)Mode: 内存的权限:read、write、execute、shared、private (写时复制)Mapping: 占用内存的文件、或[anon](分配的内存)、或[stack](堆栈)Offset: 文件偏移Device: 设备名 (major:minor)pmap说明Address: 内存开始地址Kbytes: 占用内存的字节数(KB)RSS: 保留内存的字节数(KB)Dirty: 脏页的字节数(包括共享和私有的)(KB)Mode: 内存的权限:read、write、execute、shared、private (写时复制)Mapping: 占用内存的文件、或[anon](分配的内存)、或[stack](堆栈)Offset: 文件偏移Device: 设备名 (major:minor)pmap说明Address: 内存开始地址Kbytes: 占用内存的字节数(KB)RSS: 保留内存的字节数(KB)Dirty: 脏页的字节数(包括共享和私有的)(KB)Mode: 内存的权限:read、write、execute、shared、private (写时复制)Mapping: 占用内存的文件、或[anon](分配的内存)、或[stack](堆栈)Offset: 文件偏移Device: 设备名 (major:minor)Address: 内存开始地址Kbytes: 占用内存的字节数(KB)RSS: 保留内存的字节数(KB)Dirty: 脏页的字节数(包括共享和私有的)(KB)Mode: 内存的权限:read、write、execute、shared、private (写时复制)Mapping: 占用内存的文件、或[anon](分配的内存)、或[stack](堆栈)Offset: 文件偏移Device: 设备名 (major:minor)Kbytes: 占用内存的字节数(KB)RSS: 保留内存的字节数(KB)Dirty: 脏页的字节数(包括共享和私有的)(KB)Mode: 内存的权限:read、write、execute、shared、private (写时复制)Mapping: 占用内存的文件、或[anon](分配的内存)、或[stack](堆栈)Offset: 文件偏移Device: 设备名 (major:minor)RSS: 保留内存的字节数(KB)Dirty: 脏页的字节数(包括共享和私有的)(KB)Mode: 内存的权限:read、write、execute、shared、private (写时复制)Mapping: 占用内存的文件、或[anon](分配的内存)、或[stack](堆栈)Offset: 文件偏移Device: 设备名 (major:minor)pmap说明Address: 内存开始地址Kbytes: 占用内存的字节数(KB)RSS: 保留内存的字节数(KB)Dirty: 脏页的字节数(包括共享和私有的)(KB)Mode: 内存的权限:read、write、execute、shared、private (写时复制)Mapping: 占用内存的文件、或[anon](分配的内存)、或[stack](堆栈)Offset: 文件偏移Device: 设备名 (major:minor)pmap说明Address: 内存开始地址Kbytes: 占用内存的字节数(KB)RSS: 保留内存的字节数(KB)Dirty: 脏页的字节数(包括共享和私有的)(KB)Mode: 内存的权限:read、write、execute、shared、private (写时复制)Mapping: 占用内存的文件、或[anon](分配的内存)、或[stack](堆栈)Offset: 文件偏移Device: 设备名 (major:minor)Address: 内存开始地址Kbytes: 占用内存的字节数(KB)RSS: 保留内存的字节数(KB)Dirty: 脏页的字节数(包括共享和私有的)(KB)Mode: 内存的权限:read、write、execute、shared、private (写时复制)Mapping: 占用内存的文件、或[anon](分配的内存)、或[stack](堆栈)Offset: 文件偏移Device: 设备名 (major:minor)pmap说明Address: 内存开始地址Kbytes: 占用内存的字节数(KB)RSS: 保留内存的字节数(KB)Dirty: 脏页的字节数(包括共享和私有的)(KB)Mode: 内存的权限:read、write、execute、shared、private (写时复制)Mapping: 占用内存的文件、或[anon](分配的内存)、或[stack](堆栈)Offset: 文件偏移Device: 设备名 (major:minor)pmap说明Address: 内存开始地址Kbytes: 占用内存的字节数(KB)RSS: 保留内存的字节数(KB)Dirty: 脏页的字节数(包括共享和私有的)(KB)Mode: 内存的权限:read、write、execute、shared、private (写时复制)Mapping: 占用内存的文件、或[anon](分配的内存)、或[stack](堆栈)Offset: 文件偏移Device: 设备名 (major:minor)Address: 内存开始地址Kbytes: 占用内存的字节数(KB)RSS: 保留内存的字节数(KB)Dirty: 脏页的字节数(包括共享和私有的)(KB)Mode: 内存的权限:read、write、execute、shared、private (写时复制)Mapping: 占用内存的文件、或[anon](分配的内存)、或[stack](堆栈)Offset: 文件偏移Device: 设备名 (major:minor)Kbytes: 占用内存的字节数(KB)RSS: 保留内存的字节数(KB)Dirty: 脏页的字节数(包括共享和私有的)(KB)Mode: 内存的权限:read、write、execute、shared、private (写时复制)Mapping: 占用内存的文件、或[anon](分配的内存)、或[stack](堆栈)Offset: 文件偏移Device: 设备名 (major:minor)pmap说明Address: 内存开始地址Kbytes: 占用内存的字节数(KB)RSS: 保留内存的字节数(KB)Dirty: 脏页的字节数(包括共享和私有的)(KB)Mode: 内存的权限:read、write、execute、shared、private (写时复制)Mapping: 占用内存的文件、或[anon](分配的内存)、或[stack](堆栈)Offset: 文件偏移Device: 设备名 (major:minor)pmap说明Address: 内存开始地址Kbytes: 占用内存的字节数(KB)RSS: 保留内存的字节数(KB)Dirty: 脏页的字节数(包括共享和私有的)(KB)Mode: 内存的权限:read、write、execute、shared、private (写时复制)Mapping: 占用内存的文件、或[anon](分配的内存)、或[stack](堆栈)Offset: 文件偏移Device: 设备名 (major:minor)Address: 内存开始地址Kbytes: 占用内存的字节数(KB)RSS: 保留内存的字节数(KB)Dirty: 脏页的字节数(包括共享和私有的)(KB)Mode: 内存的权限:read、write、execute、shared、private (写时复制)Mapping: 占用内存的文件、或[anon](分配的内存)、或[stack](堆栈)Offset: 文件偏移Device: 设备名 (major:minor)pmap说明Address: 内存开始地址Kbytes: 占用内存的字节数(KB)RSS: 保留内存的字节数(KB)Dirty: 脏页的字节数(包括共享和私有的)(KB)Mode: 内存的权限:read、write、execute、shared、private (写时复制)Mapping: 占用内存的文件、或[anon](分配的内存)、或[stack](堆栈)Offset: 文件偏移Device: 设备名 (major:minor)pmap说明Address: 内存开始地址Kbytes: 占用内存的字节数(KB)RSS: 保留内存的字节数(KB)Dirty: 脏页的字节数(包括共享和私有的)(KB)Mode: 内存的权限:read、write、execute、shared、private (写时复制)Mapping: 占用内存的文件、或[anon](分配的内存)、或[stack](堆栈)Offset: 文件偏移Device: 设备名 (major:minor)Address: 内存开始地址Kbytes: 占用内存的字节数(KB)RSS: 保留内存的字节数(KB)Dirty: 脏页的字节数(包括共享和私有的)(KB)Mode: 内存的权限:read、write、execute、shared、private (写时复制)Mapping: 占用内存的文件、或[anon](分配的内存)、或[stack](堆栈)Offset: 文件偏移Device: 设备名 (major:minor)Kbytes: 占用内存的字节数(KB)RSS: 保留内存的字节数(KB)Dirty: 脏页的字节数(包括共享和私有的)(KB)Mode: 内存的权限:read、write、execute、shared、private (写时复制)Mapping: 占用内存的文件、或[anon](分配的内存)、或[stack](堆栈)Offset: 文件偏移Device: 设备名 (major:minor)RSS: 保留内存的字节数(KB)Dirty: 脏页的字节数(包括共享和私有的)(KB)Mode: 内存的权限:read、write、execute、shared、private (写时复制)Mapping: 占用内存的文件、或[anon](分配的内存)、或[stack](堆栈)Offset: 文件偏移Device: 设备名 (major:minor)Dirty: 脏页的字节数(包括共享和私有的)(KB)Mode: 内存的权限:read、write、execute、shared、private (写时复制)Mapping: 占用内存的文件、或[anon](分配的内存)、或[stack](堆栈)Offset: 文件偏移Device: 设备名 (major:minor)pmap说明Address: 内存开始地址Kbytes: 占用内存的字节数(KB)RSS: 保留内存的字节数(KB)Dirty: 脏页的字节数(包括共享和私有的)(KB)Mode: 内存的权限:read、write、execute、shared、private (写时复制)Mapping: 占用内存的文件、或[anon](分配的内存)、或[stack](堆栈)Offset: 文件偏移Device: 设备名 (major:minor)pmap说明Address: 内存开始地址Kbytes: 占用内存的字节数(KB)RSS: 保留内存的字节数(KB)Dirty: 脏页的字节数(包括共享和私有的)(KB)Mode: 内存的权限:read、write、execute、shared、private (写时复制)Mapping: 占用内存的文件、或[anon](分配的内存)、或[stack](堆栈)Offset: 文件偏移Device: 设备名 (major:minor)Address: 内存开始地址Kbytes: 占用内存的字节数(KB)RSS: 保留内存的字节数(KB)Dirty: 脏页的字节数(包括共享和私有的)(KB)Mode: 内存的权限:read、write、execute、shared、private (写时复制)Mapping: 占用内存的文件、或[anon](分配的内存)、或[stack](堆栈)Offset: 文件偏移Device: 设备名 (major:minor)pmap说明Address: 内存开始地址Kbytes: 占用内存的字节数(KB)RSS: 保留内存的字节数(KB)Dirty: 脏页的字节数(包括共享和私有的)(KB)Mode: 内存的权限:read、write、execute、shared、private (写时复制)Mapping: 占用内存的文件、或[anon](分配的内存)、或[stack](堆栈)Offset: 文件偏移Device: 设备名 (major:minor)pmap说明Address: 内存开始地址Kbytes: 占用内存的字节数(KB)RSS: 保留内存的字节数(KB)Dirty: 脏页的字节数(包括共享和私有的)(KB)Mode: 内存的权限:read、write、execute、shared、private (写时复制)Mapping: 占用内存的文件、或[anon](分配的内存)、或[stack](堆栈)Offset: 文件偏移Device: 设备名 (major:minor)Address: 内存开始地址Kbytes: 占用内存的字节数(KB)RSS: 保留内存的字节数(KB)Dirty: 脏页的字节数(包括共享和私有的)(KB)Mode: 内存的权限:read、write、execute、shared、private (写时复制)Mapping: 占用内存的文件、或[anon](分配的内存)、或[stack](堆栈)Offset: 文件偏移Device: 设备名 (major:minor)Kbytes: 占用内存的字节数(KB)RSS: 保留内存的字节数(KB)Dirty: 脏页的字节数(包括共享和私有的)(KB)Mode: 内存的权限:read、write、execute、shared、private (写时复制)Mapping: 占用内存的文件、或[anon](分配的内存)、或[stack](堆栈)Offset: 文件偏移Device: 设备名 (major:minor)pmap说明Address: 内存开始地址Kbytes: 占用内存的字节数(KB)RSS: 保留内存的字节数(KB)Dirty: 脏页的字节数(包括共享和私有的)(KB)Mode: 内存的权限:read、write、execute、shared、private (写时复制)Mapping: 占用内存的文件、或[anon](分配的内存)、或[stack](堆栈)Offset: 文件偏移Device: 设备名 (major:minor)pmap说明Address: 内存开始地址Kbytes: 占用内存的字节数(KB)RSS: 保留内存的字节数(KB)Dirty: 脏页的字节数(包括共享和私有的)(KB)Mode: 内存的权限:read、write、execute、shared、private (写时复制)Mapping: 占用内存的文件、或[anon](分配的内存)、或[stack](堆栈)Offset: 文件偏移Device: 设备名 (major:minor)Address: 内存开始地址Kbytes: 占用内存的字节数(KB)RSS: 保留内存的字节数(KB)Dirty: 脏页的字节数(包括共享和私有的)(KB)Mode: 内存的权限:read、write、execute、shared、private (写时复制)Mapping: 占用内存的文件、或[anon](分配的内存)、或[stack](堆栈)Offset: 文件偏移Device: 设备名 (major:minor)pmap说明Address: 内存开始地址Kbytes: 占用内存的字节数(KB)RSS: 保留内存的字节数(KB)Dirty: 脏页的字节数(包括共享和私有的)(KB)Mode: 内存的权限:read、write、execute、shared、private (写时复制)Mapping: 占用内存的文件、或[anon](分配的内存)、或[stack](堆栈)Offset: 文件偏移Device: 设备名 (major:minor)pmap说明Address: 内存开始地址Kbytes: 占用内存的字节数(KB)RSS: 保留内存的字节数(KB)Dirty: 脏页的字节数(包括共享和私有的)(KB)Mode: 内存的权限:read、write、execute、shared、private (写时复制)Mapping: 占用内存的文件、或[anon](分配的内存)、或[stack](堆栈)Offset: 文件偏移Device: 设备名 (major:minor)Address: 内存开始地址Kbytes: 占用内存的字节数(KB)RSS: 保留内存的字节数(KB)Dirty: 脏页的字节数(包括共享和私有的)(KB)Mode: 内存的权限:read、write、execute、shared、private (写时复制)Mapping: 占用内存的文件、或[anon](分配的内存)、或[stack](堆栈)Offset: 文件偏移Device: 设备名 (major:minor)Kbytes: 占用内存的字节数(KB)RSS: 保留内存的字节数(KB)Dirty: 脏页的字节数(包括共享和私有的)(KB)Mode: 内存的权限:read、write、execute、shared、private (写时复制)Mapping: 占用内存的文件、或[anon](分配的内存)、或[stack](堆栈)Offset: 文件偏移Device: 设备名 (major:minor)RSS: 保留内存的字节数(KB)Dirty: 脏页的字节数(包括共享和私有的)(KB)Mode: 内存的权限:read、write、execute、shared、private (写时复制)Mapping: 占用内存的文件、或[anon](分配的内存)、或[stack](堆栈)Offset: 文件偏移Device: 设备名 (major:minor)pmap说明Address: 内存开始地址Kbytes: 占用内存的字节数(KB)RSS: 保留内存的字节数(KB)Dirty: 脏页的字节数(包括共享和私有的)(KB)Mode: 内存的权限:read、write、execute、shared、private (写时复制)Mapping: 占用内存的文件、或[anon](分配的内存)、或[stack](堆栈)Offset: 文件偏移Device: 设备名 (major:minor)pmap说明Address: 内存开始地址Kbytes: 占用内存的字节数(KB)RSS: 保留内存的字节数(KB)Dirty: 脏页的字节数(包括共享和私有的)(KB)Mode: 内存的权限:read、write、execute、shared、private (写时复制)Mapping: 占用内存的文件、或[anon](分配的内存)、或[stack](堆栈)Offset: 文件偏移Device: 设备名 (major:minor)Address: 内存开始地址Kbytes: 占用内存的字节数(KB)RSS: 保留内存的字节数(KB)Dirty: 脏页的字节数(包括共享和私有的)(KB)Mode: 内存的权限:read、write、execute、shared、private (写时复制)Mapping: 占用内存的文件、或[anon](分配的内存)、或[stack](堆栈)Offset: 文件偏移Device: 设备名 (major:minor)pmap说明Address: 内存开始地址Kbytes: 占用内存的字节数(KB)RSS: 保留内存的字节数(KB)Dirty: 脏页的字节数(包括共享和私有的)(KB)Mode: 内存的权限:read、write、execute、shared、private (写时复制)Mapping: 占用内存的文件、或[anon](分配的内存)、或[stack](堆栈)Offset: 文件偏移Device: 设备名 (major:minor)pmap说明Address: 内存开始地址Kbytes: 占用内存的字节数(KB)RSS: 保留内存的字节数(KB)Dirty: 脏页的字节数(包括共享和私有的)(KB)Mode: 内存的权限:read、write、execute、shared、private (写时复制)Mapping: 占用内存的文件、或[anon](分配的内存)、或[stack](堆栈)Offset: 文件偏移Device: 设备名 (major:minor)Address: 内存开始地址Kbytes: 占用内存的字节数(KB)RSS: 保留内存的字节数(KB)Dirty: 脏页的字节数(包括共享和私有的)(KB)Mode: 内存的权限:read、write、execute、shared、private (写时复制)Mapping: 占用内存的文件、或[anon](分配的内存)、或[stack](堆栈)Offset: 文件偏移Device: 设备名 (major:minor)Kbytes: 占用内存的字节数(KB)RSS: 保留内存的字节数(KB)Dirty: 脏页的字节数(包括共享和私有的)(KB)Mode: 内存的权限:read、write、execute、shared、private (写时复制)Mapping: 占用内存的文件、或[anon](分配的内存)、或[stack](堆栈)Offset: 文件偏移Device: 设备名 (major:minor)pmap说明Address: 内存开始地址Kbytes: 占用内存的字节数(KB)RSS: 保留内存的字节数(KB)Dirty: 脏页的字节数(包括共享和私有的)(KB)Mode: 内存的权限:read、write、execute、shared、private (写时复制)Mapping: 占用内存的文件、或[anon](分配的内存)、或[stack](堆栈)Offset: 文件偏移Device: 设备名 (major:minor)pmap说明Address: 内存开始地址Kbytes: 占用内存的字节数(KB)RSS: 保留内存的字节数(KB)Dirty: 脏页的字节数(包括共享和私有的)(KB)Mode: 内存的权限:read、write、execute、shared、private (写时复制)Mapping: 占用内存的文件、或[anon](分配的内存)、或[stack](堆栈)Offset: 文件偏移Device: 设备名 (major:minor)Address: 内存开始地址Kbytes: 占用内存的字节数(KB)RSS: 保留内存的字节数(KB)Dirty: 脏页的字节数(包括共享和私有的)(KB)Mode: 内存的权限:read、write、execute、shared、private (写时复制)Mapping: 占用内存的文件、或[anon](分配的内存)、或[stack](堆栈)Offset: 文件偏移Device: 设备名 (major:minor)pmap说明Address: 内存开始地址Kbytes: 占用内存的字节数(KB)RSS: 保留内存的字节数(KB)Dirty: 脏页的字节数(包括共享和私有的)(KB)Mode: 内存的权限:read、write、execute、shared、private (写时复制)Mapping: 占用内存的文件、或[anon](分配的内存)、或[stack](堆栈)Offset: 文件偏移Device: 设备名 (major:minor)pmap说明Address: 内存开始地址Kbytes: 占用内存的字节数(KB)RSS: 保留内存的字节数(KB)Dirty: 脏页的字节数(包括共享和私有的)(KB)Mode: 内存的权限:read、write、execute、shared、private (写时复制)Mapping: 占用内存的文件、或[anon](分配的内存)、或[stack](堆栈)Offset: 文件偏移Device: 设备名 (major:minor)Address: 内存开始地址Kbytes: 占用内存的字节数(KB)RSS: 保留内存的字节数(KB)Dirty: 脏页的字节数(包括共享和私有的)(KB)Mode: 内存的权限:read、write、execute、shared、private (写时复制)Mapping: 占用内存的文件、或[anon](分配的内存)、或[stack](堆栈)Offset: 文件偏移Device: 设备名 (major:minor)Kbytes: 占用内存的字节数(KB)RSS: 保留内存的字节数(KB)Dirty: 脏页的字节数(包括共享和私有的)(KB)Mode: 内存的权限:read、write、execute、shared、private (写时复制)Mapping: 占用内存的文件、或[anon](分配的内存)、或[stack](堆栈)Offset: 文件偏移Device: 设备名 (major:minor)RSS: 保留内存的字节数(KB)Dirty: 脏页的字节数(包括共享和私有的)(KB)Mode: 内存的权限:read、write、execute、shared、private (写时复制)Mapping: 占用内存的文件、或[anon](分配的内存)、或[stack](堆栈)Offset: 文件偏移Device: 设备名 (major:minor)Dirty: 脏页的字节数(包括共享和私有的)(KB)Mode: 内存的权限:read、write、execute、shared、private (写时复制)Mapping: 占用内存的文件、或[anon](分配的内存)、或[stack](堆栈)Offset: 文件偏移Device: 设备名 (major:minor)Mode: 内存的权限:read、write、execute、shared、private (写时复制)Mapping: 占用内存的文件、或[anon](分配的内存)、或[stack](堆栈)Offset: 文件偏移Device: 设备名 (major:minor)pmap说明Address: 内存开始地址Kbytes: 占用内存的字节数(KB)RSS: 保留内存的字节数(KB)Dirty: 脏页的字节数(包括共享和私有的)(KB)Mode: 内存的权限:read、write、execute、shared、private (写时复制)Mapping: 占用内存的文件、或[anon](分配的内存)、或[stack](堆栈)Offset: 文件偏移Device: 设备名 (major:minor)pmap说明Address: 内存开始地址Kbytes: 占用内存的字节数(KB)RSS: 保留内存的字节数(KB)Dirty: 脏页的字节数(包括共享和私有的)(KB)Mode: 内存的权限:read、write、execute、shared、private (写时复制)Mapping: 占用内存的文件、或[anon](分配的内存)、或[stack](堆栈)Offset: 文件偏移Device: 设备名 (major:minor)Address: 内存开始地址Kbytes: 占用内存的字节数(KB)RSS: 保留内存的字节数(KB)Dirty: 脏页的字节数(包括共享和私有的)(KB)Mode: 内存的权限:read、write、execute、shared、private (写时复制)Mapping: 占用内存的文件、或[anon](分配的内存)、或[stack](堆栈)Offset: 文件偏移Device: 设备名 (major:minor)pmap说明Address: 内存开始地址Kbytes: 占用内存的字节数(KB)RSS: 保留内存的字节数(KB)Dirty: 脏页的字节数(包括共享和私有的)(KB)Mode: 内存的权限:read、write、execute、shared、private (写时复制)Mapping: 占用内存的文件、或[anon](分配的内存)、或[stack](堆栈)Offset: 文件偏移Device: 设备名 (major:minor)pmap说明Address: 内存开始地址Kbytes: 占用内存的字节数(KB)RSS: 保留内存的字节数(KB)Dirty: 脏页的字节数(包括共享和私有的)(KB)Mode: 内存的权限:read、write、execute、shared、private (写时复制)Mapping: 占用内存的文件、或[anon](分配的内存)、或[stack](堆栈)Offset: 文件偏移Device: 设备名 (major:minor)Address: 内存开始地址Kbytes: 占用内存的字节数(KB)RSS: 保留内存的字节数(KB)Dirty: 脏页的字节数(包括共享和私有的)(KB)Mode: 内存的权限:read、write、execute、shared、private (写时复制)Mapping: 占用内存的文件、或[anon](分配的内存)、或[stack](堆栈)Offset: 文件偏移Device: 设备名 (major:minor)Kbytes: 占用内存的字节数(KB)RSS: 保留内存的字节数(KB)Dirty: 脏页的字节数(包括共享和私有的)(KB)Mode: 内存的权限:read、write、execute、shared、private (写时复制)Mapping: 占用内存的文件、或[anon](分配的内存)、或[stack](堆栈)Offset: 文件偏移Device: 设备名 (major:minor)pmap说明Address: 内存开始地址Kbytes: 占用内存的字节数(KB)RSS: 保留内存的字节数(KB)Dirty: 脏页的字节数(包括共享和私有的)(KB)Mode: 内存的权限:read、write、execute、shared、private (写时复制)Mapping: 占用内存的文件、或[anon](分配的内存)、或[stack](堆栈)Offset: 文件偏移Device: 设备名 (major:minor)pmap说明Address: 内存开始地址Kbytes: 占用内存的字节数(KB)RSS: 保留内存的字节数(KB)Dirty: 脏页的字节数(包括共享和私有的)(KB)Mode: 内存的权限:read、write、execute、shared、private (写时复制)Mapping: 占用内存的文件、或[anon](分配的内存)、或[stack](堆栈)Offset: 文件偏移Device: 设备名 (major:minor)Address: 内存开始地址Kbytes: 占用内存的字节数(KB)RSS: 保留内存的字节数(KB)Dirty: 脏页的字节数(包括共享和私有的)(KB)Mode: 内存的权限:read、write、execute、shared、private (写时复制)Mapping: 占用内存的文件、或[anon](分配的内存)、或[stack](堆栈)Offset: 文件偏移Device: 设备名 (major:minor)pmap说明Address: 内存开始地址Kbytes: 占用内存的字节数(KB)RSS: 保留内存的字节数(KB)Dirty: 脏页的字节数(包括共享和私有的)(KB)Mode: 内存的权限:read、write、execute、shared、private (写时复制)Mapping: 占用内存的文件、或[anon](分配的内存)、或[stack](堆栈)Offset: 文件偏移Device: 设备名 (major:minor)pmap说明Address: 内存开始地址Kbytes: 占用内存的字节数(KB)RSS: 保留内存的字节数(KB)Dirty: 脏页的字节数(包括共享和私有的)(KB)Mode: 内存的权限:read、write、execute、shared、private (写时复制)Mapping: 占用内存的文件、或[anon](分配的内存)、或[stack](堆栈)Offset: 文件偏移Device: 设备名 (major:minor)Address: 内存开始地址Kbytes: 占用内存的字节数(KB)RSS: 保留内存的字节数(KB)Dirty: 脏页的字节数(包括共享和私有的)(KB)Mode: 内存的权限:read、write、execute、shared、private (写时复制)Mapping: 占用内存的文件、或[anon](分配的内存)、或[stack](堆栈)Offset: 文件偏移Device: 设备名 (major:minor)Kbytes: 占用内存的字节数(KB)RSS: 保留内存的字节数(KB)Dirty: 脏页的字节数(包括共享和私有的)(KB)Mode: 内存的权限:read、write、execute、shared、private (写时复制)Mapping: 占用内存的文件、或[anon](分配的内存)、或[stack](堆栈)Offset: 文件偏移Device: 设备名 (major:minor)RSS: 保留内存的字节数(KB)Dirty: 脏页的字节数(包括共享和私有的)(KB)Mode: 内存的权限:read、write、execute、shared、private (写时复制)Mapping: 占用内存的文件、或[anon](分配的内存)、或[stack](堆栈)Offset: 文件偏移Device: 设备名 (major:minor)pmap说明Address: 内存开始地址Kbytes: 占用内存的字节数(KB)RSS: 保留内存的字节数(KB)Dirty: 脏页的字节数(包括共享和私有的)(KB)Mode: 内存的权限:read、write、execute、shared、private (写时复制)Mapping: 占用内存的文件、或[anon](分配的内存)、或[stack](堆栈)Offset: 文件偏移Device: 设备名 (major:minor)pmap说明Address: 内存开始地址Kbytes: 占用内存的字节数(KB)RSS: 保留内存的字节数(KB)Dirty: 脏页的字节数(包括共享和私有的)(KB)Mode: 内存的权限:read、write、execute、shared、private (写时复制)Mapping: 占用内存的文件、或[anon](分配的内存)、或[stack](堆栈)Offset: 文件偏移Device: 设备名 (major:minor)Address: 内存开始地址Kbytes: 占用内存的字节数(KB)RSS: 保留内存的字节数(KB)Dirty: 脏页的字节数(包括共享和私有的)(KB)Mode: 内存的权限:read、write、execute、shared、private (写时复制)Mapping: 占用内存的文件、或[anon](分配的内存)、或[stack](堆栈)Offset: 文件偏移Device: 设备名 (major:minor)pmap说明Address: 内存开始地址Kbytes: 占用内存的字节数(KB)RSS: 保留内存的字节数(KB)Dirty: 脏页的字节数(包括共享和私有的)(KB)Mode: 内存的权限:read、write、execute、shared、private (写时复制)Mapping: 占用内存的文件、或[anon](分配的内存)、或[stack](堆栈)Offset: 文件偏移Device: 设备名 (major:minor)pmap说明Address: 内存开始地址Kbytes: 占用内存的字节数(KB)RSS: 保留内存的字节数(KB)Dirty: 脏页的字节数(包括共享和私有的)(KB)Mode: 内存的权限:read、write、execute、shared、private (写时复制)Mapping: 占用内存的文件、或[anon](分配的内存)、或[stack](堆栈)Offset: 文件偏移Device: 设备名 (major:minor)Address: 内存开始地址Kbytes: 占用内存的字节数(KB)RSS: 保留内存的字节数(KB)Dirty: 脏页的字节数(包括共享和私有的)(KB)Mode: 内存的权限:read、write、execute、shared、private (写时复制)Mapping: 占用内存的文件、或[anon](分配的内存)、或[stack](堆栈)Offset: 文件偏移Device: 设备名 (major:minor)Kbytes: 占用内存的字节数(KB)RSS: 保留内存的字节数(KB)Dirty: 脏页的字节数(包括共享和私有的)(KB)Mode: 内存的权限:read、write、execute、shared、private (写时复制)Mapping: 占用内存的文件、或[anon](分配的内存)、或[stack](堆栈)Offset: 文件偏移Device: 设备名 (major:minor)pmap说明Address: 内存开始地址Kbytes: 占用内存的字节数(KB)RSS: 保留内存的字节数(KB)Dirty: 脏页的字节数(包括共享和私有的)(KB)Mode: 内存的权限:read、write、execute、shared、private (写时复制)Mapping: 占用内存的文件、或[anon](分配的内存)、或[stack](堆栈)Offset: 文件偏移Device: 设备名 (major:minor)pmap说明Address: 内存开始地址Kbytes: 占用内存的字节数(KB)RSS: 保留内存的字节数(KB)Dirty: 脏页的字节数(包括共享和私有的)(KB)Mode: 内存的权限:read、write、execute、shared、private (写时复制)Mapping: 占用内存的文件、或[anon](分配的内存)、或[stack](堆栈)Offset: 文件偏移Device: 设备名 (major:minor)Address: 内存开始地址Kbytes: 占用内存的字节数(KB)RSS: 保留内存的字节数(KB)Dirty: 脏页的字节数(包括共享和私有的)(KB)Mode: 内存的权限:read、write、execute、shared、private (写时复制)Mapping: 占用内存的文件、或[anon](分配的内存)、或[stack](堆栈)Offset: 文件偏移Device: 设备名 (major:minor)pmap说明Address: 内存开始地址Kbytes: 占用内存的字节数(KB)RSS: 保留内存的字节数(KB)Dirty: 脏页的字节数(包括共享和私有的)(KB)Mode: 内存的权限:read、write、execute、shared、private (写时复制)Mapping: 占用内存的文件、或[anon](分配的内存)、或[stack](堆栈)Offset: 文件偏移Device: 设备名 (major:minor)pmap说明Address: 内存开始地址Kbytes: 占用内存的字节数(KB)RSS: 保留内存的字节数(KB)Dirty: 脏页的字节数(包括共享和私有的)(KB)Mode: 内存的权限:read、write、execute、shared、private (写时复制)Mapping: 占用内存的文件、或[anon](分配的内存)、或[stack](堆栈)Offset: 文件偏移Device: 设备名 (major:minor)Address: 内存开始地址Kbytes: 占用内存的字节数(KB)RSS: 保留内存的字节数(KB)Dirty: 脏页的字节数(包括共享和私有的)(KB)Mode: 内存的权限:read、write、execute、shared、private (写时复制)Mapping: 占用内存的文件、或[anon](分配的内存)、或[stack](堆栈)Offset: 文件偏移Device: 设备名 (major:minor)Kbytes: 占用内存的字节数(KB)RSS: 保留内存的字节数(KB)Dirty: 脏页的字节数(包括共享和私有的)(KB)Mode: 内存的权限:read、write、execute、shared、private (写时复制)Mapping: 占用内存的文件、或[anon](分配的内存)、或[stack](堆栈)Offset: 文件偏移Device: 设备名 (major:minor)RSS: 保留内存的字节数(KB)Dirty: 脏页的字节数(包括共享和私有的)(KB)Mode: 内存的权限:read、write、execute、shared、private (写时复制)Mapping: 占用内存的文件、或[anon](分配的内存)、或[stack](堆栈)Offset: 文件偏移Device: 设备名 (major:minor)Dirty: 脏页的字节数(包括共享和私有的)(KB)Mode: 内存的权限:read、write、execute、shared、private (写时复制)Mapping: 占用内存的文件、或[anon](分配的内存)、或[stack](堆栈)Offset: 文件偏移Device: 设备名 (major:minor)pmap说明Address: 内存开始地址Kbytes: 占用内存的字节数(KB)RSS: 保留内存的字节数(KB)Dirty: 脏页的字节数(包括共享和私有的)(KB)Mode: 内存的权限:read、write、execute、shared、private (写时复制)Mapping: 占用内存的文件、或[anon](分配的内存)、或[stack](堆栈)Offset: 文件偏移Device: 设备名 (major:minor)pmap说明Address: 内存开始地址Kbytes: 占用内存的字节数(KB)RSS: 保留内存的字节数(KB)Dirty: 脏页的字节数(包括共享和私有的)(KB)Mode: 内存的权限:read、write、execute、shared、private (写时复制)Mapping: 占用内存的文件、或[anon](分配的内存)、或[stack](堆栈)Offset: 文件偏移Device: 设备名 (major:minor)Address: 内存开始地址Kbytes: 占用内存的字节数(KB)RSS: 保留内存的字节数(KB)Dirty: 脏页的字节数(包括共享和私有的)(KB)Mode: 内存的权限:read、write、execute、shared、private (写时复制)Mapping: 占用内存的文件、或[anon](分配的内存)、或[stack](堆栈)Offset: 文件偏移Device: 设备名 (major:minor)pmap说明Address: 内存开始地址Kbytes: 占用内存的字节数(KB)RSS: 保留内存的字节数(KB)Dirty: 脏页的字节数(包括共享和私有的)(KB)Mode: 内存的权限:read、write、execute、shared、private (写时复制)Mapping: 占用内存的文件、或[anon](分配的内存)、或[stack](堆栈)Offset: 文件偏移Device: 设备名 (major:minor)pmap说明Address: 内存开始地址Kbytes: 占用内存的字节数(KB)RSS: 保留内存的字节数(KB)Dirty: 脏页的字节数(包括共享和私有的)(KB)Mode: 内存的权限:read、write、execute、shared、private (写时复制)Mapping: 占用内存的文件、或[anon](分配的内存)、或[stack](堆栈)Offset: 文件偏移Device: 设备名 (major:minor)Address: 内存开始地址Kbytes: 占用内存的字节数(KB)RSS: 保留内存的字节数(KB)Dirty: 脏页的字节数(包括共享和私有的)(KB)Mode: 内存的权限:read、write、execute、shared、private (写时复制)Mapping: 占用内存的文件、或[anon](分配的内存)、或[stack](堆栈)Offset: 文件偏移Device: 设备名 (major:minor)Kbytes: 占用内存的字节数(KB)RSS: 保留内存的字节数(KB)Dirty: 脏页的字节数(包括共享和私有的)(KB)Mode: 内存的权限:read、write、execute、shared、private (写时复制)Mapping: 占用内存的文件、或[anon](分配的内存)、或[stack](堆栈)Offset: 文件偏移Device: 设备名 (major:minor)pmap说明Address: 内存开始地址Kbytes: 占用内存的字节数(KB)RSS: 保留内存的字节数(KB)Dirty: 脏页的字节数(包括共享和私有的)(KB)Mode: 内存的权限:read、write、execute、shared、private (写时复制)Mapping: 占用内存的文件、或[anon](分配的内存)、或[stack](堆栈)Offset: 文件偏移Device: 设备名 (major:minor)pmap说明Address: 内存开始地址Kbytes: 占用内存的字节数(KB)RSS: 保留内存的字节数(KB)Dirty: 脏页的字节数(包括共享和私有的)(KB)Mode: 内存的权限:read、write、execute、shared、private (写时复制)Mapping: 占用内存的文件、或[anon](分配的内存)、或[stack](堆栈)Offset: 文件偏移Device: 设备名 (major:minor)Address: 内存开始地址Kbytes: 占用内存的字节数(KB)RSS: 保留内存的字节数(KB)Dirty: 脏页的字节数(包括共享和私有的)(KB)Mode: 内存的权限:read、write、execute、shared、private (写时复制)Mapping: 占用内存的文件、或[anon](分配的内存)、或[stack](堆栈)Offset: 文件偏移Device: 设备名 (major:minor)pmap说明Address: 内存开始地址Kbytes: 占用内存的字节数(KB)RSS: 保留内存的字节数(KB)Dirty: 脏页的字节数(包括共享和私有的)(KB)Mode: 内存的权限:read、write、execute、shared、private (写时复制)Mapping: 占用内存的文件、或[anon](分配的内存)、或[stack](堆栈)Offset: 文件偏移Device: 设备名 (major:minor)pmap说明Address: 内存开始地址Kbytes: 占用内存的字节数(KB)RSS: 保留内存的字节数(KB)Dirty: 脏页的字节数(包括共享和私有的)(KB)Mode: 内存的权限:read、write、execute、shared、private (写时复制)Mapping: 占用内存的文件、或[anon](分配的内存)、或[stack](堆栈)Offset: 文件偏移Device: 设备名 (major:minor)Address: 内存开始地址Kbytes: 占用内存的字节数(KB)RSS: 保留内存的字节数(KB)Dirty: 脏页的字节数(包括共享和私有的)(KB)Mode: 内存的权限:read、write、execute、shared、private (写时复制)Mapping: 占用内存的文件、或[anon](分配的内存)、或[stack](堆栈)Offset: 文件偏移Device: 设备名 (major:minor)Kbytes: 占用内存的字节数(KB)RSS: 保留内存的字节数(KB)Dirty: 脏页的字节数(包括共享和私有的)(KB)Mode: 内存的权限:read、write、execute、shared、private (写时复制)Mapping: 占用内存的文件、或[anon](分配的内存)、或[stack](堆栈)Offset: 文件偏移Device: 设备名 (major:minor)RSS: 保留内存的字节数(KB)Dirty: 脏页的字节数(包括共享和私有的)(KB)Mode: 内存的权限:read、write、execute、shared、private (写时复制)Mapping: 占用内存的文件、或[anon](分配的内存)、或[stack](堆栈)Offset: 文件偏移Device: 设备名 (major:minor)pmap说明Address: 内存开始地址Kbytes: 占用内存的字节数(KB)RSS: 保留内存的字节数(KB)Dirty: 脏页的字节数(包括共享和私有的)(KB)Mode: 内存的权限:read、write、execute、shared、private (写时复制)Mapping: 占用内存的文件、或[anon](分配的内存)、或[stack](堆栈)Offset: 文件偏移Device: 设备名 (major:minor)pmap说明Address: 内存开始地址Kbytes: 占用内存的字节数(KB)RSS: 保留内存的字节数(KB)Dirty: 脏页的字节数(包括共享和私有的)(KB)Mode: 内存的权限:read、write、execute、shared、private (写时复制)Mapping: 占用内存的文件、或[anon](分配的内存)、或[stack](堆栈)Offset: 文件偏移Device: 设备名 (major:minor)Address: 内存开始地址Kbytes: 占用内存的字节数(KB)RSS: 保留内存的字节数(KB)Dirty: 脏页的字节数(包括共享和私有的)(KB)Mode: 内存的权限:read、write、execute、shared、private (写时复制)Mapping: 占用内存的文件、或[anon](分配的内存)、或[stack](堆栈)Offset: 文件偏移Device: 设备名 (major:minor)pmap说明Address: 内存开始地址Kbytes: 占用内存的字节数(KB)RSS: 保留内存的字节数(KB)Dirty: 脏页的字节数(包括共享和私有的)(KB)Mode: 内存的权限:read、write、execute、shared、private (写时复制)Mapping: 占用内存的文件、或[anon](分配的内存)、或[stack](堆栈)Offset: 文件偏移Device: 设备名 (major:minor)pmap说明Address: 内存开始地址Kbytes: 占用内存的字节数(KB)RSS: 保留内存的字节数(KB)Dirty: 脏页的字节数(包括共享和私有的)(KB)Mode: 内存的权限:read、write、execute、shared、private (写时复制)Mapping: 占用内存的文件、或[anon](分配的内存)、或[stack](堆栈)Offset: 文件偏移Device: 设备名 (major:minor)Address: 内存开始地址Kbytes: 占用内存的字节数(KB)RSS: 保留内存的字节数(KB)Dirty: 脏页的字节数(包括共享和私有的)(KB)Mode: 内存的权限:read、write、execute、shared、private (写时复制)Mapping: 占用内存的文件、或[anon](分配的内存)、或[stack](堆栈)Offset: 文件偏移Device: 设备名 (major:minor)Kbytes: 占用内存的字节数(KB)RSS: 保留内存的字节数(KB)Dirty: 脏页的字节数(包括共享和私有的)(KB)Mode: 内存的权限:read、write、execute、shared、private (写时复制)Mapping: 占用内存的文件、或[anon](分配的内存)、或[stack](堆栈)Offset: 文件偏移Device: 设备名 (major:minor)pmap说明Address: 内存开始地址Kbytes: 占用内存的字节数(KB)RSS: 保留内存的字节数(KB)Dirty: 脏页的字节数(包括共享和私有的)(KB)Mode: 内存的权限:read、write、execute、shared、private (写时复制)Mapping: 占用内存的文件、或[anon](分配的内存)、或[stack](堆栈)Offset: 文件偏移Device: 设备名 (major:minor)pmap说明Address: 内存开始地址Kbytes: 占用内存的字节数(KB)RSS: 保留内存的字节数(KB)Dirty: 脏页的字节数(包括共享和私有的)(KB)Mode: 内存的权限:read、write、execute、shared、private (写时复制)Mapping: 占用内存的文件、或[anon](分配的内存)、或[stack](堆栈)Offset: 文件偏移Device: 设备名 (major:minor)Address: 内存开始地址Kbytes: 占用内存的字节数(KB)RSS: 保留内存的字节数(KB)Dirty: 脏页的字节数(包括共享和私有的)(KB)Mode: 内存的权限:read、write、execute、shared、private (写时复制)Mapping: 占用内存的文件、或[anon](分配的内存)、或[stack](堆栈)Offset: 文件偏移Device: 设备名 (major:minor)pmap说明Address: 内存开始地址Kbytes: 占用内存的字节数(KB)RSS: 保留内存的字节数(KB)Dirty: 脏页的字节数(包括共享和私有的)(KB)Mode: 内存的权限:read、write、execute、shared、private (写时复制)Mapping: 占用内存的文件、或[anon](分配的内存)、或[stack](堆栈)Offset: 文件偏移Device: 设备名 (major:minor)pmap说明Address: 内存开始地址Kbytes: 占用内存的字节数(KB)RSS: 保留内存的字节数(KB)Dirty: 脏页的字节数(包括共享和私有的)(KB)Mode: 内存的权限:read、write、execute、shared、private (写时复制)Mapping: 占用内存的文件、或[anon](分配的内存)、或[stack](堆栈)Offset: 文件偏移Device: 设备名 (major:minor)Address: 内存开始地址Kbytes: 占用内存的字节数(KB)RSS: 保留内存的字节数(KB)Dirty: 脏页的字节数(包括共享和私有的)(KB)Mode: 内存的权限:read、write、execute、shared、private (写时复制)Mapping: 占用内存的文件、或[anon](分配的内存)、或[stack](堆栈)Offset: 文件偏移Device: 设备名 (major:minor)Kbytes: 占用内存的字节数(KB)RSS: 保留内存的字节数(KB)Dirty: 脏页的字节数(包括共享和私有的)(KB)Mode: 内存的权限:read、write、execute、shared、private (写时复制)Mapping: 占用内存的文件、或[anon](分配的内存)、或[stack](堆栈)Offset: 文件偏移Device: 设备名 (major:minor)RSS: 保留内存的字节数(KB)Dirty: 脏页的字节数(包括共享和私有的)(KB)Mode: 内存的权限:read、write、execute、shared、private (写时复制)Mapping: 占用内存的文件、或[anon](分配的内存)、或[stack](堆栈)Offset: 文件偏移Device: 设备名 (major:minor)Dirty: 脏页的字节数(包括共享和私有的)(KB)Mode: 内存的权限:read、write、execute、shared、private (写时复制)Mapping: 占用内存的文件、或[anon](分配的内存)、或[stack](堆栈)Offset: 文件偏移Device: 设备名 (major:minor)Mode: 内存的权限:read、write、execute、shared、private (写时复制)Mapping: 占用内存的文件、或[anon](分配的内存)、或[stack](堆栈)Offset: 文件偏移Device: 设备名 (major:minor)Mapping: 占用内存的文件、或[anon](分配的内存)、或[stack](堆栈)Offset: 文件偏移Device: 设备名 (major:minor)Offset: 文件偏移Device: 设备名 (major:minor)Device: 设备名 (major:minor)发现可疑的地方有两个 1029712KB(1005M)的内存块和较多64M内存块,linux 默认使用的 glibc 的 ptmalloc 内存分配器,有这个问题。Glibc为什么会有64M的内存块的问题?- 引入内存分配器
- ptmalloc 解读
1. 通过 fastbins 查找合适内存块,
2. 1没有,从 small bin 中获取,
3. 2没有,从 unsorted bin 中获取,
4. 3没有,从 large bin 中获取,
5. 4没有,从 top chunk 中,
6. 5不够,向系统申请 brk/mmap。内存回收的简单步骤如下:1. 判断是否是 mmap 映射,是直接回收
2. 判断是否邻近 top chunk
3. 不是2,根据 size 放到不同的 bins 中
4. 是2,判断 top chunk 中邻近内存是否在使用 是 合并 top chunk
5. 合并后判断 top chunk 大小,超过阈值(默认128k),但是开始分配128k不会回收。通过翻阅资料发现,现在市面上有不少内存分配器的实现,如 tcmalloc ,jemalloc 等,在这里我们选择了 jemalloc。- 替换内存分配器解决内存碎片问题
线程内存池:在一个进程中每个线程会有自己的内存池,用来管理自己的内存使用,会大幅度减少并发时锁的性能损失。
- 锁粒度:使用非公平锁,替换自旋锁,减少 CPU 空转。
优化 dump 体验。原来容器 dump 时会存在 dump 到一半机器就重启的问题,跟基础架构 和技术运营的同学沟通后,对该部分做了优化,让业务分析 GC 时间过长有了实质性帮助。
确认监控问题。之前大家看到容器使用监控上应用重启都是因为内存翻倍使用,但实际情况是容器在重启后,监控平台把两个容器使用的内存求和了,没有单独分开处理。
- 支持可选择分配器。基础架构部门对 jemalloc 和 tcmalloc 的内存分配器进行支持。