Netty 源码分析及内存溢出思路

832 阅读7分钟

通过一次内存溢出的事故,看了一下netty相关的源码,分享一下自己的收获。

排查内存溢出的办法

可以使用 jcmd 命令 查看Naive Memory,例如

jcmd {pid} VM.native_memory summary scale=MB

Netty 源码分析

Netty Allocator

Netty的分配器分为两种,pooledunpooled,可以通过 VM option 中的 io.netty.allocator.type 修改,默认是pooled。不论是pooled还是unpooled都可以选择是走heap和direct,分别指堆内和堆外模式。

Netty Allocator 中实现pooled和unpooled的具体方法是PooledByteBufAllocator 和 UnpooledByteBufAllocator,具体的实现继承关系如下图:

AbstractByteBufAllocator

AbstractByteBufAllocator主要做了2件事:

  1. 判断使用heap还是是用direct,默认是走direct即堆外内存。可以通过VM参数io.netty.noUnsafeio.netty.noPreferDirect来设置堆内或是堆外。
  2. 监控是否发生内存泄露。在每次新建ByteBuf后,都会调用toLeakAwareBuffer()方法,此方法会trace对应的ByteBuf,用来判断有没有内存泄露的风险。

PooledByteBufAllocator

PooledByteBufAllocator是池化模式下的分配器,其中定义了许多相关参数,如池中的chunkSize、pageSize、smallCacheSize、normalCacheSize等等,这里就不展开来细节了。

池化模式中具体的内存分配使用的是 PoolArena 类,我们首先看一下和它相关类的UML图:

首先需要注意的点是

  • 内存的分配是PooledByteBufAllocator通过调用PoolArena的 allocate() 方法完成的,同时返回了netty中定义的PooledByteBuf类。
  • 内存的释放是PooledByteBuf类通过调用PoolArena的 reallocate() 或者 free() 方法实现的。
  • PoolArena给allocator返回的是PooledByteBuf类,但是在实际的newChunk中操作的是一个泛型。这个泛型对direct堆外模式来说是一个nio中的ByteBuffer,对heap堆内模式来说时一个byte[]数组。

由此我们可知,allocate在分配内存的时候会创建一个PooledByteBuf,并在其中管理nio中的ByteBuffer或者byte[]数组来实现对内存的实际操作。内存的释放则是通过创建的PooledByteBuf对象来控制。下面具体展开说明分配和释放:

direct 堆外内存

管理direct堆外内存的PooledByteBuf根据是否safe分为两类:

  • safe情况下,使用PooledDirectByteBuf对象管理
  • unsafe情况下,使用PooledUnsafeDirectByteBuf对象管理

根据上面我们已经清楚,direct堆外内存的PooledByteBuf中,实际去分配或占用内存的是nio中的ByteBuffer。ByteBuffer的分配和释放,则是根据nocleaner分为两种实现方式:

  • nocleaner模式下的内存分配,是通过reflect反射中的Constructor构造器来创建ByteBuffer对象;
  • nocleaner模式下的内存释放,是直接通过UNSAFE中的native方法freeMemory0(long address)释放;
  • cleaner模式下的内存分配,直接使用new DirectByteBuffer的方式创建;
  • cleaner模式下的内存释放,是通过reflect反射调用nio中DirectByteBuffer的cleaner去完成内存释放。
static final class DirectArena extends PoolArena<ByteBuffer> {

    @Override
    protected PoolChunk<ByteBuffer> newChunk(int pageSize, int maxPageIdx,
        int pageShifts, int chunkSize) {
        if (directMemoryCacheAlignment == 0) {
            ByteBuffer memory = allocateDirect(chunkSize);
            return new PoolChunk<ByteBuffer>(this, memory, memory, pageSize, pageShifts,
                    chunkSize, maxPageIdx);
        }
        final ByteBuffer base = allocateDirect(chunkSize + directMemoryCacheAlignment);
        final ByteBuffer memory = PlatformDependent.alignDirectBuffer(base, directMemoryCacheAlignment);
        return new PoolChunk<ByteBuffer>(this, base, memory, pageSize,
                pageShifts, chunkSize, maxPageIdx);
    }

    private static ByteBuffer allocateDirect(int capacity) {
        return PlatformDependent.useDirectBufferNoCleaner() ?
            PlatformDependent.allocateDirectNoCleaner(capacity) : ByteBuffer.allocateDirect(capacity);
    }
    
    @Override
    protected void destroyChunk(PoolChunk<ByteBuffer> chunk) {
        if (PlatformDependent.useDirectBufferNoCleaner()) {
            PlatformDependent.freeDirectNoCleaner((ByteBuffer) chunk.base);
        } else {
            PlatformDependent.freeDirectBuffer((ByteBuffer) chunk.base);
        }
    }
    
    @Override
    protected PooledByteBuf<ByteBuffer> newByteBuf(int maxCapacity) {
        if (HAS_UNSAFE) {
            return PooledUnsafeDirectByteBuf.newInstance(maxCapacity);
        } else {
            return PooledDirectByteBuf.newInstance(maxCapacity);
        }
    }
}

heap 堆内内存

管理heap堆内内存的PooledByteBuf也根据是否safe分为两类:

  • safe情况下,使用PooledHeapByteBuf对象管理
  • unsafe情况下,使用PooledUnsafeHeapByteBuf对象管理

同样根据上面得知,heap堆内内存是通过维护一个byte[]数组去实现的。这其中比较重要的一个参数是 io.netty.uninitializedArrayAllocationThreshold ,用来设置未初始化的byte数组的阈值,默认是1024。

具体的分配与释放如下:

  • 内存的分配方面,如果需要分配的byte数组大小不超过阈值,则直接使用new byte[]创建;如果超过了阈值,则使用reflect反射创建byte数组
  • 内存的释放方面,直接依赖GC
static final class HeapArena extends PoolArena<byte[]> {

    private static byte[] newByteArray(int size) {
        return PlatformDependent.allocateUninitializedArray(size);
    }

    @Override
    protected PoolChunk<byte[]> newChunk(int pageSize, int maxPageIdx, int pageShifts, int chunkSize) {
        return new PoolChunk<byte[]>(
                this, null, newByteArray(chunkSize), pageSize, pageShifts, chunkSize, maxPageIdx);
    }

    @Override
    protected void destroyChunk(PoolChunk<byte[]> chunk) {
        // Rely on GC.
    }

    @Override
    protected PooledByteBuf<byte[]> newByteBuf(int maxCapacity) {
        return HAS_UNSAFE ? PooledUnsafeHeapByteBuf.newUnsafeInstance(maxCapacity)
                : PooledHeapByteBuf.newInstance(maxCapacity);
    }
    
}

UnpooledByteBufAllocator

UnpooledByteBufAllocator是非池化模式下的分配器。其中定义了好几个内部类如下:

  • InstrumentedUnpooledUnsafeHeapByteBuf
  • InstrumentedUnpooledHeapByteBuf
  • InstrumentedUnpooledUnsafeNoCleanerDirectByteBuf
  • InstrumentedUnpooledUnsafeDirectByteBuf
  • InstrumentedUnpooledDirectByteBuf

direct 堆外内存

driect堆外内存需要关注的是InstrumentedUnpooledDirectByteBuf、InstrumentedUnpooledUnsafeDirectByteBuf和InstrumentedUnpooledUnsafeNoCleanerDirectByteBuf,下面对这三种做一下区分:

  • 如果是safe的情况下,则使用InstrumentedUnpooledDirectByteBuf
  • 如果是unsafe的情况 + cleaner模式,则使用InstrumentedUnpooledUnsafeDirectByteBuf
  • 如果是unsafe的情况 + nocleaner模式,则使用InstrumentedUnpooledUnsafeNoCleanerDirectByteBuf

这三类实际上也是通过nio中的ByteBuffer去实现内存的分配和释放的,具体实现方式如下:

  • InstrumentedUnpooledDirectByteBuf:内存分配通过 new DirectByteBuffer 的方式实现的;内存的释放通过reflect反射调用nio中DirectByteBuffer的cleaner实现。
  • InstrumentedUnpooledUnsafeDirectByteBuf:内存分配通过 new DirectByteBuffer 的方式实现的;内存的释放通过reflect反射调用nio中DirectByteBuffer的cleaner实现。
  • InstrumentedUnpooledUnsafeNoCleanerDirectByteBuf:内存的分配通过reflect反射中的Constructor构造器创建ByteBuffer对象实现;内存的释放直接通过UNSAFE中的native方法freeMemory0(long address)实现。

public class UnpooledUnsafeDirectByteBuf extends UnpooledDirectByteBuf {
    
    protected ByteBuffer allocateDirect(int initialCapacity) {
        return ByteBuffer.allocateDirect(initialCapacity);
    }

    protected void freeDirect(ByteBuffer buffer) {
        PlatformDependent.freeDirectBuffer(buffer);
    }
}

class UnpooledUnsafeNoCleanerDirectByteBuf extends UnpooledUnsafeDirectByteBuf {

    UnpooledUnsafeNoCleanerDirectByteBuf(ByteBufAllocator alloc, int initialCapacity, int maxCapacity) {
        super(alloc, initialCapacity, maxCapacity);
    }

    @Override
    protected ByteBuffer allocateDirect(int initialCapacity) {
        return PlatformDependent.allocateDirectNoCleaner(initialCapacity);
    }

    @Override
    protected void freeDirect(ByteBuffer buffer) {
        PlatformDependent.freeDirectNoCleaner(buffer);
    }

}

heap 堆内内存

heap堆内内存需要关注的是InstrumentedUnpooledHeapByteBuf和InstrumentedUnpooledUnsafeHeapByteBuf

这两个类内存使用的也是byte[]数组实现,具体的分配和释放内存方式如下:

  • InstrumentedUnpooledHeapByteBuf:内存的分配直接通过 new byte[] 实现。
  • InstrumentedUnpooledUnsafeHeapByteBuf:内存的分配使用reflect反射创建byte数组。
  • 两者的内存释放都依赖于GC
public class UnpooledUnsafeHeapByteBuf extends UnpooledHeapByteBuf {
   
    @Override
    protected byte[] allocateArray(int initialCapacity) {
        return PlatformDependent.allocateUninitializedArray(initialCapacity);
    }
    
}

public class UnpooledHeapByteBuf extends AbstractReferenceCountedByteBuf
 {
     @Override
    protected byte[] allocateArray(int initialCapacity) {
        return new byte[initialCapacity];
    }
    
    protected void freeArray(byte[] array) {
        // NOOP
    }
 }

Netty ByteBuf

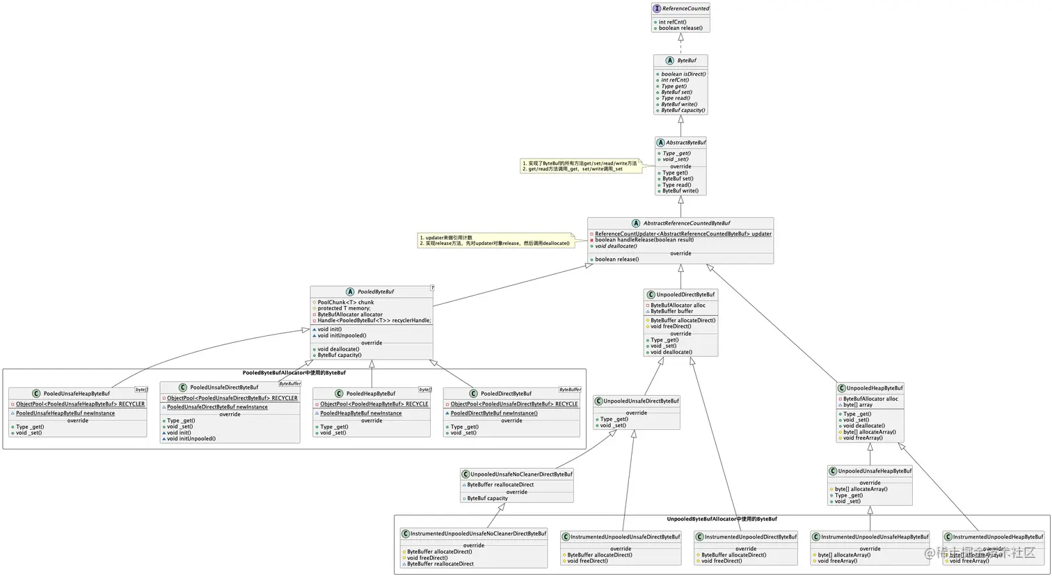
这部分主要了解一下ByteBuf的之间的实现和集成关系,通过这部分对ByteBuf和其中的ByteBuffer或者byte数组有更深的了解。具体的UML图如下,下面会对其中关键点做描述。

netty_ByteBuf.png

AbstractReferenceCountedByteBuf

  1. 内部定义了一个ReferenceCountUpdater,用来做引用计数
  2. 实现了release方法,显式释放了updater引用技术的数量,然后调用子类 deallocate() 方法进行内存的释放

PooledByteBuf

  1. 定义了泛型T memory,用于存储byte[]或ByteBuffer
  2. 记录了分配器allocator
  3. 定义了池化的recyclerHandle回收处理器,其4个子类分别定义了四个RECYCLER回收器,由父类中的handle统一处理。这里的回收器回收的是ByteBuf对象。
  4. 实现了deallocate方法,通过RECYCLER回收器释放内存

UnpooledDirectByteBuf

  1. 定义了direct堆外内存的中所使用的ByteBuffer
  2. 记录分配器allocator
  3. 实现了safe + cleaner模式下的内存分配和释放;其他情况由子类UnpooledUnsafeDirectByteBuf和UnpooledUnsafeNoCleanerDirectByteBuf复写实现。

UnpooledHeapByteBuf

  1. 定义了heap堆内内存中所使用的byte[]数组
  2. 记录分配器allocator
  3. 实现了safe模式下的内存分配;unsafe模式由子类UnpooledUnsafeHeapByteBuf实现。

Java NIO ByteBuffer

经过上面的介绍,我们得知netty ByteBuf在direct模式下,实际上操作的是Java nio中的ByteBuffer。下面对其关键点做一下说明。

nio_ByteBuffer.png

MappedByteBuffer

  • 定义了文件描述符fd,用于对堆外内存的io操作

DiractByteBuffer

  • 定义了cleaner用于内存释放的实现

注意:netty heap并不会直接使用ByteBuffer,只有在需要时会将byte[]数组转成ByteBuffer

Spring DataBuffer

在实际reactor netty的使用中,我们很少能接触到nio的ByteBuffer或者netty中的ByteBuf,但是会用到spring-core包中定义的DataBuffer。

下面我们看下DataBuffer相关的UML图

spring_DataBuffer.png

内存泄露风险:在直接对DataBuffer使用时,如果实现是NettyDataBuffer,则需要注意databuffer的释放问题,使用不当有可能会造成内存泄露的风险。

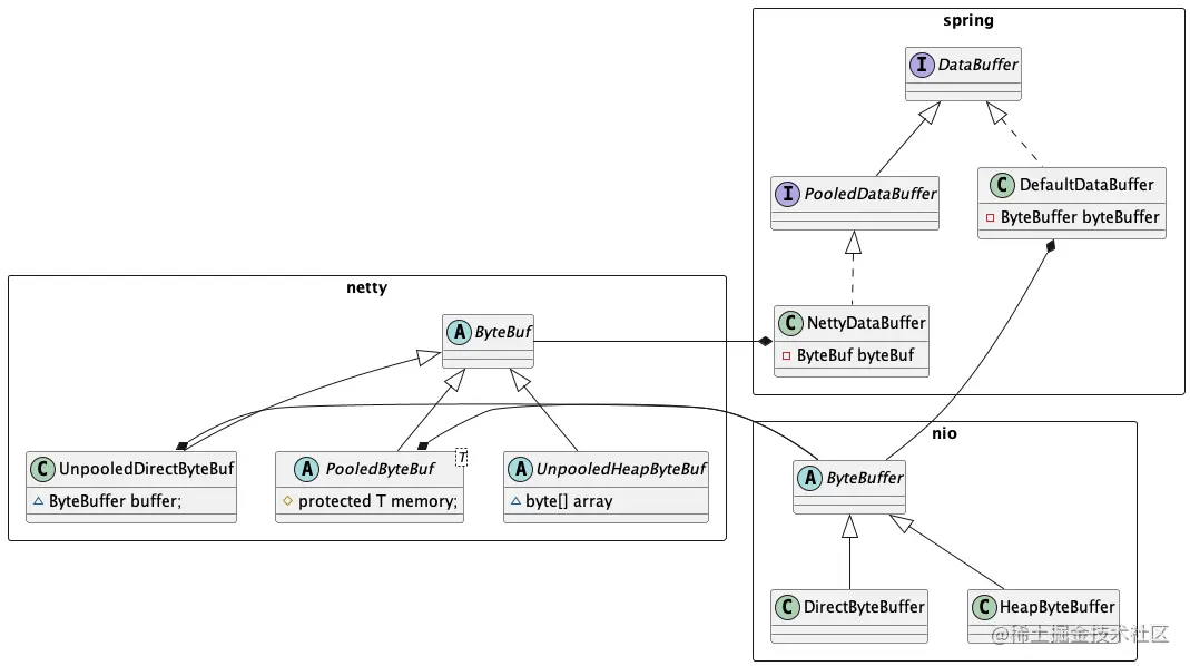
ByteBuffer/ByteBuf/DataBuffer之间的关系

最后用一张图说明ByteBuffer/ByteBuf/DataBuffer这三者之间的关系。

可以从下面这张图看出,DataBuffer主要有两种实现:

  • DefaultDataBuffer 中定义了成员变量BtyeBuffer,通过nio对象来实现
  • NettyDataBuffer中定义了成员变量 ByteBuf,通过netty对象来实现

其次,对于ByteBuf来说,底层也是通过nio的DyteBuffer去实现的。

关系.png

参考链接

juejin.cn/post/684490…

projectreactor.io/docs/netty/…

netty.io/wiki/refere…

tech.meituan.com/2018/10/18/…