Android | 彻底理解 Okio 之源码篇

842 阅读9分钟

开启掘金成长之旅!这是我参与「掘金日新计划 · 2 月更文挑战」的第 1 天,点击查看活动详情

Okio 2.X 及其以上的版本的源码为 kotlin 语言编写。本文讲解的Okio源码版本为 1.17.2,仍为 Java 语言。

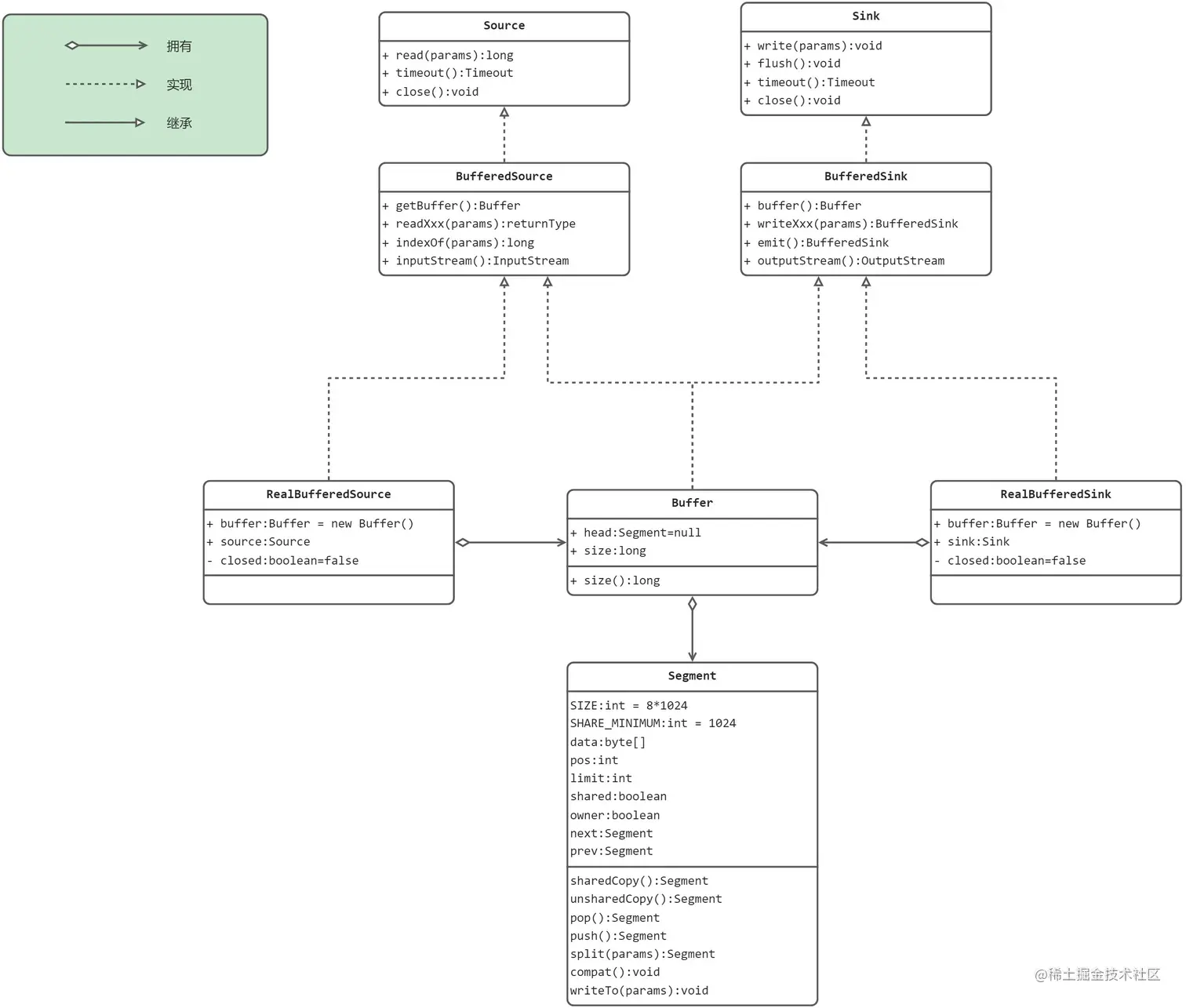
okio库的类结构

okio 主要的接口和类

okio接口和类的说明

名称类型描述
Source接口定义了输入流的几个基本方法
BufferedSource接口继承Source接口,新增了一系列readXxx方法
RealBufferedSource实现了BufferedSource接口
Sink接口定义了输出流的几个基本方法
BufferedSink接口继承Sink接口,新增了一系列writeXxx方法
RealBufferedSink实现了BufferedSink接口
Buffer同时实现了BufferedSource和BufferedSink接口。被RealBufferedSource和RealBufferedSink所持有,是读取和写入操作的真正实现类。
  1. readXxx系列方法是从缓冲区读出数据的方法。
  2. writeXxx系列方法是向缓冲区写入数据的方法。

okio读取文件

使用 okio 来读取文件非常的简单,只需要简单的几步。

  1. 调用Okio.source方法获得Source对象
  2. 调用Okio.buffer方法获得BufferedSource对象。因为BufferedSource是个接口,它里面定义了一系列的readXxx方法,可以用来方便的读取输入流的内容。
public void readFile() {
    try {
        FileInputStream fis = new FileInputStream("test.txt");
        okio.Source source = Okio.source(fis);
        BufferedSource bs = Okio.buffer(source);
        String res = bs.readUtf8();
        System.out.println(res);
    } catch (Exception e){
        e.printStackTrace();
    }
}

Okio.source 方法

Okio.source重写了read方法,并返回一个Source对象。所以当我们调用Source对象的read(Buffer sink, long byteCount)方法时,其实是在调用该处重写的方法。read方法会从输入流进行一次读取操作,将数据读取到尾部的Segment中。

  private static Source source(final InputStream in, final Timeout timeout) {
    if (in == null) throw new IllegalArgumentException("in == null");
    if (timeout == null) throw new IllegalArgumentException("timeout == null");

    return new Source() {
      @Override public long read(Buffer sink, long byteCount) throws IOException {
        if (byteCount < 0) throw new IllegalArgumentException("byteCount < 0: " + byteCount);
        if (byteCount == 0) return 0;
        try {
          // 判断是否中断这次的读取操作
          timeout.throwIfReached();
         // 获取双链表尾部的 Segment
          Segment tail = sink.writableSegment(1);
         // 从输入流最多读取 maxToCopy 个字节
          int maxToCopy = (int) Math.min(byteCount, Segment.SIZE - tail.limit);
         // 从输入流读取数据到 Segment
          int bytesRead = in.read(tail.data, tail.limit, maxToCopy);
         // 到达输入流尾部
          if (bytesRead == -1) return -1;
         // 更新 tail 的 limit
          tail.limit += bytesRead;
         // 更新 sink 的 size 值
          sink.size += bytesRead;
          return bytesRead;
        } catch (AssertionError e) {
          if (isAndroidGetsocknameError(e)) throw new IOException(e);
          throw e;
        }
      }

      @Override public void close() throws IOException {
        in.close();
      }

      @Override public Timeout timeout() {
        return timeout;
      }

      @Override public String toString() {
        return "source(" + in + ")";
      }
    };
  }
  1. read 方法首先会调用timeout.throwIfReached(),这个方法是Okio中的同步超时检测。它的作用有两个,一是检查当前线程是否中断,二是判断即将开始的读取操作是否在已经到达了截止时间,以上有任何一个条件不满足,将会抛出异常中断此次操作。比如我们将上面读取文件的代码设置一下读取操作需要在未来的1ms内完成。这意味着接下来的readUtf8操作,必须要在未来的1ms内完成,否则抛出异常。
public void readFile() {
    try {
        FileInputStream fis = new FileInputStream("test.txt");
        okio.Source source = Okio.source(fis);
        BufferedSource bs = Okio.buffer(source);
        // 设置超时时间为 1ms
        source.timeout().deadline(1, TimeUnit.MILLISECONDS);
        String res = bs.readUtf8();
        System.out.println(res);
    } catch (Exception e){
        e.printStackTrace();
    }
}

上面代码将会抛出如下异常。由于throwIfReached是在每次读取数据之前调用并且与数据读取在同一个线程,所以如果读取操作阻塞,则无法及时抛出异常。

java.io.InterruptedIOException: deadline reached
	at okio.Timeout.throwIfReached(Timeout.kt:102)
	at okio.InputStreamSource.read(JvmOkio.kt:87)
	at okio.Buffer.writeAll(Buffer.kt:1642)
	at okio.RealBufferedSource.readUtf8(RealBufferedSource.kt:297)

又或者在读取操作之前中断了线程,也会抛出同样的异常,如下代码。

public void readFile() {
    Thread thread = new Thread(){
        @Override
        public void run() {
            try {
                FileInputStream fis = new FileInputStream("test.txt");
                okio.Source source = Okio.source(fis);
                BufferedSource bs = Okio.buffer(source);
                // 中断当前线程
                interrupt();
                String res = bs.readUtf8();
                System.out.println(res);
            } catch (Exception e){
                e.printStackTrace();
            }
        }
    };
    thread.start();

    try {
        thread.join();
    } catch (Exception e) {
        e.printStackTrace();
    }
}

这里简单介绍了Okio的同步超时机制,而异步超时机制,这里就不做介绍了。

  1. read方法接着会将数据读取到双链表最尾部的Segment中,关于Segment是啥,这里暂时理解成它是一个存放数据的容器就行了。后面会详细介绍。

Okio.buffer 方法

Okio.buffer方法的看起来就简单多了,直接实例化了一个RealBufferedSource对象返回。 RealBufferedSource实现了BufferedSource接口,所以会有一系列的readXxx方法。注意此处传入了Source对象,所以在RealBufferedSource中调用source对象的read方法,是在调用上面重写过的read方法!

  public static BufferedSource buffer(Source source) {
    return new RealBufferedSource(source);
  }

readUtf8() 方法

RealBufferedSource实现了BufferedSource接口,所以调用readUtf8()方法来读取字符串时候,其实调用的是RealBufferedSource的readUtf8()方法。下面是readUtf8()方法的源码。

  @Override public String readUtf8() throws IOException {
    buffer.writeAll(source);
    return buffer.readUtf8();
  }
  1. buffer.writeAll(source)会将数据写入BufferSegment中,来看看这个方法的实现。我们发现,这里会循环的调用source.read方法,上面我们说过,调用source对象的read方法,是在调用上面重写过的read方法!所以writeAll方法的任务就是将所有的数据写入到一个或多个Segment中(一个Segment的最大容量是8kb,如果数据量大,一个Segment可能读取不了这么多)。
  @Override public long writeAll(Source source) throws IOException {
    if (source == null) throw new IllegalArgumentException("source == null");
    long totalBytesRead = 0;
    for (long readCount; (readCount = source.read(this, Segment.SIZE)) != -1; ) {
      totalBytesRead += readCount;
    }
    return totalBytesRead;
  }
  1. buffer.readUtf8()会将存储在Segment中的数据读出,转化为字符串。若一个Segment的数据被读完且它是非共享的,那么这个Segment将会被回收。

总结

使用Okio来读取输入流的数据,Okio首先会将所有的数据读取到Buffer类的一个或多个Segment中,当我们想要获取这些数据的时候,再从Segment中读出来Buffer这个类是整个Okio框架的灵魂所在,它实现了BufferedSource, BufferedSink接口,最终的读写操作都会交给它来完成。而RealBufferedSourceRealBufferedSink更像是中间人,负责把读写任务交给Buffer

有读者到这就会问了,使用Okio来读取数据并没有看到明显的优势,就是在API调用上精简了一些。其实不然,Okio天然的设计了Segment作为数据的缓冲区。同时Segment是可以回收和复用的,这就减少了内存的消耗,提高了内存的利用率。考虑一种双流操作,先读取输入流的内容再写入到输出流。传统的操作首先要将输入流缓冲区的数据拷贝到一个字节数组中,然后再将字节数组的内容拷贝到输出流缓冲区,这中间存在不同缓冲区的数据拷贝操作。而对于Okio来说,在不同缓冲区移动数据,只需移动Segment的引用,而非拷贝字节数组。

Okio双流操作

Okio的优点在于设计了Segment,而双流操作最能体现出这种天然的优势。下面代码首先从test.txt中读取文件内容,然后写入test2.txt中。

public void readAndWrite() {
    try {
        FileInputStream fis = new FileInputStream("test.txt");
        Source source = Okio.source(fis);
        BufferedSource bSource = Okio.buffer(source);

        FileOutputStream fos = new FileOutputStream("test2.txt");
        Sink sink = Okio.sink(fos);
        BufferedSink bSink = Okio.buffer(sink);

        while (!bSource.exhausted()){
            // 不停的从 test.txt 中读取数据并写入到 test2.txt
            bSource.read(bSink.buffer(), 8*1024);
            // 将输出流缓冲区的数据完全写入到文件中
            bSink.emit();
        }

        bSource.close();
        bSink.close();

    } catch (Exception e) {
        e.printStackTrace();
    }
}

特别注意上面read最终会调用到Buffer类的write(Buffer source, long byteCount)方法,这个方法可以说是Buffer类最重要的方法。当将一个Buffer缓冲区的数据写入到另一个Buffer缓冲区,并不会拷贝字节,而是移动Segment的引用。除此之外,该方法还使用了Segment的分割与合并操作,将内存利用最大化。正如该方法的注释所言“while balancing two conflicting goals: don't waste CPU and don't waste memory.”(同时平衡两个相互冲突的目标:不浪费CPU和不浪费内存。)

在下文分析Buffer类的设计时,会详细介绍这个方法的源码。

Segment类的设计

Okio将Java类库中的输入输出流做了封装,让我们能很方便的使用这些API来完成文件的读写操作,这是Okio的一个优点。但是仅仅从API封装调用的角度,不能体现出一个框架的优势所在。Okio最精妙的地方是它设计了数据缓冲区Segment

Segment的特点

  1. Segment是一个循环双链表,有前驱(prev)和后继节点(next)
  2. 一个Segment可以存储的最大数据量是8kb(8192=8*1024)
  3. Segment有两种状态,分别是可共享和不可共享,由shared字段来区分(本质上是data字节数组是否共享)。
  4. 一个Segment如果是共享的,那么只有data字节数组的宿主Segment能对它进行修改。由owner字段来区分当前Segment是不是data字节数组的宿主。
  5. 一个Segment如果是共享的,那么这个Segment将不可以被回收,data字节数组也不可以被非宿主的Segment所修改。

Segment成员变量

  /** 一个Segment的容量 8kb */
  static final int SIZE = 8192;

  /** data可共享阈值,小于这个值则使用 System.arraycopy 拷贝,不共享*/
  static final int SHARE_MINIMUM = 1024;

  final byte[] data;

  /** 读数据的起始位 */
  int pos;

  /** 写数据的起始位 */
  int limit;

  /** data字节数组是否共享. */
  boolean shared;

  /** 当前Segment是否为data字节数组的宿主Segment,与shared互斥 */
  boolean owner;

  /** 后继节点 */
  Segment next;

  /** 前驱节点 */
  Segment prev;

Segment成员方法

Segment sharedCopy()

Segment unsharedCopy()

Segment pop()

Segment push(Segment segment)

Segment split(int byteCount)

void compact()

void writeTo(Segment sink, int byteCount)

sharedCopy 共享拷贝

sharedCopy是共享拷贝的意思,该方法会将shared字段改为true,然后实例化一个新的Segment返回。新的Segment会与当前Segment共享data字节数组(本质上是都持有data数组的引用),新返回的Segment并不是data字节数组的宿主Segment,所以它不能对data数组进行修改操作。同样,当一个Segment被标记为共享状态的时候,不能够被回收。

  final Segment sharedCopy() {
    shared = true;
    return new Segment(data, pos, limit, true, false);
  }

unsharedCopy 非共享拷贝

unsharedCopy非共享拷贝,该方法对data字节数组进行深拷贝,返回的Segment完完全全是一个新的对象。

  final Segment unsharedCopy() {
    return new Segment(data.clone(), pos, limit, false, true);
  }

pop 将当前 Segment 从双链表中移除

pop方法可以将当前的Segment从它所在的双链表中移除,并返回它的后继节点(下一个节点)。若链表中只有一个节点(只有当前节点),则将当前节点移除后返回null。

  public final @Nullable Segment pop() {
    Segment result = next != this ? next : null;
    prev.next = next;
    next.prev = prev;
    next = null;
    prev = null;
    return result;
  }

pop方法涉及到循环双链表删除节点的操作,这里详细介绍下。 当链表中只有当前Segment,调用pop方法后,结构会发生如下变化,当前Segment不再会有指向它的引用,会在某个时刻被垃圾回收掉。

其实不论链表中有多少个节点,要删除哪一个节点。循环双链表中删除节点的操作都是一样的,只需将当前要删除节点的前一个节点的next引用指向到要删除节点的下一个节点,将当前要删除节点的后一个节点的pre引用指向到要删除节点的前一个节点。对应如下两行代码。

prev.next = next;
next.prev = prev;

然后将待删除节点的prevnext引用指向null,这样需要删除的节点就脱离了这个链表,等待垃圾回收。

next = null;
prev = null;

push 将一个 Segment 添加到当前 Segment 后面

push方法可以将一个Segment添加到当前Segment的后面,与上述链表节点的删除操作类似,也是改变prevnext引用的指向来实现的,这里就不再详细说明了。

  public final Segment push(Segment segment) {
    segment.prev = this;
    segment.next = next;
    next.prev = segment;
    next = segment;
    return segment;
  }

split 字节数组数据分割

split方法可以将当前Segment分割成两个Segment(实际上是将data字节数组的数据分成两部分)。传入的byteCount参数决定了分割后的第一个Segment含有多少个字节的数据。第一个Segment会有[pos+byteCount, limit)区间的数据,第二个Segment含有[pos, pos+byteCount)区间的数据,都是左闭右开区间。

  public final Segment split(int byteCount) {
    // byteCount 参数合法性校验,若要分割的字节数量 <=0 或 > 已有的数据量,则抛出异常
    if (byteCount <= 0 || byteCount > limit - pos) throw new IllegalArgumentException();
    Segment prefix;

    // 从当前Segment分割出一个新的Segment(prefix)
    //1. 若要分割的字节数 >= SHARE_MINIMUM(1kb),则采用共享拷贝(拷贝引用)的方式
    //2. 若分割的字节数 < 1kb,则采用拷贝的方式(完全复制,新开辟内存空间)
    if (byteCount >= SHARE_MINIMUM) {
      prefix = sharedCopy();
    } else {
      prefix = SegmentPool.take();
      System.arraycopy(data, pos, prefix.data, 0, byteCount);
    }

    // 更新刚分割出来的Segment(prefix)的limit值, [pos, limit = (pos+byteCount))
    prefix.limit = prefix.pos + byteCount;
    // 更新当前Segment的pos值, [pos = (pos+byteCount), limit)
    pos += byteCount;
    // 将新分割出来的Segment(prefix)添加到当前Segment的后面
    prev.push(prefix);
    // 返回新分割出来的 Segment(prefix)
    return prefix;
  }

假设当前有一个Segment存储了2kb的数据,现在要分割出512b的数据(byteCount = 512),使用split方法分割的流程如下。

需要注意的是,若采用共享拷贝的方式,那当前Segment和分割出来的Segment共享同一个data字节数组(data数组内存空间一样),区别是poslimit的值会不同。若采用完全拷贝的方式,那么两个Segment就是完全独立的,即各自的data字节数组在不同的内存空间,不共享。split方法遵循了"大块数据移动引用,小块数据进行拷贝"的思想,平衡了CPU与内存的消耗。

writeTo Segment之间字节数组数据的移动

writeTo 方法可以将byteCount个字节数据从当前Segment移动到sink中去。

  public final void writeTo(Segment sink, int byteCount) {
    // sink 参数合法性校验,若sink非data的宿主Segemnt,则抛出异常。
    // 这说明获得数据的Segment必须是data的宿主,只有宿主Segment才能对data进行修改
    if (!sink.owner) throw new IllegalArgumentException();
	  
    // 若 sink 从 limit 开始写数据,剩余的容量不足以容纳 byteCount 个字节
    if (sink.limit + byteCount > SIZE) {
      // We can't fit byteCount bytes at the sink's current position. Shift sink first.
      if (sink.shared) throw new IllegalArgumentException();
      // (byteCount > SIZE - (sink.limit-sink.pos))
      // 即 sink 剩余的容量不能容纳 byteCount 个字节数据,抛出异常
      if (sink.limit + byteCount - sink.pos > SIZE) throw new IllegalArgumentException();
      // 移动 sink 的数据,从 pos = 0 开始
      System.arraycopy(sink.data, sink.pos, sink.data, 0, sink.limit - sink.pos);
      sink.limit -= sink.pos;
      sink.pos = 0;
    }

    // 拷贝数据到 sink
    System.arraycopy(data, pos, sink.data, sink.limit, byteCount);
    // 更新 sink 的 limit 值
    sink.limit += byteCount;
    // 更新当前 Segment 的 pos 值
    pos += byteCount;
  }

从上面代码可以看出,writeTo方法可以将当前Segment的一部分数据移动到sink中。需要注意的是,若sinklimit位置开始写入数据,sink剩余的容量不足以容纳byteCount个字节,那么首先会将sink原有的数据移动到数组pos=0的位置,再从新的limit位置写。若足以容纳,则从直接从最初的limit位置开始写。

compact 字节数组数据的合并

compact方法可以将当前Segment与它的前驱Segment合并成一个Segment

  public final void compact() {
    // 若链表中只有一个Segment,无法合并。抛出异常
    if (prev == this) throw new IllegalStateException();
    // 若待合并的 prev 节点非宿主,无法进行合并操作
    if (!prev.owner) return; // Cannot compact: prev isn't writable.
    // 当前 Segment 存储的字节数
    int byteCount = limit - pos;
    // prev 剩余的容量,SIZE - (prev.limit- prev.pos)
    int availableByteCount = SIZE - prev.limit + (prev.shared ? 0 : prev.pos);
    // 若 prev 剩余的容量不足以容纳当前 Segment 的数据,无法合并
    if (byteCount > availableByteCount) return; // Cannot compact: not enough writable space.
    // 将当前 Segment 的数据移动到 prev
    writeTo(prev, byteCount);
    // 将当前 Segment 从链表中移除
    pop();
    // 回收当前的 Segment
    SegmentPool.recycle(this);
  }

Segment的回收与复用

前面我们多次提到,Okio为了节约内存资源,Segment可以回收和复用。当一个Segment中不再有数据的时候(数据被读过或被写入到输出流),会被回收。而当要使用Segment来保存数据的时候,就可以从“池子”中取出一个Segment来使用,而不是直接new。SegmentPool这个类提供了recycletake两个方法,分别对应于Segment的回收与复用。在SegmentPool中使用单链表结构来保存已回收的Segment。下面是该类的源码。

final class SegmentPool {
  // 池子里最多有 8 个 Segment
  static final long MAX_SIZE = 64 * 1024; // 64 KiB.

  // 单链表的头结点
  static @Nullable Segment next;

  // 池子中所有Segment的字节总数
  static long byteCount;

  private SegmentPool() {
  }

  // Segment 复用,取单链表头结点
  static Segment take() {
    synchronized (SegmentPool.class) {
      if (next != null) {
        Segment result = next;
        next = result.next;
        result.next = null;
        byteCount -= Segment.SIZE;
        return result;
      }
    }
    return new Segment(); // Pool is empty. Don't zero-fill while holding a lock.
  }

  // Segment 回收,将其放到单链表头部
  static void recycle(Segment segment) {
    if (segment.next != null || segment.prev != null) throw new IllegalArgumentException();
    if (segment.shared) return; // This segment cannot be recycled.
    synchronized (SegmentPool.class) {
      if (byteCount + Segment.SIZE > MAX_SIZE) return; // Pool is full.
      byteCount += Segment.SIZE;
      segment.next = next;
      segment.pos = segment.limit = 0;
      next = segment;
    }
  }
}

本质上takerecycle方法涉及单链表节点的删除和添加操作,若需要Segment,则调用take。若要回收某个Segment,则调用recycle

Buffer类的设计

Buffer类实现了BufferedSourceBufferedSink接口,最终数据的读取和写入操作都会交给这个类。

Buffer成员变量

  1. head是循环双链表的头结点,每次读数据的时候,从这个头结点开始读。因为是循环双链表,尾结点就是head.prev,每次写数据,从尾结点开始写。
  2. sizeSegment链表中保存的字节总数。当size==0时,表明该Buffer缓冲区已经没有数据。
  @Nullable Segment head;
  long size;

Buffer成员方法

write 缓冲区之间的数据移动

回顾下Okio的双流操作。在两个缓冲区之间移动数据,是不会拷贝字节的,而是移动Segment的引用。write(Buffer source, long byteCount)方法可以将source缓冲区byteCount个字节移动到当前缓冲区。现在详细分析下write(Buffer source, long byteCount)方法的源码,它到底是如果做到的。

  @Override public void write(Buffer source, long byteCount) {
    // 参数合法性校验
    if (source == null) throw new IllegalArgumentException("source == null");
    if (source == this) throw new IllegalArgumentException("source == this");
    checkOffsetAndCount(source.size, 0, byteCount);

    // 当 byteCount > 0
    while (byteCount > 0) {
      // Is a prefix of the source's head segment all that we need to move?
      // 若 byteCount 个字节数据存在于 source 的头部 Segment
      if (byteCount < (source.head.limit - source.head.pos)) {
        Segment tail = head != null ? head.prev : null;
        // 若当前缓冲区尾部的 Segment 不为 null && 是宿主 Segment && 能容纳 byteCount 个字节
        if (tail != null && tail.owner
            && (byteCount + tail.limit - (tail.shared ? 0 : tail.pos) <= Segment.SIZE)) {
          // Our existing segments are sufficient. Move bytes from source's head to our tail.
          // 直接将 source缓冲区 头部 Segment 的数据移动到当前缓冲区尾部的 Segment
          source.head.writeTo(tail, (int) byteCount);
          // 更新 source 缓冲区的 size
          source.size -= byteCount;
          // 更新当前缓冲区的 size
          size += byteCount;
          // 结束程序
          return;
        } else {
          // We're going to need another segment. Split the source's head
          // segment in two, then move the first of those two to this buffer.
          // 若当前缓冲区尾部的 Segment 为 null || 无法容纳 byteCount 个字节
          // 将 source 缓冲区头部的 Segment 的 byteCount 个字节分割出来
          source.head = source.head.split((int) byteCount);
        }
      }

      // Remove the source's head segment and append it to our tail.
      // source 缓冲区头部节点
      Segment segmentToMove = source.head;
      // source 缓冲区头部节点的字节数
      long movedByteCount = segmentToMove.limit - segmentToMove.pos;
      // 将 source 缓冲区头部节点从双链表中移除,并返回它的下一个节点
      source.head = segmentToMove.pop();
      // 若当前缓冲区头部节点为 null
      if (head == null) {
        head = segmentToMove;
        head.next = head.prev = head;
      } else {
        // 若当前缓冲区头部节点不为 null,将 source 缓冲区头部节点添加到当前缓冲区尾部
        Segment tail = head.prev;
        tail = tail.push(segmentToMove);
        // 尝试合并
        tail.compact();
      }
      // 更新 source 缓冲区的 size
      source.size -= movedByteCount;
      // 更新当前缓冲区的 size
      size += movedByteCount;
      // 更新 byteCount
      byteCount -= movedByteCount;
    }
  }

从上面源码可以看出,将数据从一个缓冲区移动到另一个缓冲区,根据不同的情况会采取不同的移动策略。

  1. 若要移动的byteCount个字节存在于源缓冲区的头部Segment
  • 若目的缓冲区的尾部Segment能容纳byteCount个字节,则直接将源缓冲区头部SegmentbyteCount字节移动到目的缓冲区的尾部Segment,程序就结束了。这里采用的策略是拷贝字节,而非移动引用
  • 若目的缓冲区的尾部Segment不能容纳byteCount个字节,则将源缓冲区头部 Segment 的 byteCount 个字节分割(分割操作使用共享拷贝或者非共享拷贝)出来,生成一个新的Segment将其添加到目的缓冲区的尾部,之后尝试Segment合并操作。

上述代码进行第一次循环运行后,可能已经结束,可能进行下一次循环。简单来说,上述代码并不复杂。有两种数据移动的策略。

  1. 直接将源缓冲区头部SegmentbyteCount字节移动到目的缓冲区的尾部Segment。这种情况发生一次程序就结束了。这里是在拷贝字节数组。
  2. 将源缓冲区头部的Segment添加到目的缓冲的尾部。因为在循环内,这种情况可能进行多次。这里是在移动Segment的引用。

经过上述源码的讲解,想必大家对Okio有了更进一步的认识。Okio中最精妙的设计当Segment所属。在缓冲区之间移动大块数据,是在移动Segment的引用。而移动小块数据,是在拷贝字节。“不浪费CPU和不浪费内存”。

写在最后

如果你对我感兴趣,请移步到 blogss.cn ,或关注公众号:程序员小北,进一步了解。

  • 如果本文帮助到了你,欢迎点赞和关注,这是我持续创作的动力 ❤️
  • 由于作者水平有限,文中如果有错误,欢迎在评论区指正 ✔️
  • 本文首发于掘金,未经许可禁止转载 ©️