GitHub险崩盘,竟是因网易内部「Redis应用与深度实践笔记」泄露

165 阅读2分钟

面试官:你是怎么学Redis的?

随着面试官的这一句话,我的思绪回到了刚毕业的时候,面试官也是这么问的我;

记得刚毕业时,我是在B站看视频入门的,入个门应付平时的CRUD完全没问题,但当工作中碰到问题的时候,经常抓不住重点,一个bug排查半天。

后来,我觉得只懂使用不懂原理是很虚的。跑去买了《Redis原理应用与深度实践》这本书,撸了两周。感觉自己对Redis的认知有了质的提升,解决问题也非常快。

回到现在,Redis面试已经成为我冲刺更高薪资的一大助力!

我非常推荐直接看源码,源码之下无秘密。但源码不是每个人都能看懂的,当你成功入门之后就需要在实际工作中去应用,再到后面的阅读源码,剖析原理,等你做到这一步,我想没有哪个面试官能在Redis上难倒你了!

​今天给大家分享的就是这本点击货区—GitHub险崩盘,竟是因网易内部「Redis应用与深度实践笔记」泄露,由于内容篇幅过多,下面会给大家展示一下其中的部分内容!

目录概览

内容详解

Redis应用篇

  • 分布式锁

  • 延时队列

  • 位图

  • HyperLogLog

  • 布隆过滤器

  • 简单限流

  • 漏斗限流

  • GeoHash

  • Scan

Redis原理篇

  • 线程IO模型

  • 通信协议

  • 持久化

  • 管道

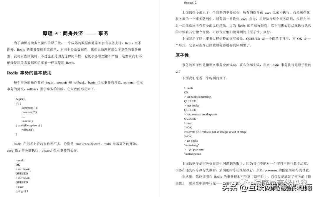
  • 事务

  • PubSub

  • 小对象压缩

  • 主从同步

Redis集群篇

  • Sentinel

  • Codis

  • Cluster

Redis拓展篇

  • stream

  • Info 指令
  •  再谈分布式锁

  • 过期策略

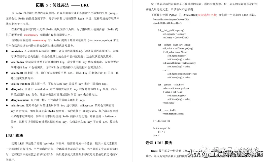
  • LRU

  • 懒惰删除

  • 优雅地使用Jedis

  • 保护Redis

  • Redis安全通信

Redis源码篇

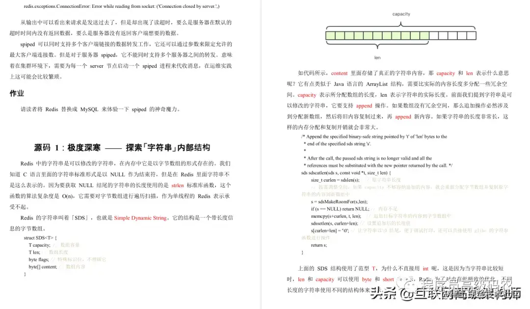
  • 探索「字符串」内部结构

  • 探索「字典」内部

  • 探索「压缩列表」内部

  • 探索「快速列表」内部

  • 探索「跳跃列表」内部结构

  • 探索「紧凑列表」内部

  • 探索「基数树」内部

写在后面

过多内容就不一一展示了, 好了,” 退休程序猿 “会持续更新,咱们下期再见~~~