从设计模式角度看 RxJava 核心源码

348 阅读12分钟

从设计模式角度来看 RxJava 核心源码

从订阅者模式和装饰器模式的角度来看 RxJava 源码。

1. 普通订阅者模式与 RxJava 中的订阅者模式

订阅者模式又叫做观察者模式,主要用于实现响应式编程。其本质,就是接口回调。

普通订阅者模式:多个对象间存在一对多的依赖关系,当一个对象的状态发生改变的时候,所有依赖于它的对象都会得到通知并被自动更新。简单来说,就是发布者持有多个订阅者的引用,当其状态发生改变时调用这些订阅者执行更新的方法。(调用订阅者执行更新的方法,也被叫做进行接口回调)

请添加图片描述

具体订阅者,也叫做具体观察者,通过订阅,添加到发布者的 Observers 集合中,当发布者有消息要发布时,通过回调订阅到自己的所有订阅者的 response() 方法,即可完成消息发布。

在 RxJava 中,增加了一个事件发生器,RxJava 将事件与发布者解耦,事件发射器负责事件发布,发布者负责接收订阅

请添加图片描述

可以说,只要有用到回调,就是用了观察者模式。RxJava 中,订阅者、发布者、事件发射器是 1:1:1 的关系。发布者的实现类,负责订阅以及订阅过程中的功能拓展。观察者由于订阅,将自己的引用交给了发布者,发布者又将订阅者的引用交给了事件发射器。真正产生消息、发射消息给订阅者的任务,由事件发射器完成。

源码

Observable的创建操作符创建了事件发射器:

//Observable.java
//通过将方法设置为静态的设计,来让用户必须从创建操作符开始使用RxJava
public static <T> Observable<T> create(ObservableOnSubscribe<T> source) {
    ObjectHelper.requireNonNull(source, "source is null");
    return RxJavaPlugins.onAssembly(new ObservableCreate<T>(source));
}

传入的 ObservableOnSubscribe 是事件形成的内容,由用户自定义:

Observable.create(new ObservableOnSubscribe<String>(){
    @Override
    public void subscribe(ObservableEmitter<String> emitter) throws Exception{
        //发射某消息
        emitter.onNext("room1");
    }
})...

Observable构建出的发布者源头,将会在观察者订阅到它的时候,将观察者的引用,交给事件发射器。事件发射器的事件形成逻辑为上述代码。

//ObservableCreate.java的订阅方法
public final class ObservableCreate<T> extends Observable<T>{
    @Override
    protected void subscribeActual(Observer<? super T> observer) {
        //创建事件发射器,并持有观察者的引用
        CreateEmitter<T> parent = new CreateEmitter<T>(observer);
        //订阅成功,回调订阅者的onSubscribe接口
        observer.onSubscribe(parent);
		//订阅逻辑,也叫事件形成逻辑(由用户自定义实现)
        source.subscribe(parent);
    }
}


事件发射器,发射事件的方式,其实就是回调观察者的 onNext(T t) 方法,将事件消息回调发送给观察者:

//ObservableCreate.CreateEmitter.java
public final class ObservableCreate<T> extends Observable<T>{
    //...
    static final class CreateEmitter<T> ...{
        final Observer<? super T> observer;
        //构建时,传入观察者的引用
        CreateEmitter(Observer<? super T> observer) {
            this.observer = observer;
        }

        @Override
        public void onNext(T t) {
            //通过持有的观察者引用,回调其onNext方法,将消息回调回去
            observer.onNext(t);
        }
        //...
    }
}

2. RxJava 中独特设计的装饰器模式

RxJava 的作用不仅仅是生成事件直接就发给订阅者,中途可以对消息进行多次处理。例如将多个需要逐步完成的任务,通过 RxJava 操作符连接起来,只将最后的结果交给观察者。甚至还可以切换线程,例如将生成事件、处理事件切换到子线程进行,将观察者的回调切换回主线程,以便更新 UI 。

RxJava是如何实现这种效果的呢?答案是使用了装饰器模式。不过这个装饰器模式不仅运用在了发布者上,还运用在了监听者上。

  1. 对于发布者,根据调用的操作符,对原始发布者进行功能包装:
    1. 拓展 subscribeActual() 的功能
    2. 增加功能需要使用到的属性,例如:线程切换需要的 Scheduler 实例、类型转换需要的 Function 实例
    3. 被包装的发布者被称为上游、源:source
  2. 对于观察者,在订阅回流中,按订阅途径的发布者的要求,包装自己:
    1. 拓展 onNext()onComplete() 等回调方法的功能
    2. 增加功能需要使用到的属性,例如:线程切换需要用到的 Worker 实例、类型转换需要的 Function 实例
    3. 被包装的监听者被称为下游:downStream

我们来模拟一个调用链场景:

create()->map()->flatMap()->subscribeOn()->observeOn()->subscribe()

Observable.create(new ObservableOnSubscribe<String>() {
    @Override
    public void subscribe(ObservableEmitter<String> emitter) throws Exception {
        //发射项目组房间号
        emitter.onNext("room1");
    }
}).map(new Function<String, String>() {
    @Override
    public String apply(String s) throws Exception {
        //通过房间号先加载本地缓存
        //... get from network
        String roomInfo = "get from local disk";
        return roomInfo;
    }
}).flatMap(new Function<String, ObservableSource<String>>() {
    @Override
    public ObservableSource<String> apply(String s) throws Exception {
        //本地缓存加载好后,从网络获取当前在房人员
        List<String> users = new ArrayList<>();//get from network
        //逐个交给后续处理
        return Observable.fromIterable(users);
    }
})
    //以上是事件处理流程
    //接下来进行线程切换
    .subscribeOn(Schedulers.io())//将上游设置为在线程池中执行
    .observeOn(AndroidSchedulers.mainThread())//将下游设置在主线程运行
    .subscribe(new Observer<String>() {
        @Override
        public void onSubscribe(Disposable d) {
            System.out.println(" onSubscribe ");
        }
		//最终观察者的回调
        @Override
        public void onNext(String s) {
            System.out.println(" get one user "+s);
        }

        @Override
        public void onError(Throwable e) {
            System.out.println("get error "+e);
        }

        @Override
        public void onComplete() {
            System.out.println("get all users completed");
        }
    });

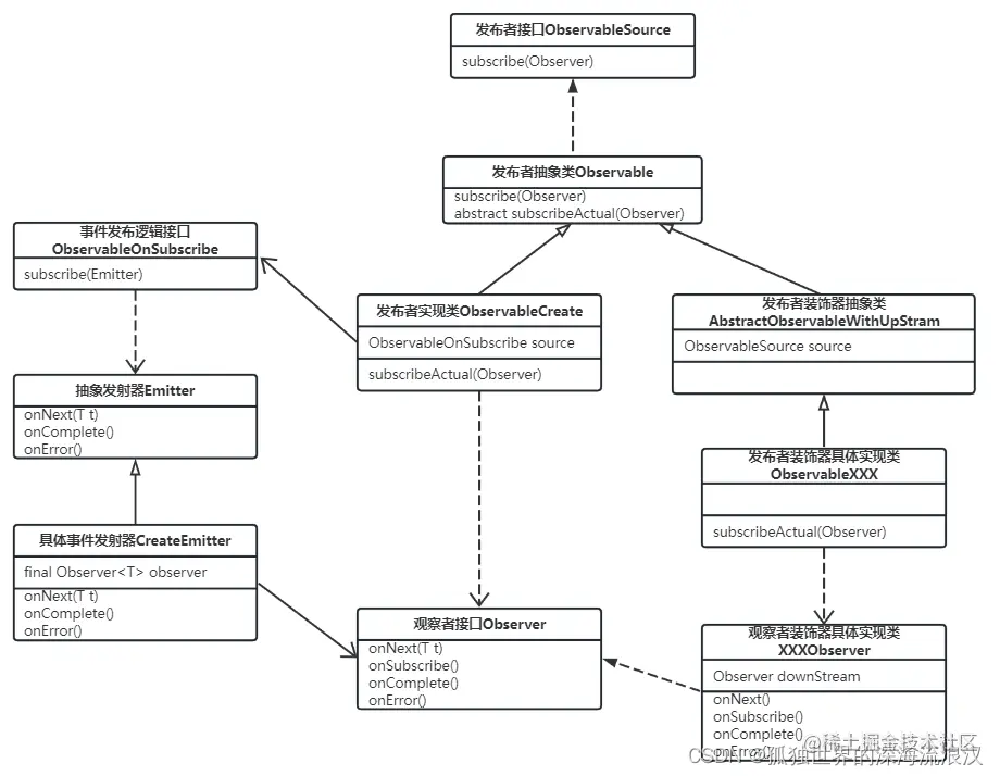
我们可以根据这个场景画出调用链的图,更好理解装饰器在 RxJava 中是如何做到增强功能的:

请添加图片描述

Observable 通过创建操作符,构建出了首个真正将事件发射器、订阅者、发布者关联起来的源头。该源头也被作为装饰器的具体部件,它可以被继承自 AbstractObservableWithUpStream 这个基础装饰类的具体装饰类如 ObservableSubscribeOn 类装饰,从而实现功能拓展。它的装饰顺序为从上游到下游。(最左边最靠近原始发布者的称为上游,最靠近原始订阅者的为下游)

RxJava装饰器模式的命名特点: Observable+XXX 、 XXX+Observer

map操作符装饰的发布者:ObservableMap 、订阅者 MapObserver

subscribeOn操作符装饰的发布者:ObservableSubscribeOn、订阅者 SubscribeOnObserver

Observer 由用户实现,并在从下游到上游的订阅过程中,由各层发布者 Observable 的规则进行装饰,对 onNext() 方法进行功能拓展。

下面这个图将订阅流、装饰流标注出来了:

请添加图片描述

我们从源码上看一下装饰器模式到底是如何进行功能拓展的。先看对发布者的装饰,是如何进行发布者的功能拓展的.

看到 subscribeOn() 操作符对应的发布者类:

  1. 通过装饰,增加了一个成员变量 Scheduler实例
  2. 通过装饰,增加线程切换功能,可以实现 把observer订阅到source的方法 切换到 Scheduler 对应的线程中。
  3. 通过装饰,增加了对订阅者 observer 的装饰。(这个增强在几乎所有发布者装饰类的 subscribeActual() 方法中都有实现)
public final class ObservableSubscribeOn<T> extends AbstractObservableWithUpstream<T, T> {
	//通过装饰,增加了一个成员变量 Scheduler实例
    final Scheduler scheduler;

    public ObservableSubscribeOn(ObservableSource<T> source, Scheduler scheduler) {
        super(source);
        //装饰器增加的变量一般都由构造器传入。
        this.scheduler = scheduler;
    }
    
     @Override
    public void subscribeActual(final Observer<? super T> observer) {
        //通过装饰,增加了对订阅者 observer 的装饰
        final SubscribeOnObserver<T> parent = new SubscribeOnObserver<T>(observer);
		//回调observer的完成订阅回调
        observer.onSubscribe(parent);
		//通过装饰,将 source.subscribe(observer) 整条订阅代码放到了 Scheduler 的线程中执行。实现了线程切换的功能拓展。
        parent.setDisposable(scheduler.scheduleDirect(new SubscribeTask(parent)));
    }
    //...
	
}

装饰器模式再对发布者的功能拓展中,也都增加了对订阅者的装饰。发布者的功能增强主要体现在 subscribeActual() 方法中。订阅者的功能增强,则主要体现在 onNext() 方法中。比如我们看到 map 操作符中对订阅者的装饰类 MapObserver:

static final class MapObserver<T, U> extends BasicFuseableObserver<T, U> {
    final Function<? super T, ? extends U> mapper;

    MapObserver(Observer<? super U> actual, Function<? super T, ? extends U> mapper) {
        super(actual);
        //在订阅者向发布者订阅的途中,发布者将实现功能拓展需要的Function实例由发布者传入该装饰类
        this.mapper = mapper;
    }

    @Override
    public void onNext(T t) {
        //通过传入的function,对参数t进行类型处理,得到了类型为U的参数v,并回调给下游订阅者
        U v = mapper.apply(t)
        downstream.onNext(v);
    }

}

3. 装饰器模式在 RxJava 线程切换中的优越表现

从 2 中,我们分析得知,发布者、订阅者的功能拓展都是在装饰的途中完成的,其中 subscribeOn() 操作符实现了对上游的线程切换,observeOn() 操作符实现了对下游的线程切换。

我们知道,当有多个 subscribeOn() 操作符时,只有最上游的 subscribeOn() 才决定发布者形成事件、处理事件所在的线程。

我们还知道,当有多个 observeOn() 操作符时,下游回调的方法所在线程由上游距离最近的 observeOn() 操作符所决定,换句话说,可能有多个 observeOn() 操作符生效。 例如操作符调用流程:

op -> observeOn(MAIN) -> op1 -> observeOn(IO) -> op2 -> observeOn(MAIN) -> op3 -> op4-> subscribe(new Observer)

op1受距离其最近的上游 observeOn() 操作符影响,所以 op1的订阅者 的 onNext() 执行所在线程为主线程。同理 op2的订阅者 执行在子线程,op3、op4、最后的observer 都执行在主线程。

3.1 subscribeOn() 装饰类 ObservableSubscribeOn.java 切换上游线程原理:

ObservableSubscribeOn 类在构建时,传入了 scheduler实例,scheduler实例中含有 worker:

  1. HandlerScheduler类实现的Worker将传入的 Runnable 通过 handler.post(runnable) 方法提交到主线程,实现线程切换到主线程的操作
  2. IoScheduler类实现的Worker则是将传入的 Runnable 交给线程池执行,实现线程切换到子线程的操作。

ObservableSubscribeOn 做了两件事:

  1. 将 source.subscribe(observer) 订阅语句包装在了 Runnable 中;
  2. 将包装好的 Runnable 交给 scheduler 放到目标线程执行。
public final class ObservableSubscribeOn<T> extends AbstractObservableWithUpstream<T, T> {
    
    @Override
    public void subscribeActual(final Observer<? super T> observer) {
        //包装observer、observer的订阅完成回调
        //...
        parent.setDisposable(scheduler.scheduleDirect(new SubscribeTask(parent)));
    }
}

订阅语句被包装在了 SubscribeTask 类中,这是个内部类,它实现了 Runnable 接口:

final class SubscribeTask implements Runnable {
    private final SubscribeOnObserver<T> parent;

    //传入的是被装饰的observer
    SubscribeTask(SubscribeOnObserver<T> parent) {
        this.parent = parent;
    }

    @Override
    public void run() {
        //订阅语句被包装到了 run() 方法中,等待被用户指定的线程调用
        source.subscribe(parent);
    }
}

由 scheduler 来决定如何执行该 Runnable 实例:

public abstract class Scheduler {
    //...
    @NonNull
    public Disposable scheduleDirect(@NonNull Runnable run) {
        return scheduleDirect(run, 0L, TimeUnit.NANOSECONDS);
    }
    
    @NonNull
    public Disposable scheduleDirect(@NonNull Runnable run, long delay, @NonNull TimeUnit unit) {
        //根据scheduler子类的具体实现,创建Worker
        //HandlerScheduler子类实现的是HandlerWorker
        //IoScheduler子类实现的是 ThreadWorker、EventLoopWorker
        final Worker w = createWorker();
		//由用户指定的Worker来执行Runnable实例
        w.schedule(task, delay, unit);

        return task;
    }
    //...
}

3.2 IoScheduler 将 Runnable 放入子线程运行

我们来看一下 IoScheduler 如何将 Runnable 放入子线程运行的:

public final class IoScheduler extends Scheduler {
    //...
    @Override
    public Worker createWorker() {
        //pool.get()是从CachedWorkerPool中获取一个子线程
        return new EventLoopWorker(pool.get());
    }
    
    static final class EventLoopWorker extends Scheduler.Worker{
        public Disposable schedule(@NonNull Runnable action, long delayTime, @NonNull TimeUnit unit) {
			//实际是调用了构造方法传入的threadWorker.scheduleActual来执行runnable
            return threadWorker.scheduleActual(action, delayTime, unit, tasks);
        }
    }
}

ThreadWorker 继承自 NewThreadWorker,最后会调用到 NewThreadWorker 的 scheduleActual() 方法来执行传入的 runnable:

public class NewThreadWorker extends Scheduler.Worker implements Disposable {
	//...
    public ScheduledRunnable scheduleActual(final Runnable run, long delayTime, @NonNull TimeUnit unit, @Nullable DisposableContainer parent) {
        //将传入的runnable进行第一次包装
        Runnable decoratedRun = RxJavaPlugins.onSchedule(run);
		//将传入的runnable进行第二次包装
        ScheduledRunnable sr = new ScheduledRunnable(decoratedRun, parent);
		//根据是否有延时,决定调用线程池的submit方法还是schedule方法
        f = executor.submit((Callable<Object>)sr);
        f = executor.schedule((Callable<Object>)sr, delayTime, unit);
        return sr;
    }
    //...
}


3.3 HandlerScheduler 将 Runnable 放入主线程运行

HandlerScheduler 执行 Runnable 的逻辑比较简单,HandlerScheduler 类在构建的时候需要传入执行 Runnable 实例的 handler。如果传入的是处在主线程的Handler,那么 runnable 将会在主线程被执行。

private static final class HandlerWorker extends Worker {
    private final Handler handler;
    private final boolean async;
    private volatile boolean disposed;

    HandlerWorker(Handler handler, boolean async) {
        this.handler = handler;
        this.async = async;
    }

    @SuppressLint({"NewApi"})
    public Disposable schedule(Runnable run, long delay, TimeUnit unit) {
            HandlerScheduler.ScheduledRunnable scheduled = new HandlerScheduler.ScheduledRunnable(this.handler, run);
        	//将 Runnable 包装到 Message 中发送
            Message message = Message.obtain(this.handler, scheduled);
            message.obj = this;
            if (this.async) {
                message.setAsynchronous(true);
            }
			//真正发送消息,即将 runnable 放到 mainLooper中 等待主线程执行。
            this.handler.sendMessageDelayed(message, unit.toMillis(delay));
            if (this.disposed) {
                //内存泄漏优化
            }
        }
    }
	
}

3.4 observeOn() 装饰类 ObservableObserveOn.java 切换下游线程原理

ObservableObserveOn 将订阅者 observer 包装成了一个 Runnble,切换线程的功能拓展放在了订阅者的 onNext() 方法中:

  1. observer 被包装成为了 Runnable
  2. onNext() :
    1. 将消息放到 queue中;
    2. 让 worker执行runnable;
  3. run()-> drainNormal():
    1. 从 queue 中获取消息;
    2. 在 worker 指定的线程环境下回调 downStream.onNext(t)
public final class ObservableObserveOn<T> extends AbstractObservableWithUpstream<T, T> {

    @Override
    protected void subscribeActual(Observer<? super T> observer) {
        if (scheduler instanceof TrampolineScheduler) {
            source.subscribe(observer);
        } else {
            Scheduler.Worker w = scheduler.createWorker();
			//在订阅的途中,将observer包装成了 ObserveOnObserver类
            source.subscribe(new ObserveOnObserver<T>(observer, w, delayError, bufferSize));
        }
    }
    
    //observer在本层的装饰类
    static final class ObserveOnObserver<T> extends BasicIntQueueDisposable<T>
    implements Observer<T>, Runnable {
        
        final SimpleQueue<T> queue;
        
        //onNext()将消息放入了队列,并通过schedule让worker执行run()方法
        @Override
        public void onNext(T t) {
            //将消息放入队列
            queue.offer(t);
            //通过schedule()让worker执行run方法
            schedule();
        }
        //通过schedule()让worker执行run方法。
        //Worker如何执行run在 3.2和3.3中已经探讨过
        void schedule() {
            if (getAndIncrement() == 0) {
                worker.schedule(this);
            }
        }
        //run方法,执行的线程 由worker决定。
        @Override
        public void run() {
           //下游的onNext()在run()所在线程执行,从而实现对直接下游的线程切换
           drainNormal();
        }
        
        //drainNormal()方法,从queue中获取消息,回调给下一层
        void drainNormal(){
            while(true){
                //从队列中获取消息
                T t = queue.poll();
                //...检查问题
                //自旋空转等待数据获取到
                
                //获取到数据后,回调给下一层
                downStream.onNext(t);
            }
        }
        
    }

}

总而言之,subscribeOn() 操作符对上游线程切换的功能拓展,实现在订阅过程中发布者的 subscribeActual() 方法中。

而 observeOn() 操作符对下游线程切换的功能拓展,是现在消息回调过程中订阅者的 onNext() 方法中。

不论如何线程切换,方式都是将 订阅 source.subscribe(observer)或者 消息回调downStream.onNext(t) 的核心代码包装在 Runnable 的 run() 中,并交给 Scheduler 的Worker调度执行。

4. RxJava 通过 Disposal 来解决内存泄漏问题

由于 RxJava 的调用方式,最后会有一个匿名内部类:

Observable.。。。.subscribe(new Consumer(){...})

匿名内部类是持有外部类的引用的,如果 Activity 关闭后,仍然被长生命周期的对象持有引用,将不会被 GC 回收,这将会引发内存泄漏。在 RxJava 中,解决方法就是在 Activity 退出后,也将长生命周期的对象停止使用,从而使得 Activity 可以被回收。

方法一:

订阅成功后,拿到 Disposable 对象,在 Activity/Fragment 销毁时,调用 Disposable 对象的 dispose() 方法,将所有异步任务中断。

方法二:

如果我们开了很多个异步任务,需要在 Activity/Fragment 销毁的时候中断多个异步任务,为了方便起见,可以使用 CompositeDisposable类 进行异步任务的停止。

方法三:

AndroidX提供了 Lifecycle,可以监听 Activity/Fragment 的生命周期,当 Activity/Fragment 销毁的时候,中断异步任务。可以使用框架 RxLifecycle,完成生命周期的绑定,也可以自行实现。

本文转自 blog.csdn.net/weixin_4309…,如有侵权,请联系删除。