前端与SDK | 青训营笔记

72 阅读3分钟

这是我参与「第五届青训营 」伴学笔记创作活动的第 10 天

课堂重点

后天就要讲前端监控 SDK,这是我之前没有接触到的部分,所以进行写课前预习

课前预习

1.了解前端监控是做什么,做前端监控有什么价值

首先我们要确定,异常是不可控的,并不能确定什么时候或者什么场景会发生异常,但它却会实实在在的影响用户体验。所以,我们非常有必要去做这样一件事情,去了解用户的行为,以用户数据为基础,来指导我们产品的优化方向。因此进行前端的监控,前端的监控主要可以分为三大类:数据监控、性能监控和异常监控

价值:

image.png

2.了解 Navigation Timing 和 Navigation Timing 2 的相关字段

Navigation Timing概念和用法 你可以使用Navigation Timing API在客户端收集性能数据,并用XMLHttpRequest 或其它技术传送到服务端。同时,该API使你可以衡量之前难以获取的数据,如卸载前一个页面的时间,在域名解析上的时间,在执行load事件处理器上花费的总时间等。

为了帮助开发者更好地衡量和改进前端页面性能,W3C性能小组引入了 Navigation Timing API ,实现了自动、精准的页面性能打点;开发者可以通过 window.performance 属性获取。

  • performance.timing 接口(定义了从 navigationStart 至 loadEventEnd 的 21 个只读属性)
  • performance.navigation(定义了当前文档的导航信息,比如是重载还是向前向后等)

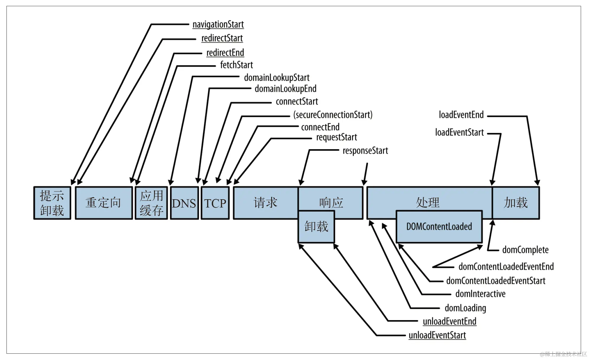
下图是W3C第一版的 Navigation Timing 的处理模型。从当前浏览器窗口卸载旧页面开始,到新页面加载完成,整个过程一共被切分为 9 个小块:提示卸载旧文档、重定向/卸载、应用缓存、DNS 解析、TCP 握手、HTTP 请求处理、HTTP 响应处理、DOM 处理、文档装载完成。每个小块的首尾、中间做事件分界,取 Unix 时间戳,两两事件之间计算时间差,从而获取中间过程的耗时(精确到毫秒级别)。

image.png

上图是 Level 1 的规范,2012 年底进入候选建议阶段,至今仍在日常使用中;但是在W3C的议程上,它已经功成身退,让位给了精度更高,功能更强大,层次更分明的 Level 2(处理模型如下图)。比如独立划分出来的 Resource Timing,使得我们可以获取具体资源的详细耗时信息。

image.png

3. Performance 与 Performance observer 对象

perfomance实际就是前端性能数据,即window.perfomance

image.png

perfomance observer,可以指定对perfomance的一些属性进行监听 blog.csdn.net/weixin_4396…

4.了解addEventListener与removeEventListener这两个函数

addEventListener()方法用于向指定元素添加监听事件。且同一元素目标可重复添加,不会覆盖之前相同事件,配合removeEventListener()方法来移除事件。

5.了解什么叫做hook

9102,作为前端必须知道 hook 怎么玩了

6.了解什么叫做链式调用

一道题解:前端链式调用和事件循环

个人总结

原来浏览器这么强大,给了我们这么多功能使用