《面试王者系列》HashMap 之 原理篇

1,120 阅读14分钟

HashMap是我们实际工作中用得最多的一个集合之一了,也是面试必考点之一,它涵盖了基础数据结构、哈希算法、扩容机制等等,它既有广度也有深度,能很好的验证一个开发者对编程基础的掌握程度。

当年我学习了很多的基础数据结构和算法,但怎么使用,场景在哪里?很迷茫。后来看了HashMap的原理后,发现它就是这些基础数据结构和哈希算法非常经典的应用场景。

原理简介

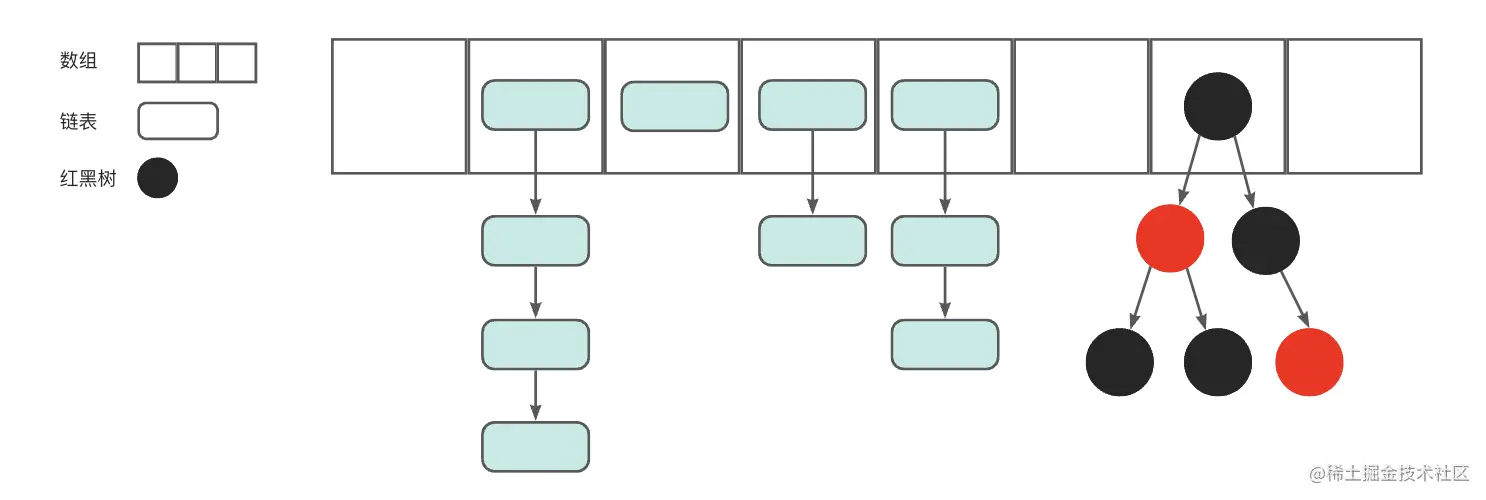
HahsMap的数据结构由数组 + 链表和红黑树 组成

每个存储在HashMap里的数据,都是以key、value这种键值对的形式存储在链表或者红黑树里的

它的核心就是利用key计算出来的hash值和数组的长度进行取模,来确定数据在数组中的位置

如果这个位置已经存在数据,说明出现哈希冲突了,就会在对应位置上形成一条链表

如果某一个位置的哈希碰撞很多,链表太长是会影响查询效率的,所以链表长度达到一个阈值之后,会转成红黑树来提高查询效率

最后就是扩容了,数据越多,数组里空格的地方也就越少,也越容易发生哈希冲突

所以当数据总数达到一个阈值之后,就会触发扩容,每次扩容,都是原来的2倍

数据结构

HashMap的数据结构由数组 + 链表组成,在链表达到一定长度后,会转成红黑树,这是JDK8之后新增的特性,目的是解决链表太长导致的效率问题。

为什么是数组+链表的结构?

数组搭配hash取模的效率是最高的,o(1)的时间复杂度

但是哈希算法会有哈希冲突的问题

链表就是来解决这个问题的,当出现哈希冲突,会在数组的对应位置形成一条链表

链表源码

static class Node<K,V> implements Map.Entry<K,V> {
    final int hash; //keyd的hash值
    final K key; //键
    V value; //值
    Node<K,V> next; //下一条数据
    ...
}

红黑树源码

其实 LinkedHashMap.Entry 还是继承于 HashMap.Node,所以TreeNode也是Node的子类

static final class TreeNode<K,V> extends LinkedHashMap.Entry<K,V> {
    TreeNode<K,V> parent;  // red-black tree links
    TreeNode<K,V> left;
    TreeNode<K,V> right;
    TreeNode<K,V> prev;    // needed to unlink next upon deletion
    boolean red;
}

成员变量

成员变量源码(加了注释)

    /** HashMap数据存放的地方 */
    transient Node<K,V>[] table;

    /** 迭代器,用于遍历数据 */
    transient Set<Map.Entry<K,V>> entrySet;

    /** 实际数据总数 */
    transient int size;

    /** 变更次数,用于判断是否在迭代过程中变更了数据 */
    transient int modCount;

    /** 扩容阈值 */
    int threshold;

    /** 自定义的扩容负载因子 */
    final float loadFactor;

基本规则

1、HahsMap默认初始容量是16

2、HahsMap最大容量是2的30次方,也就是1073741824

3、HahsMap默认的扩容负载因子是0.75

4、HahsMap链表和红黑树互相转换的规则:

(1、链表长度达到8,且集合容量达到64时才会转红黑树

(2、链表长度达到8,但集合容量还没有达到64时,不会转红黑树,但会执行扩容的操作

(3、红黑树长度退回到6,会转成链表

5、HahsMap每次扩容都是在当前容量的基础上*2,也就是扩容两倍。且容量一定是2的n次幂, 也是就是2、4、8、16、32、64、128、256 .......

规则常量源码(加了注释)

    /** 初始容量 */
    static final int DEFAULT_INITIAL_CAPACITY = 1 << 4; // aka 16

    /** 最大容量 */
    static final int MAXIMUM_CAPACITY = 1 << 30;

    /** 初始负载因子 */
    static final float DEFAULT_LOAD_FACTOR = 0.75f;

    /** 转成红黑树的链表长度阈值 */
    static final int TREEIFY_THRESHOLD = 8;

    /** 红黑树退回链表的阈值 */
    static final int UNTREEIFY_THRESHOLD = 6;

    /** 链表转成红黑树的容量阈值 */
    static final int MIN_TREEIFY_CAPACITY = 64;

构造函数 & 如何保证容量是2的n次方

构造函数源码解析

/** 可自定义容量和扩容负载因子的构造函数 */
public HashMap(int initialCapacity, float loadFactor) {
    if (initialCapacity < 0)
        throw new IllegalArgumentException("Illegal initial capacity: " +
                                           initialCapacity);
    if (initialCapacity > MAXIMUM_CAPACITY)
        initialCapacity = MAXIMUM_CAPACITY;
    if (loadFactor <= 0 || Float.isNaN(loadFactor))
        throw new IllegalArgumentException("Illegal load factor: " +
                                           loadFactor);
    this.loadFactor = loadFactor;
    this.threshold = tableSizeFor(initialCapacity);
}

/** 可自定义容量的构造函数 */
public HashMap(int initialCapacity) {
    this(initialCapacity, DEFAULT_LOAD_FACTOR);
}

/** 无参构造函数 */
public HashMap() {
    this.loadFactor = DEFAULT_LOAD_FACTOR; // all other fields defaulted
}

/** 带默认值的构造函数 */
public HashMap(Map<? extends K, ? extends V> m) {
    this.loadFactor = DEFAULT_LOAD_FACTOR;
    putMapEntries(m, false);
}

如何保证容量是2的n次方

使用无参构造器默认值构造器的情况下,容量肯定是2的n次方

因为默认的容量是16,之后每次扩容,都是扩容2倍,所以一定是2的n次方

但是当使用了自定义容量的构造器,HashMap还怎么保证容量还是2的n次方呢

答案在这个构造函数上

在这个构造函数里,有这样一行代码 this.threshold = tableSizeFor(initialCapacity);

有点懵对不对,这是设置的threshold是扩容阈值,和容量有什么关系?

别急,我们先看tableSizeFor()方法,上代码

static final int tableSizeFor(int cap) {
    int n = cap - 1;
    n |= n >>> 1;
    n |= n >>> 2;
    n |= n >>> 4;
    n |= n >>> 8;
    n |= n >>> 16;
    return (n < 0) ? 1 : (n >= MAXIMUM_CAPACITY) ? MAXIMUM_CAPACITY : n + 1;
}

这代码用了很多位移运算,看起来很厉害的样子(也确实很厉害),可能很多同学都看不懂哈哈,没关系,我也不太看的懂,这里只关注它的用处即可,它的作用是返回大于输入参数且最近的2的n次方的数值

举个栗子,当输入一个10,这个方法会返回16,输入25,会返回32,依此类推

关键的地方到了!HashMap的扩容和初始化,都是在resize()里完成的,在put()方法第一次被调用的时候,会调用resize()初始化容量。

如上图,如果我们使用的是自定义容量的构造器,在初始化容量时可以大致分成4步

第1步:设置oldThe = threshold

第2步:还记得吗?在构造器里已经设置了threshold = tableSizeFor(initialCapacity),所以此时else if (oldThr > 0) 这个条件是符合的 ,然后把初始容量newCap 设置为 oldThe,到这里,是不是都串起来了......,构造器里当时看着很迷的操作,其实是为了在这里设置初始容量用的。

第3步:设置threshold真正的数值,也就是threshold = 容量 * 自定义负载因子

最后一步,按容量newCap长度创建数组,赋值给table,初始化操作完成

怎么计算数组下标的?

分三步:

1、通过key拿到hashcode

2、通过hashcode计算hash值,这里加上了高16位异或低16位的扰动函数,目的是减少哈希碰撞几率。

static final int hash(Object key) {
    int h;
    return (key == null) ? 0 : (h = key.hashCode()) ^ (h >>> 16);
}

3、通过取到的 hash 值,和 容量长度-1 进行 位与& 运算,得到数组下标

table[hash & (table.length - 1)]

拓展知识:

其实hash & (table.length - 1) 等同于 hash % table.length

使用 & 替代 % 是因为位运算比 取余% 运算符快很多

hash & (table.length - 1) 等同于 hash % table.length有一个前提,就是容量的长度必须是2的n次方,这也是为什么容量必须是2的n次方的原因。

get() 获取数据

定位数据

通过key计算出来的hash值,和容量长度-1进行位与运算& 得到数组下标,通过这个下标,获取到数据对象,这个数据对象可能是链表或者树,需要按照不同的结构来进行遍历或检索。

判断key是否符合条件

遍历过程中,会对比 hash值 和 equals() ,两项都一致,就认为符合条件

源代码解析

public V get(Object key) {
    Node<K,V> e;
    // 通过传入的key,计算出 hash 值,然后匹配Node
    // 匹配到,返回value,否则返回null
    return (e = getNode(hash(key), key)) == null ? null : e.value;
}

/**
 * 获取Node的核心方法
 */
final Node<K,V> getNode(int hash, Object key) {
    Node<K,V>[] tab; Node<K,V> first, e; int n; K k;
    // 通过hash & table.length-1计算数组下标,然后获取数组这个位置的链表。
    if ((tab = table) != null && (n = tab.length) > 0 &&
        (first = tab[(n - 1) & hash]) != null) {
        // 先判断第一条数据是否符合条件
        // 判断规则:hash值一致 和 equals()对比一致
        if (first.hash == hash && // always check first node
            ((k = first.key) == key || (key != null && key.equals(k))))
            return first;
        // 第一条不符合条件,判断是链表还是树,然后按照不同的结构来遍历匹配
        if ((e = first.next) != null) {
            // 红黑树的遍历与匹配
            if (first instanceof TreeNode)
                return ((TreeNode<K,V>)first).getTreeNode(hash, key);
            // 链表的遍历与匹配
            do {
                if (e.hash == hash &&
                    ((k = e.key) == key || (key != null && key.equals(k))))
                    return e;
            } while ((e = e.next) != null);
        }
    }
    return null;
}

put() 添加数据

懒汉式初始化容量

HashMap初始化工作是在put()阶段段完成的,在新增数据前,先判断是否需要初始化,如果还未初始化,则调用resize()方法进行初始化。(也可以理解为第一次添加数据时,才进行初始化的操作)

添加数据

get()方法一样,通过key计算出的hash值和数组长度进行取模运算,得到数组下标

如果这个位置没有数据,直接创建一个Node放在这个下标位置即可

如果已经存在数据,说明哈希冲突了,根据这个位置数据对象的结构(它们可能是链表或者树),来进行遍历或者检索是否存在相同key的数据,存在则修改value,不存在则插入链表尾部或者添加到树上

转 红黑树 和 扩容 的时机

当新增数据时,还会判断对应下标位置的链表长度是否达到8,且容量也达到64,满足这俩条件时,会把链表转成红黑树。如果链表长度达到8,但容量没有达到64,就扩容两倍。最后判断数据总数是否达到扩容的阈值,达到了就进行扩容。

Tip:红黑树的长度在退回到6的时候,会转回链表。

源代码解析

public V put(K key, V value) {
    // 1、通过传入的key计算hash值和调用核心的putVal()方法
    return putVal(hash(key), key, value, false, true);
}

/**
 * 添加数据核心方法
 */
final V putVal(int hash, K key, V value, boolean onlyIfAbsent, boolean evict) {
    Node<K,V>[] tab; Node<K,V> p; int n, i;
    // 2、判断数组有没有被初始化,没有则调用扩容的方法进行初始化操作
    if ((tab = table) == null || (n = tab.length) == 0)
        n = (tab = resize()).length;
    // 3、容量长度-1 和 hash 进行 位与运算&,得到数组下标和这个位置的数据
    if ((p = tab[i = (n - 1) & hash]) == null)
    	// 4、如果这个位置没有数据,直接创建一个链表放到这个下标位置,然后执行到步骤9
        tab[i] = newNode(hash, key, value, null);
    else {
        Node<K,V> e; K k;
        // 5、如果有数据,说明哈希冲突了,先看这个位置第一条是否匹配key,匹配就执行步骤8修改
        if (p.hash == hash &&
            ((k = p.key) == key || (key != null && key.equals(k))))
            e = p;
        // 6、第一条不匹配,且数据对象是树,检索这个key是否已经存在,不存在则添加
        else if (p instanceof TreeNode)
            e = ((TreeNode<K,V>)p).putTreeVal(this, tab, hash, key, value);
        // 7、第一条不匹配,且数据对象是链表,遍历这个key是否已经存在,不存在就插入链表尾部
        else {
            for (int binCount = 0; ; ++binCount) {
                if ((e = p.next) == null) {
                    // 7.1 遍历到链表尾了,没有相同的key,就插入链表尾部
                    p.next = newNode(hash, key, value, null);
                    // 7.2 链表长度达到阈值,执行转红黑树的方法,里面会判断容量是否达到64和扩容
                    if (binCount >= TREEIFY_THRESHOLD - 1) // -1 for 1st
                        treeifyBin(tab, hash);
                    break;
                }
                if (e.hash == hash &&
                    ((k = e.key) == key || (key != null && key.equals(k))))
                    break;
                p = e;
            }
        }

        // 8、5-6-7如果匹配到了相同key的数据,替换value,返回
        if (e != null) { // existing mapping for key
            V oldValue = e.value;
            if (!onlyIfAbsent || oldValue == null)
                e.value = value;
            afterNodeAccess(e);
            return oldValue;
        }
    }

    // 9、是添加而不是修改数据的情况时,modCount+1,然后判断是否达到阈值,达到即进行扩容
    ++modCount;
    if (++size > threshold)
        resize();
    afterNodeInsertion(evict);
    return null;
}

/**
 * 链表转红黑树的方法
 */
final void treeifyBin(Node<K,V>[] tab, int hash) {
    int n, index; Node<K,V> e;
    // 数组容量没有达到64,扩容即可
    if (tab == null || (n = tab.length) < MIN_TREEIFY_CAPACITY)
        resize();
    else if ((e = tab[index = (n - 1) & hash]) != null) {
        TreeNode<K,V> hd = null, tl = null;
        do {
            TreeNode<K,V> p = replacementTreeNode(e, null);
            if (tl == null)
                hd = p;
            else {
                p.prev = tl;
                tl.next = p;
            }
            tl = p;
        } while ((e = e.next) != null);
        if ((tab[index] = hd) != null)
            hd.treeify(tab);
    }
}

为什么JDK8要优化成使用尾插法?

JDK7的时候,使用的是头插法,JDK8以后,优化成了尾插法

因为头插法,在多线程并发扩容的时候,可能会出现环形链表的情况

到了JDK8,改成了使用尾插法,第一可以避免环形链表的发生,第二尾插法扩容时不会改变数据在链表中的顺序。

拓展知识

JDK7的扩容核心代码

void transfer(Entry[] newTable, boolean rehash) {
    int newCapacity = newTable.length;
    // 遍历旧数组
    for (Entry<K,V> e : table) {
        // 遍历链表
        while(null != e) {
            Entry<K,V> next = e.next;
            if (rehash) {
                e.hash = null == e.key ? 0 : hash(e.key);
            }
            // 计算在新数组里的下标位置
            int i = indexFor(e.hash, newCapacity);
            // 头插法,旧数组的数据迁移到新数组后,顺序会倒过来
            e.next = newTable[i];
            newTable[i] = e;
            // 继续向后遍历,直到next=null
            e = next;
        }
    }
}

举个栗子

原数组下标1的地方存储着 A和B两条数据

我们假设,在扩容后,A和B会存储在新数组下标2的位置

然后有2个线程同时进入到transfer()方法里,t1 和 t2

t1 执行到 while(null != e) { 这个循环内,CPU时间片用完了,挂起,此时e=A

t2 开始执行,第一轮遍历到A,把A放到新数组下标3的位置,第二轮遍历到B,由于使用的是头插法,所以B会插在A的前面,顺序也就变成了 B -> A

这个时候,t2的CPU时间片结束,挂起

t1 继续执行,注意了,执行到这行代码的时候 e.next = newTable[i]; ,此时的newTable[i]已经被t2线程设置成 B ,而B.next又是A,一个环,就这样形成了

由于此时还在while循环体内,t1线程会进入死循环

resize() 扩容 & 初始化容量

扩容

有两种情况会触发扩容

一种是在put()添加数据时,size 大于扩容阈值,会触发扩容

还有一种也是在put()添加数据时,key对应位置上的链表长度达到8,但是容量却没有达到64,也会触发扩容,目的是通过扩容的方式,减小这个位置再次发生哈希冲突的几率。

容量小于最大值MAXIMUM_CAPACITY = 1 << 30,才进行扩容,而且每次扩容都是在原基础上*2,这样能保证扩容后,容量也是2的n次方。

如果容量已经达到最大值,就不进行扩容了,但是会把threshold(扩容阈值)设置成int最大值,此时扩容阈值会比容量大,之后put()新数据,因为size > threshold条件不满足,也就不会触发扩容了。

扩容本质上是创建一个容量更大的数组,然后把原数组的数据迁移到新数组里面

但由于数组长度变大,原数组里的数据在新数组里,不一定还是原来那个位置了

扩容前,容量是 8 ,算出来的下标是0

扩容后,容量是 16,算出来的下标是9

这明显不一样了,所以迁移数据时,得重新hash定位到新数组对应的位置上。

容量初始化

容量初始化分两种,默认初始化和自定义初始化

  1. 默认初始化:实例不是通过自定义容量和负载因子的构造器创建的,此时容量会设置为16,扩容阈值会设置成16 * 0.75;

  2. 自定义初始化:实例是通过自定义容量和负载因子的构造器创建的,初始化容量 = 自定义容量向右最近的一个2的n次方值,例如定义的是10的容量,实际上这个实例默认容量会是16。

源代码解析

final Node<K,V>[] resize() {
    Node<K,V>[] oldTab = table;
    int oldCap = (oldTab == null) ? 0 : oldTab.length;
    int oldThr = threshold;
    int newCap, newThr = 0;
    // 当前容量长度 > 0 时,说明容量已经初始化过,可以进行扩容,
    if (oldCap > 0) {
        // 当前容量达到最大值,就不扩容了,但是得把扩容阈值设置成int最大值
        if (oldCap >= MAXIMUM_CAPACITY) {
            threshold = Integer.MAX_VALUE;
            return oldTab;
        }
        // 没有达到最大容量,把新的容量值设置为 当前容量*2
        // 如果扩容前的容量是大于16的,新的扩容阈值也*2
        else if ((newCap = oldCap << 1) < MAXIMUM_CAPACITY &&
                 oldCap >= DEFAULT_INITIAL_CAPACITY)
            newThr = oldThr << 1; // double threshold
    }
    // 使用了自定义容量和负载因子的构造器,在进行容量初始化时,会命中此if条件
    else if (oldThr > 0) // initial capacity was placed in threshold
        // 初始容量 = oldThr即可
        newCap = oldThr;
    // 默认的容量初始化
    else {               // zero initial threshold signifies using defaults
        // 容量等于默认值16
        newCap = DEFAULT_INITIAL_CAPACITY;
        // 扩容阈值等于 16*0.75
        newThr = (int)(DEFAULT_LOAD_FACTOR * DEFAULT_INITIAL_CAPACITY);
    }
    // 当使用了自定义容量和负载因子的构造器,在进行容量初始化是,会命中此if条件
    if (newThr == 0) {
        // 初始化扩容阈值=最新容量*自定义负载因子
        float ft = (float)newCap * loadFactor;
        newThr = (newCap < MAXIMUM_CAPACITY && ft < (float)MAXIMUM_CAPACITY ?
                  (int)ft : Integer.MAX_VALUE);
    }
    threshold = newThr;
    @SuppressWarnings({"rawtypes","unchecked"})
    // 扩容,创建一个新数组,容量等于上面计算出来的newCap
    Node<K,V>[] newTab = (Node<K,V>[])new Node[newCap];
    table = newTab;
    // 非初始化容量时
    if (oldTab != null) {
        // 遍历旧数组,把里面的数据重新hash到新数组中去
        for (int j = 0; j < oldCap; ++j) {
            Node<K,V> e;
            if ((e = oldTab[j]) != null) {
                oldTab[j] = null;
                // 位置j只有一条数据的,直接hash计算出下标,放到新数组中对应的位置即可
                if (e.next == null)
                    newTab[e.hash & (newCap - 1)] = e;
                // 位置j是红黑树,按红黑树的规则进行重新计算和设置在新数组的位置
                else if (e instanceof TreeNode)
                    ((TreeNode<K,V>)e).split(this, newTab, j, oldCap);
                // 位置j是链表而且这个链表length > 1,遍历进行迁移
                else { // preserve order
                    // 把无需改变位置和需要改变位置的数据拆分出来
                    // 位置 不需要 改变的数据
                    Node<K,V> loHead = null, loTail = null;
                    // 位置 需要 改变的数据
                    Node<K,V> hiHead = null, hiTail = null;
                    Node<K,V> next;
                    do {
                        next = e.next;
                        // 判断位置是否需要改变,e.hash & oldCap = 0 表示不需要改变位置
                        if ((e.hash & oldCap) == 0) {
                            if (loTail == null)
                                loHead = e;
                            else
                                loTail.next = e;
                            loTail = e;
                        }
                        else {
                            if (hiTail == null)
                                hiHead = e;
                            else
                                hiTail.next = e;
                            hiTail = e;
                        }
                    } while ((e = next) != null);
                    // 不需要改变位置的,index还是使用原来的
                    if (loTail != null) {
                        loTail.next = null;
                        newTab[j] = loHead;
                    }
                    // 需要改变位置的,使用 原位置 + 原容量长度 的位置即可
                    if (hiTail != null) {
                        hiTail.next = null;
                        newTab[j + oldCap] = hiHead;
                    }
                }
            }
        }
    }
    return newTab;
}