token登录

227 阅读1分钟

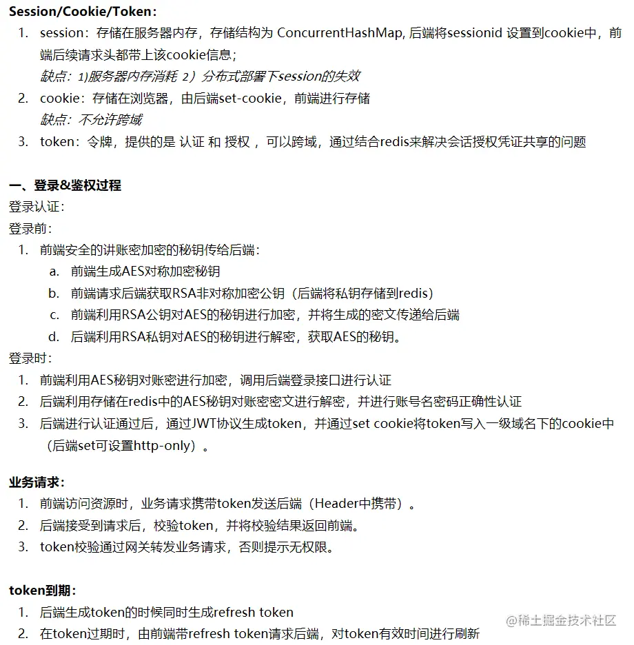
image.png

测试场景
  1. 常规登录功能:必填项校验、格式校验、存在性校验、一致性校验、登入登出、单点登录。。
  2. 符合设计:登录后token写入cookie,domain正确符合预期,redis中存储信息的完整性和正确性
  3. 安全性:http-only,权限符合登录用户
  4. 过期策略:token有效期,长时间无操作登出,用户操作刷新有效期等
  5. 容灾