前端性能performance分析

120 阅读1分钟
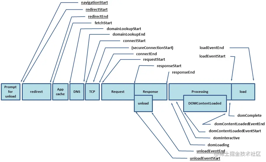
  1. FCP(First Content Paint) 页面第一个元素加载完。
  2. FPT(First Paint Time) 首次渲染时间/白屏时间。 计算方式:responseEnd – fetchStart
  3. TTI(Time To Interactive) 页面可交互时间。FCP 往后5s,再往前回到5s内的一个长任务结束时间。 计算方式:domInteractive – fetchStart
  4. TTFB(Time To First Byte) 第一字节时间。 服务器的响应速度,页面开始到请求的第一个字节返回。计算方式: responseStart - navigationStart

qBvJL.png