计算机毕业答辩常见问题汇总

673 阅读2分钟

计算机毕业答辩常见问题汇总
不知道有没有计算机专业的姐妹,做完毕设准备答辩。但是过于担心,也不知道如何下手,我就分享一下我总结的答辩问题,答案你们可以根据自己的系统进行改动,也希望你们顺利通过[害羞R]

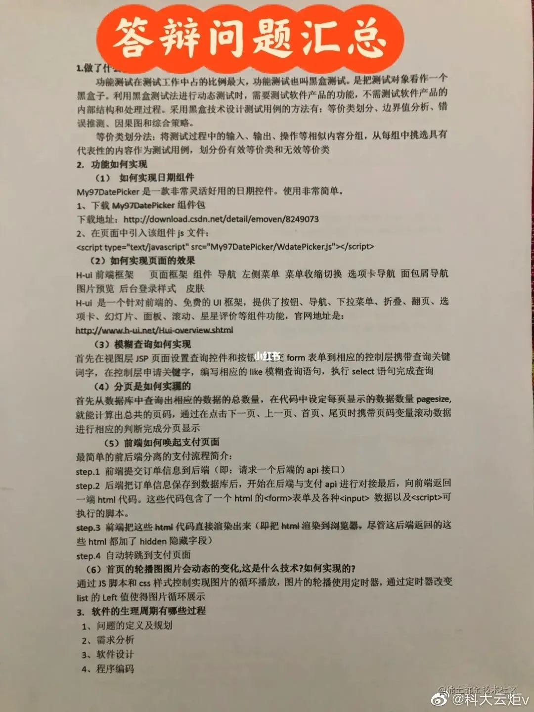
1.做了什么测试

2.功能如何实现

如何实现日期组件

如何实现页面的效果

模糊查询如何实现

分页是如何实现的

前端如何唤起支付页面

首页的轮播图图片会动态的变化,这是什么技术?如何实现的?

3.周期有哪些过程

4.用例图的含义及关系

5.服务器是哪个,如何配置的

6.系统分几种角色

7.系统设计分为哪两个阶段、任务是什么

8.选题的意义

9.做功能时遇到的问题以及如何解决的

10.系统用的什么框架

11.系统的web环境

12.简单阐述使用的技术

13.为什么使用mysql

14.测试的步骤及介绍

15.介绍vue

16.用了哪些架构

17.数据库设计分为几个阶段

18.前台和后台怎么连接的

19.程序和数据库怎么连接的

20.数据库中表是怎么连接的,每个表里主键是#

21.程序的运行流程

22.介绍实体与实体之间的关系

23.批量删除是如何实现的

24.E-R图属于数据库的哪个阶段

25.类的概念,封装了几个类

26.如何解决后台数据的实时性

27.同类系统你有什么优势

28.登录是否为post请求,post与get的区别

29.删除留言如何实现的

30.数据库依赖

31.数据库需求

32.如何搭建框架

33.配置maven

34.页面跟数据库是怎样实现传输的,你的数据存储在哪里,是怎样存储的

35评论功能是如何实现的

36.文件上传功能

37.评价如何实现的

38.下载文件功能实现的代码

39.注册用户如何实现

40.添加功能

41.修改功能

42.弹窗怎么实现的

43.点击率如何实现

44.图片如何存储

45.在线留言功能是如何实现的