瑞萨 RH850 FCL、FDL 和 EEL 库的配置和使用

981 阅读4分钟

瑞萨RH850 Flash中有两种存储类型:Mapping of Code Flash Memory和Mapping of Data Flash Memory。

Mapping of Code Flash Memory存储代码,Mapping of Data Flash Memory存储数据。

​瑞萨车规级MCU操作Flash没有直接提供寄存器接口,需要安装官方提供的库文件,有三种形式:

  • FCL:程序存储区仿真库,可使用此库访问程序存储区,一般用于程序自升级操作;

  • FDL:数据存储区仿真库,可通过此库操作数据区,需要人为定义地址和数据长度,占用Flash空间比EEL略少,但占用RAM大;
  • EEL:EEPROM仿真库,可使用此库来访问数据内存区,该方法类似于访问外部EEPROM,使用此库时,不用管理对数据区闪存写和擦除操作,其占用Flash容量大,需配合FDL库来操作。

RH850 FCL、FDL和EEL安装包、源码、配置PPT和使用说明-嵌入式文档类资源

汽车电子技术、瑞萨MCU感兴趣的小伙伴请关注公众号:美男子玩编程,公众号优先推送最新技术博文,创作不易,请各位朋友多多点赞、收藏、关注支持~

1、FCL库

1.1、配置FCL库

第1步:下载FCL库。

FCL库官网地址:Code Flash Libraries (Flash Self Programming Libraries)

RH850 FCL库与用户手册地址:RH850/F1KM-S4 Design Support Resources | Renesas

第2步:安装FCL库。

​安装完成后可见官方库文件和用户使用文件两部分:

​文件系统结构说明如下所示:

第3步:将官方库文件和对应的用户使用文件添加到自己的工程后,在CS+工程中的添加FCL需要的代码段,如下图所示:

​注意:

  • 在这些代码段中请不要插入其他段;
  • FCL_RESERVED.bss段: 在RAM中存放FCL库运行的代码,即复制上面代码段的内容到此RAM中。如果定义了R_FCL_HANDLER_CALL_USER,则用户代码R_FCL_CODE_USER.text也此RAM中运行。在实际应用中定义FCL_RESERVED预留的大小,大小必须包含该库代码量和用户代码量(如果定义了R_FCL_HANDLER_CALL_USER );
/* This array reserves the copy area in the device RAM */
#define FCL_RAM_EXECUTION_AREA_SIZE 0x8000
R_FCL_NOINIT uint8_t FCL_Copy_area[FCL_RAM_EXECUTION_AREA_SIZE];
  • R_FCL_DATA.bss:FCL内部运行数据段;
  • 在CS+环境下,FCL编译后会出现3个对齐失配警告,请忽略。
W0561322:Section alignment mismatch : "R_FCL_CODE_USR.text"
W0561322:Section alignment mismatch : "R_FCL_CODE_RAM.text"
W0561322:Section alignment mismatch : "R_FCL_CODE_ROMRAM.text"

第4步:修改fcl_cfg.h文件。

#define R_FCL_COMMAND_EXECUTION_MODE    R_FCL_HANDLER_CALL_USER
//修改成
#define R_FCL_COMMAND_EXECUTION_MODE    R_FCL_HANDLER_CALL_INTERNAL
  • R_FCL_HANDLER_CALL_USER(user mode): user模式,用户代码运行在RAM区,在自编程命令执行期间,可以运行用户代码,用户可以轮询库的运行状态。需要消耗一定的RAM空间;
  • R_FCL_HANDLER_CALL_INTERNAL (internal mode):internal模式,不需要轮询库的状态,在自编程命令执行期间没有状态值的返回,直到命令执行结束。消耗RAM空间小。

第5步: 修改fcl_descriptor.h文件。

#define FCL_CPU_FREQUENCY_MHZ  (240)                          /*!< CPU frequency in MHz */
#define FCL_AUTHENTICATION_ID {0xFFFFFFFF, \
                               0xFFFFFFFF, \
                               0xFFFFFFFF, \
                               0xFFFFFFFF}                    /*!< 128Bit authentication ID */
#define FCL_RAM_ADDRESS        0xFEBC0000                     /*!< RAM address range blocked for FCL */
  • FCL_CPU_FREQUENCY_MHZ:CPU工作频率配置,请不要在库的运行期间改变CPU的工作频率,如果需要改变,改完后必须重新初始化FCL库;
  • FCL_AUTHENTICATION_ID:如果设备设置了ID验证码,需要提供相应的ID码,在FCL初始阶段需要验证ID,如果ID验证不通过,不能成功执行FCL命令;
  • FCL_RAM_ADDRESS:根据相应的设备配置RAM起始。

第6步:修改r_fcl_types.h文件。

#define R_FCL_NO_BFA_SWITCH
 
#if ((defined R_FCL_MIRROR_FCU_COPY) && (defined R_FCL_NO_FCU_COPY))
    #error "r_fcl_types.h: Invalid define for support device macro"
#elif ((defined R_FCL_MIRROR_FCU_COPY) && (defined R_FCL_NO_BFA_SWITCH))
    #error "r_fcl_types.h: Invalid define for support device macro"
#elif ((defined R_FCL_NO_FCU_COPY) && (defined R_FCL_NO_BFA_SWITCH))
    #error "r_fcl_types.h: Invalid define for support device macro"
#elif (defined R_FCL_MIRROR_FCU_COPY)
    #define R_FCL_INNER_NO_BFA_SWITCH
#elif (defined R_FCL_NO_FCU_COPY)
    #define R_FCL_INNER_NO_FCU_COPY
#elif (defined R_FCL_NO_BFA_SWITCH)
    #define R_FCL_INNER_NO_BFA_SWITCH
    #define R_FCL_INNER_NO_FCU_COPY
#endif

在FCL V2.12版本中增加了R_FCL_NO_FCU_COPY、R_FCL_MIRROR_FCU_COPY和R_FCL_NO_BFA_SWITCH预编译配置选项。

  • 在执行FCL库环境准备命令时,为了从MCU内部固件读取数据,需要开关CodeFlash几次。有些设备需要更少的开关来完成这个准备工作,需要定义R_FCL_NO_BFA_SWITCH 宏;
  • R_FCL_NO_BFA_SWITCH 宏和R_FCL_NO_FCU_COPY、R_FCL_MIRROR_FCU_COPY 不能同时被定义。

预编译目标设备所需的定义如下表所示:

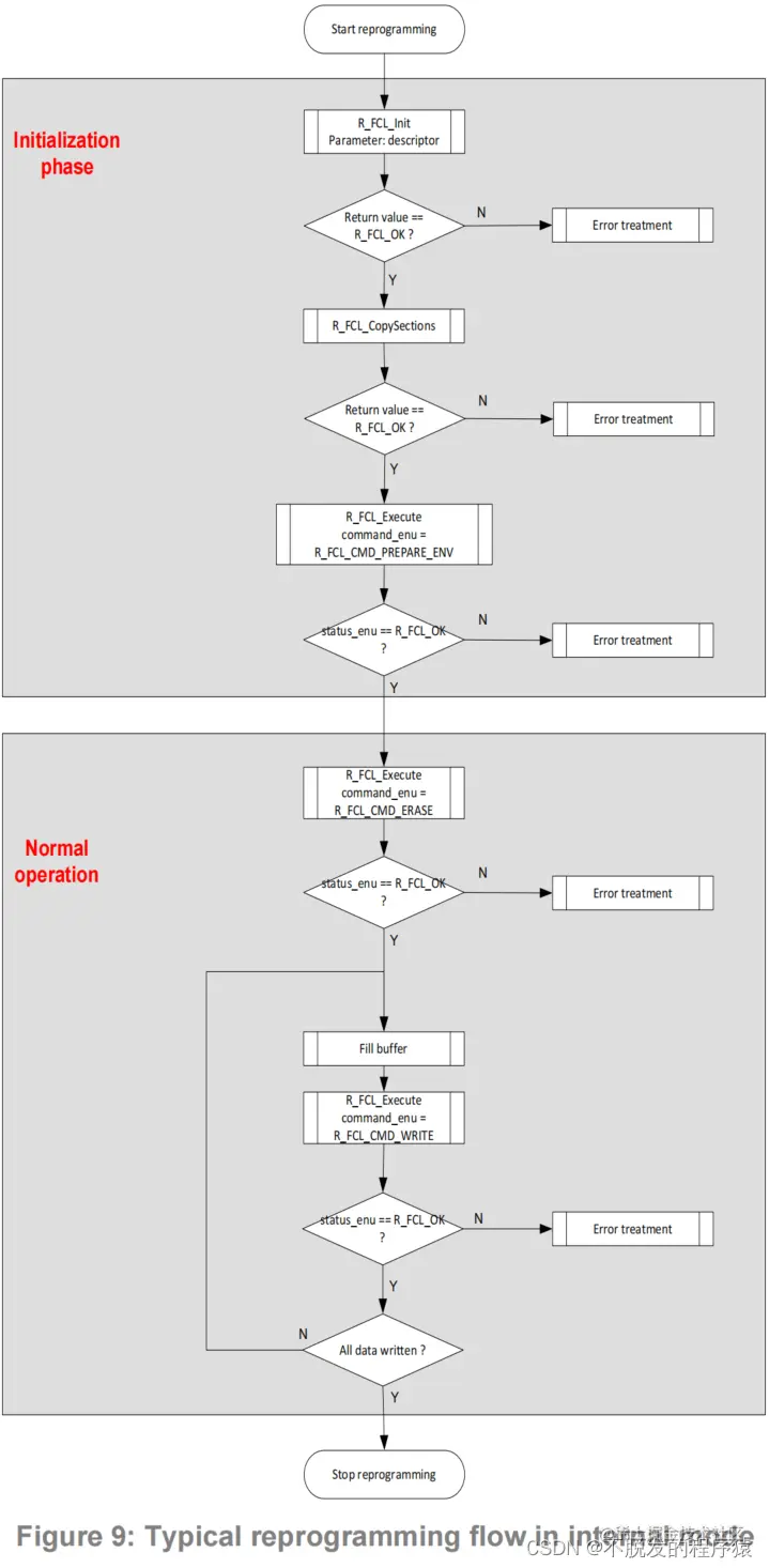
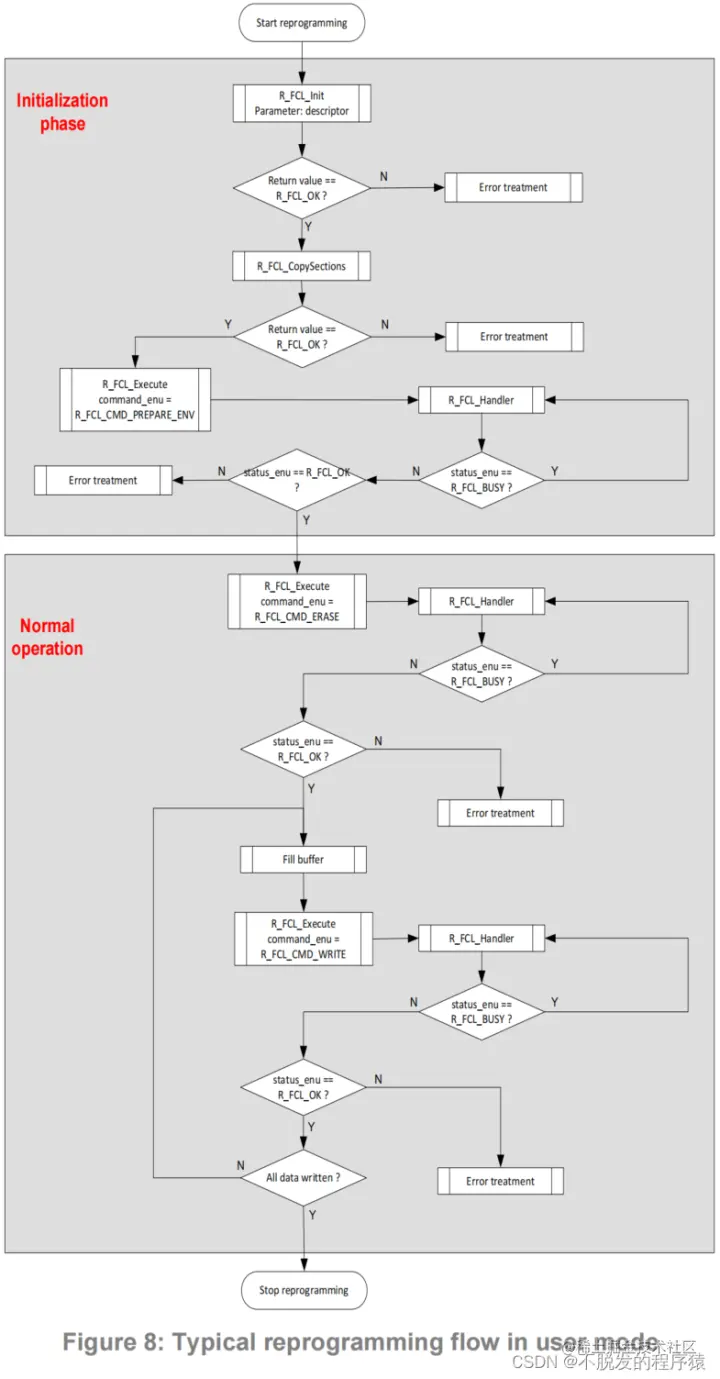
1.2、使用FCL库

2、FDL库

2.1、配置FDL库

第1步:下载FDL库。

FDL库官网地址:Data Flash Libraries

RH850 FDL库与用户手册地址:RH850/F1KM-S4 Design Support Resources

第2步:安装FDL库。

​安装完成后可见官方库文件和用户使用文件两部分:

​第3步:将官方库文件和对应的用户使用文件添加到自己的工程后,在CS+工程中的添加FDL需要的代码段,如下图所示:

​注意:

  • FDL库的代码段请按照如图样例1设置,位置可以任意,但不要插在FCL代码的中间;
  • R_FDL_Data.bss:FCL内部运行变量据段;
  • R_FDL_CodeRam.bss: 在执行FDL环境准备期间,Code Flash不可用,需要从RAM中运行代码。

第4步:修改r_fdl.h文件。

#define R_FDL_NO_BFA_SWITCH
 
/* Global compiler definition */
#if ((defined R_FDL_MIRROR_FCU_COPY) && (defined R_FDL_NO_FCU_COPY))
    #error "r_fdl.h: Invalid define for support device macro"
#elif ((defined R_FDL_MIRROR_FCU_COPY) && (defined R_FDL_NO_BFA_SWITCH))
    #error "r_fdl.h: Invalid define for support device macro"
#elif ((defined R_FDL_NO_FCU_COPY) && (defined R_FDL_NO_BFA_SWITCH))
    #error "r_fdl.h: Invalid define for support device macro"
#elif (defined R_FDL_MIRROR_FCU_COPY)
    #define R_FDL_INNER_NO_BFA_SWITCH
#elif (defined R_FDL_NO_FCU_COPY)
    #define R_FDL_INNER_NO_FCU_COPY
#elif (defined R_FDL_NO_BFA_SWITCH)
    #define R_FDL_INNER_NO_BFA_SWITCH
    #define R_FDL_INNER_NO_FCU_COPY
#endif
  • 在FDL V2.12版本中增加了R_FDL_NO_FCU_COPY, R_FDL_MIRROR_FCU_COPY和R_FDL_NO_BFA_SWITCH预编译配置选项。
  • 在执行FDL库初始化时,为了从MCU内部拷贝固件,需要在固件区和用户区来回切换几次,需要定义宏R_FDL_NO_BFA_SWITCH 。有些设备不需要拷贝固件(比如RH850/D1M1A),需要定义R_FDL_NO_FCU_COPY宏。
  • 不要同时定义R_FDL_NO_BFA_SWITCH和R_FDL_NO_FCU_COPY, R_FDL_MIRROR_FCU_COPY 。

预编译目标设备所需的定义如下表所示:

​第5步:修改fdl_descriptor.h文件。

  /* The Flash programming hardware is provided with a clock, derived from the CPU subsystem frequency. Check that 
       the frequency is correct as this has an impact on the programming quality and performance! */
    #define CPU_FREQUENCY_MHZ       (240)                           /**< CPU frequency in MHz */
 
    /*****************************************************************************************************************
     *  Important definitions for run-time configuration of the FDL: 
     *   - EEL/FDL Pool -
     *****************************************************************************************************************/
    /* The physical erase unit of the Data Flash is 64Byte. 
       The Renesas EEL works with a ring buffer consisting of ring buffer (virtual) blocks that merge a certain number 
       of physical blocks.
       E.g. virtual block size of 2kB equals 32 physical blocks of 64Bytes --> EEL_VIRTUALBLOCKSIZE = 32
            virtual block size of 4kB equals 64 physical blocks of 64Bytes --> EEL_VIRTUALBLOCKSIZE = 64
       
       Note: If the Renesas EEL is not used, an alignment is not necessary "EEL_VIRTUALBLOCKSIZE" need not be defined 
       and the pools start and size definitions can be set free to the application needs */
    #define EEL_VIRTUALBLOCKSIZE    (64u)
 
    #define FDL_POOL_SIZE           (16u * EEL_VIRTUALBLOCKSIZE)    /**< Number of Data Flash blocks, accessible by
                                                                         the FDL. Typically it is the complete
                                                                         no. of available Data Flash blocks */
    #define EEL_POOL_START          (1u * EEL_VIRTUALBLOCKSIZE)     /**< 1st block of the EEL pool */
    #define EEL_POOL_SIZE           (6u * EEL_VIRTUALBLOCKSIZE)     /**< no. of blocks for the EEL pool */
  • CPU_FREQUENCY_MHZ:CPU工作频率配置,请不要在库的运行期间改变CPU的工作频率,如果需要改变,改变后必须重新初始化FDL库;
  • EEL_VIRTUALBLOCKSIZE虚拟块定:Data Flash物理块的大小为64Bytes,在EEL(EE2PROM Emulation Library)库中,需要合并一定数量的物理块虚拟成一个虚拟块作为EEL的缓冲区,用户可以根据实际应用定义虚拟块的大小;如果没有使用EEL,设EEL_VIRTUALBLOCKSIZE = 0。如果使用EEL,例如要定义2KB的虚拟块,则需要32块64B的物理块组成,那么设EEL_VIRTUALBLOCKSIZE = 32。
  • FDL_POOL_SIZE :设备Data Flash的物理块的数量;
  • EEL_POOL_START、EEL_POOL_SIZE:EEL池的起始块和大小定义。 如果没有使用EEL,设EEL_POOL_START = 0, EEL_POOL_SIZE = 0;如果使用EEL,例如 EEL_POOL_START = 0u * EEL_VIRTUALBLOCKSIZE、EEL_POOL_SIZE = 5 * EEL_VIRTUALBLOCKSIZE。

2.2、使用FDL库

3、EEL库

FDL和EEL都是操作Data Flash Memory,EEL依托于FDL,在FDL库中已经讲解了使用EEL的方法。EEL和FDL关系如下图所示:

  • EEL PooL:EEL Pool为EEL提供存储数据和管理信息;
  • User PooL:所有不是EEL Pool分配的FDL Pool空间都可由用户应用程序自由使用,因此称为User PooL。

RH850FCL、FDL和EEL安装包、源码、配置PPT和使用说明-嵌入式文档类资源


瑞萨IDE:CS+ for CC下载、安装和基础使用

瑞萨IDE:CS+ for CC新建工程配置方法

瑞萨IDE:CS+ for CC进行BootLoader升级时开发环境配置

瑞萨E1/E20烧录工具自检方法