小程序项目学习--第一章:邂逅小程序开发

138 阅读7分钟

第一章:邂逅小程序开发

image-20230117103305997

01_小程序开发和各个平台小程序的介绍

小程序加载的时候是双线程模型.wxml文件和wxss文件是一个线程,js和json文件是一个线程。

image-20230117103427181

image-20230117103452282

image-20230117103506537

image-20230117103604468

02_(了解)小程序由谁开发和技术选型

image-20230117103617864

image-20230117103632386

03_(理解)小程序开发的预备知识

image-20230117103650184

04_(掌握)申请AppID和下载-使用开发者工具

 接入流程:mp.weixin.qq.com/cgi-bin/wx

image-20230117103659564

05_(掌握)微信开发工具的界面介绍

image-20230117103740560

06_(了解)使用VSCode来开发小程序

image-20230117103749192

image-20230117103810261

image-20230117103819485

07_(掌握)项目的整体结构和目录的分析

image-20230117103825288

08_(掌握)阅读官方文档-每个模块的作用

image-20230117103832271

09_(掌握)小程序开发初体验-绑定数据和列表展示

image-20230117103915110

小程序中的block标签类似于vue中的template标签

10_(掌握)小程序开发初体验-计数器案例实现

在修改data中的数据,但是修改并不会引起页面的刷新(自动检测你的新数据重新渲染页面,在小程序中不会,react中也不会),vue中可以直接实现的原因是因为对数据进行响应劫持,所以修改小程序的data数据,并希望重新渲染页面,这里必须使用this.setData

this.setData({
    这里的this指的是本页面中的Page实例
    counter:this.data.counter + 1
})

11_(理解)小程序的MVVM架构思想

image-20230117085804493

命令式编程和声明式编程

声明式编程就像是你告诉你朋友画一幅画,但是你不用去关心他怎么画。

命令式编程就像是你的朋友完全按照你的命令,将画一步步地画出来。

一、命令式编程 命令“机器”如何去做事情(how),这样不管你想要的是什么(what),它都会按照你的命令实现。(注重过程)。用详细的命令机器怎么去处理一件事情以达到你想要的结果。 例如你想通过点击改变页面中某一个元素,首先要获取按钮,再给按钮添加点击事件,获取要改变的元素,执行点击函数,改变元素达到自己的目的,这是一步一步的步骤操作,就如同给计算机发布命令,一步一步执行,这就是命令式编程。

二、声明式编程 告诉“机器”你想要的是什么(what),让机器想出如何去做(how)。(注重结果)

简单的说,你只需要告诉计算机,你要得到什么样的结果,计算机则会完成你想要的结果,以Vue为例,在页面中通过 {{ }} 显示一个data里面的变量,你只需要改变这个变量,页面就会跟着刷新,这就是你只需要结果,vue 内部去处理过程,这就是声明式编程。

假设我们想让一个数组里的数值翻倍,我们用命令式编程风格实现,像下面这样:

var numbers = [1,2,3,4,5]
var doubled = []
for(var i = 0; i < numbers.length; i++) {
  var newNumber = numbers[i] * 2
  doubled.push(newNumber)
}
console.log(doubled)
​
//=> [2,4,6,8,10]

我们直接遍历整个数组,取出每个元素,乘以二,然后把翻倍后的值放入新数组,每次都要操作这个双倍数组,直到计算完所有元素。

而使用声明式编程方法,我们可以用 Array.map 函数,像下面这样:

var numbers = [1,2,3,4,5]
var doubled = numbers.map(function(n) {
  return n * 2
})
console.log(doubled)
​
//=> [2,4,6,8,10]

map 利用当前的数组创建了一个新数组,新数组里的每个元素都是经过了传入map的函数(这里是function(n) { return n*2 })的处理。

map函数所作的事情是将直接遍历整个数组的过程归纳抽离出来,让我们专注于描述我们想要的是什么(what)。注意,我们传入map的是一个纯函数;它不具有任何副作用(不会改变外部状态),它只是接收一个数字,返回乘以二后的值。

在一些具有函数式编程特征的语言里,对于list数据类型的操作,还有一些其他常用的声明式的函数方法。例如,求一个list里所有值的和,命令式编程会这样做:

var numbers = [1,2,3,4,5]
var total = 0
for(var i = 0; i < numbers.length; i++) {
  total += numbers[i]
}
console.log(total) 
​
//=> 15

而在声明式编程方式里,我们使用 reduce 函数:

var numbers = [1,2,3,4,5]
var total = numbers.reduce(function(sum, n) {
  return sum + n
},0);
console.log(total) 
​
//=> 15

reduce 函数利用传入的函数把一个 list 运算成一个值。它以这个函数为参数,数组里的每个元素都要经过它的处理。每一次调用,第一个参数(这里是sum)都是这个函数处理前一个值时返回的结果,而第二个参数(n)就是当前元素。这样下来,每此处理的新元素都会合计到sum中,最终我们得到的是整个数组的和。

三、两者优缺点 命令式编程更加的精细化,更严谨,程序也会一丝不苟的执行你的命令。但是操作步骤比较多,代码量大,影响开发效率.

声明式让你可以更关注在状态表现,而不用去考虑底层如何实现, 声明式编程能在特定的更高层面代码领域我们带来效率的提升,程序员只需要对想要的结果进行深思熟虑,程序会自动的解决过程。当然代码看起来更简洁也是大大的满足了众多强迫症程序猿,但同时 他的可读性相较于命令式有点差。

12_(理解)小程序的底层双线程模型-skyline

image-20230117092511845

Skyline 渲染引擎

developers.weixin.qq.com/miniprogram…

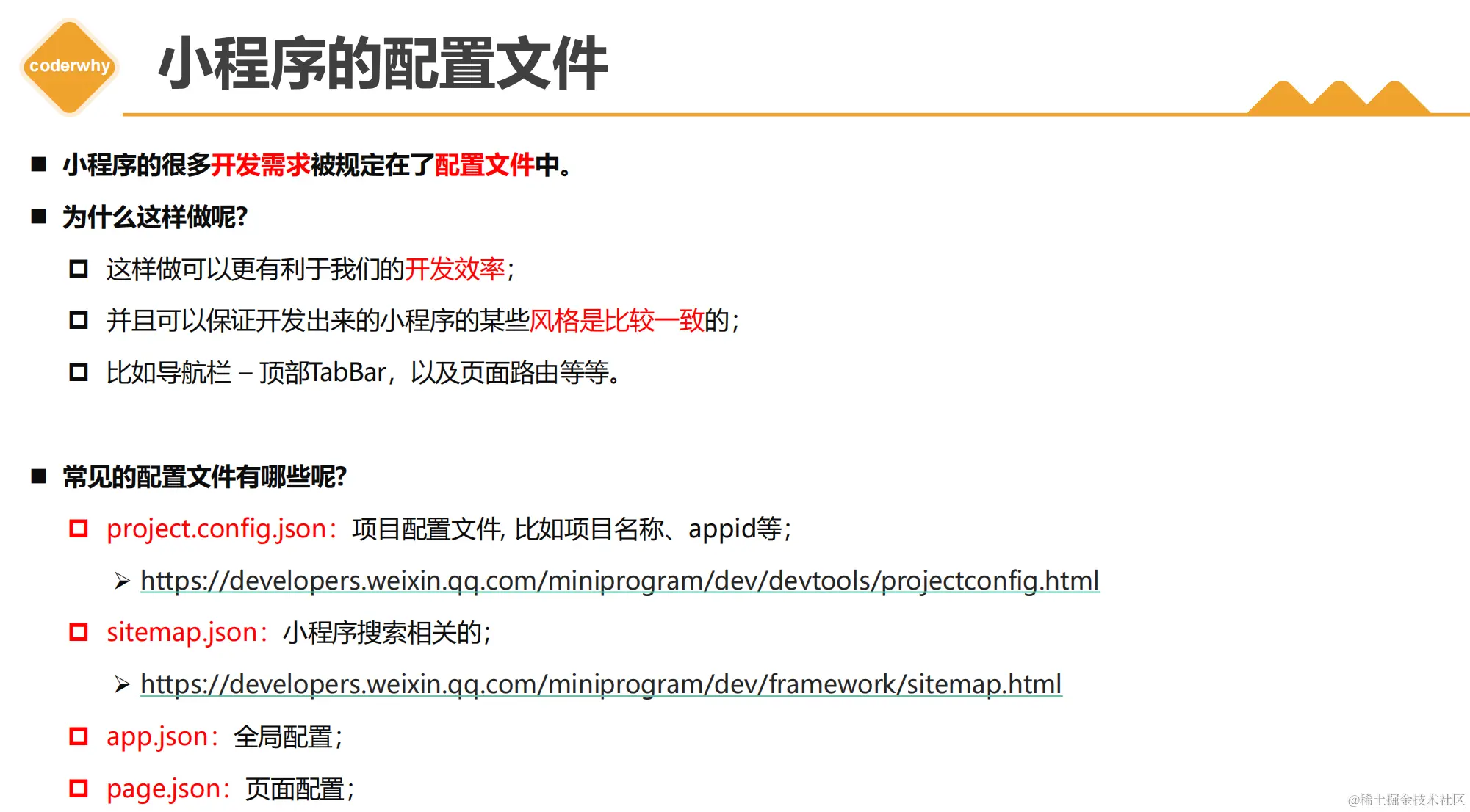
13_(理解)配置文件-项目配置和sitemap配置

image-20230117095548475

developers.weixin.qq.com/miniprogram…

project.private.config.json 私有配置--项目私有配置文件。此文件中的内容将覆盖,防止git提交代码的时候配置冲突,可以在自己编写代码的时候测试使用,在提交代码的时候并不会产生冲突,但当项目配置基础库中确定版本的时候才可以在project.config.json 中进行修改

14_(掌握)配置文件-应用程序App的配置选项

image-20230117101026338

image-20230117101038295

15_(掌握)配置文件-页面page的配置和上拉下拉的监听

image-20230117101045711

每一个小程序页面也可以使用 .json 文件来对本页面的窗口表现进行配置,每个页面中只有开启对应的配置。才可以在对应的js方法中使用

{
   //使用的自定义组件或者其他组件库中的组件
  "usingComponents": {},
   //导航标题
  "navigationBarTitleText": "哈哈哈",
   //背景颜色   
  "backgroundTextStyle": "dark",
   //下拉刷新  
  "enablePullDownRefresh": true,
   //下拉加载  距离底部还有多长距离调用方法,默认值为0,
  "onReachBottomDistance": 0
}
// pages/home/home.js
​
​
Page({
  data: {
    message: "Hello World",
    listCount: 30,
    movies: [
      "少年派",
      "星际穿越",
      "太空漫游",
      "盗梦空间"
    ],
    counter: 0
  },
  onPullDownRefresh() {
    console.log("监听到下拉刷新");
    setTimeout(() => {
      console.log('----');
      wx.stopPullDownRefresh({
        success: (res) => {
          console.log(res);
        },
        fail: (err) => {
          console.log(err);
        }
      })
    }, 1000);
  },
  onReachBottom() {
    console.log("onReachBottom");
    this.setData({
      listCount: this.data.listCount + 30
    })
  },
  onLoad() {
    const app = getApp()
    console.log(app.globalData.token);
    console.log(app.globalData.user);
    
    console.log(this.router);
    console.log(this.pageRouter);
  },
  increment() {
    this.setData({
      counter: this.data.counter + 1
    })
  },
  decrement() {
    this.setData({
      counter: this.data.counter - 1
    })
  }
})

第一章:内容回顾

一. 邂逅小程序开发

1.1. 认识小程序开发

  • 小程序的介绍
  • 各个平台小程序介绍
  • 为什么各个平台都有推出自己的小程序?

1.2. 小程序开发技术选择

  • 小程序由谁开发:

    • 前端
  • 原生小程序开发

  • 小程序开发框架:

    • mpvue
    • wepy
  • 跨平台框架:

    • uniapp
    • taro

1.3. 小程序学习的前提

  • WXML: HTML
  • WXSS: CSS
  • JavaScript+WXS: JavaScript

1.4. 小程序的准备工作

  • AppID
  • 小程序开发工具

1.5. 创建项目-界面-目录结构

1.6. VSCode开发小程序

1.7. 小程序开发体验

  • 数据绑定({{message}})
  • 列表展示()
  • 计数器案例(响应渲染更新this.setData( {counter : this.data.conter + 30}))

1.8. 小程序的MVVM架构思想

二. 小程序的架构和配置

2.1. 小程序的双线程模型

  • webview
  • jscore

skyline(了解, beta)

  • coderwhy -> 邂逅flutter开发(底层渲染原理)

2.2. 常见的配置文件

  • project.config.json

    • project.private.config.json -> .gitignore
  • sitemap

2.3. app.json配置文件

  • 应用程序配置

    • pages
    • window
    • tabBar

2.4. page.json配置文件

  • 覆盖全局的配置

  • 下拉刷新/上拉加载更多

    • Page({ onPullDownRefresh, onReachBottom })
  • 功能的实现

Day01 作业布置

一. 完成课堂所有的代码

二. 小程序包括哪些?以及都有哪些开发模式?(面试)

三. 学习阅读小程序官方文档,学习通过官方文档查找API?

四. 说说你对小程序双线程模型架构的理解?(面试)

五. 小程序有哪些配置文件,分别用来进行什么配置?