牛批!阿里P8熬夜冠军手码的Docker容器+k8s技术PDF,你还等啥呢

65 阅读3分钟

Docker不是种编程语言, 并且也不是构建软件的框架。Docker是一个工具, 可以帮助解决如安装、拆卸、升级、分发、信任和管理软件等常见问题。它是开源的Linux软件,这意味着任何人都可以为之做出贡献,Docker 因此已在诸多方面受益匪浅。

让我们一起走进容器 的世界吧!

然而Docker,里面注意的东西肯定是很多的,在这特地免费分享一个Docker实战文档文档!**每个节点都有左侧导航书签页,看的时候非常方便【+jcc4261获取】,由于内容较多,这里就截取一部分图

内容简介

本文档全面系统地介绍Docker及其在容器中的应用。全文档共12版块:

  • 第1 部分:保持一台整洁的机器
  • 第2 部分 :镜像发布:如何打包软件
  • 第3 部分:多容器和多主机环境

话不多说,下面来看一下目录:

第1版块欢迎来到Docker世界

  1. 什么是Docker

  2. Docker解决了什么问题

  3. 为什么Docker如此重要

  4. 何时何处使用Docker

第2版块在容器中运行软件

  1. 从Docker命令行工具获得帮助

  2. 控制容器:建立一个网站的监控器

  3. 已解决的问题和PID命名空间

  4. 消除元数据冲突:构建一个网站衣场

  5. 构建与环境无关的系统

  6. 建立持久化的容器

  7. 清理

第3版块软件安装的简化

  1. 选择所需的软件

  2. 查找和安装软件

  3. 安装文件和隔离

第4版块持久化存储和卷间状态共享

  1. 存储卷的简介

  2. 存储卷的类型

  3. 共享存储卷

  4. 管理卷的生命周期

  5. 存储卷的高级容器模式

第5版块网络访问

  1. 网络相关的背景知识

  2. Docker的网络

  3. Closed容器

  4. Bridged容器

  5. Joined容器

  6. Open容器

  7. 跨容器依赖

第6版块隔离--限制危险

  1. 资源分配

  2. 共享内存

  3. 理解用户

  4. 能力-操作系统功能的授权

  5. 运行特权容器

  6. 使用加强工具创建更健壮的容器

  7. 因地制宜地构建容器

第7版块在镜像中打包软件

  1. 从容器构建镜像

  2. 深入Docker镜像和层

  3. 导出和导入扁平文件系统

  4. 版本控制的最佳实践

第8版块构建自动化和高级镜像设置

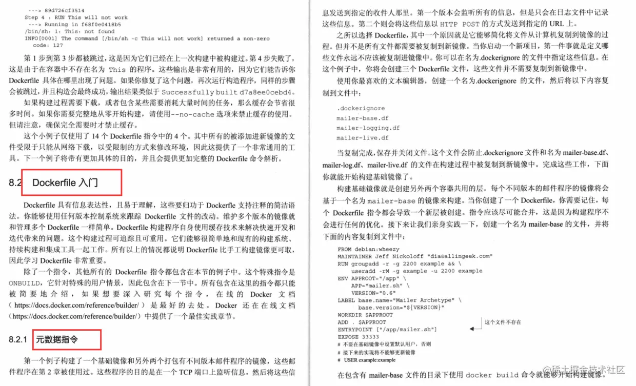
  1. 使用Dockerfile打包Git

  2. Dockerfile入门

  3. 注入下游镜像在构建时发生的操作

  4. 使用启动脚本和多进程容器

  5. 加固应用镜像

第9版块公有和私有软件分发

  1. 选择一个分发方法

  2. 通过托管Registry发布

  3. 私有Registry介绍

  4. 镜像的手动发布和分发

  5. 镜像源代码分发工作流程

第10版块 运行自定义Registry

  1. 运行个人Registry

  2. 集中式Registy的增强

  3. 持久化的BLOB存储

  4. 扩展访问和延迟的改进

  5. 通过通知集成

第11版块Docker Compose声明式环境

第12版块Docker Machine和Swarm集群