基于MPPT的PV光伏发电simulink建模和仿真

312 阅读2分钟

1.算法描述

       MPPT控制器的全称是“最大功率点跟踪”(Maximum Power Point Tracking)太阳能控制器,是传统太阳能充放电控制器的升级换代产品。MPPT控制器能够实时侦测太阳能板的发电电压,并追踪最高电压电流值(VI),使系统以最大功率输出对蓄电池充电。应用于太阳能光伏系统中,协调太阳能电池板、蓄电池、负载的工作,是光伏系统的大脑。

 

       最大功率点跟踪系统是一种通过调节电气模块的工作状态,使光伏板能够输出更多电能的电气系统能够将太阳能电池板发出的直流电有效地贮存在蓄电池中,可有效地解决常规电网不能覆盖的偏远地区及旅游地区的生活和工业用电,不产生环境污染。

 

        目前,光伏阵列的最大功率点跟踪(MPPT)技术,国内外已有了一定的研究,发展出各种控制方法常,常用的有一下几种:恒电压跟踪法(ConstantVoltageTracking简称CVT)、干扰观察法(PerturbationAndObservationmethod简称P&O)、增量电导法(IncrementalConductancemethod简称INC)、基于梯度变步长的电导增量法等等。(这些算法只能用在无遮挡的条件下)

 

1)单峰值功率输出的MPPT的算法

 

       目前,在无遮挡条件下,光伏阵列的最大功率点跟踪(MPPT)的控制方法常用的有以下几种:

l恒电压跟踪法(ConstantVoltageTracking简称CVT)

l干扰观察法(PerturbationAndObservationmethod简称P&O)

l增量电导法(IncrementalConductancemethod简称INC)

l基于梯度变步长的电导增量法,等等。

 

2)多峰值功率输出MPPT算法

 

       普通的最大功率跟踪算法,如扰动观测发和电导增量法在一片云彩的遮挡下就有可能失效,不能实现真正意义的最大功率跟踪。目前,国际上也有人提出了多峰值的MPPT算法,主要包含如下三种:

 

结合常规算法的复合MPPT算法

Fibonacci法

短路电流脉冲法

 

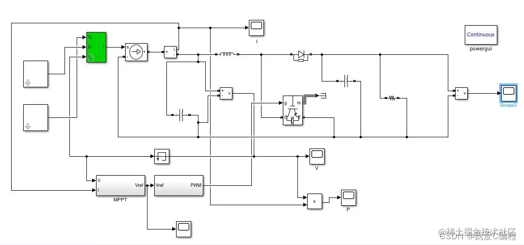
2.matlab算法仿真效果

matlab2022a仿真结果如下:

1.png

2.png

3.png

4.png

5.png

3.MATLAB核心程序

6.png