带你快速入门Kafka or 收藏夹吃灰?

5,625 阅读8分钟

Kafka

Kafka基本介绍

LInkedin 18年就有5.6亿用户

image-20230128173509675

image-20230128173517226

一开始用的是RabbitMQ,但是流量太大了就研究出Kafka

Kafka是个作家

image-20230128173921666

image-20230128173953105

每秒可收几十万条

内部设置了partition,可以直接扩容

数据存在磁盘持久化,有副本

作用

消息传递 异步通信,削峰,业务解耦

网站活动跟踪

指标监控

日志聚合

Kafka安装

单机

1、下载解压kafka

获取下载地址(点开具体版本): kafka.apache.org/downloads

下载Binary 二进制版本而不是源码

复制链接: 20200709_142405.png

cd /usr/local/soft
wget https://mirror.bit.edu.cn/apache/kafka/2.5.0/kafka_2.13-2.5.0.tgz
tar -xzvf kafka_2.13-2.5.0.tgz
cd kafka_2.13-2.5.0

2、启动zookeeper

kafka需要依赖ZK,安装包中已经自带了一个ZK,也可以改成指定已运行的ZK。 如果改成指定的ZK需要修改修改 kafka 安装目录下的 config/server.properties 文件中的 zookeeper.connect 。这里使用自带的ZK。

后台启动ZK:

nohup ./bin/zookeeper-server-start.sh config/zookeeper.properties >> zookeeper.nohup &

检查zookeeper是否启动成功:

ps -ef|grep zookeeper

3、启动kafka

修改相关配置

vim config/server.properties

有几个配置可以根据需求改

broker.id=0

image-20230128233631577

默认端口

image-20230128234230004

对Kafka来说,日志就是数据,数据就是日志

image-20230128234326504

partition

image-20230128234414284

消息留存时间

image-20230128234448523

消息保留大小

image-20230128234511096

image-20230128234549245

Broker ID启动以后就不能改了

broker.id=1

取消注释,改成本机IP:

listeners=PLAINTEXT://192.168.44.160:9092

num.partitions后面增加2行。 发送到不存在topic自动创建。允许永久删除topic。

num.partitions=1
auto.create.topics.enable=true
delete.topic.enable=true

后台启动kafka(kafka安装目录下):

nohup ./bin/kafka-server-start.sh ./config/server.properties & 

日志在logs目录下

4、创建Topic

创建一个名为gptest的topic,只有一个副本,一个分区:

sh bin/kafka-topics.sh --create --zookeeper localhost:2181 --replication-factor 1 --partitions 1 --topic gptest

查看已经创建的 topic:

sh bin/kafka-topics.sh -list -zookeeper localhost:2181

5、启动Producer

打开一个窗口,在kafka解压目录下:

sh bin/kafka-console-producer.sh --broker-list localhost:9092 --topic gptest

6、启动Consumer

在一个新的远程窗口中:

sh bin/kafka-console-consumer.sh --bootstrap-server localhost:9092 --topic gptest --from-beginning

7、Producer窗口发送消息

输入hello world 回车 20200709_144635.png

消费者收到了消息: 20200709_144648.png


删除kafka全部数据步骤: 1、停止每台机器上的kafka; 2、删除kafka存储目录(server.properties文件log.dirs配置,默认为“/tmp/kafka-logs”)全部topic的数据目录; 3、删除zookeeper上与kafka相关的znode节点;除了/zookeeper 4、重启kafka。

集群

注意: 单机的kafka和集群的kafka不要混用一个zk,否则会出现数据混乱的问题。

集群肯定要用到zk

0、安装zookeeper

1、下载ZK

zookeeper.apache.org/releases.ht… 这里下载二进制版本,不需要编译 以安装路径 /usr/local/soft为例

cd /usr/local/soft
wget https://mirror.bit.edu.cn/apache/zookeeper/zookeeper-3.6.1/apache-zookeeper-3.6.1-bin.tar.gz
2、解压
tar -xzvf apache-zookeeper-3.6.1-bin.tar.gz
3、修改配置文件
cd apache-zookeeper-3.6.1-bin/conf
cp zoo_sample.cfg zoo.cfg

端口号默认2181。 配置文件zoo.cfg里面的dataDir要修改,如果不改,需要创建这个目录

mkdir -p /tmp/zookeeper
4、启动ZK
cd ../bin
./zkServer.sh start

zookeeper默认端口 2181

输出日志:

ZooKeeper JMX enabled by default
Using config: /usr/local/soft/apache-zookeeper-3.6.1-bin/bin/../conf/zoo.cfg
Starting zookeeper ... STARTED

查看是否启动成功

ps -ef | grep zookeeper

其他命令: 查看zk的运行状态

./zkServer.sh status

客户端链接zk

./zkCli.sh 

ls 查看节点

ls

get 获取节点数据和更新信息

get /节点名字

create 创建节点 e 临时节点 s 顺序节点

create [-s] [-e] path data acl 

删除节点

delete path [version] 

1、下载解压kafka

cd /usr/local/soft
wget https://mirror.bit.edu.cn/apache/kafka/2.5.0/kafka_2.13-2.5.0.tgz
tar -xzvf kafka_2.13-2.5.0.tgz
cd kafka_2.13-2.5.0

2、修改配置文件

复制3个配置文件

cd config
cp server.properties server1.properties 
cp server.properties server2.properties 
cp server.properties server3.properties 

修改配置文件中的broker.id分别为1、2、3 listeners这一行取消注释,端口号分别为9093、9094、9095 log.dirs分别设置为kafka-logs1、kafka-logs2、kafka-logs3(先创建)

mkdir -p /tmp/kafka-logs1 /tmp/kafka-logs2 /tmp/kafka-logs3

server1.properties 的配置:

broker.id=1
listeners=PLAINTEXT://192.168.44.161:9093
log.dirs=/tmp/kafka-logs1

server2.properties 的配置:

broker.id=2
listeners=PLAINTEXT://192.168.44.161:9094
log.dirs=/tmp/kafka-logs2

server3.properties 的配置:

broker.id=3
listeners=PLAINTEXT://192.168.44.161:9095
log.dirs=/tmp/kafka-logs3

3、启动3个服务

第一步: 启动ZK。

可以使用alias

image-20230128235919060

再启动kafka。

cd ../bin
./kafka-server-start.sh -daemon ../config/server1.properties
./kafka-server-start.sh -daemon ../config/server2.properties
./kafka-server-start.sh -daemon ../config/server3.properties

PS:如果遇到zk node exists的问题,先把brokers节点删掉(临时解决方案)。

4、集群下创建Topic

在bin目录下, 创建一个名为gptest的topic,只有一个副本,一个分区:

sh kafka-topics.sh --create --zookeeper localhost:2181 --replication-factor 1 --partitions 1 --topic gptest

查看已经创建的 topic:

sh kafka-topics.sh -list -zookeeper localhost:2181

5、集群下启动Consumer

在一个新的远程窗口中:

sh kafka-console-consumer.sh --bootstrap-server 192.168.44.161:9093,192.168.44.161:9094,192.168.44.161:9095 --topic gptest --from-beginning

6、集群下启动Producer

打开一个新的窗口,在kafka解压目录下:

sh kafka-console-producer.sh --broker-list 192.168.44.161:9093,192.168.44.161:9094,192.168.44.161:9095 --topic gptest

7、集群下Producer窗口发送消息

在生产者窗口输入hello world 回车

大致代码

依赖:

<dependencies>
    <dependency>
        <groupId>org.apache.kafka</groupId>
        <artifactId>kafka-clients</artifactId>
        <version>2.3.0</version>
    </dependency></dependencies>

生产者:

public class ProducerTest {
​
    public static void main(String[] args) {
        Properties pros=new Properties();
        pros.put("bootstrap.servers","192.168.44.161:9093,192.168.44.161:9094,192.168.44.161:9095");
        pros.put("group.id","gp-test-group");
        pros.put("key.serializer","org.apache.kafka.common.serialization.StringSerializer");
        pros.put("value.serializer","org.apache.kafka.common.serialization.StringSerializer");
        // 0 发出去就确认 | 1 leader 落盘就确认| all 所有Follower同步完才确认
        pros.put("acks","-1");
        // 异常自动重试次数
        pros.put("retries",3);
        // 多少条数据发送一次,默认16K
        pros.put("batch.size",16384);
        // 批量发送的等待时间
        pros.put("linger.ms",5);
        // 客户端缓冲区大小,默认32M,满了也会触发消息发送
        pros.put("buffer.memory",33554432);
        // 获取元数据时生产者的阻塞时间,超时后抛出异常
        pros.put("max.block.ms",3000);
        Producer<String,String> producer = new KafkaProducer<String,String>(pros);
​
        for (int i =0 ;i<1000000;i++) {
            producer.send(new ProducerRecord<String,String>("mytopic",Integer.toString(i),Integer.toString(i)));
            // System.out.println("发送:"+i);
        }
        producer.close();
    }
​
}

消费者:

public class ConsumerTest {
    public static void main(String[] args) {
        Properties props= new Properties();
        props.put("bootstrap.servers","192.168.44.161:9093,192.168.44.161:9094,192.168.44.161:9095");
        props.put("group.id","gp-test-group");
        // 是否自动提交偏移量,只有commit之后才更新消费组的 offset
        props.put("enable.auto.commit","true");
        // 消费者自动提交的间隔
        props.put("auto.commit.interval.ms","1000");
        // 从最早的数据开始消费 earliest | latest | none
        props.put("auto.offset.reset","earliest");
        props.put("key.deserializer","org.apache.kafka.common.serialization.StringDeserializer");
        props.put("value.deserializer","org.apache.kafka.common.serialization.StringDeserializer");
​
        KafkaConsumer<String,String> consumer=new KafkaConsumer<String, String>(props);
        consumer.subscribe(Arrays.asList("mytopic"));
        try {
            while (true){
                ConsumerRecords<String,String> records=consumer.poll(1000);
                for (ConsumerRecord<String,String> record:records){
                    System.out.printf("offset = %d ,key =%s, value= %s, partition= %s%n" ,record.offset(),record.key(),record.value(),record.partition());
                }
            }
        }finally {
            consumer.close();
        }
    }
​
}

Kafka架构

整体架构图

image-20230129000804469

1.Broker

中介、或者代理

image-20230129140703691

2.Producer、Consumer、Message

Message和Record一个意思

消息传输需要序列化

上面的测试代码里面也可以看到对应的序列化

消息是consumer根据自己的处理速度从Broker拿的

有两种方式

第一种是pull,相当于你到快递站拿快递 异步(Kafka两种都支持)

第二种是push,相当于送货上门 阻塞(rabbitmq主要是这个)

3.Topic

一类消息的分类

发布订阅模式

image-20230129141857496

4.Partition

如果是3的模型的话,不好做横向拓展,就有了Partition

topic是逻辑的,Partition是物理的,进文件可以看到关于内存的信息

配置文件里有个segment,内存块,当一个partition内存满了之后,会自动扩,下面第一张图是配置文件(改16M是为了测试扩容),第二张图是扩容的两个segment(那一串数字是基于上一个segment的内存块的偏移量(offset)得出的)

image-20230129142618395

image-20230129142430271

下面的配置文件的意思是,创建一个Topic默认会有一个partition

image-20230129142030564

image-20230129143031612

5.Replica

数据的备份

每个partition只会有一个Leader(标红的),其他的Follower有机制去同步数据

image-20230129143201741

(不一定一个机器一个Leader)

比如:

image-20230129143945645

会有一个assignReplicasToBrokers的方法分配

这么多partition,选哪个收消息呢?

可以在代码中自定义实现算法

producer.send(new ProducerRecord<String, String>("mytopic",string1,string2))

这个ProducerRecord是可以重载的:

image-20230129145837656

不指定就发送到默认的partition

比如这样:先获取size,再负载均衡

image-20230129145909587

选举的流程

先选个Controller,通过rpc通知各个partition

6.Consumer Group

image-20230129150155785

image-20230129150209476

image-20230129150535772

7.Consumer offset

别的消息队列都是消费完消息就删除,所以下次来直接读取就可以了,但是Kafka 的消费者是怎么知道下次来读取哪条消息的呢

offset记录了消息的序号

image-20230129150719079

对应关系存在broker中

image-20230129150919096

通过hash取模算出下标

image-20230129150852183

8.Kafka与Zookeeper

zk作用:

image-20230129152613716

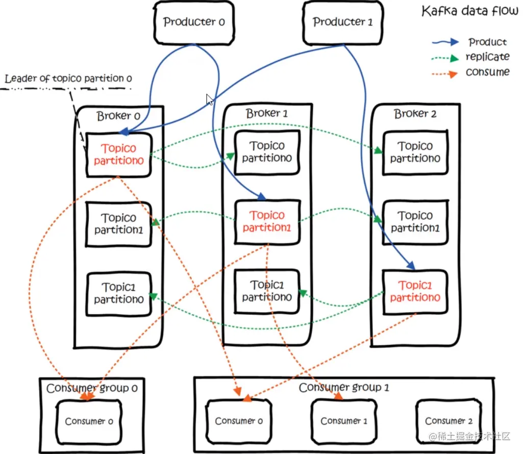
最后,整体架构图:

image-20230129152827599

Java结合Kafka

代码地址: wwcz.lanzout.com/iKSa80m66q0…

Java中使用

image-20230129152901700

consumer:

public class ConsumerTest {
    public static void main(String[] args) {
        Properties props= new Properties();
        props.put("bootstrap.servers","192.168.44.161:9093,192.168.44.161:9094,192.168.44.161:9095");
        props.put("group.id","gp-test-group");
        // 是否自动提交偏移量,只有commit之后才更新消费组的 offset
        props.put("enable.auto.commit","true");
        // 消费者自动提交的间隔
        props.put("auto.commit.interval.ms","1000");
        // 从最早的数据开始消费 earliest | latest | none
        props.put("auto.offset.reset","earliest");
        props.put("key.deserializer","org.apache.kafka.common.serialization.StringDeserializer");
        props.put("value.deserializer","org.apache.kafka.common.serialization.StringDeserializer");
​
        KafkaConsumer<String,String> consumer=new KafkaConsumer<String, String>(props);
        consumer.subscribe(Arrays.asList("mytopic"));
        try {
            while (true){
                ConsumerRecords<String,String> records=consumer.poll(1000);
                for (ConsumerRecord<String,String> record:records){
                    System.out.printf("offset = %d ,key =%s, value= %s, partition= %s%n" ,record.offset(),record.key(),record.value(),record.partition());
                }
            }
        }finally {
            consumer.close();
        }
    }
​
}

26行可以订阅多个topic

producer:

public class ProducerTest {
​
    public static void main(String[] args) {
        Properties pros=new Properties();
        pros.put("bootstrap.servers","192.168.44.161:9093,192.168.44.161:9094,192.168.44.161:9095");
        pros.put("group.id","gp-test-group");
        pros.put("key.serializer","org.apache.kafka.common.serialization.StringSerializer");
        pros.put("value.serializer","org.apache.kafka.common.serialization.StringSerializer");
        // 0 发出去就确认 | 1 leader 落盘就确认| all 所有Follower同步完才确认
        pros.put("acks","-1");
        // 异常自动重试次数
        pros.put("retries",3);
        // 多少条数据发送一次,默认16K
        pros.put("batch.size",16384);
        // 批量发送的等待时间
        pros.put("linger.ms",5);
        // 客户端缓冲区大小,默认32M,满了也会触发消息发送
        pros.put("buffer.memory",33554432);
        // 获取元数据时生产者的阻塞时间,超时后抛出异常
        pros.put("max.block.ms",3000);
        Producer<String,String> producer = new KafkaProducer<String,String>(pros);
​
        for (int i =0 ;i<1000000;i++) {
            producer.send(new ProducerRecord<String,String>("mytopic",Integer.toString(i),Integer.toString(i)));
            // System.out.println("发送:"+i);
        }
        producer.close();
    }
​
}

SpringBoot

image-20230129164303324

依赖:

<dependency>
    <groupId>org.springframework.kafka</groupId>
    <artifactId>spring-kafka</artifactId>
</dependency>

配置类更加优雅:

server.port=7271
#============== kafka ===================
# Ö¸¶¨kafka serverµÄµØÖ·£¬¼¯ÈºÅä¶à¸ö£¬Öм䣬¶ººÅ¸ô¿ª
spring.kafka.bootstrap-servers=192.168.44.161:9093,192.168.44.161:9094,192.168.44.161:9095#=============== provider  =======================
spring.kafka.producer.retries=0
spring.kafka.producer.batch-size=16384
spring.kafka.producer.buffer-memory=33554432
spring.kafka.producer.acks=1
spring.kafka.producer.properties.linger.ms=0
spring.kafka.producer.key-serializer=org.apache.kafka.common.serialization.StringSerializer
spring.kafka.producer.value-serializer=org.apache.kafka.common.serialization.StringSerializer
​
#=============== consumer  =======================
spring.kafka.consumer.group-id=springboottopic-group
spring.kafka.consumer.auto-offset-reset=earliest
spring.kafka.consumer.enable-auto-commit=true
spring.kafka.consumer.auto-commit-interval=1000
spring.kafka.consumer.key-deserializer=org.apache.kafka.common.serialization.StringDeserializer
spring.kafka.consumer.value-deserializer=org.apache.kafka.common.serialization.StringDeserializer

consumer:

@Component
public class ConsumerListener {
​
    @KafkaListener(topics = "springboottopic")
    public void onMessage(String msg){
        System.out.println("----收到消息:"+msg+"----");
    }
​
}

producer:

@Component
public class KafkaProducer {
​
    @Autowired
    private KafkaTemplate<String,Object> kafkaTemplate;
​
    public String send(@RequestParam String msg){
        kafkaTemplate.send("springboottopic", msg);
        return "ok";
    }
​
}

当然send也会有很多重载:

public ListenableFuture<SendResult<K, V>> send(String topic, @Nullable V data) {
    ProducerRecord<K, V> producerRecord = new ProducerRecord(topic, data);
    return this.doSend(producerRecord);
}
​
public ListenableFuture<SendResult<K, V>> send(String topic, K key, @Nullable V data) {
    ProducerRecord<K, V> producerRecord = new ProducerRecord(topic, key, data);
    return this.doSend(producerRecord);
}
​
public ListenableFuture<SendResult<K, V>> send(String topic, Integer partition, K key, @Nullable V data) {
    ProducerRecord<K, V> producerRecord = new ProducerRecord(topic, partition, key, data);
    return this.doSend(producerRecord);
}
​
public ListenableFuture<SendResult<K, V>> send(String topic, Integer partition, Long timestamp, K key, @Nullable V data) {
    ProducerRecord<K, V> producerRecord = new ProducerRecord(topic, partition, timestamp, key, data);
    return this.doSend(producerRecord);
}
​
public ListenableFuture<SendResult<K, V>> send(ProducerRecord<K, V> record) {
    return this.doSend(record);
}
​
public ListenableFuture<SendResult<K, V>> send(Message<?> message) {
    ProducerRecord<?, ?> producerRecord = this.messageConverter.fromMessage(message, this.defaultTopic);
    if (!producerRecord.headers().iterator().hasNext()) {
        byte[] correlationId = (byte[])message.getHeaders().get("kafka_correlationId", byte[].class);
        if (correlationId != null) {
            producerRecord.headers().add("kafka_correlationId", correlationId);
        }
    }
​
    return this.doSend(producerRecord);
}

启动类没啥要加的:

@SpringBootApplication
public class KafkaApp {
    public static void main(String[] args) {
        SpringApplication.run(KafkaApp.class, args);
    }
}

Kafka和RabbitMQ对比

image-20230129160556325

image-20230129160904340

rabbitmq:

消息灵活分发(Exchange绑定key)、功能(死信队列、延迟队列)

Kafka:

消息保存在服务器上、更高的吞吐量、消息的顺序

Q&A

Kafka收发消息不用ack速度比较快,顺序文件,0拷贝