935页中高级Android面试题及答案整理(2023最新版)

1,299 阅读3分钟

史上最全Android中高级级面试题,发现网上很多Android中高级面试题都没有答案,所以花了很长时间搜集整理出来了这套Android面试题大全,希望对大家有帮助哈~

本人发现网上虽然有不少Android相关的面试题,但第一未必全,第二未必有答案,第三虽然有答案,但未必能在面试中说,所以在本文里,会不断收集各种面试题,并站在面试官的立场上,给出我自己的答案。

如果不背 Android面试题的答案,肯定面试会挂!这套Android面试题大全,希望对大家有帮助哈~

由于文章篇幅限制,不可能将所有面试题以文字形式把大厂面试题展示出来,本篇为大家精选了一些面试题

详细VX关注公众号:Android老皮

第一章 Java方面

  • 第一节 Java基础
  • 第二节 Java集合
  • 第三节 Java多线程
  • 第四节 Java虚拟机

在这里插入图片描述

第二章 Android 方面

  • 第一节 Android 四大组件相关
  • 第二节 Android 异步任务和消息机制
  • 第三节 Android UI 绘制相关
  • 第四节 Android 性能调优相关
  • 第五节 Android 中的 IPC
  • 第六节 Android 系统 SDK 相关
  • 第七节 第三方框架分析
  • 第八节 综合技术
  • 第九节 数据结构方面
  • 第十节 设计模式
  • 第十一节 计算机网络方面
  • 第十二节 Kotlin方面

在这里插入图片描述

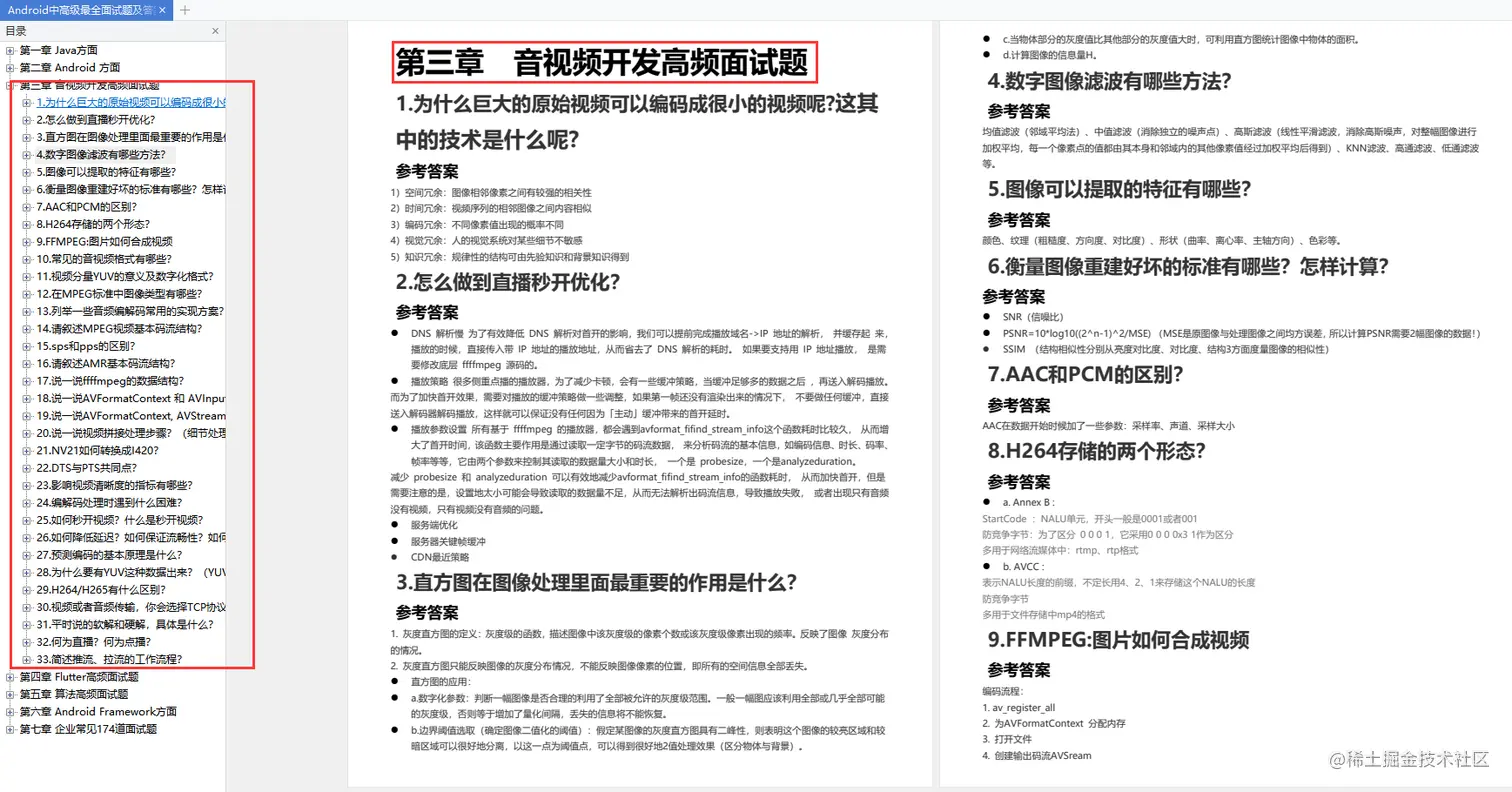
第三章 音视频开发高频面试题

  • 为什么巨大的原始视频可以编码成很小的视频呢?这其中的技术是什么呢?
  • 怎么做到直播秒开优化?
  • 直方图在图像处理里面最重要的作用是什么?
  • 数字图像滤波有哪些方法?
  • 图像可以提取的特征有哪些?
  • .......

在这里插入图片描述

第四章 Flutter高频面试题

  • 第一节 Dart部分

    • Dart 语言的特性?
    • Dart的一些重要概念?
    • dart是值传递还是引用传递?
    • Dart 多任务如何并行的?
    • 说一下 mixin?
    • ......
  • 第二节 Flutter 部分

    • Flutter 特性有哪些?
    • Flutter 中的生命周期
    • Widget 和 element 和 RenderObject 之间的关系?
    • mixin extends implement 之间的关系?
    • Flutter 和 Dart的关系是什么?
    • ......

在这里插入图片描述

第五章 算法高频面试题

  • 如何⾼效寻找素数
  • 如何运⽤⼆分查找算法
  • 如何⾼效解决接⾬⽔问题
  • 如何去除有序数组的重复元素
  • 如何⾼效进⾏模幂运算
  • ......

在这里插入图片描述

第六章 Android Framework方面

  • 第一节 系统启动流程面试题解析
  • 第二节 Binder面试题解析
  • 第三节 Handler面试题解析
  • 第四节 AMS面试题解析
  • ......

在这里插入图片描述

第七章 企业常见174道面试题

  • 1.SD卡
  • 2.android的数据存储方式
  • 3.BroadcastReceiver
  • 4.sp频繁操作会有什么后果?sp能存多少数据?
  • 5.dvm与jvm的区别
  • 6.ART
  • 7.Activity的生命周期
  • 8.Application能不能启动Activity
  • 9.Activity的状态都有哪些
  • 10.横竖屏切换时Activity的生命周期
  • .......

在这里插入图片描述

结语

分享这些面试题,不仅仅是为了通过面试,更是为了让 Android 开发者基础更加的扎实,防止在开发中遇到很多奇怪的问题。