如何制定git代码管理流程

170 阅读7分钟

这篇文章,不是写教如何使用 git 有哪些常用命令,跟svn有什么区别,代码管理流程有哪些?在网上有一大片,许多大佬都给我们整理不只几份。像阮一峰、廖雪峰等人。所以,你们没有必要看我搬运这些知识。

这里我说一下我的经验,我认为可能些许有些帮助,也比较基础,觉得掌握的同学可以跳过。

大家是否觉得,网上这些大佬的教程,是不是跟你司的git 代码管理操作差距较大,但是还能维持代码正常迭代?再者,公司有好多仓库,尤其是一些基础公共库,采用你压根没见过的流程?甚至有的仓库代码要快速迭代,管理者他说怎么来就怎么来,但也不影响代码正常迭代?

上面的3种情况,有的人没有遇到过,体会可能不深。说点实际的,假设你准备跳槽到另一家公司,那这家公司代码管理一样吗?显然多少不一样,如果不一样,那么是否合理,自己是否能改进了?再假设自己,想搞一个纯技术 git 代码管理流程,十部也需要走业务代码管理流程呢?

我想,有一部分git命名玩的很熟,但不明白git管理怎么各式各样的同学,急需知道下面这些内容和认知。

题外话,我是一名纯业务部门前端开发,对git 学习,不应该永无止境,而应该有边界。我司有一个架构平台,有人专门负责 gitlab 维护,有个500人群时不时提出各种问题。想想看看,你对 git 熟悉程度,能有这位负责的人强,不可能吧。具体边界因人而已,需要自己琢磨,自我认知。

1 常见的 Git 流程

常见的git 流程有3种,大家看这篇《Git 工作流程》,具体我就不详讲。

  • Git flow
  • Github flow
  • Gitlab flow

只要你理解这3个流程,这篇文章核心是下面这段话

本文的三种工作流程,有一个共同点:都采用"功能驱动式开发"(Feature-driven development,简称FDD)。 它指的是,需求是开发的起点,先有需求再有功能分支(feature branch)或者补丁分支(hotfix branch)。完成开发后,该分支就合并到主分支,然后被删除。

说人话,我的理解是:不管哪个流程,都有以下4个步骤。

  • 明确分支种类、数目、角色有哪些。
  • 明确代码发布流程步骤(在哪个分支发布?发布后当前代码如何留痕,以备回退之用)。
  • 明确测试阶段 bug 修复流程(具体到:开发调试bug分支和qa测试分支隔离,永远保证qa人员测试代码是最新的)。
  • 明确生产 bug 修复流程。

在 git 代码管理这块,只要做到以上这些,保证发版部署不出问题,个人认为都是可以流程。但是作为工程师,仅仅可以不够的,还有效率。

2 git 流程效率问题

效率与什么有关?工程的复杂度,如果负责度够高,那么它的学习成本、实操人力成本都是比较高,反之,这两类成本低。

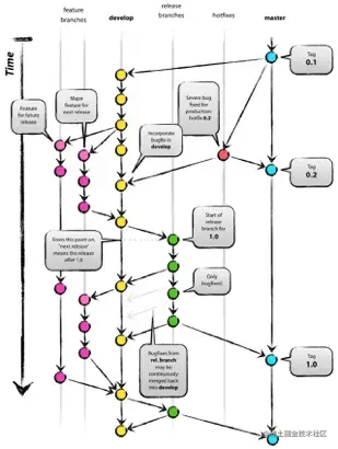
下面这张图,gitflow 流程的,有多少团队完全照这流程执行,还不是‘偷功减料’地简化,你看着图,就觉得很负责,想想开发学习很成本。

image.png

最开始我们团队,制定 git 流程完全照搬git flow,每次开发好都向 develop、release、hotfix 发起 merge request,这个不只在本地合并代码,也在 gitlab 操作,代码任何一次改动,小组长都是 codereview 的。

搞了几个迭代,发现开发大量时间浪费在合并代码,于是简化流程。最后没有那么多分支,只变成feature、release、master。大概是下面这样图。

image.png

如果你了解 gitlab flow,上图就是其中一种模式。几乎和下面这样图一样,分支名称换了。

image.png

为什么我们一开始不尝试 gitlab flow?说句实话,当时团队第1次扩充到十几号人,不好评估采用哪个流程合理,很多时候时候团队也是第1只螃蟹的人,只有实践踩了坑之后才知道。另外,经过这么折腾,我们git流程分支名不采用 gitlab flow 标准定义分支名,是有正确的。feature、release、master 好理解太多了,在与其他团队前端沟通时,不用做过多解释。

3 自制 git 流程

所谓自制 git 流程,实际上也不是完全自制,是现有流程改造,对就是git flow 、gitlab flow 改造,至于 github flow 流程,这个是开源的流程。

因为是前端,这里我以前端库为例子来说明。

在前端项目工程,有什么需要特殊自定流程? npm 公共 js-sdk 库需要。

image.png

上图是我为一个npm 公共js-sdk库定的 git 流程,基本上是 git flow 流程简化后,再次继承上添加 npm version 流程。

首先,大家先看是不是我做下面4点?

  • 明确分支种类、数目、角色有哪些。
  • 明确代码发布流程步骤。
  • 明确测试阶段 bug 修复流程。
  • 明确生产 bug 修复流程。

npm 公共 js-sdk 库 有什么特殊?特殊在于 npm version 版本,假设有开发共能 feat1 开发完了,在业务项目进行移测,此时定 npm 包版本是 0.2.0,如果直接这么设置,0.2.0 就已经对外正式版本,并未完成测试通过,很有可能其他开发 npm install 安装这个库这个版本,引入这个模块报错,引发生产问题。所以,不是任何人和人和分支上定义 0.2.0 这样版本的。但开发也需要定义 npm 版本,发到 npm 库里去,进行调试。怎么办了,我们引入0.2.0-1这样版本。

综上所述,将 0.2.0-1 这样版本允许普通开发,在 hotfix 和 feature 定义,开发负责人可以在 relase 和 hotfix 定义 0.2.0或0.2.1 这样版本。具体,可以看上图。

ps: 有的人会说,不是可以使用 npm link,它有2个问题,问题1:如果feat1的 js-sdk 的开发与接入不是同一个人,也就是2台电脑,npm link 不适用;问题1,npm link 接入业务项目,它是不改写 package.json 版本,这个极容易忽略。 扯远了,这块不属于git 知识点。

4 任何流程不能满足所有场景

任何流程不能满足所有场景,需要灵活思考找解决方案。

举个例子:

某产品🐶,提了个需求,要求开发同时要做 feature1 和 feature2,其中 feature1 先提前好几天提测并发布到产线上,在当发布 feature2 当天,你发现 feature2 没有 feature1 的代码,然后心里各种羊驼 🦙,果断延迟上线,被产品、测试的领导投诉。

这种场景的问题,我在团队头1年半内,开发这种事情时不时出现,甚至1个月就3个迭代,连续出现3次,已老板已经发怒。解决方案:准备制定一个较长人工checklist流程,保证以后不在出现这种问题。

我那天恰好经过,我想了有什么办法解决?刚好想了一个点子,我当前开发分支在push的时候,能不能自动检测有无远程master 最后一个commitId。于是一个周六上午撸出来了 cli 小工具,大家也可以自己看看 check-has-master-last,后面团队,所有前端仓库都接入,2年多了没在发生这种事情,上次发生的,还是没有接入我工具放生的。

当然,这个应该是公司平台架构提供能力,后来他们也提供,但还是特殊场景没有覆盖到,所以我这个工具还可以做兜底。

(完)