Gitlab上手指南(一)|作为新手第一天入职,你该干什么?

2,253 阅读4分钟

前言

历经千辛万苦终于入职了一家心仪的公司,作为新手第一天入职,你该干什么?本文以这个内容开头,是为了告诉新手玩家,当你入职一家互联网公司的时候,你应该注意什么?才能在公司好好的混下去。

PS:谨记第一条,在公司先活下去

入职培训

首先,人事小姐姐会带你去办理入职手续,填写和上交入职材料,然后就是入职培训,会介绍一些关于公司背景,考勤,福利待遇等方面的内容。

熟悉环境

入职培训完毕,你的直属Leader或者你的小组长会带你去熟悉公司的环境,带你认识你们部门的大领导和后面经常打交道的同事---前端(FE)、后端(RD)、产品(PM)、测试(QA)、设计(UI),这些人就是你接下来频繁沟通的同事。

开发环境安装配置

一般前端程序员在公司常用的有Node、Vscode、Git、Google这几个就可以办公了,其他的软件根据个人需求再安装。

环境安装好了,就可以clone代码了,你组长会让你先熟悉你负责的相关业务和代码,就可以慢慢看了。

查看公司规范

对于才入职的同学来说,想要快速融入集体,首先就的了解公司的相关规范,例如代码书写规范,UED规范等等

每个公司前端基本上都有自己的规范,主要包含以下几大类:

  1. HTML规范
  2. CSS规范
  3. js代码规范
  4. Eslint规范
  5. commit规范

这些规范基本都有文档可查,如果没有你,那就可能你的KPI(绩效)就来了。

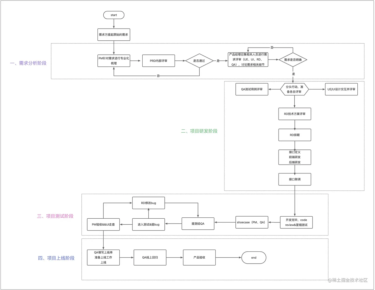
熟悉公司开发流程

开发流程

  1. 需求评审-产品拉会讲述本期需求的功能点
  2. 技术评审-技术调研,技术难点,开发排期等
  3. 需求开发-正式进入开发周期
  4. 需求提测-开发完成,提交测试
  5. 修改bug-测试提交bug
  6. 需求showcase-测试验证完毕,给产品演示功能
  7. 上线-上线分为预发和线上,一般会测试发预发,整体回归一遍功能

开发流程图

产品需求评审注意事项

在需求评审之前最好好好看看需求文档,知道要做什么功能

对需求有疑问,多提问,多沟通协商,最好达成统一意见

项目开始

  • prd,只字不差的阅读。
  • 评审提问题
  • 在wiki列列排期(细分任务)
  • 写伪代码,做设计
  • 思考难点,提出来,提前调研
  • 有问题,主动协商
  • 需要什么样的接口,梳理出来
  • 检查有没有方案不妥的地方,找出解决方案,去和产品协商
  • 提炼难点,写demo跑通,保证主流程能通
  • 让配合人明确提供相关需求的时间点
  • 提测时:把master分支的代码合并到自己的分支上面
  • 测试完毕准备上线时:再次把master分支的代码合并到自己的分支上面
  • 上线完毕:回归完成后,把分支merge到master

项目开发

  • 项目中sentry要区分,测试,开发,线上环境
  • 解决完sentry后要点,已经解决
  • 异常,或业务场景需要主动上报到sentry(方便定位问题)
  • 数字不允许写在业务代码中
  • 超过三层嵌套思考一下,是否有其它方案
  • commit信息,尽量描述清晰,让阅读者,能直观阅读到做的事情。
  • 提测前,要经过leader审核。
  • 抽离可配置的参数到配置文件中
  • 命名要有意义
  • 逻辑性需要重点说明,务必加上注释
  • 在开发过程中,尽量减少报错。
  • 业余时间,多看看自己组的项目,有问题及时提出。
  • 任何按钮要考虑,函数节流,防抖 (调用api)
  • 不要把没用的注释代码提交
  • 不要提交 无用的console.log 代码
  • 修复bug 使用 fix分支
  • 增加新特性的时候,使用feature
  • 不要想当然,反复确认最终结果是不是自己想要的。
  • 有效及时沟通
  • 培养owner主动意识
  • review code 培养起来
  • 反思一下自己的交付质量
  • 约束一个时间

最后

希望你能在公司顺利的转正,在工作中不懂的问题及时跟同事沟通,遇到解决不了的事情及时跟你的Leader反馈,不要自己闷头苦干,最后导致项目延迟或者导致重大事件的出现,领导最不喜欢这样的下属。