Hadoop基础入门(3):YRAN

251 阅读10分钟

YARN

Yet Another Resource Negotiator 简称 YARN ,另一种资源协调者,是Hadoop 的资源管理器

架构概述

  1. ResourceManager(RM):整个集群的资源(内存、CPU等)调度器
    1. 处理客户端请求
    2. 监控NodeManager
    3. 启动或监控ApplicationMaster
    4. 资源的分配与调度
  1. NodeManager(N M):单个节点服务器资源调度器
    1. 管理单个节点上的资源
    2. 处理来自ResourceManager的命令
    3. 处理来自ApplicationMaster的命令
  1. ApplicationMaster(AM):单个任务运行的调度器
    1. 为应用程序申请资源并分配给内部的任务
    2. 任务的监控与容错
  1. Container:容器,相当一台独立的服务器,是 YARN中的资源抽象;里面封装了任务运行所需要的资源,如内存、CPU、磁盘、网络等

YARN工作机制

(1)MR 程序提交到客户端所在的节点。

(2)YarnRunner 向 ResourceManager 申请一个 Application。

(3)RM 将该应用程序的资源路径返回给 YarnRunner。

(4)该程序将运行所需资源提交到 HDFS 上。

(5)程序资源提交完毕后,向ResourceManager申请运行 mrAppMaster。

(6)RM 将用户的请求初始化成一个 Task。

(7)其中一个 NodeManager 领取到 Task 任务。

(8)该 NodeManager 创建容器 Container,并产生 MRAppmaster

(9)Container 从 HDFS 上拷贝资源到本地。

(10)MRAppmaster 向 RM 申请运行 MapTask 资源。

(11)RM 将运行 MapTask 任务分配给另外两个 NodeManager,另两个 NodeManager 分别领取任务并创建容器。

(12)MR 向两个接收到任务的 NodeManager 发送程序启动脚本,这两个 NodeManager分别启动 MapTask,MapTask 对数据分区排序。

(13)MrAppMaster 等待所有 MapTask 运行完毕后,向 RM 申请容器,运行 ReduceTask。

(14)ReduceTask 向 MapTask 获取相应分区的数据。

(15)程序运行完毕后,MR 会向 RM 申请注销自己。

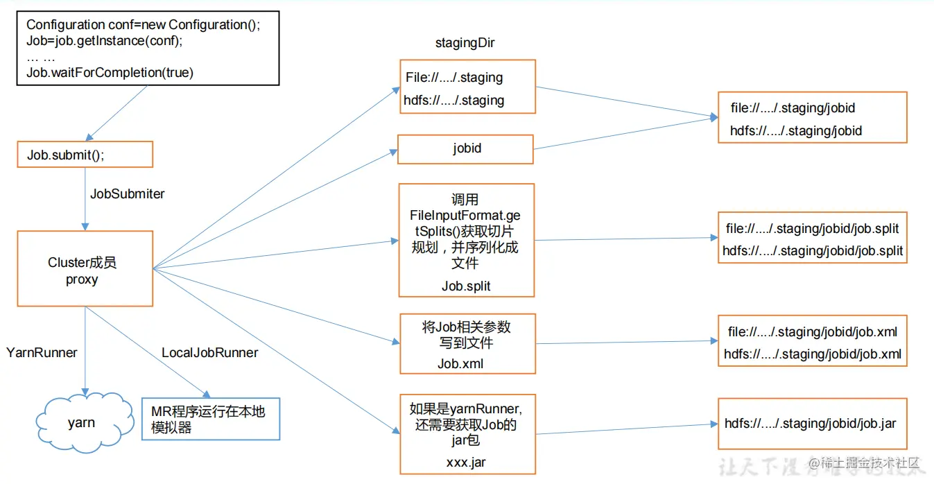
参考job提交的流程:

*作业提交全过程

(1)作业提交

第 1 步:Client 调用 job.waitForCompletion 方法,向整个集群提交 MapReduce 作业。

第 2 步:Client 向 RM 申请一个作业 id。

第 3 步:RM 给 Client 返回该 job 资源的提交路径和作业 id。

第 4 步:Client 提交 jar 包、切片信息和配置文件到指定的资源提交路径。

第 5 步:Client 提交完资源后,向 RM 申请运行 MrAppMaster。

(2)作业初始化

第 6 步:当 RM 收到 Client 的请求后,将该 job 添加到容量调度器中

第 7 步:某一个空闲的 NM 领取到该 Job。

第 8 步:该 NM 创建 Container,并产生 MRAppmaster。

第 9 步:下载 Client 提交的资源到本地。

(3)任务分配

第 10 步:MrAppMaster 向 RM 申请运行多个 MapTask 任务资源。

第 11 步:RM 将运行 MapTask 任务分配给另外两个 NodeManager,另两个 NodeManager

分别领取任务并创建容器。

(4)任务运行

第 12 步:MR 向两个接收到任务的 NodeManager 发送程序启动脚本,这两个

NodeManager 分别启动 MapTask,MapTask 对数据分区排序。

第13步:MrAppMaster等待所有MapTask运行完毕后,向RM申请容器,运行ReduceTask。

第 14 步:ReduceTask 向 MapTask 获取相应分区的数据。

第 15 步:程序运行完毕后,MR 会向 RM 申请注销自己。

(5)进度和状态更新

YARN 中的任务将其进度和状态(包括 counter)返回给应用管理器, 客户端每秒(通过

mapreduce.client.progressmonitor.pollinterval 设置)向应用管理器请求进度更新, 展示给用户。

(6)作业完成

除了向应用管理器请求作业进度外, 客户端每 5 秒都会通过调用 waitForCompletion()来检查作业是否完成。时间间隔可以通过 mapreduce.client.completion.pollinterval 来设置。作业完成之后, 应用管理器和 Container 会清理工作状态。作业的信息会被作业历史服务器存储以备之后用户核查

YARN 调度器和调度算法

Apache Hadoop3.1.3 默认的资源调度器是 Capacity Scheduler

调度器选择:yarn-site中,

参数:yarn.resourcemanager.scheduler.class

默认值:org.apache.hadoop.yarn.server.resourcemanager.scheduler.capacity.CapacityScheduler

FIFO调度器(先进先出)

单队列,根据提交作业的先后顺序,先来先服务

优点:简单易懂;

缺点:不支持多队列,生产环境很少使用

容量调度器(Capacity Scheduler)

1、多队列:每个队列可配置一定的资源量,每个队列采用FIFO调度策略。

2、容量保证:管理员可为每个队列设置资源最低保证和资源使用上限

3、灵活性:如果一个队列中的资源有剩余,可以暂时共享给那些需要资源的队列,而一旦该队列有新的应用

程序提交,则其他队列借调的资源会归还给该队列。

4、多租户:

支持多用户共享集群和多应用程序同时运行。

为了防止同一个用户的作业独占队列中的资源,该调度器会对同一用户提交的作业所占资源量进行限定。

资源分配算法

1)队列资源分配

从root开始,使用深度优先算法,优先选择资源占用率最低的队列分配资源

2)作业资源分配:默认按照提交作业的优先级和提交时间顺序分配资源。

3)容器资源分配:按照容器的优先级分配资源;

如果优先级相同,按照数据本地性原则:

(1)任务和数据在同一节点

(2)任务和数据在同一机架

(3)任务和数据不在同一节点也不在同一机架

公平调度器(Fair Scheduler)

同队列所有任务共享资源,在时间尺度上获得公平的资源

1)与容量调度器相同点

(1)多队列:支持多队列多作业

(2)容量保证:管理员可为每个队列设置资源最低保证和资源使用上线

(3)灵活性:如果一个队列中的资源有剩余,可以暂时共享给那些需要资源的队列,而一旦该队列有新的应用程序提交,则其他队列借调的资源会归还给该队列。

(4)多租户:支持多用户共享集群和多应用程序同时运行;为了防止同一个用户的作业独占队列中的资源,该调度器会对同一用户提交的作业所占资源量进行限定。

2)与容量调度器不同点

(1)核心调度策略不同

容量调度器:优先选择资源利用率低的队列

公平调度器:优先选择对资源的缺额比例大的

某一时刻一个作业应获资源和实际获取资源的差距叫“缺额”

(2)每个队列可以单独设置资源分配方式不同

容量调度器:FIFO、 DRF

公平调度器:FIFO、FAIR、DRF

公平调度器队列资源分配方式

1)FIFO策略

公平调度器每个队列资源分配策略如果选择FIFO的话,此时公平调度器相当于上面讲过的容量调度器

2)Fair策略

Fair 策略(默认)是一种基于最大最小公平算法实现的资源多路复用方式,默认情况下,每个队列内部采用该方式分配资源。这意味着,如果一个队列中有两个应用程序同时运行,则每个应用程序可得到1/2的资源;如果三个应用程序同时运行,则每个应用程序可得到1/3的资源

具体资源分配流程和容量调度器一致;

(1)选择队列

(2)选择作业

(3)选择容器

以上三步,每一步都是按照公平策略分配资源

➢ 实际最小资源份额:mindshare = Min(资源需求量,配置的最小资源)

➢ 是否饥饿:isNeedy = 资源使用量 < mindshare(实际最小资源份额)

➢ 资源分配比:minShareRatio = 资源使用量 / Max(mindshare, 1)

➢ 资源使用权重比:useToWeightRatio = 资源使用量 / 权重

实例:

队列资源分配:

作业资源分配:

YARN常用命令

application

yarn application -list:列出所有application

yarn application -list -appStates + 状态:根据application的状态进行过滤

所有状态:ALL、NEW、NEW_SAVING、SUBMITTED、ACCEPTED、RUNNING、FINISHED、FAILED、KILLED

yarn application -kill + applicationId:杀死application

log

yarn logs -applicationId + applicationId :查看某个application的日志

yarn logs -applicationId + applicationId -containerId + containerId:查看某个容器的日志

applicationattempt

yarn applicationattempt -list + applicationId :列出所有 Application 尝试的列表

能够查看到ApplicationAttempt-Id 和 Container-Id

yarn applicationattempt -status + applicationId :打印ApplicationAttemp 状态

container

yarn container -list + ApplicationAttemptId:查看所有容器

yarn container -status + ContainerId:打印container状态

node

yarn node -list -all:查看所有节点的状态

rmadmin

yarn rmadmin -refreshQueues:加载队列的配置

queue

yarn queue -status <QueueName>:打印队列信息

YARN核心参数

Yarn 生产环境核心参数配置案例

需求:从 1G 数据中,统计每个单词出现次数。服务器 3 台,每台配置 4G 内存,4 核CPU,4 线程

参数配置:

<!-- 选择调度器,默认容量 -->
<property>
<description>The class to use as the resource scheduler.</description>
<name>yarn.resourcemanager.scheduler.class</name>
<value>org.apache.hadoop.yarn.server.resourcemanager.scheduler.capaci
ty.CapacityScheduler</value>
</property>
<!-- ResourceManager 处理调度器请求的线程数量,默认 50;如果提交的任务数大于 50,可以
增加该值,但是不能超过 3 台 * 4 线程 = 12 线程(去除其他应用程序实际不能超过 8) -->
<property>
<description>Number of threads to handle scheduler 
interface.</description>
<name>yarn.resourcemanager.scheduler.client.thread-count</name>
<value>8</value>
</property>



<!-- 是否让 yarn 自动检测硬件进行配置,默认是 false,如果该节点有很多其他应用程序,建议
手动配置。如果该节点没有其他应用程序,可以采用自动 -->
<property>
<description>Enable auto-detection of node capabilities such as
memory and CPU.
</description>
<name>yarn.nodemanager.resource.detect-hardware-capabilities</name>
<value>false</value>
</property>
<!-- 是否将虚拟核数当作 CPU 核数,默认是 false,采用物理 CPU 核数 -->
<property>
<description>Flag to determine if logical processors(such as
hyperthreads) should be counted as cores. Only applicable on Linux
when yarn.nodemanager.resource.cpu-vcores is set to -1 and
yarn.nodemanager.resource.detect-hardware-capabilities is true.
</description>
<name>yarn.nodemanager.resource.count-logical-processors-ascores</name>
<value>false</value>
</property>
<!-- 虚拟核数和物理核数乘数,默认是 1.0 -->
<property>
<description>Multiplier to determine how to convert phyiscal cores to
vcores. This value is used if yarn.nodemanager.resource.cpu-vcores
is set to -1(which implies auto-calculate vcores) and
yarn.nodemanager.resource.detect-hardware-capabilities is set to true. 
The number of vcores will be calculated as number of CPUs * multiplier.
</description>
<name>yarn.nodemanager.resource.pcores-vcores-multiplier</name>
<value>1.0</value>
</property>
<!-- NodeManager 使用内存数,默认 8G,修改为 4G 内存 -->
<property>
<description>Amount of physical memory, in MB, that can be allocated 
for containers. If set to -1 and
yarn.nodemanager.resource.detect-hardware-capabilities is true, it is
automatically calculated(in case of Windows and Linux).
In other cases, the default is 8192MB.
</description>
<name>yarn.nodemanager.resource.memory-mb</name>
<value>4096</value>
</property>
<!-- nodemanager 的 CPU 核数,不按照硬件环境自动设定时默认是 8 个,修改为 4 个 -->
<property>
<description>Number of vcores that can be allocated
for containers. This is used by the RM scheduler when allocating
resources for containers. This is not used to limit the number of
CPUs used by YARN containers. If it is set to -1 and
yarn.nodemanager.resource.detect-hardware-capabilities is true, it is
automatically determined from the hardware in case of Windows and Linux.
In other cases, number of vcores is 8 by default.</description>
<name>yarn.nodemanager.resource.cpu-vcores</name>
<value>4</value>
</property>


<!-- 容器最小内存,默认 1G -->
<property>
<description>The minimum allocation for every container request at theRM in MBs. Memory requests lower than this will be set to the value of 
this property. Additionally, a node manager that is configured to have 
less memory than this value will be shut down by the resource manager.
</description>
<name>yarn.scheduler.minimum-allocation-mb</name>
<value>1024</value>
</property>
<!-- 容器最大内存,默认 8G,修改为 2G -->
<property>
<description>The maximum allocation for every container request at the 
RM in MBs. Memory requests higher than this will throw an
InvalidResourceRequestException.
</description>
<name>yarn.scheduler.maximum-allocation-mb</name>
<value>2048</value>
</property>
<!-- 容器最小 CPU 核数,默认 1 个 -->
<property>
<description>The minimum allocation for every container request at the 
RM in terms of virtual CPU cores. Requests lower than this will be set to 
the value of this property. Additionally, a node manager that is configured 
to have fewer virtual cores than this value will be shut down by the 
resource manager.
</description>
<name>yarn.scheduler.minimum-allocation-vcores</name>
<value>1</value>
</property>
<!-- 容器最大 CPU 核数,默认 4 个,修改为 2 个 -->
<property>
<description>The maximum allocation for every container request at the 
RM in terms of virtual CPU cores. Requests higher than this will throw an
InvalidResourceRequestException.</description>
<name>yarn.scheduler.maximum-allocation-vcores</name>
<value>2</value>
</property>
<!-- 虚拟内存检查,默认打开,修改为关闭 -->
<property>
<description>Whether virtual memory limits will be enforced for
containers.</description>
<name>yarn.nodemanager.vmem-check-enabled</name>
<value>false</value>
</property>
<!-- 虚拟内存和物理内存设置比例,默认 2.1 -->
<property>
<description>Ratio between virtual memory to physical memory when
setting memory limits for containers. Container allocations are
expressed in terms of physical memory, and virtual memory usage is 
allowed to exceed this allocation by this ratio.
</description>
<name>yarn.nodemanager.vmem-pmem-ratio</name>
<value>2.1</value>
</property>

为什么要关闭虚拟内存检查?

yarn默认yarn.nodemanager.vmem-check-enabled 开启,检测一个线程检查每个任务正使用的虚拟内存量VmemLimit,如果任务超出分配值,则直接将其杀掉;因此,关闭虚拟内存检查,就是为了防止任务被终止

参考:blog.csdn.net/h952520296/…

容量调度器多队列提交案例

需求:

需求 1:default 队列占总内存的 40%,最大资源容量占总资源 60%,hive 队列占总内存的 60%,最大资源容量占总资源 80%。

需求 2:配置队列优先级

capacity-scheduler.xml中配置:

<!-- 指定多队列,增加 hive 队列 -->
<property>
 <name>yarn.scheduler.capacity.root.queues</name>
 <value>default,hive</value>
 <description>
 The queues at the this level (root is the root queue).
 </description>
</property>
<!-- 降低 default 队列资源额定容量为 40%,默认 100% -->
<property>
 <name>yarn.scheduler.capacity.root.default.capacity</name>
 <value>40</value>
</property>
<!-- 降低 default 队列资源最大容量为 60%,默认 100% -->
<property>
 <name>yarn.scheduler.capacity.root.default.maximum-capacity</name>
 <value>60</value>
</property>



<!-- 指定 hive 队列的资源额定容量 -->
<property>
 <name>yarn.scheduler.capacity.root.hive.capacity</name>
 <value>60</value>
</property>
<!-- 用户最多可以使用队列多少资源,1 表示 -->
<property>
 <name>yarn.scheduler.capacity.root.hive.user-limit-factor</name>
 <value>1</value>
</property>
<!-- 指定 hive 队列的资源最大容量 -->
<property>
 <name>yarn.scheduler.capacity.root.hive.maximum-capacity</name>
 <value>80</value>
</property>
<!-- 启动 hive 队列 -->
<property>
 <name>yarn.scheduler.capacity.root.hive.state</name>
 <value>RUNNING</value>
</property>





<!-- 哪些用户有权向队列提交作业 -->
<property>
 <name>yarn.scheduler.capacity.root.hive.acl_submit_applications</name>
 <value>*</value>
</property>
<!-- 哪些用户有权操作队列,管理员权限(查看/杀死) -->
<property>
 <name>yarn.scheduler.capacity.root.hive.acl_administer_queue</name>
 <value>*</value>
</property>
<!-- 哪些用户有权配置提交任务优先级 -->
<property>
<name>yarn.scheduler.capacity.root.hive.acl_application_max_priority</nam
e>
 <value>*</value>
</property>
<!-- 任务的超时时间设置:yarn application -appId appId -updateLifetime Timeout
参考资料: https://blog.cloudera.com/enforcing-application-lifetime-slas-yarn/ -->
<!-- 如果 application 指定了超时时间,则提交到该队列的 application 能够指定的最大超时
时间不能超过该值。
-->
<property>
 <name>yarn.scheduler.capacity.root.hive.maximum-application-lifetime</name>
 <value>-1</value>
</property>
<!-- 如果 application 没指定超时时间,则用 default-application-lifetime 作为默认
值 -->
<property>
 <name>yarn.scheduler.capacity.root.hive.default-application-lifetime</name>
 <value>-1</value>
</property>

如何手动设置向哪一个队列提交任务:

1.命令行中:hadoop jar share/hadoop/mapreduce/hadoop-mapreduce-examples-3.1.3.jar wordcount -Dmapreduce.job.queuename=hive /input /output

2.代码中:在Driver驱动类中,conf.set("mapreduce.job.queuename","hive");

如何设置任务优先级?

默认情况,Yarn 将所有任务的优先级限制为 0,若想使用任务的优先级功能,须开放该限制

在yarn-site中

<property>
 <name>yarn.cluster.max-application-priority</name>
 <value>5</value>
</property>

该配置的含义是:一个任务的优先级最大能被设置为5

然后通过-Dmapreduce.job.priority=5就能在提交任务的时候设置优先级

公平调度器案例

需求:

创建两个队列,分别是 test 和 atguigu(以用户所属组命名)。期望实现以下效果:若用户提交任务时指定队列,则任务提交到指定队列运行;若未指定队列,test 用户提交的任务到 root.group.test 队列运行,atguigu 提交的任务到 root.group.atguigu 队列运行(注:group 为用户所属组)

修改yarn-site:

<property>
 <name>yarn.resourcemanager.scheduler.class</name>
<value>org.apache.hadoop.yarn.server.resourcemanager.scheduler.fair.FairS
cheduler</value>
 <description>配置使用公平调度器</description>
</property>

<!--使用公平调度器必须手动指定配置文件-->
<property>
 <name>yarn.scheduler.fair.allocation.file</name>
 <value>/opt/module/hadoop-3.1.3/etc/hadoop/fair-scheduler.xml</value>
 <description>指明公平调度器队列分配配置文件</description>
</property>

<property>
 <name>yarn.scheduler.fair.preemption</name>
 <value>false</value>
 <description>禁止队列间资源抢占</description>
</property>

配置 fair-scheduler.xml:

<?xml version="1.0"?>
<allocations>
 <!-- 单个队列中 Application Master 占用资源的最大比例,取值 0-1 ,企业一般配置 0.1 
-->
 <queueMaxAMShareDefault>0.5</queueMaxAMShareDefault>
 <!-- 单个队列最大资源的默认值 test atguigu default -->
 <queueMaxResourcesDefault>4096mb,4vcores</queueMaxResourcesDefault>
 <!-- 增加一个队列 test -->
 <queue name="test">
 <!-- 队列最小资源 -->
 <minResources>2048mb,2vcores</minResources>
 <!-- 队列最大资源 -->
 <maxResources>4096mb,4vcores</maxResources>
 <!-- 队列中最多同时运行的应用数,默认 50,根据线程数配置 -->
 <maxRunningApps>4</maxRunningApps>
 <!-- 队列中 Application Master 占用资源的最大比例 -->
 <maxAMShare>0.5</maxAMShare>
 <!-- 该队列资源权重,默认值为 1.0 --><weight>1.0</weight>
 <!-- 队列内部的资源分配策略 -->
 <schedulingPolicy>fair</schedulingPolicy>
 </queue>
 <!-- 增加一个队列 atguigu -->
 <queue name="atguigu" type="parent">
 <!-- 队列最小资源 -->
 <minResources>2048mb,2vcores</minResources>
 <!-- 队列最大资源 -->
 <maxResources>4096mb,4vcores</maxResources>
 <!-- 队列中最多同时运行的应用数,默认 50,根据线程数配置 -->
 <maxRunningApps>4</maxRunningApps>
 <!-- 队列中 Application Master 占用资源的最大比例 -->
 <maxAMShare>0.5</maxAMShare>
 <!-- 该队列资源权重,默认值为 1.0 -->
 <weight>1.0</weight>
 <!-- 队列内部的资源分配策略 -->
 <schedulingPolicy>fair</schedulingPolicy>
 </queue>
 <!-- 任务队列分配策略,可配置多层规则,从第一个规则开始匹配,直到匹配成功 -->
 <queuePlacementPolicy>
 <!-- 提交任务时指定队列,如未指定提交队列,则继续匹配下一个规则; false 表示:如果指
定队列不存在,不允许自动创建-->
 <rule name="specified" create="false"/>
 <!-- 提交到 root.group.username 队列,若 root.group 不存在,不允许自动创建;若
root.group.user 不存在,允许自动创建 -->
 <rule name="nestedUserQueue" create="true">
 <rule name="primaryGroup" create="false"/>
 </rule>
 <!-- 最后一个规则必须为 reject 或者 default。Reject 表示拒绝创建提交失败,
default 表示把任务提交到 default 队列 -->
 <rule name="reject" />
 </queuePlacementPolicy>
</allocations>

参考资料:
(1)配置文件参考资料:

hadoop.apache.org/docs/r3.1.3…

(2)任务队列放置规则参考资料:

[blog.cloudera.com/untangling-…blog.cloudera.com/untangling-…)