【2022面经🔥】字节实习已OC

364 阅读12分钟

QQ图片20230126205552.png

引言

本人现大三在读生,在2022年10月份集中面试,先后面试了哔哩哔哩,vivo,滴滴,字节,很幸运这几个都OC啦!下面奉上我的面经和一些个人总结!

如果这篇文章对你有帮助,还请你给我一点点支持~~ 点赞+收藏+关注哦❤

说明:

  • 对于一些题解这里只是列出一些要点,具体细节可以根据要点进行自检或者扩展学习哦~

哔哩哔哩(已OC)

1、大数相加 算法题

链接丢这里:leetcode.cn/problems/ad…

另外推荐一个我刷算法时发现的宝藏,里面附有多种语言的讲解并且比较系统化,入股不亏哦 代码随想录

2、说说你知道的http状态码

  • 大体说一下五大类 1xx,2xx,3xx,4xx,5xxx状态码总体的含义
  • 之后,说一些具体常见的状态码,比如 200,301,302,304,404

Tips:确保提到的具体的状态有深入了解以及扩展,将面试官向自己擅长有准备的方向去引导,比如可以说 304 从而引导问 浏览器缓存方面的问题

3、404什么意思

这里就是面试官扩展上一个问题问的

4、cookie是干什么的

浏览器存储这里还是很常问的,可以把这里扩展前后都学习一下哦 推荐:

  1. 从历史发展角度去看:从为什么要有浏览器存储?是为了解决什么问题?到cookie的出现、cookie的特点、字段的含义以及cookie的缺陷,为了解决这些缺陷引入了 WebStorage、 localStorage和 SessionStorage 的优缺点
  2. 对比来看,比如掌握 cookie 和 WebStorage 的区别,cookie 和 token 的区别,cookie 和 session的区别

另外为了解决 HTTP 无状态化这个特点,后期还进一步引入了 session(服务端存储) 和 token (解放服务端)

5、利用cookie登录(讲一下前端后端怎么交互)

6、addEventListener是干啥的,有哪些参数

7、跟服务端交互数据是什么格式的

我的项目主要是使用 json,方便一些

8、了解json能存储什么样的数据类型吗/ 什么不可以

能存储的:字符串、数字、对象 不可以的:函数,日期,undefiend 这里感觉比较偏细节了

9、axios.post 数据格式

这里想问的主要是 POST 的数据编码格式:

  • application/x-www-formlencoded
  • application/json
  • multipart/form-data
  • text/xml

10、上述提到的数据格式的区别?

11、箭头函数和普通函数的区别

es6 推荐阮一峰老师的绿皮书《ECMAScript 6 入门》!

12、async 函数返回的是什么

13、css的flex怎么用,说一下常用的属性

可以先从总体概括flex入手,再细讲 容器的属性 和 项目的属性

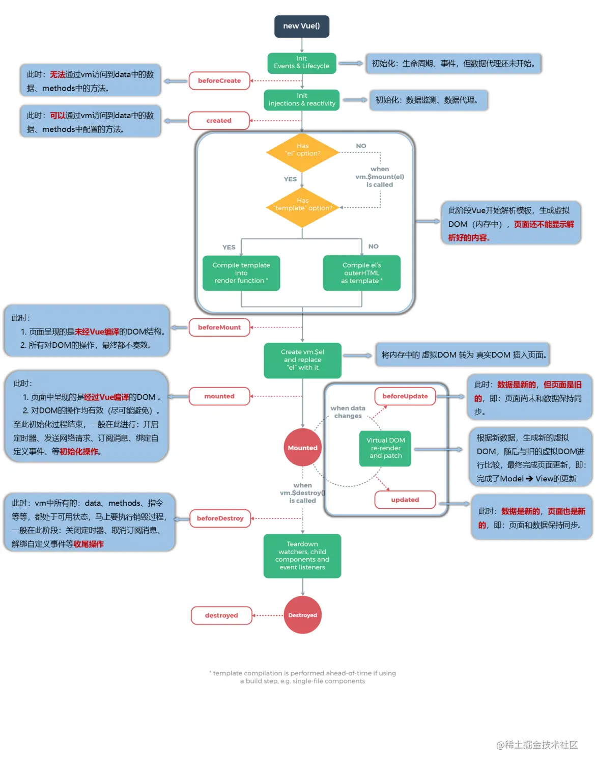
14、说vue的生命周期

这里附上一张图 把这张图搞明白就差不多啦

image.png (图来自尚硅谷vue讲义的哈,侵权删55)

16、v-model是干嘛的

17、父组件调用子组件的方法 子组件给父组件传参

利用 ref 或 $emit $on

组件间通信也是一个常考点,可以扩展学习一下~ 列几个点:

  • props/$emit
  • eventBus 事件总线
  • $parent/$children
  • vuex
  • ref
  • 依赖注入(provide/inject)

体验:面试官些微有点严肃(可能是我抗压差一点55) ,搞得气氛怪紧张的,不过最后还是面过啦 base上海

vivo(已OC)

1、自我介绍

2、在大三?实习多久?得租房子

3、项目收获和困难

下面几个问题都是项目展开的

4、遇到的最大困难

Tips:提前准备好项目亮点,可以展开讲的!

5、哪个步骤会并发

这里是针对我的项目处理 refresh token 实现免登陆遇到的并发问题

6、防抖怎么做的

划重点:防抖和节流也是常考点哦

  • 手写防抖和节流
  • 两者的区别
  • 两者各自的应用场景

7、自定义组件怎么做的(vue.extend)

关于自己项目实现的自定义弹框组件,这里就不展开说啦

8、啥时候开始学vue?

9、自定义组件怎么实现组件通信

还是项目哈,如果你的项目没有涉及,大概率不会问到这里的 所以:自己项目的亮点一旦说出来要尽可能扩展哦

10、讲一下路由

这里的学习,推荐从前端路由来源(SPA)入手,到路由的两种模式(history 和 hash),以及深入源码会理解的更透彻!

11、路由守卫哪几种

12、一键换肤咋做的

回到我的 vue 项目啦

13、项目中的实时聊天咋实现(socket.io)

14、watch和computed

15、深度监听和普通监听

16、怎么做到只监听一次

17、git常用命令

18、有分支的概念吗

19、处理冲突?什么时候解决冲突?

体验:一回生二回熟,随着知识体系的加固以及心理调整,在越来越好!同样OC~

滴滴(已OC)

1.css新特性

2.水平垂直居中

3.重绘、重排

这里推荐从浏览器整个渲染过程讲起

4.盒模型

5.为什么要初始化css的样式(兼容、节约代码)

6.css隐藏元素的方法

7.bfc

8.手写一个两栏布局(两栏布局宽高比例不固定怎么实现)

9.写一个扇形

10.定位的区别

11.数组的方法

12.map 和 forEach 的区别

13.闭包(使用场景)

这里推荐从多个角度去看待闭包(同样列出几个可以深入了解的点):

  • 执行上下文变量的回收
  • 变量存储(闭包是存储在堆中的)
  • 作用域链(变量对象存有父作用链,从而有变量引用,形成闭包)
  • 垃圾回收机制(闭包引起的问题)

14.原型和原型链

一些输出题这里也有涉及哦

15.获取原型的方法

16.es6都有哪些新特性

尽可能说自己擅长 深入了解的

17.读代码

      Promise.resolve().then(()=>{
            console.log(1);
        }).then(()=>{
            console.log(4);
        }).then(()=>{
            console.log(3);
        }).then(()=>{
            console.log(6);
        }).then(()=>{
            console.log(5);
        })

18.手写bind

19.深拷贝、浅拷贝

20.eventloop

21.实现瀑布流的方法

22.防抖和节流

23.浏览器缓存

这里同样概括性列出几个要点:

  • 为什么要有浏览器缓存(减轻服务端负担等...
  • 浏览器缓存机制的大体流程
    • 第一次访问,没有缓存:直接请求服务器以及返回相应缓存字段
    • 再次访问
      • 缓存未过期:强缓存
      • 缓存过期:协商缓存

24.ajax和axios的请求原理

ajax: 原生实现:通过 XHR 对象 或者 fetch axios:对 XHR对象实现 ajax 的进一步封装(包括使用了 promise、对请求和响应做拦截、对响应数据转换)

25.跨域

这里的学习推荐从浏览器的同源策略出发,到常见的跨域方式(CORS、JSONP、Node/Nginx代理跨域、Websocket协议跨域、iframe等)

26.vue的data为什么是一个函数?

27.双向数据绑定的原理

划重点,重要的点,推荐看相关源码会理解更清晰哦~

28.computed和watch的区别

可以从这几个点入手:是否有缓存,使用区别,是否支持异步,各自的应用场景

29.mvvm和mvc的区别

心里暗自嘀咕:叭叭累了

30.封装过组件吗?

31.vuex的原理和流程

32.链表是否有环

快慢指针相遇!

你走过我走过的路,我们总会相遇(dddd)

字节(已OC)

一面

1. 讲下你的项目

概括性地介绍了一下项目,具体实现的功能,以及自己准备的一些可以扩展的项目亮点

2. 如何实现15天免登陆

这个问题是根据上面的回答进行的进一步追问,我主要是通过 access token 和 refresh token 实现的,另外利用了缓存加锁对并发请求实现了进一步的控制(具体略)

3. 如何实现聊天功能

项目中利用的是 socket.io 实现实时通讯,具体项目实现以及对从 socket.io 实现原理,到 webSocket 原理、长轮询、短轮询机制

4.还有什么要补充的项目亮点吗?

再详细讲了一下如何通过 vue.extend 封装自定义命令式组件以及防抖处理搜索框

5. HTTP状态码

  • 大体说一下五大类 1xx,2xx,3xx,4xx,5xx 状态码总体的含义
  • 之后,说一些具体常见的状态码,比如 200,301,302,304,404

Tips:确保提到的具体的状态有深入了解以及扩展,将面试官向自己擅长有准备的方向去引导,比如可以说 304 从而引导问 浏览器缓存方面的问题

6. 浏览器缓存

这里同样概括性列出几个要点:

  • 为什么要有浏览器缓存(减轻服务端负担等...
  • 浏览器缓存机制的大体流程
    • 第一次访问,没有缓存:直接请求服务器以及返回相应缓存字段
    • 再次访问
      • 缓存未过期:强缓存
      • 缓存过期:协商缓存

7. 读代码

  window.name = 'byte';
        function A(){
            this.name = 123
        }
        A.prototype.getA= function(){
            console.log(this);
            return this.name +1
        }
        let a=new A();
        let funcA = a.getA
        funcA()

输出:byte1

这里涉及知识点包括:

  • this 指向
  • 字符串

8.函数柯里化实现

9.写防抖、节流、问问闭包

10.合并两个有序数组(算法)

体验:一面问题这里可能有遗漏,没有及时记录,现在想起有点遗忘,一面是一个小姐姐面的,体验感也不错,自己输出了很多,二面面试官有提到自己在一面面评回答浏览器缓存回答的很好hh

二面

1.TCP为什么需要三次握手?

关于计网这里推荐学习:小林Coding

2.https

3.中间人攻击是什么 怎么预防

小林Coding-HTTPS一定可靠安全吗

4.为什么出现了http2.0

这里就要从HTTP发展史以及HTTP2.0解决的问题来入手

5.为什么要有缓存

6.为什么要设计强缓存和协商缓存

7.JS数据类型

这个问题也很常问奥 分为原始数据类型和引用数据类型,把各自类型都分别说一下然后可以从两者的存储位置进行扩展

8. 判断是数组 instanceOf 原理

手写也要掌握奥

9.考察js作用域的一道输出题并解释

var x = 10;
(function (fn){
  var x = 20;
  fn();
})(function(){
  console.log(x)
})

这里主要考察js作用域是词法作用域,在定义的时候就决定了,所以x的作用域就是全局,输出10

10.事件循环输出题 为什么要有宏任务和微任务 为什么要有任务队列

这里就可以看出面试官不仅仅关注一些知识本身,更关注它的历史发展和缘由,所以就像我之前说的学知识要多问为什么?关注来源、历史发展才能进一步掌握

11.算法:求两个数组的并集

12.手写Promise.all

Promise这里建议把源码都过一遍

体验:夸完一面面评,就来了两个浏览器缓存的为什么打得措手不及,在自己的理解之上说了一些,总体回答的还不错

三面

主要是集中项目展开问的

为什么要用refresh token? 缓存加锁的弊端

有考虑过使用 cookie 实现15天免登陆吗?优点是什么?

微信实现就是用 cookie ,leader这里向我推荐了要学会向“竞品”学习

聊天是通过什么实现的?用webSocket 有什么弊端?

实现红绿灯

绿、黄、红循环m次,每隔n秒一亮

function red(){
	console.log('red')
}
function green(){
	console.log('green')
}
function yellow(){
	console.log('yellow')
}
const step = (m, k, n) => {
  if(k <= m){
    task(n, 'red')
        .then(() => task(n, 'green'))
        .then(() => task(n, 'yellow'))
        .then(() =>{
          step(m, k+1,n)
        })
  }
}
step(2, 1, 1000)

把step改写成async形式

const step2 = async(m, k, n) => {
  if(k <= m){
     await task(n, 'red')
     await task(n,'green')
     await task(n,'yellow')
     step2()
  }
}

最后还有一道不难的算法题

体验:leader 人真的很好!很尊重我的想法,愿意倾听和肯定我的思考方向,同时会给予我一些额外的建议,受益匪浅!

hr面 11.22

前面几轮面试整体感觉是怎么样呢?

了解业务方向吗?

什么契机接触前端?为什么学前端呢?

介绍印象比较深的一个项目 项目中比较大的挑战?

以前暑假寒假都做什么

未来职业规划

互联网行业吸引你的点在哪?

自我评价 优缺点? 最近成就感较大的事情?

一周后就发 offer 啦,激动子!最后毅然选择去了字节啦~ base北京 技术中台(今年初九实习报到)

学习总结

  1. 尽可能将面试官往你会的知识点去引导,自己说出来的知识点就一定要是你深入扩展的,不然稍微一问就不知道啦(当然从学习本身出发,有探究精神,学知识要了解前因后果以及扩展必然也是不可少的!)
  2. 学习知识不要仅限于这个知识点,推荐从历史发展的层面去看,从这个东西为什么要有? 要解决什么问题? 它的前身是什么? 有什么缺陷导致后续的发展,这样才可以进一步掌握知识!(面试官也经常会问为什么哦)

愿所有努力都不会被辜负 祝愿你也得到你想要的offer哦!加油!