HTTP协议|青训营笔记

53 阅读1分钟

这是我参与「第五届青训营 」伴学笔记创作活动的第 5 天,今天学习的内容主要是HTTP,以下是本次课程的重点内容:

  • HTTP协议的基本定义
  • HTTP协议主要特征
  • HTTP协议发展历程
  • HTTP协议的报文结构
  • 场景分析-静态资源
  • 场景分析-登录
  • HTTP协议实战-浏览器
  • HTTP协议实战-Node篇
  • 网络优化手段
  • HTTP协议拓展-通信方式

HTTP协议的基本定义

image.png

HTTP协议主要特征

image.png

HTTP协议发展历程

image.png

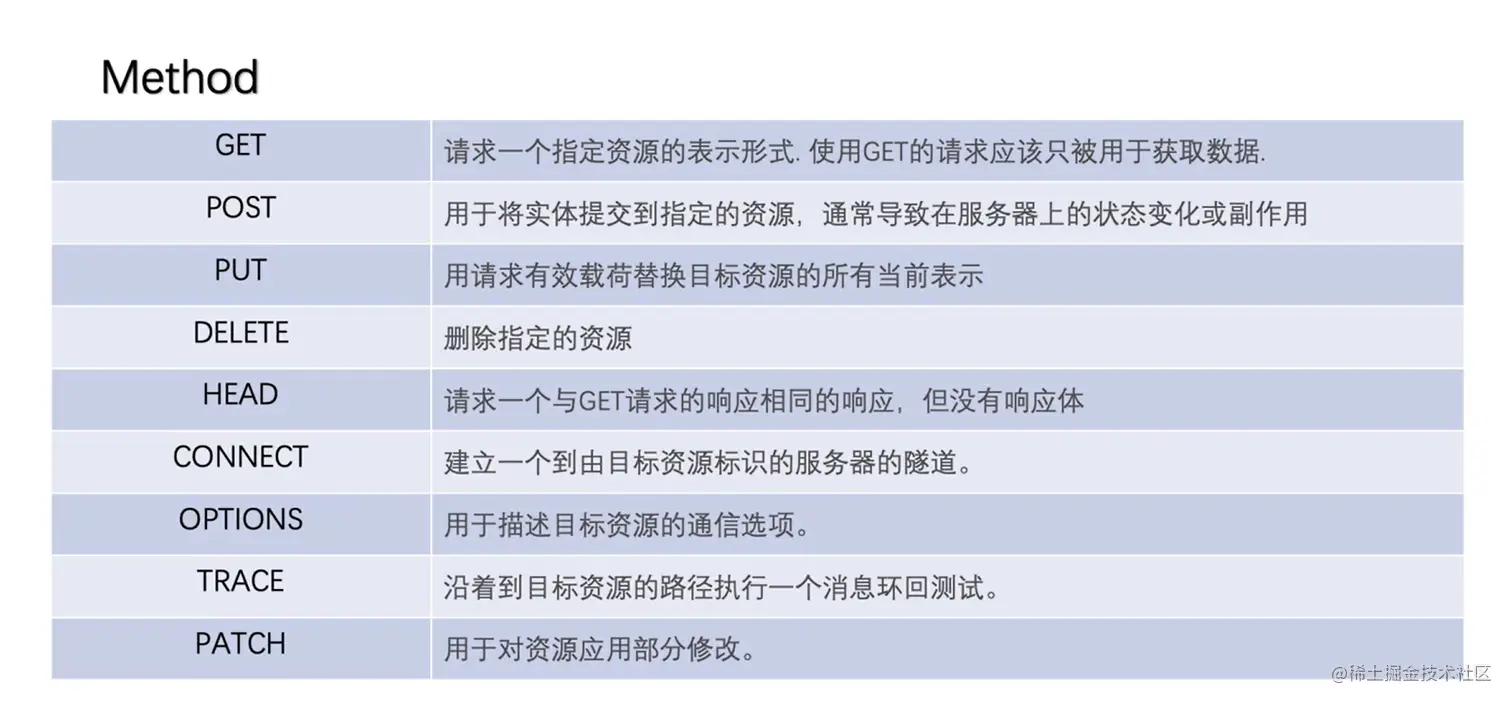
HTTP协议的报文结构

image.png

image.png 根据幂等的定义,所有安全的方法都是幂等的。

image.png

image.png

image.png

image.png

image.png

image.png

image.png

场景分析-静态资源

场景分析-登录

HTTP协议实战-浏览器

HTTP协议实战-Node篇

网络优化手段

HTTP协议拓展-通信方式

附:有关HTTP规范的内容

  1. An overview of HTTP - HTTP | MDN