单细胞分析思路--2-importent

319 阅读3分钟

如何锚定一群细胞,细化到分子,研究分子功能(某一群细胞)

心脏巨噬细胞分群及描述

image.png

Figure1

image.png

Figure2

image.png

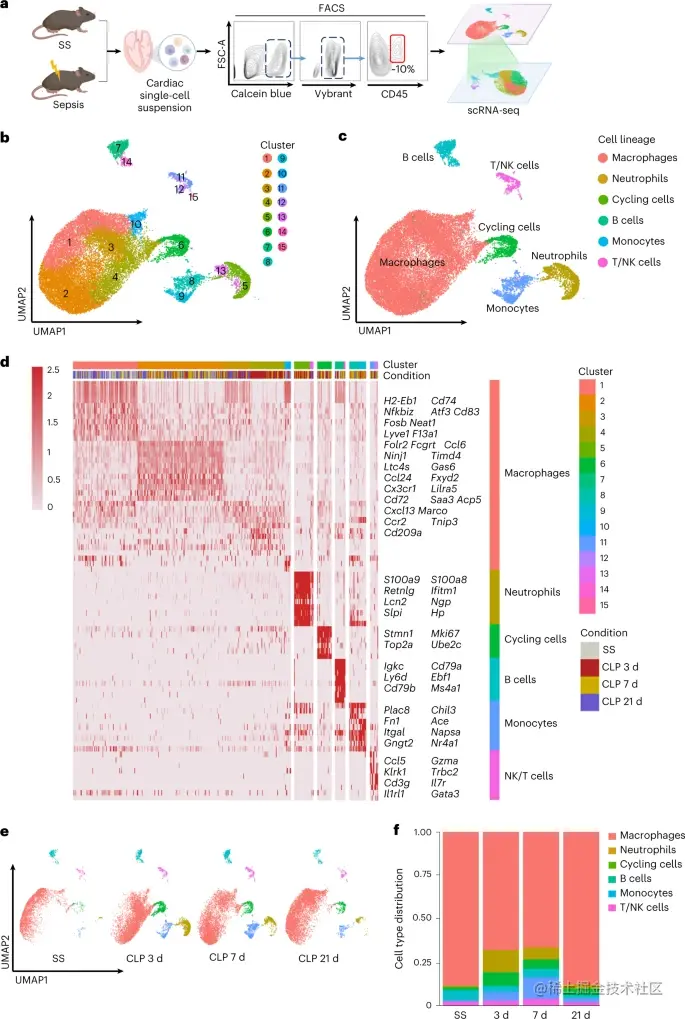
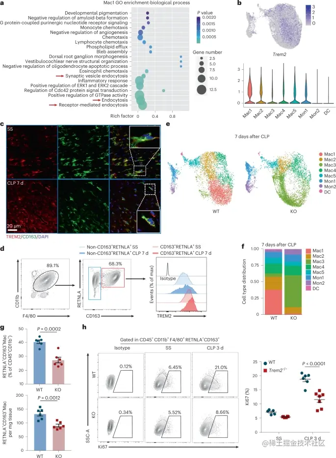
Mac1 is associated with restoration of cardiac function Given that the monocyte-macrophage compartment represents the largest and most significantly altered population of cardiac immune cells during sepsis, we performed an unsupervised cluster analysis to investigate the heterogeneity and role of cardiac monocyte-macrophages. Five macrophage subclusters (Mac1–5), two monocyte subclusters (Mon1 and Mon2) and a dendritic cell (DC) subcluster were identified (Fig. 2a).Mac1 was characterized by the expression of Retnla, Lyve1, Cd163 and Folr2, which resembled the signatures of cardiac tissue-resident macrophages19. Mac2 expressed relatively high levels of antigen-presentation genes, the characteristics of which were consistent with the previously reported major histocompatibility complex (MHC)-II cluster19,20. Mac3 was enriched in Cxcl13, Ccl8, Saa3 and a few IFN-stimulated genes (Ifit3 and Irf7). This cluster might be pro-inflammatory and contained IFN-inducible cells21. Mac4 was identified by the expression of Cd72 and Acp5, which were confirmed as markers of pathologically pro-inflammatory cells22. Mac5 corresponded to CCR2 macrophages+12,19,23, which also expressed high levels of antigen-presentation genes (H2-Aa and H2-Eb1). Mon1 was the classical monocyte cluster with high expression of Ly6c2, whereas Mon2 was the nonclassical monocyte cluster with low expression of Ly6c2 (refs. 24, 25). The DC cluster was characterized by high levels of Xcr1, Naaa and Irf8, which were reported as markers of classical DCs26 (Fig. 2b and Extended Data Fig. 3a). We next compared the dynamic differences in relative proportions of the eight subclusters among different stages of SICM. Notably, the Mac1 and Mac2 subclusters were predominantly presented in hearts at steady state, whereas the levels of the Mac1 subset were dramatically reduced 3 d after CLP. The levels of Mac3 and Mac4, meanwhile, remarkably increased 3 d after CLP; however, as cardiac function gradually recovered 7 and 21 d after CLP, the Mac1 subcluster was restored (Fig. 2c,d). We also used flow cytometry and immunofluorescence to confirm scRNA-seq results by selecting CD163 and RETNLA as markers for Mac1. Consistently, the relative frequency and absolute numbers of Mac1 decreased 3 d after CLP and were restored 7 and 21 d after CLP (Fig. 2e,f and Extended Data Fig. 3b–d). Subsequently, correlation analysis found that the absolute numbers of Mac1 were positively correlated with EF of the heart and negatively correlated with serum cardiac troponin I (cTnI) levels during sepsis progression (Fig. 2g,h). Taken together, these data reveal a distinct CD45CD11bF4/80CD163RETNLA Mac1 subcluster that is associated with the restoration of cardiac dysfunction after septic stress.+++++

待研究的细胞群:

  1. 流式或者免疫荧光确定细胞群的存在
  2. 细胞群的数量与临床指标的相关性

Figure3

image.png

拟时序分析:

  1. 他这里各个群也有重复的,作者并没有说明各个群之间的分化关系
  2. 后面的图是为了说明在谱系示踪里面表达差异的基因
  3. 谱系示踪--第一群的改变

Figure4

image.png

  1. 先根据比例确定要研究的细胞群,再去对细胞群进行差异分析
  2. 这里内吞功能提出还挺好的,主要是内吞在Top,这就很好理
  3. 找到吞噬相关基因--在1群中表达显著升高的--umap图+小提琴图
  4. 免疫荧光+流式进行TREM2验证
  5. TREM2基因敲除鼠

Figure5

image.png

  1. 吞噬功能--很容易想到吞噬心肌细胞损伤引起的物质增多---这里是线粒体
  2. 心肌损伤线粒体外排验证
  3. TREM2对表型的影响
  4. 排他,是通过吞噬线粒体而不是通过吞噬凋亡的心肌细胞

Figure6

image.png

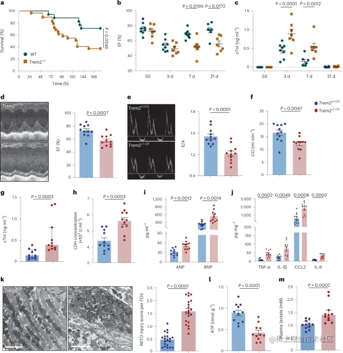
Trem2缺乏加重脓毒症后的心功能不全

Figure7

image.png

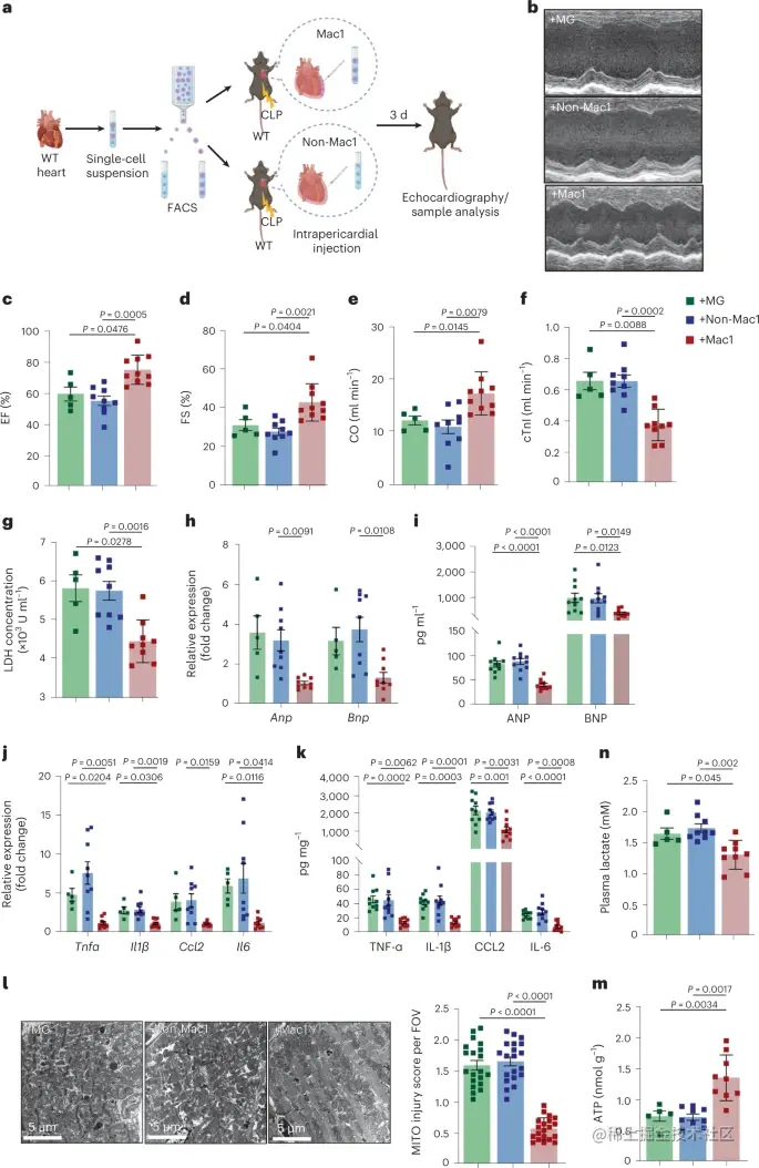
治疗

小鼠心包Mac1细胞与非Mac1细胞移植--表型改变**(KO鼠中分离的细胞--流式分选心脏中的细胞)**