单细胞靶分子--2

134 阅读1分钟

image.png

第二类,这个是药物治疗,但是没有找到具体的分子,只有某种细胞类型的通路变化

Figure1

image.png

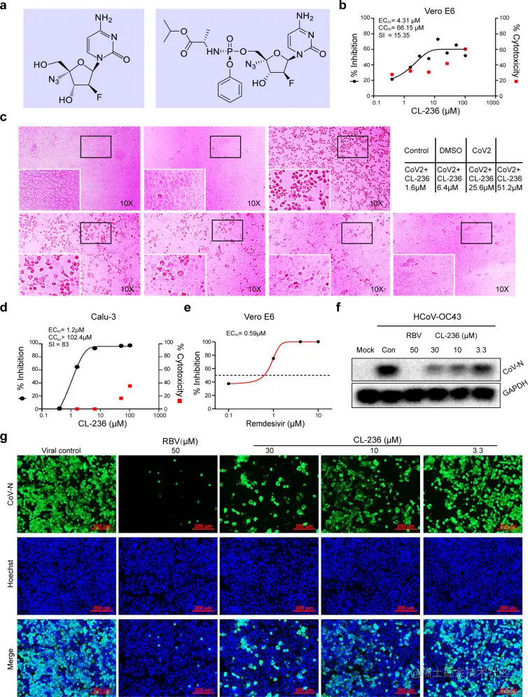
FNC类似物CL-236在体外的抗冠状病毒活性

Figure2

image.png

体内的药物代谢动力学--大鼠

Figure3

image.png

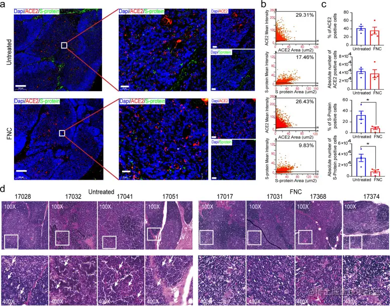
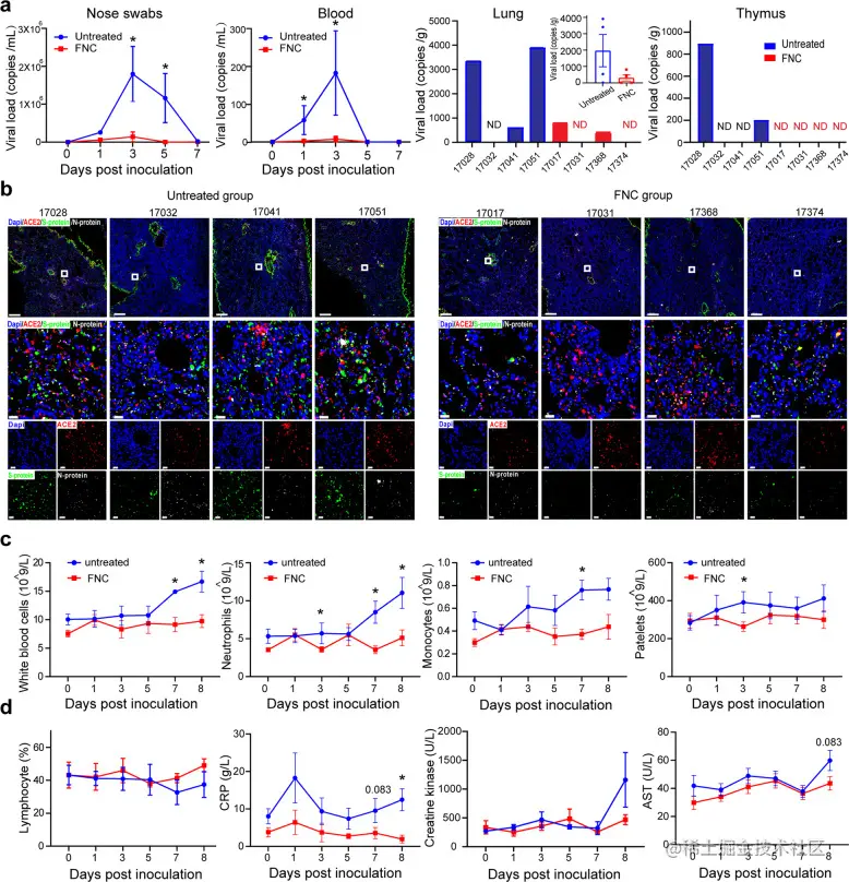
体内治疗的疗效--猴子--病毒载量、血液学、免疫学、血液生化和组织学评估

补充图6--和3一起描绘了炎症改变

image.png

单细胞(胸腺)细胞比例和实际胸腺样本的验证,血液PBMC的细胞比例。

Figure4

image.png

肺部改变--结构改变

Figure5

image.png

肺部改变--病毒负荷改变

Figure6==差异分析。没有考虑对照的事情,直接是

image.png

1. 每种细胞类型前30的GO通路富集

2. 重点关注的九种通路在不同细胞群中的富集===这个咋画的?? Histogram of expression levels of the GO biological process terms, including T-cell activation, T-cell activation involved in immune response, innate immune response, and positive regulation of immune system process, in each subset cells from the infected RM monkeys, treated or untreated with FNC. Horizontal lines represent median values, and the statistical analysis is shown at the top of each figure.