单细胞靶分子--1

449 阅读1分钟

第一类--先在总体细胞中找到差异基因,看此差异基因在不同细胞群中的表达和作用,最后临床验证

image.png

Figure1

image.png

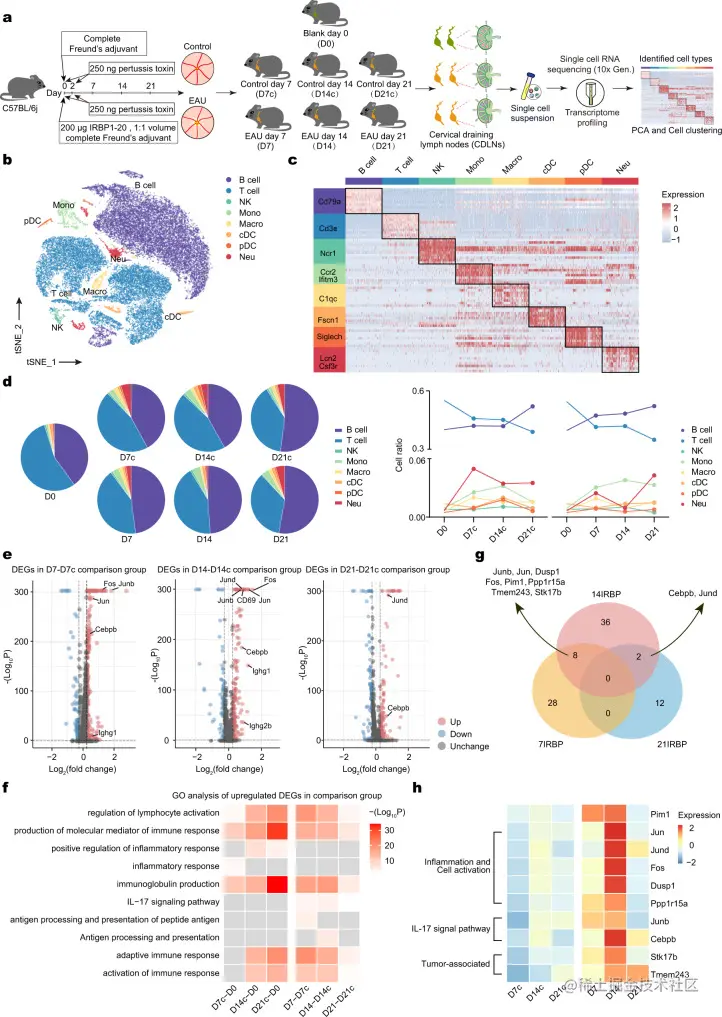
❤将不同时期的疾病组和对照组相比较,找到交集的基因(跟普通转录组差不多),这些基因都作为候选基因。看基因设计到什么方面,找到自己想要研究的部分。在这里先不看细胞类型。

Figure2

image.png

❤分析疾病中的重点细胞群,就是和疾病相关性强的细胞群。看不同细胞群中上面感兴趣的分子表达量如何。即主要在什么细胞类型中表达。

Figure3

image.png

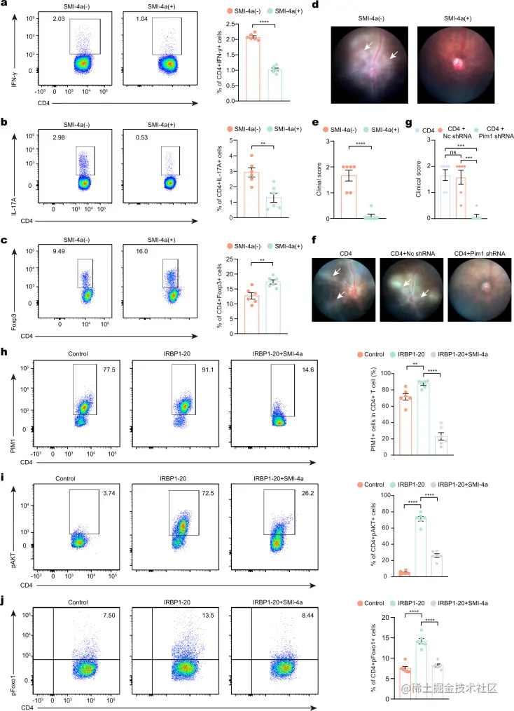
动物实验:实验证明表达量差异,用该分子的抑制剂进行药物治疗,检测表型变化

Figure4

image.png

细胞实验:检测表型变化

Figure5

image.png

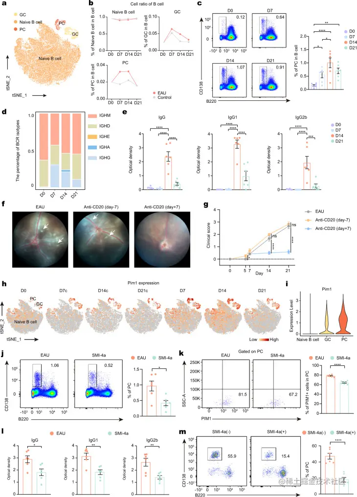
B细胞很重要,也讲讲B细胞,该分子促进浆细胞分化,也是体内外实验

Figure6

image.png

健康和葡萄膜炎患者血液中PBMC单细胞测序--临床验证