单细胞靶分子--3

145 阅读3分钟

这个也是只关注到药物对某一类细胞类型的改变,没有涉及到分子--IFN中性粒细胞(抑制性中性粒细胞)

image.png 1673680105466.png

补充图2

image.png

细菌性肺炎和COVID19患者临床指标的差异

Figure1

image.png

COVID-19 会改变中性粒细胞的成熟

  1. 核密度估计值? Kernel density,判断哪种细胞类型的DEG的FC更大
  2. 中性粒细胞状态和矢量场的叠加?
  3. 中性粒细胞轨迹分析,用的拟时序的cluster?
  4. 表达干扰素基因的中性粒细胞的类型验证
  5. 三种中性粒细胞的转录动力学
  6. 根据转录动力学进行亚群细分,而不是我们原来讲的seurat

补充图3

image.png

与细菌性急性呼吸窘迫综合征相比,COVID-19 会引起不同的先天性和适应性免疫反应

  1. 核密度图--COVID19上调和下调的基因
  2. 因为每组中有四个样本,所以可以画出来这种图,就是每种细胞类型在所有细胞类型中的占比,比我们做的比例图多了统计学意义,我们的统计图只能做那种直方图了===箱线图
  3. 基因本体(GO)富集描述了所有三个领域(细胞成分,生物过程和分子功能)中前五个正(蓝色)和负(红色)调控术

补充图4

image.png

COVID-19 感染通过推动表达 ISG 和 PG 的亚群的扩增来重新编程中性粒细胞成熟

补充图10

image.png

中性粒细胞群标志物的免疫荧光染色。

Figure2

image.png

  1. 不同中性粒细胞群的不同基因表达-细分到具体的cluster,COVID19的中性粒细胞大量干扰素相关基因表达
  2. RMA水平和蛋白水平证明了这种差异
  3. 不同中性粒细胞群的不同的转录因子
  4. 不同转录因子在中性粒细胞细胞群中的发育轨迹和细胞的分布状态一致

Figure3

image.png

基因表达一定要有

补充图5--表型逆转

image.png

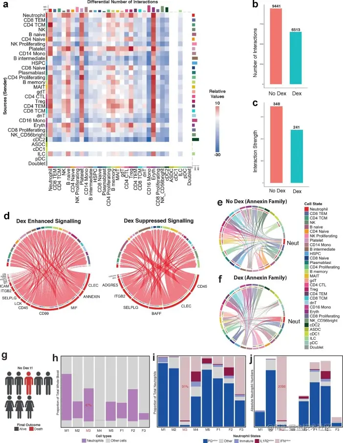
Figure4

image.png

地塞米松扩大免疫抑制性中性粒细胞并重塑它们在 COVID-19 中的相互作用

  1. 活化与抑制的转录因子--用药后
  2. 差异显著转录因子的轨迹分析分布
  3. 有临床数据的可以AUC分析
  4. 细胞通讯明显降低
  5. 分性别的分群
  6. 地塞米松是通过对不同中性粒细胞群的改变发挥作用(细胞群的鉴别是很重要的)

补充图6--不同的中性粒细胞状态及其对地塞米松的反应

image.png

补充图7--推断支气管肺泡微环境中的中性粒细胞组成。

image.png

补充图8--地塞米松改变全局信号拓扑结构并增加IFN的比例积极中性粒细胞与死亡率有关

image.png

补充图9--Dexamethasone attenuates neutrophil response in a sexually dimorphic fashion.

image.png